Fórum témák
» Több friss téma |
Cikkek » Vezeték nélküli kommunikáció 434MHz-es (433,92 MHz) modulokkal Vezeték nélküli kommunikáció 434MHz-es (433,92 MHz) modulokkal
Szerző: Topi, idő: Jún 16, 2006, Olvasva: 103860, Oldal olvasási idő: kb. 1 perc
Vevőnek az AUREL BC-NBK típusú vevő modult választottam. (HEStore.hu)
Ennek a vevőnek igaz kétszer annyi lába van mint az adónak, mégis ugyan annyira egyszerű. Ez is egy half-duplex modul. Az adónak kétféle kimenete van. Az egyik egy "Test point"-nak nevezett, a másik a normál "Data output". A "Test point"-ot a tesztelésnél használjuk Lényege, hogy itt még a komparátor előtti jelet tudjuk megmérni. Ez jóval zavarosabb jel, mint a komparátor utáni, de mikor bemérjük a modulokat a szkóp tapifejét erre a lábra téve nagyon jól le lehet tesztelni.
A modul tömbvázlatát az alábbi ábrán láthatjuk:
Pár technikai adat a modulról:
Az adó bekötésére, és kipróbálására a következő kis nagyon egyszerű kapcsolást építsük meg: Ha ezt a kapcsolást is megépítettük, akkor készen is állunk ahhoz, hogy kipróbáljuk a kommunikációt. Ha van dugaszolós próbapanelünk, akkor ezt is érdemes azon érdemes összerakni.
Ha nincs stabilizált 5V-os tápegységünk, akkor használjunk laposelemet, vagy 3 db sorbakapcsolt ceruzaelemet. Ha elemről tápláljuk, akkor a +5V feliratú részhez kössük az elem (+) sarkát, a 0V-hoz pedig az elem (-) sarkát. Mikor az adón az S1 kapcsolót bekapcsoljuk, akkor itt bekapcsol a LED! Ha ez így történik, akkor tökéletesen dolgoztunk. Léphetünk is tovább a következőre. Vagyis ezt már hozzáköthetjük egy PIC-hez is. Amivel akár bármit megvalósíthatunk. Vezeték nélküli hőmérő, megmég sokmindent. De nézzük a folytatást. A cikk még nem ért véget, lapozz! Értékeléshez bejelentkezés szükséges! |
Bejelentkezés
Hirdetés |


Ennek a vevőnek igaz kétszer annyi lába van mint az adónak, mégis ugyan annyira egyszerű. Ez is egy half-duplex modul. Az adónak kétféle kimenete van. Az egyik egy "Test point"-nak nevezett, a másik a normál "Data output". A "Test point"-ot a tesztelésnél használjuk
Lényege, hogy itt még a komparátor előtti jelet tudjuk megmérni. Ez jóval zavarosabb jel, mint a komparátor utáni, de mikor bemérjük a modulokat a szkóp tapifejét erre a lábra téve nagyon jól le lehet tesztelni.
Alapjában a vevő 3 fontos fontos részből áll. Az egyik a rádiófrekvenciás erősítő, aminek a bemenetén az antenna van, kimenetén pedig az AM demodulátor. Az AM Det. feliratú rész kimenetén már magát a burkológörbét kapjuk meg. Vagyis már majdnem azt a jelet amit az adónál kiadtunk.
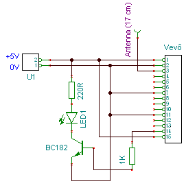
A modul bekötése a következő ábrán látható. Az adó táplálását általában 5V-ról tesszük, hisz ez minden digitális áramkörben megtalálható. Ezért tervezik ezeket is 5V-ra. A bekötés a következő:
Ha ezt a kapcsolást is megépítettük, akkor készen is állunk ahhoz, hogy kipróbáljuk a kommunikációt. Ha van dugaszolós próbapanelünk, akkor ezt is érdemes azon érdemes összerakni.
