Fórum témák
» Több friss téma |
Cikkek » Analóg kivezérlésmérő Analóg kivezérlésmérő
Szerző: proli007, idő: Ápr 14, 2009, Olvasva: 51259, Oldal olvasási idő: kb. 3 perc
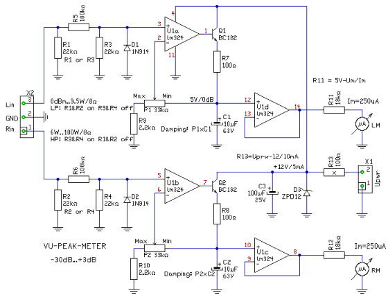
Az áramkörünk alapvetően csúcsegyenirányításra, meghajtó áramköri részre, és tápegységre osztható. A működési magyarázatnál, csak a bal csatorna áramköri viselkedését taglaljuk, mert a másik oldal működése természetesen ezzel teljesen megegyező. A kijelző belső "normál szintje" a C1 kondenzátoron mérhető +5V feszültség, 0db-es kivezérlési szint mellett. Minden bemeneti szintet erre a feszültségre erősítünk, vagy osztunk. Az erősítő kétféle bemeneti jeltartománnyal dolgozik: Kisjelű üzemmódban a teljes bemeneti jelet az erősítőre vezethetjük. Tehetjük ezt addig a szintig, míg a jel csúcsértéke nem haladja meg a 7V értéket (+3dB). Ilyenkor a bemenetén található 22 kOhm-os ellenállás biztosítja a bemenet lezárását. R3 ellenállást ekkor nem építjük be. A kivezérlésjelzőt ebben a módban Line kimenettől, 3,5 W / 8 Ohm-os erősítőhöz használhatjuk. Nagyjelű üzemmódban a bementi R1 ellenállást elhagyjuk, és a 22 kOhm-os ellenállást az R3 helyére építjük be. Hogy a műveleti erősítő a működési tartományán kívüli feszültséget ne kapjon, az R5 / R3 ellenállás 1:5,5 arányú feszültségosztót képez. A maximális bemeneti csúcsfeszültség ebben az esetben közel 40 V. A kivezérlésjelzőt ebben a módban 6 W..100 W / 8ohm-os kimenő feszültségű erősítőhöz használhatjuk. Csúcsérték egyenirányítóTekintve, hogy a műveleti erősítő "egytápfeszes" üzemmódban dolgozik, a csúcsérték-detektor csak a jel pozitív félperiódusát méri. (Azzal a kompromisszummal, hogy a negatív félperiódust azonos amplitúdójúnak vesszük.) Hogy a műveleti erősítő ne kapjon a negatív tápfeszültségénél kisebb jelet, a bemeneti jel negatív tartamát a D1 dióda levágja. A bemeneti jelet nem közvetlenül a C1 feszültségével hasonlítjuk össze, hanem a P1 potenciométer által leosztott feszültséggel. Így a műszer mutatott értéke hozzáigazítható a bemeneti jel nagyságához. Az erősítés átfogása mintegy 1:16 mértékű, tehát többfordulatú helitrimmer alkalmazása indokolt. R9 ellenállással korlátozzuk a maximálisan beállítható erősítés nagyságát. Az áramkörben feltűnhet, hogy a szimulációval ellentétben nem diódát, hanem tranzisztort használtunk az egyenirányításra. Oka, hogy a kondenzátor "nagyáramú" töltéséhez nem a műveleti erősítő kimeneti fokozatát terheljük, hanem a szükséges áramot a Q1 tranzisztor kollektorárama biztosítja. Az egyenirányítást tulajdonképpen a tranzisztor bázis-emitter diódája végzi, mert ha a C1 kondenzátorban a feszültség nagyobb, mint a bemeneti jel, akkor a bázis-emitter dióda lezár (teljesen analóg módon, mint a szimulációban az 1N4148-as dióda). Ha a C1 kondenzátorban a feszültség nulla értékű, akkor töltéskor a tranzisztor "végtelen" nagyságú áramot szolgáltatna. Ezt az áramot korlátozzuk az R7 ellenállással. A kondenzátor töltési időállandóját közel ez a 100 Ohm-os ellenállás határozza meg. Így a C1 képes 1 msec idő alatt nulláról a névleges feszültségre feltöltődni. A csúcsérték tartásának idejét a C1 kondenzátor kapacitása, és a kisütő ellenállás határozzák meg. Jelen esetben ez utóbbit legfőképpen a trimmerpotenciométer ellenállása adja (P1+R9). Tehát az értéktartás (T = R * C) időállandója közel 330 msec. Ha hosszabb ideig szeretnénk a töltést (kijelzési szintet) megtartani, a C1 és / vagy a potenciométer értékének növelésével megtehetjük (természetesen az R9 értékét arányosan változtatva). Követő - meghajtó áramkörEgyszerű kapcsolásban a műszer áramkörét közvetlen a C1 kondenzátorra kapcsolják. Ennek a megoldásnak az a hátránya, hogy nem függetleníthető a csúcsérték tartása a műszeráramkör terhelésétől. Azaz, a műszer előtétellenállásának változtatása esetén, a csúcsérték tartási ideje változik. Ezt a hibát egy követő erősítő teljesen kiküszöböli, és függetleníti a két áramkört egymástól. Így a C1 töltő és kisütő ellenállásai a műszer érzékenységétől függetlenül változtathatóak. A műszer részére egy R11előtétellenállást kell alkalmazni. Ennek értékét a műszerünk alapérzékenysége határozza meg, így ezt az ellenállást csak bemérés után építsük be. Tekintve, hogy a készülékünkben a normál nívó 5 V, a műszer kétszeres túlterhelésnél jobban nem veszi igénybe az áramkört, még abban az esetben sem, ha azt jelentősen túlvezéreljük. Tápellátó egységA műszert egy egyszerű Zener-diódás feszültség-stabilizátor látja el tápfeszültséggel. Amennyiben a tápfeszültség 12 V, vagy annál kevesebb, az áramkörből az R13 ellenállás és a Zener-dióda el is hagyható (természetesen ebben az esetben R13 helye rövidrezárandó). Ha az áramkörünket a végerősítő tápjáról szeretnénk táplálni, akkor a Zener R13 ellenállását a tápfeszültség értékéhez kell illeszteni. C3 pufferkondenzátornak kiemelt szerepe van, mert bár az áramkörnek kevesebb mint 5mA a fogyasztása, a C1 kondenzátor hirtelen feltöltéséhez szükséges lökésszerű áramot abban a pillanatban a C3 fogja szolgáltatni. A cikk még nem ért véget, lapozz! Értékeléshez bejelentkezés szükséges! |
Bejelentkezés
Hirdetés |



