Fórum témák
» Több friss téma |
"Egy kapu nyitásáról van szó."
Ebben az esetben nem biztos hogy kell a D-tároló! Legtöbb mágneszár nem szereti ha hosszabb ideig üzemel. Általában 6-8 másodpercig elég működtetni a mágneszár tekercsét.
Rosszul értetted.
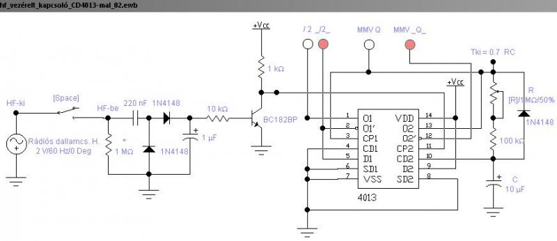
Nem mágneszár ,hanem LADA motor...az ajtó ki és be csukását végzi az áramkör. Tehát a csengőt megnyomom ,akkor a FET húz ,ami kapcsolja a relét ,a relé meg erre vagy arra indítja a motort ,ami csukja illetve zárja a szárnyakat! A szárnyak végállás kapcsoló segítségével lesznek pozicionálva. Módosítom. Amint látom a mellékelt rajzodon ,a 4013 már fordított polaritást eredményez...?!
Te jó ég!
Lehet, hogy én ittam sokat? Mekkora kaput kell nyitni egy LADA motornak, hogy húz ez a FET, biztos huzatos. Bocs bocs
Valóban! Ez egy teljesen más rendszer lesz.
![]() Igen a Q és a -Q- ellentétes kimenő jelet adnak.
Hello!
A 4013 másik felével meg lehet csinálni a monostabilt... üdv! proli007
Nem nagy kaput ,14V-tal el sem hiszed milyen gyorsan kinyitja! Van fent youtube-on videjó róla ,igaz akkor még én dugdostam a kanócokat ,de működött ,igaz volt egy kis hibája akkor még ,de most már akadály nélkül nyit zár!Meg is kerestem neked a videót ,itt meg tudod nézni
![]() Akkor JANI ,a fentebb írt kapcsolásod akkor ehhez a megoldáshoz nem lesz jó? JAAHHH ,és mielőtt elfelejtem ,Boldog Új Évet Minden Fórumozónak Igyatok sokat ,én i azt fogom tenni
Igaz! :yes:
S én sem szeretem parlagon hagyni a "felesleges" áramköri részeket. Csak, a téma címe...
"Akkor JANI ,a fentebb írt kapcsolásod akkor ehhez a megoldáshoz nem lesz jó?"
De az is használható. Csak tesztelni kellene... Viszont ez talán egyszerűbb...
Sziasztok!
Azt szeretném kérdezni, hogy ebben a kapcsolásban hogy tudom növelni az időzítés nagyságát?
Mondjuk növeled a 220 µF értékét. Vagy a 47 kohm-ot növeled az 555-nél.
Köszönöm!
ehhez használható akkor az oldalon lévő monostabil kalkulátor, ha jól sejtem, ugye?
Igen, jól használható.
Üdv Mindenkinek!
Ebben a formában uj vagyok az oldalon.Régóta keresgélek egy kapcsolást,de egyik sem ugy működött ahogy nekem kellene. 12v os áramkör,egy relét12v50mA folyamatosan huzva tart a tápfesz bekapcsolásától, akikapcsolás kb 5 perc mulva legyen a bemeneten megjelenő +12V esetén ami folyamatosan jelen van. Ha valaki tud ilyen kapcsolást,vagy hol lehet találni,kérem segitsen. Előre is köszönettel.
Hello!
Elég nehezen tudtam kihámozni, mit szeretnél. De 5 percre már nem szoktunk 555-öt használni.. üdv! proli007
Üdv proli007!
Bocsi hogy ide irtam, de ezt én nem tudtam. Köszönöm a kapcsolást,megépitem,azt szeretném kérdezni:az R1 ellenállásra a bemenetnél hogyan lehet +jelet adni,mert csak azt tudok,külünben át kellene vezetékelni az egéssz gépet amibe beszeretném épiteni .Tehát +folyamatos jel inditsa az idózitést. Előre is köszönet
Hello!
Ez pontosan így működik. Amikor a tápfeszültség bekapcsol, C2 kondi törli az U2b-c tárolót. Erre a számláló törlődik, és a relé behúz. Mikor a bemeneten megjelenik a +12V feszültség, abban a pillanatban bebillen a tároló, a számláló törlése megszűnik, és az el kezd számolni. Azaz, elkezdődik a késleltetés. Ha az idő lejárt, a számláló kimenete magas lesz, a relé elejt. A számlálást, a D3 dióda leállítja, így a számláló ebben az állapotban marad. Mind addig, míg a tápfeszültséget újra ki nem kapcsoljuk. A bemeneti jel ez után akár fennmarad, akár többször megjelenik nincs már jelentősége. (R1-R2-D1) csak a CMOS bemenetének védelmét szolgálja. Ha az áramkör zavarérzékeny lenne, (mert a vezérlő jel nem határozottan jön meg..) akkor a C2-vel párhuzamosan kötött kondival lehet csökkenteni ennek hatását, avagy az "illetéktelen" indításokat. (Mert ugye nem tudom miről vezérled, hogyan és mi célból..) üdv! proli007
Üdv!
Köszi a választ, így már értem, pontosan erre van szükségem,már elkezdtem az alkatrészek beszerzését meg nyák tervezését.mire használom:kiskerti öntözőberendezésben egy forgó dob 12V-os motorral húzza be az öntözőfejeket,beérkezéskor egy végálláskapcsoló leállitja a motortés ez a kapcsoló dja a jelet a késleltetónek,hogy a szivattyu később álljon le.a terület vége is rendesen meg logyen locsolva. Mégegyszer köszönöm a kapcsolást,majd jelentkezem ha megépitettem.
Hello!
Első hallásra, akkor működni fog. Ha kapcsoló adja a 12V-ot, és motor is van a közelben, akkor tegyél a bemeneti 100kohm-ra egy 1µF-os kondit. Jobb a békesség. üdv! proli007
Sziasztok!
Szükségem lenne egy olyan időzítőre, ami miután egy kapcsolóval ráadok 12V-ot azonnal húzzon meg egy relét, és 12mp mulva engedje ki. Ehhez a monostabil multivibrátort szeretném alkalmazni, csak nemtudom, hogy ez hogy valósítható meg, csináltam egy rajzot, de nembiztos hogy jó. Szóval utánna miután elengedett a relé, és lekapcsolom róla az áramot, és akkor ha utána megint rákapcsolom, akkor újra húzzon meg, és 12mp mulva engedjen ki. És mindenképpen egy kapcsoló adott, nem egy nyomógomb. Köszi előre is!
Ha a trigger bemenetet (2.láb) állandóan negativra kötöd, akkor a relé addig húz, ameddig tápfeszültséget kap az áramkör, tehát igy nem felel meg az elvárásaidnak.
A rajzon látható módon viszont helyesen fog működni. A kapcsoló zárása után egyből indul, mivel a triggerbemenetre van kötve egy 100nF kondi, ami nem tud csak lassan feltöltődni, mert 100k keresztül van a pozitivra kötve. Igy egy kis ideig alacsony feszültség van a kettes lábon, és indul az időzités. Miután lejárt az időzités, a relé elejt. Ezután ha kikapcsolod, akkor a 100nF a 100k ellenálláson keresztül az 555 felé kisül, és lehetővé teszi az újbóli inditást. A kettő védődiódára szükség van, enélkül reteszelődhet az 555.
Itt egy egyszerű 555-ös bekapcsolás késleltető kapcsolás.
A kimeneti tranzisztort PNP-sről NPN-esre kell cserélni. Jásd mellék...
Sziasztok!
Kicsit rosszul írtam, bocsi mert mulajdonképpen az lenne a lényeg hogy egy ajtó kinyitása zárja az áramkört, és akkor elkezd húzni a relé és miután becsukom az ajtót, akkor nyissa az áramkört, és még utánna is húz a relé 12 mp-ig, akkor elvileg így jólenne a sima monostabil multivibrátor is. Tehát az az áramkörzáró nyomógomb az 1 áramkörös. Akkor most mit csináljak? Köszi! Idézet: „Akkor most mit csináljak?” Először is érthető formába fogalmazd át a problémádat. Az ajtó nyitásától kezdődően kell a 12sec késleltetés, vagy a becsukástól kell számolni? Nem mindegy, mert az ajtó akár nyitva is maradhat az időzités lejártán túl is. Az ajtókapcsoló nyomógomb? Külön kapcsolója van a tápfeszültségnek, vagy a nyomógomb állapotváltozása helyezi tápfesz alá az időzitőt is?
Kicsit trükközni kel ha 555-el akarod megoldani. Mert a 2-es lábon csak a lefutó élre fog indulni az időzítés. Azaz nyitáskor és záráskor is létre kell hozni egy lefutó élt a 2-es vezérlő láb számára...
Azaz vagy frekvencia kétszerező kell az MMV elé. Vagy két ellentétesen vezérelt MMV-t kell összekapuzni...
Egy pár frekvencia kétszerező kapcsolás. Bővebben: Link
Sziasztok!
A mellékelt kapcsolással van egy kis gondom. Konkrétan az, hogy fordítva működik, mint kellene neki. (gondolom én) Az 1-2 lábak között mérem a feszültséget, kúszik is lassan felfelé. A kimenetet mérve kiadja a magasat. Amikor eléri a küszöböt a kondi, a kimenet átmegy alacsonyba. Nem fordítva kellene működnie ennek? Nekem olyan kapcsolás kellene, ami késleltetve húz meg, és magasan tartja a kimenetét, amíg táp van a kapcsoláson. Amúgy jó lenne a kimenetet is úgy átvariálni, hogy ne nullát kapcsoljon a kimeneténél, hanem a fázist. Erre van ötletetek? Előre is köszi!
Megnézegettem a mellékelt kapcsolást, ez gyakorlatilag ugyanúgy működik, mint amit én belinkeltem.
Tényleg nem értem, mi a fenéért működhet nálam fordítva a dolog. De tényleg: amíg az idő le nem telik, addig magasat mérek a 3-as lábon, utána lemegy nullára.
Na, ma is megállapítottam, hogy éjszaka nem kísérletezünk. Bocsi a hülyeségért, a kapcsolás jól működik, csak én nem jól próbáltam.
A lényeg: a kimenetét leddel próbáltam, amit a negatív táphoz kötöttem le. Utána megnézve a kapcsolást jöttem rá, hogy a másik irányban van a triak, tehát az a pozitív táphoz van fixen kötve, így jól fog működni. Rátettem a triakot, és tényleg... A kimenet átvariálása viszont tényleg érdekelne: ne a nulla menjen a kimenetre, hanem fázist kapcsoljon oda.
Sziasztok!
Szóval egy nyitó nyomógomb van egy kocsiajtóban, ami kapcsolja a 12V-ot az izzóra, és amint becsukom az ajtót akkor kikapcsolja, mivel nyitja az áramkört a nyomógomb. És az lenne a lényeg, hogy vagy 12s-el később kapcsolódjon le a világítás. Szóval a legjobb az lenne, hogy amikor kinyitom az ajtót, akkor elkezdjen világítani a lámpa, és miután becsuktam, (tehát a a nyomógomb kinyitott) attól kezdve kezdjen el 12s-et számolni és utána kapcsoljon le a világítás. Ez hogy kivitelezhető legegyszerűbben? Köszi!
Hello fórumozók!
Én egy 555 PWM kapcsolásban szeretném a segítséget kérni. A barátomnál (google) amiket találtam valamiért nem működtek. A legfőbb gond az volt hogy én rgb led-ekhez szeretném használni aminek a negatív lába a közös és 3 pozitív van a színeknek. És ha én a 3 kapcsolást megépítettem és a testet közösítettem akkor nem működött. Ha valakinek csinált mát ilyet vagy tud egy kapcsolást összedobni akkor ne tartsa vissza magát. Előre is köszi Üdv:zsoltii90 |
Bejelentkezés
Hirdetés |












