Fórum témák
» Több friss téma |
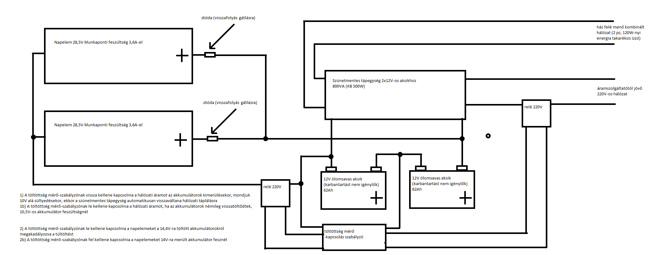
Egy olyan problémám lenne, hogy napelemes rendszerhez akksi mélykisülés védelmet szeretnék építeni, és ehhez kellene egy kapcsolás, ami kb 10V-nál ösze kapcsol egy relét, 11V-nál meg szét, aminek hatására a terhelés ki és be fog kapcsolni.
Bocsi, nem tudtam, hogy nem szabad két témában egyszerre ugyanazt kérdezni... új vagyok még:$
Olcsóbb és jobb,ha a karosszériát CO védőgázos ívheggesztővel heggesztesz,mert kevesebb bontással jár,gyorsabb az eljárás,kis területet melegítesz fel,kisebb a gyulladásveszély,és nem égeted ki fölöslegesen az acél széntartalmát ami azt teszi,hogy később kezd el újra rozsdálni .Ráadásul lényegesen olcsóbb a CO anyagköltsége.
Nagyon régi mesterek használják a lángheggesztést,de körülményes mert a nagy hőfelület miatt a vékony lemezek elvetemednek,és sokat kell kalapálni utána . Az a baj,hogy nem egy adott típusról van szó,hanem több autót javítok,ebből élek...Általában olasz és francia gyártmányoknál fordul elő,hogy hibakódot kell törölni.Hol egy légzsákelektronika,hol egy ABS modul tárol el hibát amikor visszateszed az akkusarut.Sajnos nem tudom házon belül elintézni a hibakód törlését a járművekben.Tudom,hogy létezik egy ilyen kis rácsiptetős kütyü az ilyenek ellen,de bazi drága.
Nem hiszem, hogy az akkumulátort bármitől meg kellene védeni, a gépkocsi villamos hálózatában az a leginkább terhelhető alkatrész, meglepő milyen sokat visel el. (több száz amperes indítási áramlökés, és gyakran 20-40 A-es töltés, -25 +40°C hőmérsékleten) Ha az akku a hálózaton van, a fogyasztók is ugyanolyan veszélyben vannak, el kell gondolkodni, hogy egy autórádió vezérlője mit lép egy 60V-os feszültségsokkra! Ha ívvel hegesztünk, akkor akku és az összes gyújtáskapcsolótól függetlenül feszültség alatt lévő biztosíték kiszerelése az egyetlen biztos megoldás!
Hello!
Abban a kis vacakban egy bika varisztor van. De hogy milyen feszültségű és áramú, azt nem tudom, de láttam már itt, vagy a Fórumon egy fényképen.. Tehát van aki tudja.. De a kérésedben és a kérdésedben azért némi ellentmondás van, ha elolvasod.. "Gyárilag baromi drága egy ilyen kütyü,de nem akarom azt,hogy egy itthon barkácsolt szerkezet a méregdrága elektromos alkatrészek rovására menjen." Most akkor mi lesz?? üdv! proli007
Nem is az akkumulátort akarom én megvédeni,hanem az érzékeny vezérlőket.Vedd csak például azt,hogy némelyik gyújtásjeladót ha nem leddel próbálsz ki hanem izzólámpás próbalámpával akkor eldurran és kész...oda van 15 ezred.Egyszerűbb autóknál csak egy sima fesszabályzót ütsz ki a heggesztéssel,pedig az sem egy gyenge szerkezet.Akkor gondolj bele,hogy mi történik egy V8-as motor esetében ahol két hengersornak két külön vezérlője van és egy izzón keresztül kommunikál a két Computer egymással...Itt az a baj,hogy az akku alapfeszültsége mellett kevés alkatrész visel el egy-egy lökést.A biztositékok kivételére pedig érzékeny a légzsák és az ABS vezérlő...Higgyétek el egy modern autóban nem ilyen egyszerű...
proli !
Ezalatt azt értettem,hogy ha valakinek van egy tuti kapcsolása akkor megnézem az anyagköltségét,és ha mondjuk például 2000 Ft eltérés lesz a kettő között,akkor nyilván megveszem a gyárit,és nem szenvedek... Én a megoldást keresem,és nem az ellentmondásokat mások hozzászólásaiban... ![]() Azért köszi
Hello!
Félreértesz! Az ellentmondás nem az én problémám, hanem a tied.. Én csak rávilágítottam..üdv! proli007
Sziasztok!
Az akkumulátorsarunál fehér, porszerű kicsapódást vettem észre, a pozitív kimenetnél. Az mitől van? Köszönöm előre is!
Tudtommal kicsit szivárog az akkusav a kivezetés mellett, és a ráhulló por a savtól kifehéredik. Ha olyan gyenge a szivárgás, hogy megmarad az akku tetején, nem folyik le az oldalára és a karosszériára, akkor nem érdemes foglalkozni vele. Esetleg nézd meg a celladugók a helyükön vannak-e (már ha olyan, hogy kivehetők).
Akkor ez tulajdonképpen "természetes" dolog, ha jól értem, nem akku probléma.
Nem tudom mi az a cellarugó, de ez a por egyszerűen lejött egy darab ronggyal. Köszönöm a segítséget!
Hali !
Azt a fehér kicsapódást ha szódavízzel öntöd le akkor könnyebben lejön,és később tér vissza. Néhány akkumulátor oldalán van egy pici dugó és a szemközti oldalon egy pici furat,na azt azért találták ki,hogy a generátortöltéskor keletkező savgőzt elvezesd egy csővel.(ez a karbantartásmentes akksikra nem igaz) Szóval ha találsz valamelyik oldalán lyukat akkor azt ne dugózd le hanem vezesd el ,és később rozsdál be az akkutálca vagy a géptető
Köszi, megnézem.
Sziasztok egy olyan egyszerű töltőre volna szükségem ami ha merülőben van az aksi akkor automatikusan rátölt! Építettem itthonra egy riasztórendszert ez áll három mozgásérzékelőből meg kb 10 nyitásból szóval nincs nagy áramfelvétel a jelentősebb részét csak a kürt veszi le az áramnak, ami remélhetőleg ritkán fog működni! Rendszerben van egy 12v 7.2Ah aksi na ezt szeretném tölteni. Úgy szeretném megépíteni a rendszert hogy folyamatosan az akis áramát használja és a töltő időnként rátölt. Töltőnek ezt a trafót gondoltam 16v/50hz 30 W-ot produkál! Olvasgattam a cikkek között de nem jutottam dűlőre hogy mi lenne a jó, ezért a segítségeteket szeretném kérni!!! Köszönöm!!!
Láttam már autót, talán többet is, mint egészséges. Ezért állítom bátran, hogy ha biztonságban akarod tudni a kényesebb dolgokat, akkor kiszereled, de legalábbis leválasztod a hálózatról, amíg hegesztesz. Arról, nem szabad álmodni sem, hogy valami lelövi a hegesztőtrafót, ha a hegesztőfeszültség rákerül a hálózatra. Az érzékeny lelkivilágú alkatrészek tönkremenetele előtt legalábbis semmiképpen sem lehetséges, utána meg már minek!.
Sziasztok!
Olyan kérdésem lenne hogy valaki nem tud egy egyszerű kapcsolást,arra hogy ha hegeszteni szeretném az autót ne keljen kivenni az aksit.Mert elég sok fáradságos kód ütögetéstől mentene meg! Láttam az egyik márkaszervizben ilyet csak az aksi + - ra kellet rákötni és ennyi. Válaszotokat előre is nagyon köszönöm!!!
Sziasztok
A velemenyeteket, szeretnem kerni egy kapcsolasrol, amit a neten talaltam. Ezt egy hutoladaba szertnem beepiteni, megvedendo az aksit a melykisulestol, de nem tudom hogy jo lenne-e. A valaszokat elore is koszonom. udv. Pruky
Szia,
elvileg jó, csak nézd meg, hogy a FET elbírja-e a hűtőládádat (vagy relézd meg a leírás szerint).
Hello!
Hasonló kapcsolást készítettem itt régebben kocsihoz. Ez nem kapcsolható, hanem be lehet úgy állítani, hogy akkor induljon el, ha a generátor termel is villanyt. Ugyan is nem túl jó, ha lemerülne az aksi. Az áramkör kikapcsolna, de a kocsit nem tudnád már elindítani. (De ha pld. egy lakókocsiba kell, ott más a helyzet.) De van egy ilyen is.. üdv! proli007
Koszonom a gyors valaszt.
Megvettem az alkatreszeket, holnap ossze is allitom probapanelen es lemerem a hutolada aramfelvetelet. udv Pruky
Sziasztok
Vegre tegnap volt idom osszerakni a vedelmet. Az elso tesztek alapjan tokeletesen mukodik, ugy nez ki a FET is elbirja a hutoladat (~4A), mar csak be kell allitani es mehet a "nagy teszt". udv. Pruky
Sajnos meg kezdo vagyok, csak megterveztem es megepitettem az aramkort ugy ahogy volt. De igy is at kell epitenem mert nagyon felforrosodik a FET mikor megkozelititi a beallitott lekapcsolasi feszultseget, kb. 1V-al felette elkezd "tuzelni" es esik a fogyasztas drasztikusan, ezert relet fogok hasznalni.
Azert koszi az eszrevetelt, kifogom probalni csak talaljak ezek kozul vmeiket.
Szerintem nézd át a megépített áramkört, mert a kapcsolási rajz alapján ennek egyértelműen kapcsolnia kellene, nem lenne szabad a fetet fűtenie.
Mar atneztem, kiprobaltam taprol is, minden mast lekapcsol (izzo,ventilator,motor,rele) a beallitott erteknel csak a hutoladat nem es ezt nem is tudom kiprobalni taprol mert nem birja (meg nincs kesz a labortapom csak egy sima LM338-ast dobtam ossze)
Valaki nem épített már 9V-os akkuőrt ???
Mert jó lenne a robotomba . Ha valaki már csinált vagy látott ilyen kapcsolást és képet kérem tegye fel.
Sziasztok!
Olyan problémám lenne, hogy kellene nekem egy olyan kapcsolás, ami egy fixen beállított fesz alá nem engedi menni az akku-t. Pl 7,2V li-po aksit 6,4 voltnál lekapcsolja. Modellekbe kellene, így komoly áramok mennek rajta keresztül. Gondoltam valami Zenerrel meg lehetne oldani. Cél a lehető legegyszerűbb legyen és a lehető legolcsóbb. Előre is köszönöm. |
Bejelentkezés
Hirdetés |





Nagyon régi mesterek használják a lángheggesztést,de körülményes mert a nagy hőfelület miatt a vékony lemezek elvetemednek,és sokat kell kalapálni utána .
Én csak rávilágítottam..






