Fórum témák
» Több friss téma |
Csak egy otlet: ADV7171. ITU-R BT601 bemenet, RGB, kopozit, S-VHS, YUV (component) kimenet. En hasznaltam, es eleg jo. 720x576 vagy 768x576 felbontas. Igaz, en is FPGA-val hajtottam.
STM32F334R8 Nucleo kártyát vettem. Ehhez a kártyához nincs FW csomag. A procihoz sincs órajel állító XLS.
Az StdLib és a Discovery forrásában is a system_stm32f30x.c HSE 72MHz van. Az STCube-el próbáltam másik filet generálni...az meg akárhogy állítom csa HSI 8MHz-et csinál system_stm32f3xx.c néven. A Keil-el is vannak gondok....nem lehet a device-t beállítani a minta project-ekben. A nagy felbontású timer miatt választottam ezt a procit....de szívás. A hozzászólás módosítva: Feb 9, 2015
Közben kinyomoztam, hogy a main-ban állít mindent.
Természetesen HAL függvényekkel. Nincs valami átlátható megoldás a StdLib-ben RCC funkciókkal? A system közvetlenül CMSIS regisztereket bitelget. A hozzászólás módosítva: Feb 9, 2015
STM8 / STM32-vel szeretnék játszani. Rendeltem egy kütyüt az ebay-en, link itt .
A kérdés, hogy miért van egyszerre +5V és +3.3V is? Ez külső táp az USB-ről, vagy feszültségmérő (avr alatt a VCC egy ADC vonal, nincs rajta szuffla)? A kérdés azért érdekel, mert +5V-tal nem kívánom agyonvágni a 3.3V-on működő panelt. Kell-e külső táp (akkor összekötöm az NRST, SWIM, GND-t), vagy a 3.3V-os kivezetést is rá kell a panelre kötni, mert az tulajdonképpen feszültségmérő ADC-vel. Jó lenne, ha tudnátok bővebben beszélni az eszközről, mielőtt kiégetek mindent. A neten nem sok leírást találtam róla.
Szia,
Én használom ezt a programozót. Mindkettő táp vonal. A cél áramkört tudod megtápolni. Nem kell külső táp. Terhelhetősége korlátozott 500mA. Peppe A hozzászólás módosítva: Feb 18, 2015
Köszi. Amikor megérkezik, majd kipróbálom.
3.3V-os chipeket szeretnék vele programozni, gondolom nem fog neki problémát okozni.
Én kis STM dev panelt és 1.8"TFT hajtok róla.
Eddig hiba nélkül megy a cucc.
Sziasztok. Egy ARM Allwinner is Chinese A13 -as LQFP tokozású 176 lábas szörnyeteg adatlapját keresem. A belső funkciókat és alapjellemzőket ismerem, itt konkrétan az érdekelne, hogy blokkok (perifériák/funkciók) hová vannak kivezetve.
Előre is köszönöm a segítséget. A hozzászólás módosítva: Feb 23, 2015
Rengeteg keresgélés, olvasgatás után a PSOC-nál maradtam.
Ugye a feladat választja az eszközt így szükségem lesz: - RAM-ra, tárolni a képet - vezérlő logikára, ez lehet CPLD, FPGA, PSOC UDB block-ok - CPU SPI-vel amelyen keresztül tudom írni a pixeleket A PSOC creator hosszas tanulmányozása után rájöttem hogy ez kell nekem. Egy 100 lábú TQFP tokban találok "CPLD"-t és CPU-t is. Az automatikus API generátora után nekem tényleg már csak a feladat megírásával kell foglalkoznom. Nem kell két fajta programozó ugye a CPU-hoz és CPLD/FPGA pároshoz. A Miniprog3 az összes PSOC eszközt képes programozni és debuggolni. Kisebb projectekben rengeteg hasznát fogom venni a kisebb pl PSOC1-es kontrollereknek is. Lényegében ezzel csak nyerek, igaz be kellett ruházni de mibe nem kell manapság? Nem a reklám helye! Eszközök a farnell-től az FDH-n keresztül: MiniProg3 CY8C5868AXI-LP032 Hasznos leírás a tanuláshoz - köszönet érte Dr. Cserny Istvánnak A többi adja magát a PSOC creator-ban. Hozzá is kezdek a saját kis DEV board-om megrajzolásához hogy mire ideér a kontroller már csak be kelljen forrasztani. A hozzászólás módosítva: Feb 23, 2015
Javaslom az 5V használatát hogy még véletlenül se vágd agyon a programozó belső 3,3V-os stabilizátorát. Az összes STM kiten (akár gyári, akár kínai
) lennie kell 3,3V-os stabilizátornak rajta és annak a bemenetére rákötni az USB 5V-ját.Közben nekem is megjött ez a programozóm amelyet linkeltél és egész használható kis jószág. Ami nekem problémát jelentett az az STM8-asok fordítójának a free verzió korlátozása 32K kód méretnél és a szenvedés a licensz beszerzése miatt. Idézet: Ez nagyon meggondolandó, mert a PSOC1 széria kicsit "kilóg" a sorból: nem kompatibilis a PSOC Creatorral (A hozzávaló PSOC Designer használata számomra egy kicsit nehézkesnek tűnt), nem programozható C-ben, csak assemblyben. „Kisebb projectekben rengeteg hasznát fogom venni a kisebb pl PSOC1-es kontrollereknek is.” Kisebb teljesítményű eszközöket inkább a PSOC4 (Cortex-M0 CPU-val), vagy a PSOC3 (8051 CPU) sorozatokban keresnék.
A PSOC3 is tökéletesen megfelel a kisebb projectekhez. Bevallom a PSOC1 után nem olvastam annyit mint az 5 után.
Ami még érdekelne ezzel a témával kapcsolatosan hogy az SWD interface-t használva programozásra és debuggolásra, opcióként be lehet kapcsolni az XRES lábat amely reseteli a CPU-t. Mi a különbség az XRES és a dedikált XRES_N láb között? Használhatom az XRES_N lábat programozáskor az SWD-vel? Közben teszek fel egy pár képet is a kezdeti megvalósításként a VGA interface-hez.
Nekem is lenne egy SWD kerdesem: 32F4 programozasahoz szukseges resetelni a CPU-t (NRST), vagy eleg neki a NJTRST ?
Erre gondoltál?
Hatalmas problémába ütköztem. Összeraktam a PSOC fejlesztő panelem. A VCCA és VDDA potokon mérem az 1.8V-ot. Mikor belépek a PSOC programmer programjába akkor felismeri a programozót, bekapcsolom az 5V-os tápot és rányomok a read-ra, ekkor a programozón a sárga led fel sem villan és lefagy a program. Van táp, csatlakozva, és BUSY felirat. Eközben a Status led néha néha villog. Van valami ötletetek merre induljak?
cél mikrovezérlő: CY8C5868AXI-LP032 oprendszer: Win7 64bit Akkor is ezt csinálja ha nincs rádugva a célhardverre hanem csak a programozó van magában. Ez normális jelenség? A hozzászólás módosítva: Feb 27, 2015
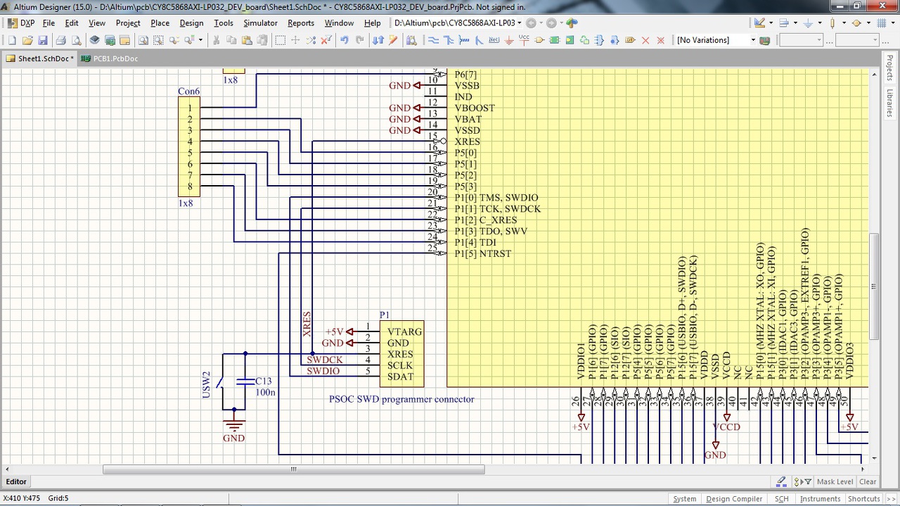
A részletrajzokból nem látni, hogy minden tápellátással kapcsolatos láb be van-e kötve és helyesen van bekötve, s ott vannak-e a megfelelő kondenzátorok (VCCA és VCCD lábakra 1 µF kell, nem 100 nF!). Az adatlap 2-5. és 2-6. ábrája mutat egy lehetséges bekötést és NYÁK vezetékezést. Fontos az azonos nevű lábak összekötése is.
Ha ezek mind rendben vannak, és az SCLK, SWDIO sincs fölcserélve, akkor a forrasztásokat nézném át.
Szia. A processzorra milyen kornyezetben irod/forditod a programot ?
Nem hiszem hogy azért nem tudom programozni mert nem 1µF kondenzátor van a VCCD és A lábakon de átforrasztom. Az összes VSS láb GND-n van, és az összes VDD láb pedig +5V-on.
Hogy indulnak ezek? Előbb belső RC oszciról és majd a boot után áll át kvarcra? Úgy olvastam hogy van az IC-n belül van felhúzó ellenállás az XRES lábon és mind egy hogy melyik SWDIO SWDCLK páros lábat használom.
Hát még előbb ott járok hogy egyáltalán a programozó felismerje. Egyébként a PSOC creator HDL / és C nyelv.
Kondenzátorokat átforrasztottam, lábakat átforrasztottam, átnéztem még 100x, 1.8V megvan a VCCD és VCCA lábakon testhez képest. Kipróbáltam a másik (USB) SWD lábakat, állítgattam a kommunikációs órajel sebességet... semmi
Az normalis hogy a programozot bedugom az usbbe, nincs rajta celaramkor es a burkolatan keresztul erzem hogy melegszik. Ez ilyen is volt a kezdetektol. Kihuzom varok vele 1-2 percet es ekkor sikerult kommunikalni a celaramkorrel de egy ido utan megint nem latja. Ossze fughet ez a melegedessel vajon?
Bocs az ekezetekert, telefonrol irtam A hozzászólás módosítva: Feb 27, 2015
Idézet: Igen, én is így tudom. „Úgy olvastam hogy van az IC-n belül van felhúzó ellenállás az XRES lábon”
Órakvarchoz az a két darab 1n kondi nekem kicsit soknak tűnik.
Eddig soha nem volt problemam az 1nf kondikkal az orakavicson
Új fejlemények:
3.3V-al belső RC oszcillátorról működik a PSOC programmer és creator is. Creatorban a program gombra kattintva megjelenik a programozó és a kontroller. Ahogy elkezdem növelni a tápfeszültséget 5V-ra kb 4.2V-nál eltűnik a kontroller. Ha leviszem 3.3V-ra megint megjelenik. Ez igaz akkor is ha külső tápot használok és akkor is ha a programozó VTARGET kimenetét bekapcsolom 5V-ra, 3,3V-ra. A másik: 16Mhz-es kvarcról nem indul el a PLL, hibakód a debuggolás közben 1 vagyis kvarc hiba (kép). Ami még zavar hogy a programozón nem világít a Busy piros led amikor PSOC creatorból programoz. Ha tudom hogy ez ennyire nincs még kiforrva akkor nem veszem meg. Mármint miért nem megy 5V-ról? Pedig ez a REV B. Valahol olvastam hogy az A kiadással volt ilyen probléma. A hozzászólás módosítva: Feb 28, 2015
A PLL bemenetéhez a 16 MHz kevés (vagy félreértem az adatlapot?). Ha megoldható, használj 24 MHz-es kvarcot, vagy maradj a belső oszcillátornál (állítólag az USB-hez hozzászinkronizálja magát, tehát USB-nél sem gond a kisebb pontosságú oszcillátor használata)!
Az 5V-tal nem tudom, hogy miért nem megy. A CY8KIT-050 kártyát szinte mindig 5 V-on használtam, soha nem volt vele gondom. Egy dologra kell csak vigyázni, hogy az analóg rész tápfeszültsége ne legyen alacsonyabb, mint a digitálisé (magasabb lehet...). Ha VDDD és VDDA össze vannak kötve, akkor ez sem lehet gond. A hozzászólás módosítva: Feb 28, 2015
A kvarc probléma megoldódott.
Most találtam egy olyan hibát amely nem hiszem hogy az én hibámból fakad. Rákötöttem szkópra a programozó CLK és DATA lábait. Elkezdtem 1.8V tól 5V-ig változtatni a feszültséget. 1.8V-tól 3.3V-ig emelkedik a feszültség. 5V-ra állítva marad 3,3V-on. Nincs feszültség amplitúdó változás. Ezért nem működött az elejétől fogva a programozás 5V-on mert az 5V nincs is meg csak 3,3V. Viszont a VTARG kimeneten meg megvan az 5V. Kifogtam volna egy hibás MiniProg3-at? A hozzászólás módosítva: Feb 28, 2015
Ehhez már segítséget kellett kérnem a a Cypress fórumon. Kíváncsi vagyok mit válaszolnak.
Cypress A hozzászólás módosítva: Feb 28, 2015
|
Bejelentkezés
Hirdetés |





) lennie kell 3,3V-os stabilizátornak rajta és annak a bemenetére rákötni az USB 5V-ját.













