Fórum témák

» Több friss téma
Fórum » Csöves erősítő készítése
 
Témaindító: seedz, idő: Márc 31, 2006
Témakörök:
Ne feledd betartani a fórum viselkedési szabályait, és a topik megmaradásának feltételeit. [link]
A téma átmenetileg fagyasztva lett, hozzászólni nem tudsz!
Lapozás: OK   1290 / 2208
(#) Pityu9 válasza djhans hozzászólására (») Dec 14, 2011
Üdv!
Köszönöm szépen, akkor neki állok az építésnek.
Üdv!
(#) Imi65 válasza djhans hozzászólására (») Dec 14, 2011
A GU-t meg grafikusan számolgattuk. A berajzolt munkaegyenesen néztük a Ua max, és min fesz értéket, ezek között mozoghat az anódfesz. Ezek is cs-cs értékek, ezért át kellett Ueff-be számolni, és ennek a négyzetét osztva az Ra-val, adódott a teljesítmény.
(#) djhans válasza Imi65 hozzászólására (») Dec 14, 2011
Én a grafikonos dolgokhoz se értek. Majd egyszer ha nálad leszek elmagyarázod nekem alaposan?
(#) djhans válasza (Felhasználó 13571) hozzászólására (») Dec 14, 2011
Köszi Zoli!
(#) Imi65 válasza djhans hozzászólására (») Dec 14, 2011
Így lesz, Janikám.
(#) Kiss Arnold hozzászólása Dec 14, 2011
Hello!
Nem tudjátok honnan tudnék GU50-et szerezni?
(#) djhans válasza Kiss Arnold hozzászólására (») Dec 14, 2011
Legolcsóbban a Puskásban a börzén. De az elektroncso.hu-n se vészes az ára.
(#) MrBrown hozzászólása Dec 14, 2011
Sziasztok,
A múltkori börzén beleszerettem néhány 45x45-ös DC deprez-be elsősorban mert nagyon szépek másodsorban azért mert skálamegvilágítósak harmadsorban mert 300Ft/db áron adta a bácsi.
Az érzékenységük 200 uA.
Arra gondoltam hogy a leendő erősítőmben a két EM80-at kiváltanám ezekkel. Jó úton járok ha a vonalszintű meghajtását 6N2P-EV kivezmérőnként 1-1 triódájára bízom CIROKL ötlete nyomán katódból hajtva?
Így végül is csöves kivezmérőt kap a szerkezet...
Köszönöm.
(#) djhans hozzászólása Dec 14, 2011
Érdekes hogy a gyengébbnek említett PCL82 fűtőfesze 16V míg a PCL86-é csak 14 Bár pentódája gyengébb a 82-nek gondolom az erősebb triódája miatt igényel nagyobb fűtőteljesítményt.
(#) Imi65 válasza djhans hozzászólására (») Dec 14, 2011
Nem teljesen, a pentóda katódja is robusztusabb. Valaha ezzel az egy csővel akarták megoldani a függőleges eltérítést, és a hangfokozatot is. Érdekes, hogy mindkét feladatra új csöveket konstruáltak (PCL85-86).
(#) djhans válasza Imi65 hozzászólására (») Dec 14, 2011
Ezzel építek majd PP-t. Már megvan a trafónak való és Zoli jóvoltából egy egész cikk is van róla kapcs rajzzal és trafó adatokkal pont erre a vasra. 8W-os lesz. Ez már belépő a zene hallgatásba.
(#) Imi65 válasza (Felhasználó 13571) hozzászólására (») Dec 14, 2011
Érdekes, hogy Hapro eredeti Pioneer rádióerősítője is ilyen csövekkel volt felépítve, de kicsit sem tetszett a produktum. Igaz, a szteró PP összes végerősítőjének közös katódellenállása volt (igen, a 4 csőnek), feszültségkétszerezős tápegység, apró kimenők, stb. A vevőrésze viszont nagyon jól sikerült.
A teljesítménye viszont éppen elegendő volt (7W).
(#) Andrasirex hozzászólása Dec 14, 2011
Üdv.
Van egy ECC83,2db ECH81 és egy EM84 csövem.Ezekkel szeretnék egy egyszerű erősítőt építeni.Ha valaki tud ezekkel valami jó kapcsolási rajzot az segítsen.
Válaszokat előre is köszike.
(#) bakos13gab válasza Andrasirex hozzászólására (») Dec 14, 2011
Ezek önmagukban nem nagyon alkalmasak sajnos. Az ECC83 jó meghajtócső, de végcsőnek nem alkalmas (ECC82-es inkább, olyan 1-2W-ra). Az ECH rádióvevőcső. Az EM84-ből is kár erősítőt kreálni, bár volt már rá próbálkozás, talán 1/4 W lesz a végeredmény. Szóval ezek jó alkotóelemek, de végcsőnek egyik sem jó. Lényegében be kéne szerezni valamilyen tényleges végcsövet, mint pl. EL84 vagy EBL21 stb.
(#) MrBrown válasza (Felhasználó 13571) hozzászólására (») Dec 14, 2011
Még valami az említett erősítővel kapcsolatban...
Lehet-szabad PCL86 SE 14V-os fűtőfeszültségét egyenirányítva azt negatív előfeszültségnek (is) használni úgy hogy a pentóda katódjában a szükséges 150-180ohm helyett csak 10ohm van és a munkapontot a fűtésből előállított előfeszültséggel állítom be?
(#) FordPrefect válasza Imi65 hozzászólására (») Dec 14, 2011
Magánvélemény. Az ECL/PCL 82 tartósabb a 86-nál, de mindkettőnek jó a hangja, viszont a specifikációk a 82-nek jobbak. Tartósabb. Más kérdés, hogy a 86-ot jobban szeretik, pár wattal többet tud, de ez hangosságérzertben nüasznyi különbséget jelent.
Amúgy mindenki odavan az E/PCL 86-ért. Vegyél egy 6P1P sugártetródát, meghajtónak egy 6P2SZ-t, fogyasztásban ugyannott tartunk, árban a felénél, csak két foglalattal több.......De hasonlítsd össze.
(#) mayky válasza MrBrown hozzászólására (») Dec 15, 2011
Az APX100-aban is a végcsövek 40 V-os fűtéséből állítják elő a neg. előfeszt.
(#) MrBrown válasza (Felhasználó 13571) hozzászólására (») Dec 15, 2011
A 10ohm csak a katódáram mérése miatt van de lehet az akár 1ohm is és akkor az 1mA érzékenzségű deprez kap egy soros 100ohm trimmert amivel belőhetem a 40mA-es katódáram= 40mV-hoz tartozó kívánt kitérést.
Valójában 15V-ra szoktam tekertetni a PCL-ek fűtését és soros ellenállással játszadozom.
(#) MrBrown válasza (Felhasználó 13571) hozzászólására (») Dec 15, 2011
Szépen be lehet állítani, de olyan már volt :yes:
(#) Lakatfogó hozzászólása Dec 15, 2011
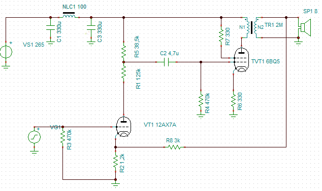
A csatolt kép szerint van most megcsinálva az erősítőm 5 csatornája. Csináltam benne visszacsatolást, amivel kiküszöböltem a maradék búgást, viszont ez nem teljesen frankó, mert így meg kicsit halkabb lett, nem sokkal, de egy kis hangerő még jól jönne. Egyébként nagyban javult a mély hang átvitel a visszacsatolással.

1K körüli ellenállásokkal láttam visszacsatolásokat a rajzokon, egy potméterrel kipróbáltam, 3K-ig lehet lazítani a visszacsatolást, az felett már viszont visszajön a maci, pont ahol a hangerő elérné a kívánt értéket.

Variáltam az anód ellenállásokat, kiszedtem az osztót, meg próbálkoztam katódköri kondival is, de ahogy nő az erősítés, úgy erősödik a visszacsatolás hatása is, és a végeredményben a hallható hangerő nem lett nagyobb.
Tudtok erre javasolni valamit? Korábban a BSS-en fentlévő rajz szerinti kapcsolást építettem, ott is erre jutottam, hogy visszacsatolva frankó, csak halk.

pcl86se.png
    
(#) pucuka válasza Lakatfogó hozzászólására (») Dec 15, 2011
Mi az értelme a trióda anódellenállása megosztásának. Szerintem semmi. Úgy csökkenti a fokozat erősítését, hogy a kivezérlést (és ezzel együtt a torzítást) kell növelni. Én az erősítést, ha szükség van rá, akkor a visszacsatolás növelésével csökkenteném. A táplálás is hibás, az anódtápra közvetlenül a végfokot kötném, és további RC szűrés után a meghajtó fokozat tápját. A megosztott anódellenállásoknak közvetlenül nincs közük a mélyhang átvitelhez, viszont a végfoknak a katódellenállását én átblokkolnám, megfelelő méretű kondival, és a segédrácsot is hidegíteném. Az igaz, hogy így egy konvencionális erősítőhöz jutnál, de legalább szólna rendesen.
(#) Lakatfogó válasza pucuka hozzászólására (») Dec 15, 2011
Szóval mikor kiszedtem a trióda anód osztóját, és többféle értékű ellenállással is próbálkoztam anód ellenállásnak egészen 250kohmig, elérve a kb. 35dB erősítést, az osztós 20 helyett, ez sem segített, mert visszacsatolva nem lett hangosabb.

Azért csináltam anno osztót, mert nem terveztem visszacsatolást, így meg kézenfekvő az anódköri osztás, nekem nem nagyon tetszett, hogy a bemenetre tegyek egy igen nagy osztót, a trióda igen nagy erősítése kontra magas vonali szint miatt.

A plusz RC szűrést még kipróbálom, szerencsére ezt könnyen meg tudom valósítani. Viszont akkor sem volt eltérés a maciban, amikor a CLC után még odakötöttem 2 RC tagot, szóval szerintem felesleges. A végfokos dolgokat kipróbálom, hátha.
(#) pucuka válasza Lakatfogó hozzászólására (») Dec 15, 2011
A visszacsatolás mértékét, és ezzel együtt az egész erősítő erősítését az R1, R8 ellenállások viszonyával tudod állítani.
(#) Lakatfogó válasza pucuka hozzászólására (») Dec 15, 2011
Ez stimmel, csak R8-at 3kOhm fölé emelve meg visszajön a maci. Gyanítom a fűtés felől származik a maci, mert fülre 50Hz. A vezetékek össze vannak sodorva amennyire csak lehet, egyik szál földre van kötve. Itt a kiközepezés amit többen javasoltak, az semmit sem csinál, elvileg mert soros a fűtésük ezeknek a csöveknek.
(#) s.sanyi hozzászólása Dec 15, 2011
Sziasztok.Használható-e meghajtócsőként a 6s4p singli trióda?Nem találtam a neten vele kapcs rajzot viszont van pár újj példányom és kipróbálnám mit tud,ha érdemes foglalkozni vele.
(#) djhans válasza s.sanyi hozzászólására (») Dec 15, 2011
Igen, használható. Elég izmos trióda. 47k körüli anódellenállással bátran lehet játszani nála. Ügy kell a munkapontját beállítani a katódellenállás értékével hogy 150V-nál több ne essen a csövön.
(#) sturbi válasza s.sanyi hozzászólására (») Dec 15, 2011
Naná, hogy lehet, 6Sz3P, 6Sz4P príma, erős, kiszajú "csüjek". Kedvcsinálónak egy egyszerű SE 6Sz4P/6Sz19P-vel.6Sz4P/6Sz19P SE
(#) Imi65 válasza FordPrefect hozzászólására (») Dec 15, 2011
Dehogy magánvélemény. A 68'-as Évkönyvben szépen le van ez írva, melyik miért jó. A 82-est egyébként csak a korai TV-kben használták (nem is nagyon találkoztam velük),az E verziót is csekély számú készülékbe építették (sem az EBL21-es, sem az EL84-es gyakoriságát meg sem közelítette az alkalmazása). Az egyes ECL86-osok minősége (tartóssága) viszont tényleg megérne egy misét. A magam részéről nem is favorizálom a 86-ost, éppen elég gázos példánnyal találkoztam anno. A 82-essel - ha lenne belőle bőven - viszont kacérkodnék, ahogy Te teheted a fényképed tanúsága szerint. A Pioneer viszont tényleg vacakul szólt ezekkel a csövekkel.

ECL82-86.GIF
    
(#) s.sanyi válasza sturbi hozzászólására (») Dec 15, 2011
Köszi szépen.Nagyon jól jött ez a séma terveztem a 6sz19p megépitését,de srpp-vel nem volt igazán elég erős a meghajtása talán ez jó lessz.Valójában a vt225-ös csövemet szeretném vele meghajtani gondolom jobb lessz mint a jelenlegi 6n1p srpp meghajtásom habár avval is nagyon szép hangja van.
(#) lac- hozzászólása Dec 15, 2011
Sziasztok, #1118568 ban 2 oldallal odébb leírtam egy két problémát, légyszi segítsen valaki, ha van valami ötletetek! Biztos csak nem vettétek észre... Eddig mindig számíthattam rátok! Köszönöm!!!
Következő: »»   1290 / 2208
Bejelentkezés

Belépés

Hirdetés
XDT.hu
Az oldalon sütiket használunk a helyes működéshez. Bővebb információt az adatvédelmi szabályzatban olvashatsz. Megértettem