Fórum témák

» Több friss téma
Fórum » Csöves erősítő készítése
 
Témaindító: seedz, idő: Márc 31, 2006
Témakörök:
Ne feledd betartani a fórum viselkedési szabályait, és a topik megmaradásának feltételeit. [link]
A téma átmenetileg fagyasztva lett, hozzászólni nem tudsz!
Lapozás: OK   1406 / 2208
(#) sturbi hozzászólása Aug 5, 2012
Elővettem megint a 6E5P kiserősítőt, megpróbáltam megint lemágnesezett légrés nélküli kimenővel. Mégiscsak jobb a hangja, mint lemágnesezés nélkül. Készítettem külön erre a célra egy ikerfojtót (2*1000 ohm dc, 2*12,5 Hy). 110 V/8 ohm/ 5W kimenőket raktam bele. A lemágnesezést külön tekercs nélkül oldottam meg a rajz szerint. :csodalk:
(#) alienco válasza sturbi hozzászólására (») Aug 5, 2012
OK, akkor nem dobom ki a multimétert.
A primer szimmetriát nem mértem, de ha az eltérne, a hang minősége pocsék lenne, nem?
(#) sturbi hozzászólása Aug 5, 2012
Az oszcillogrammok: az 1-esek a lemágnesezés előtt, a 2-esek lemágnesezve, a 10kHz egyforma. :eplus2:
(#) sturbi válasza alienco hozzászólására (») Aug 5, 2012
A csöveket nemigen hatja meg hogyan van. 8 ohmra sajnos egyik illesztés sem jó, mert ha mindegyik szekunder párhuzamosan van akkor Raa=18 Kohm, ha kettő- kettő párhuzamosan és ezek sorosan akkor Raa=4,6-5 Kohm között van (7-8 K tájékán lenne jó). A második esetben a kivehető teljesítmény jóval 10 W fölött van, az elsőben 6,8-7 W (ez füllel egyforma, amelyik jobb azt kell hagyni). Az equalizer kihagyásával kellene meghallgatni a kütyüt (közvetlen CD-ről).
(#) sturbi válasza alienco hozzászólására (») Aug 5, 2012
Csak az alaposság kedvéért, azért én megmérném (a dc R-eket is).
(#) alienco válasza sturbi hozzászólására (») Aug 5, 2012
Akkor majd tartósabb hallgatással eldöntöm, melyik kapcsolás lesz a jobb. (Nem számít a hangerő, ami kell, azt az első eset is tudja (lakás!).)
Mondjuk időm adtán saját hangfalat akarok építeni az erősítőnek (tölcséreset), akkor érdemes lenne 4 ohm-ra tervezni. Minden esetben equalizer kihagyásával hallgattam, de próbaképp - számítógépről hallgatva - megnöveltem (csak) a 16kHz-es sávot.
(#) alienco válasza sturbi hozzászólására (») Aug 5, 2012
Közben megmértem, szépen feleződik. (Amennyire az ugráló értékeket mutató multiméterem segítségével meg tudtam mérni.)
Bocs, a dc R alatt mit értesz? (az elektronika nekem tényleg csak hobbi )
(#) sturbi válasza alienco hozzászólására (») Aug 5, 2012
Simán ohm mérés állásban a tekercsrész ellenállása (itt az egyik féltekercs nagyobb lesz (ami távolabb van a magtól, pl.140 és 160 ohm).
(#) alienco válasza sturbi hozzászólására (») Aug 5, 2012
Ezek után ez már nem tétel:
Kimenő1: 133,3 ohm - 162,0 ohm
Kimenő2: 135,7 ohm - 162,1 ohm

Tehát akkor elmondhatjuk, hogy ez van, ezt kell szeretni?
(#) alienco válasza sturbi hozzászólására (») Aug 5, 2012
mayky hozzászólását értelmezve gondoltam, hogy a csöveket meghatja (utolsó mondatrész):
"Ránézésre 4 szekunder osztása van, és nem 4-8-16 ?os hanem csak egy a 3 közül. Persze lehet hogy 4 ?os, arra rá lehet kötni a 8 és 16 ?ost is, gond nem lehet belőle, csak akkor nem adja le a névleges teljesítményt és nem lesz optimális a csövek terhelése."

De az összes infót számba véve már azt hiszem értem. Jelenleg az erősítőm eredeti állapotában használható valóban 4-8-16 ohm-on. A hangminőség más kérdés, de én különbséget a módosítások között nemigen vettem észre.

Úgy gondolom, hogy az erősítő mélyben nagyon jó - lehet, hogy ezért érzem kevésnek a magasat. (A "hardveres" mélyátvitel-csökkentés világított rá. ) )
Egyébként amihez hasonlítom (másik, hosszan hallgatott erősítő), ott valóban kevesebb a mély és több a magas.
(#) belaradio hozzászólása Aug 5, 2012
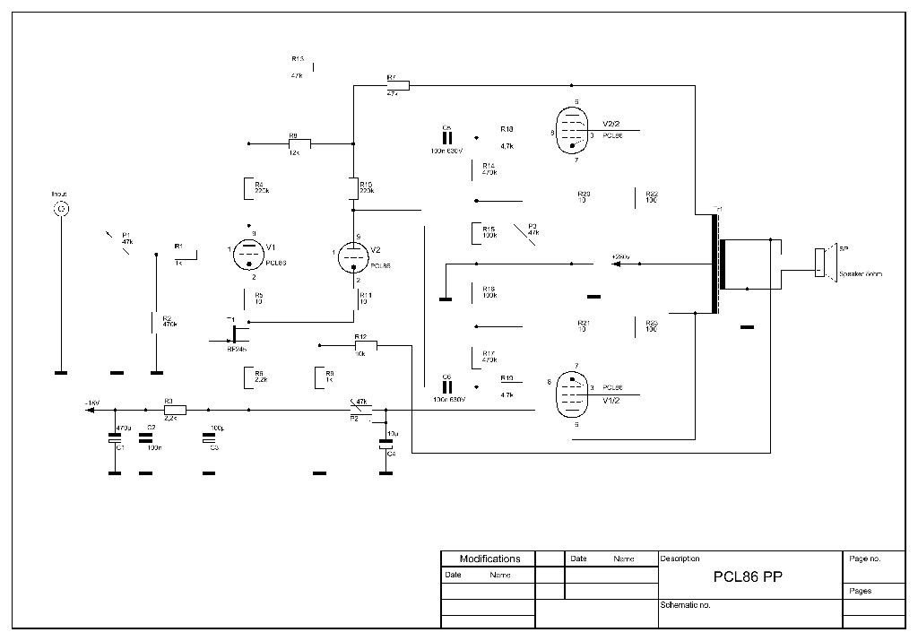
Üdvözlök mindenkit a fórumban ! Még új vagyok itt. Már régóta piszkálja a fantáziámat egy saját készítésű ,egyszerű csöves erősítő. Bele olvasgattam ebbe fórumba és örömmel tapasztaltam ,hogy nagyon sok kezdőnek síkerült életre kelteni saját csöves erősítőjét.Lenne néhány rádióból kiszerelt alkatrészem ,melyeket szeretnék felhasználni ,hogy minnél olcsóbban ki jöjjek belőle. Például : hálózati trafó, kimenő trafó .Először is azt kérdezném ,hogy érdemes ilyen alkatrészekkel foglalkozni vagy sem ? A segítséget előre is köszönöm.
(#) Gery78 válasza belaradio hozzászólására (») Aug 5, 2012
Szia!

Persze hogy érdemes foglalkozni a rádióból kiszerelt alkatrészekkel, megtanulni a csöves technikát mindenképpen jó. Nagy minőséget ne várj tőlük, de szólni biztosan fog. Aztán ha megvan az első sikerélményed akkor lehet nagyobban gondolkozni. Ha elkezdesz csöves dolgokkal foglalatoskodni, akkor légy nagyon körültekintő, mert az anódfesz 3-400V is lehet. (Rosszabb esetben 840V EAG EA-080 típus). Tehát nagyon figyelj oda erre! Első körben próbáld meg megkeresni annak a rádiónak a kapcsolási rajzát amiből kivetted a trafókat, és annak a végfokát építsd meg, mert az biztosan működni fog. Sok sikert kívánok a csövezéshez!
(#) belaradio válasza Gery78 hozzászólására (») Aug 5, 2012
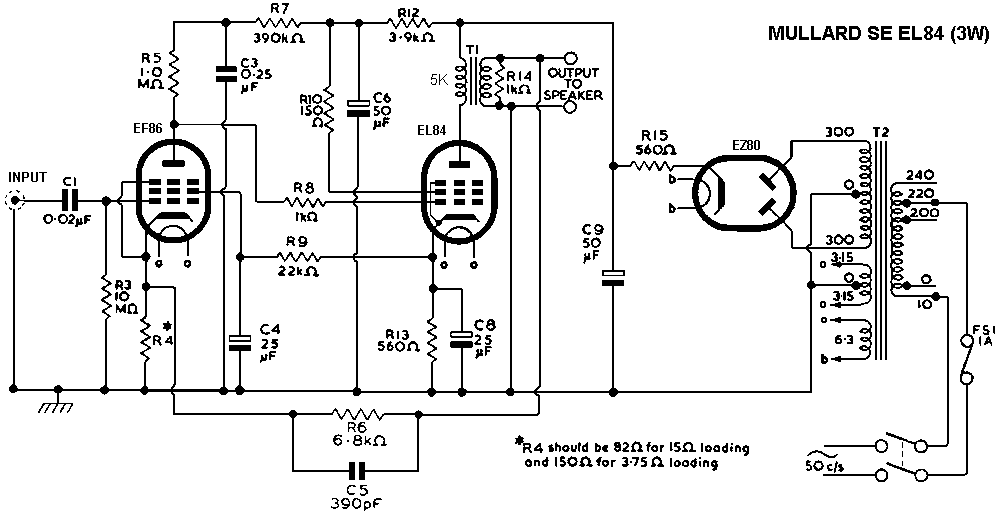
Üdv. Köszönöm a bíztatást. Én sem a kiválló minőséget várom ettől az erősítőtől .Egy kis tapasztalatom már van a csöves technikában .Pontosabban csöves rádiókkal már volt dolgom .Van néhány készülékem és ezekből néhányat én pofoztam helyre. Kisebb javításokra kell gondolni ,mint szűrő kondenzátor csere, hálózati trafó csere ,kontakt hibák meg ilyenek .A kapcsolási rajzokkal még annyira nem vagyok képben.A kimenő trafóm egy EL84-es csőhöz való.Ehhez már láttam sok rajzot a neten ,de még nem tudtam ki választani a leg egyszerűbbet .Meghajtó csőnek EF86 vagy ECC83-at gondoltam .A tápot EZ80-as csővel oldanám meg.Nyákot nem szeretnék készíteni ,csak simán mindent a csőfoglalatra .
(#) frecsko válasza belaradio hozzászólására (») Aug 6, 2012
Szia Béla!
Pár kép és kapcsolás innen az oldalról.Bővebben: Link
(#) belaradio válasza frecsko hozzászólására (») Aug 6, 2012
Szia. Küldtem mailt ,de nem válaszolsz.Üdv: Béla
(#) belaradio hozzászólása Aug 6, 2012
Üdv Mindenkinek !
Ezt a kapcsolást megépítette már valaki ? Most gyűjtöm hozzá az alkatrészeket .Az R4 ellenállásnak mekkora volt az értéke ? Előre is köszi.
(#) pucuka válasza belaradio hozzászólására (») Aug 6, 2012
Azért nem ártana, ha figyelmesebb lennél. A képen a csillagozott R4 -es ellenállásnak ott van a meghatározási módja. 15 ohmos hangszórónál 82 ohm, 3,75 ohmosnál 150 ohm. A közbenső értékekhez a pontos értéket interpolálással számolhatod ki. Az ellenállás értéke mivel visszacsatolás része, a terhelés miatti kimeneti feszültség változásától függ.
(#) Orbán József válasza belaradio hozzászólására (») Aug 6, 2012
Üdv! Hasonló cipőben járok - még nem építettem csövest, de rajta vagyok.
Remélem van aki megépítette a mellékelt kapcsolást és megírja, neki mekkora volt a visszacsatoló ellenállás értéke - ha jól értettem. Sok sikert!
(#) belaradio válasza pucuka hozzászólására (») Aug 6, 2012
Láttam a csillagozott szöveget csak nem tudok angolul.Azért kösz a segítséget .
(#) pucuka válasza belaradio hozzászólására (») Aug 6, 2012
Mindöszesen 4 angol szóról van szó. Segít a goggle fordító, vagy Bővebben: Link
(#) spirik hozzászólása Aug 6, 2012
Szia mindenki.
Egy lehet buta kérdésem lenne a kapcsolásba a 18v lehet e külön trafóról és 18 v minek is kell..

Köszönöm a választ..
(#) pucuka válasza spirik hozzászólására (») Aug 6, 2012
A -18 V két dolgot csinál a kapcsolásban. Az első trióda katódellenállása egy áramgenerátor (áramnyelő) Ehhez kell a negatív tápfeszültség. az Áramgenerátor egy olyan elektronikai eszköz, aminek a differeciális (dinamikus) ellenállása nagy, a statikus (egyenáramú) pedig alacsony. Ez az első fokozat linearitását nagymértékben javítja. Itt egy FET -es áramkörrel megvalósítva.
A másik feladata a végcsövek számára állandó negatív rács előfeszültséget biztosítani.
Előállíthatod bármilyen módon, csak kis impedanciás, és stabil legyen.
(#) spirik válasza pucuka hozzászólására (») Aug 6, 2012
Szia.
Nagyon köszönöm.a választ.Ez a trafó jó lesz?

IMG_0004.JPG
    
(#) pucuka válasza spirik hozzászólására (») Aug 7, 2012
Jónak jó, csak egy kicsit nagy a feszültsége. 15 V -os jobb lenne.
(#) spirik válasza pucuka hozzászólására (») Aug 7, 2012
Szia.
Köszönöm szépen.Ellenállása nem lehet csökkenteni.?
(#) varttina válasza spirik hozzászólására (») Aug 7, 2012
Csökkentheted ellenálláson keresztül, bár szerintem jobb lenne stabilizálni. Ha már egy FET-et beraksz az előfok katódja alá, egy félvezetős stabilizátor is belefér.
(#) spirik válasza varttina hozzászólására (») Aug 7, 2012
Szia.
Köszönöm a választ és a neten van fent 18v fesz stabilizátor kapcs rajz .Te tudsz ilyen rajzott..
Köszönöm elöre is...
(#) pucuka válasza spirik hozzászólására (») Aug 7, 2012
Elvileg elmenne egyenirányított 18 V ról is, a végcsövek előfeszültségét amúgy is lehet állítani, az áramgenerátornak meg elvileg mindegy mekkora a feszültsége, illetve annál jobb minél nagyobb. De valószínűleg elviszi a triódák munkapontját, ami az egyen csatolások miatt elég nehézkessé teszi a munkaponti beállításokat. Úgyhogy jobb ragaszkodni az eredeti beállításokhoz, és varttina megoldását használni. Az egyenirányítás után csinálsz egy 18 V os zéneres stabilizátort, az megfogja.
(#) spirik válasza pucuka hozzászólására (») Aug 7, 2012
Szia.
A Kapcsolást követem akkor semmi baj nem lehet az élesztéskor, felraktam egy trafó fényképét akkor azt használhatom,köszönöm mindenki segítségét.
(#) küzmös Gergely hozzászólása Aug 8, 2012
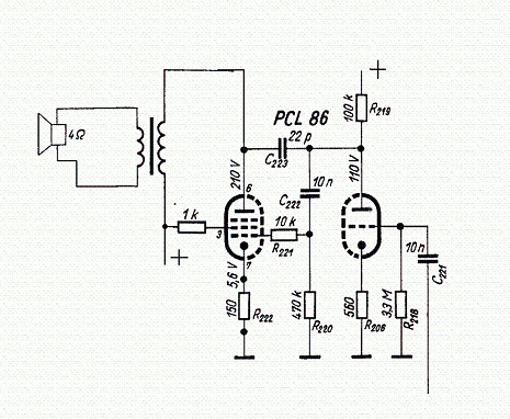
Sziasztok! Alakul a kis PCL86SE hangzása,átalakítások után. (katódkondik (100µF/25v) beépítése, illetve 2k-s gerjedésgátló ellenállás közvetlenül a rácsra, rácslevezetőnek 1M.) Közvetlenül bemelegedés után még mindíg torz egy picit.. hallatszik a hangszórón. Olyan jellegü mintha épp egy kicsit,de mellé lenne hangolva a rádió.. nem "kristálytiszta". Mi lehet ennek az oka? A pentódán :-6,67V a triódán:-1,6V
Következő: »»   1406 / 2208
Bejelentkezés

Belépés

Hirdetés
XDT.hu
Az oldalon sütiket használunk a helyes működéshez. Bővebb információt az adatvédelmi szabályzatban olvashatsz. Megértettem