Fórum témák
» Több friss téma |
Fórum » Csöves erősítő készítése
Ne feledd betartani a fórum viselkedési szabályait, és a topik megmaradásának feltételeit. [link]
A téma átmenetileg fagyasztva lett, hozzászólni nem tudsz!
Nekem van PCL85 SE-m (Sturbi fórumtársunk kapcsolása alapján), és igenis megállja a helyét. Még vagy 5 éve építettem három nap alatt, ebben a trafótekerés, a sasszi festése, az előlapkészítés és az egész áramkör megépítése benn volt. Nyári szünet utolsó péntek estéjén ránéztem a dobozára a polcom alján, előrángattam, a szobám szőnyegén kilegóztam, hogy legyenek rajt a trafók és a csövek. Vasárnap este hallgattam a kész erősítőt. Kicsit érzéketlen, állítani kéne a trióda munkapontján, de erre 5 év alatt még nem került sor..
![]() Hogy a PCL86-ban egy elgyengített EL84 van, az sajnos tévhit. Az EL84 pentóda, míg a PCL, az adatlapokkal ellentétben egy sugártetróda. Ezáltal még alkalmasabb HF erősítőnek. A hozzászólás módosítva: Jún 26, 2014
Tegnap az utolsó kondikat is kicseréltem (mármint a táppanelen lévők kivételével) és teljesen feltolt potméter állás mellett is csendben van, ha rátapasztom a fülem a magassugárzóra, akkor hallok nagyon nagyon halkan (talán) sistergést. A szimmetriával kapcsolatban azt hiszem sikerült, de normálisabb műszert kell beszereznem. Egyformán 32-33mV között ugrál a műszer, remélem hihetek neki. Amúgy nem volt nagyon elmászva. Mint kiderült, az előző gazdi új garnitúra csövet rakott bele, kb 2-2,5 üzemóra után, a jobb csatorna 4ohmos kivezetésén lévő megszakadt menetű, műanyag leszorítócsavar elengedte a pozitív hangszórókábelt és (nem tudom hihetek-e ennek, de) állítólag ennek következtében ment tönkre a jobb oldala. Tény hogy a 4ohmos aljzaton (hiába csavarom be) nem lehet rögzíteni a kábelt, szóval annyit még szánok rá hogy mind a hat aljzatot lecserélem. Jó a masina.
Oda vagyok érte, de sem az értékéről, sem a minőségbeli elhelyezkedéséről nincs semmi tudomásom. Lehet hogy egy lomot istenítek.
Idézet: „Az EL84 pentóda, míg a PCL, az adatlapokkal ellentétben egy sugártetróda. Ezáltal még alkalmasabb HF erősítőnek.” Műszakilag nem tudom sem megerősíteni, sem cáfolni.. viszont ha valóban így van, akkor ez megmagyarázhatja, miért jött be jobban az ECL86-os SE erősítőnek a hangja, mint az EL84-nek
Egy meghallgatás többet mondana erről. Egyébként tény, hogy hamar elkészíthető mind az SE, mind a PP. Nekem elég volt egy délután, elsőre indult. Válogatás végett szerzek pár PCL 85-öt, a legjobbakból erősítőt készítek. A 86-os belsejéről a volt Tungsramosok tudnának nyilatkozni, magam is csak olvastam.
Üdv. Ecc82-est mivel tudom kiváltani? Egy OTL-es erősítőbe volna rá szükségem,de mivel ez a típusú elektroncső nem akad itthon kéznél hátha van valamilyen változata amivel helyetesíteni tudnám. Kapcsolási rajzot mellékeltem. Köszönöm előreis a válaszokat.
12AU7, 5814, de valószínűleg az ECC85-el is lehet kisérletezni.
ECC vagy PCC88 az alacsony tápfeszültség miatt. Egyszer sikerrel alkalmaztam 6N1P csövet is 40V-ra, de nem az igazi így utólag belegondolva.
Köszönöm a válaszokat. Remélem sikerül valameikből is beszereznem eggyet olcsón. Ez a kapcsolási rajz mennyire "életképes"? Vagyis mit várjak el tőle és mit ne?
Valamelyikből, egyet biztosan találsz. Ez egy jó kis építési tanulmány.
Köszönöm a javítást.
A fórumtársak közül már érkezett felajánlás csőre,így már csak annyi kérdésem maradt hogy mire számíthatok a kapcsolással kapcsolatban? Hangszórónak megfelel régi Videoton TV ovális 15ohm-os hangszórója?
Mivel a rajzon nem adták meg a hangszóró impedanciáját, passz; a 15 Ohm-ossal nem terheled túl biztosan. Ordítani biztos nem fog (bár a rajzon 5W van, ami elég hangos egy szobában), de ha nagyon halk, próbálkozhatsz kisebbel is (8 Ohm).
A hozzászólás módosítva: Jún 28, 2014
Értem,remélem működni fog a kapcsolás
A feszültséget stabilizáljam vagy csak egyenirányítsam,szűrjem majd mehet a csőre?
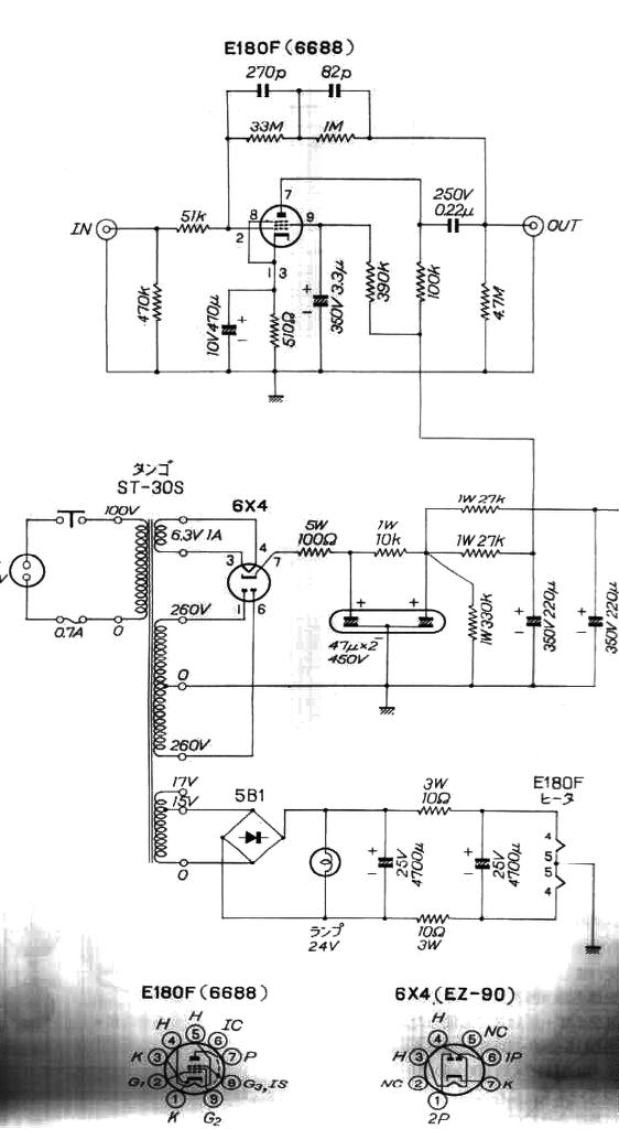
Nem igényel stabilizált feszt. Az előfok-fűtést közepeld ki, esetleges brum ellen. A téma képei közt találsz megoldásokat.
A hozzászólás módosítva: Jún 28, 2014
Köszönöm a válaszodat. Vasárnap neki is tudok állni a megépítésének.
Honnet vetted a kapcsolast? Amugy sztem az az 5W inkabb a 100ohm-os ellenallasra vonatkozik.
Igen.. az 5W a 100 ohmos ellenállásra vonatkozik. A kimenő teljesítmény kötve hiszem hogy ilyen tápfeszültségek mellett elérné az 5W-ot. Szerezz még egy PL500-at és így a 3 csővel 280-450V közötti bármilyen anódültséggel, 100 max 200V segédrácsfeszültséggel és -50V körüli előfeszültséggel egy remek kis PP-t építhetsz, ami már 15-20W lesz. Persze ehhez kell még egy kimenőtrafó is, de minimum 2db Junoszty 603b táptrafó. Nem azt mondom hogy ezt ne építsd meg, de a PP-t ne hagyd ki, mert az már tényleg nagyot szól.
Várjuk a beszámolót! Jó építgetést.. az a jó ebben hogy tényleg egy vasárnapi ebédet követően ,estére már meghallgatható állapotba lehet hozni a kütyüt. A hozzászólás módosítva: Jún 28, 2014
Én már összedobtam ezt. Nekem egy 32 ohmos fejhallgatóhoz kevés volt
A kapcsolást ezen hozzászólás alapján próbálom meg rekonstruálni hátha nekem is sikerrel üzemelne.
Ezt a PL504-el épülű OTL-t könnyen össze lehet rakni ezért is volnék kíváncsi a hangjára.
Még a nagyobb feszültségű erősítőkhöz nem áll rendelkezésmere sem megfelelő kimenő transzformátor sem pedig táptranszformátor, így alkatrész hiánya miatt egyenlőre nem építek még nagyobb erősítőt. De ha ez beválik,akkor mindenképpen nekiállok egy nagyobb verziónak is.
Sajons ma még nem tudtam elmenni az előfok csövekért így ma még csak a végerősítő részét és a tápegységét tudom összerkani. Kicsit csúszik a project,de addigis előkészítem a többi részét az áramkörnek.
A hangjára aztán tényleg lehettem kíváncsi mivel alig volt neki.
A 15ohm-os TV hangszórót sem volt képes meghajtani,más meg éppen nem volt kéznél. Most kinéztem a fórumon ezt a kapcsolást,ebből lehetne egy fülhalgató erősítőt készíteni?
Ez egy hangfrekis előerősítő cső. Teljesítményt aligha ad, azt is nagy impedancián, a földelt katódú kapcsolás miatt. Ha földelt anódú lenne, akkor esetleg lehetne jól használni. PL 504-es kapcsolást készítetted? Ha igen, melyik rajzot használtad?
A kapcsolás itt található meg amit elkészítettem,valamiért nálam nagyon-nagyon gyengén szolt csak. Mondjuk sokan írták is hogy ne várjak el csodát tőle.
Szerintem alkatrész hiba lehet, esetleg a bemenet érzéketlensége. Meg sok múlik a fejhallgató impedanciáján, illetve érzékenységén. Egy műszeres nagymérés többet mondana. Először a nyugalmi egyenfeszültségek kellenek, majd kimeneti impedancia, végül érzékenységmérés.
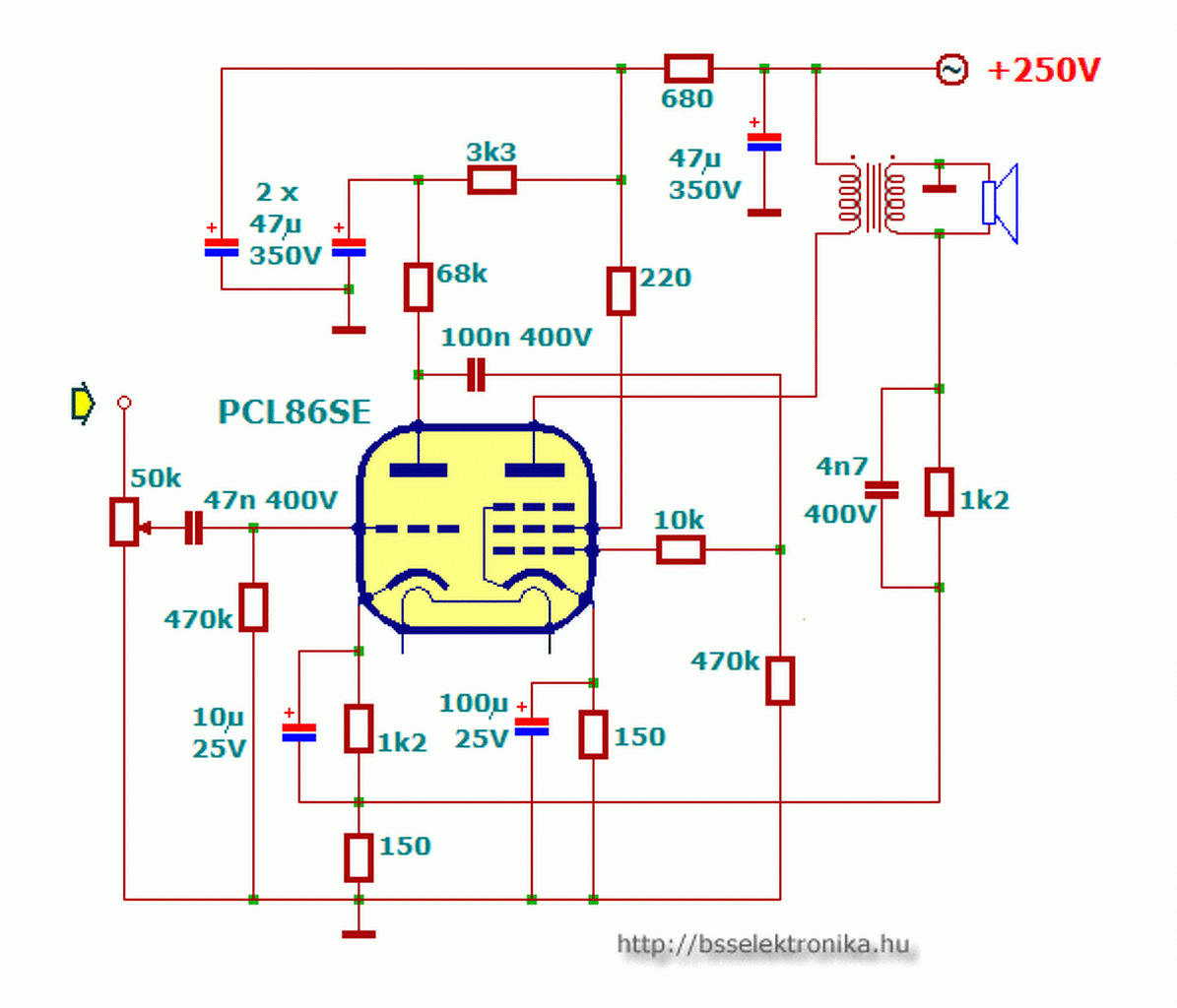
Most érkezett felajánlás 2 kimenőtrafóval,így valószínű hogy hagyom a fülhalgató erősítő legyártását és akkor PCL-86 ból készítek stereo végerősítőt. Az alábbi kapcsolást kaptam ez megfelel a célnak?
Megfelel. Ha van gond, csak írd meg, akár ide is!
Rendben. Köszönöm a segítséget.
Ez egy tuti biztos mukodokepes cucc!
Bővebben: Link
Sziasztok,
A véleményeteket szeretném kikérni. Érdemes-e fűtőszál kímélése érdekében (telepes csövekről van szó 1,4V-os fűtőfeszültséggel) megemelni a fűtőfeszültséget és egy soros R-taggal "helyreállítani a rendet"? Step down converterrel fogom előállítani 12V-ból az 1,4V-ot és az áramkörön 0,8-kb. 9V-ig oda állítom a kimeneti feszültséget ahova akarom. Ezért gondoltam arra. hogy beteszek egy soros ellenállást így a kezdetben hideg és kissebb ellenállásal rendelkező fűtőszálon nagyobb áram folyna ami nagyobb feszültséget ejt a fix R-tagon így a kíméletesebb lesz a bekapcsolás a fűtőszálaknak. Plusz egy igénytelen alkatrész, de ha leszavazzátok az sem kerül bele feleslegesen. Előre is köszönöm.
Ez a kapcsolás megtetszet.
Az anódfeszültségnek pontosan ennyinek kell lennie? Még nem mértem le a saját trafómat,de nemtudom mennyit szolgáltat,így ha több akkor nem volna jó hozzá gondolom. |
Bejelentkezés
Hirdetés |



Oda vagyok érte, de sem az értékéről, sem a minőségbeli elhelyezkedéséről nincs semmi tudomásom. Lehet hogy egy lomot istenítek. 
A 15ohm-os TV hangszórót sem volt képes meghajtani,más meg éppen nem volt kéznél. Most kinéztem a fórumon ezt a kapcsolást,ebből lehetne egy fülhalgató erősítőt készíteni? 

