| Fórum témák 
 
 » Több friss téma | Fórum » Csöves erősítő készítése Ne feledd betartani a fórum viselkedési szabályait, és a topik megmaradásának feltételeit. [link] A téma átmenetileg fagyasztva lett, hozzászólni nem tudsz! 
 
				Nos a kommersz kimenő is osztott de nem látszik amiatt mert nincs közte cséve elválasztó műanyag vagy ilyesmi.Tehát mindenképpen osztott bármelikkel is találjuk magunkat szembe az utcán.						 
 Idézet: „Tehát mindenképpen osztott bármelikkel is találjuk magunkat szembe az utcán” Nem feltétlenül fontos hogy a kimenő osztott legyen. A tekercsek osztását, egymásba ágyazását a széles, és egyenletes frekvencia átvitel miatt készítik, mert így csökkenthető a trafó szórt induktivitása, és önkapacitása. Mindkét tényező a frekvencia átvitelt befolyásolja, és nem biztonsági célokat szolgál, mint a biztonsági hálózati trafónál. 
				Mi a helyes fűtésközepelése 4db 12 voltos csőnek, ezzekel az osztott szekunderekkel? Próbáltam googlizni, de nem tiszta még. Igy? A hozzászólás módosítva: Okt 28, 2016 
 
				Kétfajta kimenő tr volt. Mindkettő OSZTOTT volt, csak az egyik csak rétegenként (ez nem látszik), a másik a csévén középen is szimmetrikusan (ez látszik). Állítólag utóbbi volt a jobb.						 
				Sziasztok! Van két KT 77, valamint sok 6H8C, csövem. Tudtok ajánlani valami bevált kapcsolást( SE esetleg PP)? Lemezjátszó mellé lenne. A kimenőt ezután szerezném be. 
				6P3S vs. EL34 mi a véleményetek? Lábkiosztás ugyanaz. Plug -n play működhet? 400V sok lehet neki, de úgylátom leosztva az anódot passzolhat. Csinált már valamelyikőtök ezzel a csővel valamit?						 
				Szia. A sima 6P3S gyengébb mint az EL34. A 6P3S-E már közelebb van hozzá bár anódfeszültségben még ez sem tud annyit. A 400V eléggé határeset az E végződésnek is, a sima meg - ha jól tudom, csak max 300V.						 
				Milyen előtétfoglalatot kellene hozzá buherálni, hogy be lehessen tolni EL34 helyére? Egyszerű foglalat toldó. 1k /10W. Már furán hangzik.						 
				( A gitárerősítőmben 2,5 éve 500V anódfesszel mennek 6P3Sz-ek. Még nem panaszkodtak. Másnál sem. Persze nem "ajánlott" üzemállapot. De hát a szovjet csövek adatlapjai...   ) 
				Én csak a katalógus adatokat írtam le... Persze a gyakorlat más és más..    
 
				A 6P3SZ-E nem 6L6 családból való. 400V-ig jó. A 250V-os specifikáció felejtős. Sugártetróda ez is, de teljesen más. Egy láda pezsgő, ha valaki ráakad az eredetére.    
 
				5881? Ott emelték meg az anód és a rács disszpációs teljesítményt 20%-al. Illetve az anódkarakterisztika görbesereg kísértetiesen hasonlít, nem úgy a 6P3Sz-hez...    A hozzászólás módosítva: Okt 31, 2016 
 
				Bővebben: Link Bővebben: Link Bővebben: Link Hogy aztán ezek mendemondák vagy sem, szerintem senki nem tudja megállapítani bizonyossággal. 
 
				Akkor mi a véleményetek a Sovtek 6L6WXT-ről? Azt írják, hogy 20%-al többet bír mit az 5881 Adatlapja alapján a 6L6GC től alig különbözik. Egy online bolt oldalán ezt írták az WXT-ről. Idézet: „A Sovtek 6L6WXT+ 20%-kal nagyobb teljesitményű, mint az 5881 WXT, ezenfelül kiváló hangot és átfogó teljesitményt ad bármely 6L6-, KT66-hoz. A 6L6WXT+ tökéletesiti bármely 6L6-os gitárerősitő hangzását.” 
 
				Sziasztok! Videoton RA3101-ből(ECL 86 végfok) bontott kimenőtrafóhoz tudnátok ajánlani egy egyszerűbb kapcsolást, a rádió kapcsolását már néztem, de nem nagyon tudtam kiigazodni rajta. A válaszokat előre is köszönöm!						 
 
				Szétszedted már? Ha még nem akkor meg tudjuk szerintem mondani, hogy hol kell megbontani/rácsatlakozni... 
 
				Sajnos már szétszedtem   
 
				De remélhetőleg a főbb darabjai még megvannak (különös tekintettel a hálózati trafóra és puffer elkóra)? Ez esetben nyert ügyed van   
 
				Igen megvannak, ezeket mindig el szoktam rakni    
 
				Ha jól tudom, ennek a rádiónak a végfoka külön panelen van, amin minden, ami kell, rajta van. Még a pufferkondi is.						 
				Sziasztok, csöves erősítő építésében szeretném a segítségeteket kérni. Egy 15-20w körüli gitárerősítőt szeretnék építeni, láttam sok kapcsolást a neten, viszont nem tudon mennyire "megbízhatóak"... Úgyhogy általatok visszarajzolt kapcsolásokat vagy nyákterveket szeretnék kérni, esetleg építési segédletet...  Preferálnám az ECC83, EL34-es kapcsolásokat. Crunchos hangzásra kellene, szóval Marshall Plexi, Jcm, Blackstar Ht, Bogner ecstasy, vox ac-hez hasonló hangzású kapcsolást szeretnék... Előre is köszi! 
 
				Sziasztok! Mi a véleményetek erről a vasról ,kimenőnek vajon megtenné a dolgát? Ahogy elnézem s mérem a vaskeresztmetszet 10.75cm2 EL84 SE-hez kellene 4 valamint 8 Ohmos impedanciájú hangszóróhoz .Ha van ötletetek esetleg hozzászóllás ,meglátás ,vélemény vagy bármi ami segít a tekercselést és számitást illetően azt szivesen fogadom! Amugy ez egy pontosabban 2 darab villanyszekrényből bontott folytótekercs egy oldalról lemezelve ! 
 
				Szervusz! Részemről nem ajánlom...Meessze nem alkalmas közepes hangzáshoz sem. 
 
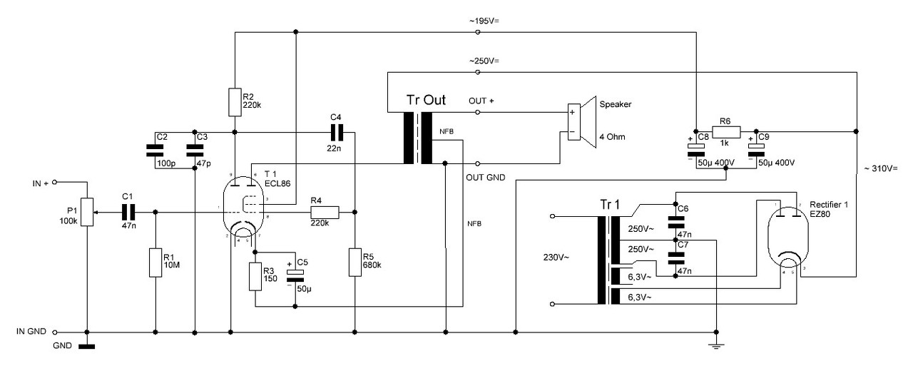
				Szia! Gondolom a szekunder tekercs csapolt? Ha igen, akkor nagy valószínűséggel ez, vagy vagy valami hasonló a kapcsolás. Szépen működik a gyári táptrafóval és a kimenővel. Az ECL86-os fűtést közepeld ki egy potival. Nekem ez van a műhelyben, persze nem rádióból bontott panelokból, hanem újratervezettekkel, új alkatrészekkel. Túl sokat azért ne várj tőle, de hallgatható.				 A hozzászólás módosítva: Nov 2, 2016 
 
				Én nem vesződnék vele.Pláne, hogy össze is van heggesztve.						 
 
				Hálózati trafónak még jó lehet, ha szét tudod rendesen vágni. Vastag a lemeze, nem kimenőnek való.						 
 
				Hagyd meg fojtónak. Veszett idő ennek a szétszedése, nem fog menni. Egy impregnált trafót is nehéz szétszedni, pláne ezt, hogy még össze is hegesztették. Keress olyat, amit könnyen szét tudsz szedni.						 
 
				Nagyon szépen köszi, kipróbálom ezt a verziót    | Bejelentkezés Hirdetés | 








