Fórum témák

» Több friss téma
Fórum » DC-DC konverter
 
Témaindító: Placi84, idő: Nov 10, 2005
Témakörök:
Lapozás: OK   108 / 133
(#) RoliNyh válasza kissattila88 hozzászólására (») Júl 6, 2017 /
 
Ez rendben is van, de itt most kapcsolóüzemről van szó, nem disszipatív tápról.
Azok szoktak fűteni mint atom. Azt gondoltam, ez azért nem melegszik ennyire...
(#) Kovidivi válasza RoliNyh hozzászólására (») Júl 6, 2017 /
 
Elég szélsőséges eset 72V-ról 12V-ra csökkenteni, túl nagy a feszültség különbség. Én az IC hátára raknék valami réz lemezkéból hajtogatott zászlót, pasztával raknám fel, és forrasztással rögzíteném. Ez több, mint elegendő lesz.
(#) RoliNyh válasza Kovidivi hozzászólására (») Júl 6, 2017 /
 
Valamit biztos teszek rá, mert ez így nem állapot. De rézlemezt találni itthon, az kissé macerás.
Persze nyák az van, de az nagyon vékony, valami vastagabbat akarok...
A hozzászólás módosítva: Júl 6, 2017
(#) Pafi válasza RoliNyh hozzászólására (») Júl 6, 2017 /
 
A melegedést nem fokban kell nézni, hanem W-ban. Ez disszipál sacc/kb. 1...1,5 W-ot 0,8 A-en, egy lineáris üzemű pedig 48 W-ot disszipálna. Ez azért brutális különbség!

Viszont gazdaságilag nem kifizetődő valamit úgy méretezni, hogy a névleges terhelhetőségének a sokszorosát is le tudja adni, hiszen akkor eleve azt is rá lehet írni. A kapcsitáp IC-k terhelhetőségét gyakorlatilag mindig a réteghőmérséklet korlátozza, szilicium esetén kb. 125 C fok a határ, logikailag ebből az következik, hogy a névleges teljesítményen minden kapcsitáp forró. Nem azért mert nem jók, hanem azért, mert bírják a meleget. A lineáris áteresztők is szilicium alapúak, így azok is ugyanilyen forrók névlegesen terhelve, csak 4...50-szer akkorák.

Épp most tesztelünk Artesyn tápokat. Névleges üzemben simán 100 fok fölé melegednek. (Na jó, ezek épp hibáznak is...)
A hozzászólás módosítva: Júl 6, 2017
(#) RoliNyh válasza Pafi hozzászólására (») Júl 6, 2017 /
 
Akkor vegyem úgy, hogy míg kb 120 fok alatt van, addig üzemi körülmények közt működik...
(#) Pafi válasza RoliNyh hozzászólására (») Júl 6, 2017 /
 
Az "üzemi körülmények" azt jelenti: ahogyan ténylegesen használják. Ha nálad ez 120 fokot eredményez, akkor igen.

De biztos hogy nem ezt akartad kérdezni.

A 125 fokos maximális réteghőmérsékletből levonod az IC-re megadott Rthjc hőellenállás és az IC veszteségi teljesítményének szorzatát, és megkapod a megengedhető tokhőmérsékletet. Amíg ezt nem éred el, nincs gond.

Ha 4 vagy még több rétegű PCB-t használsz, 35 um vagy vastagabb réz réteggel és GND plane-ekkel meg termál viákkal, akkor még 1 A fölött sem fogja elérni a kritikus hőfokot normál környezetben. Manapság ilyen technológiára optimalizálják az IC-ket. És amatőrök számára is elérhető ez a technológia.
(#) RoliNyh válasza Pafi hozzászólására (») Júl 6, 2017 /
 
Azt hiszem, én inkább maradok a réz hűtőnél.
Ha itthon nem lelek, keresek egy bádogost, talán nála akad némi rézlemez hulladék...
(#) Kovidivi válasza RoliNyh hozzászólására (») Júl 6, 2017 /
 
Réz, vagy valami vékonyabb hűtőborda lapja, szinte bármi jó. Akármit is raksz rá, az rengeteget fog segíteni, hiszen most csak az IC hasa adja át a hőt a nyáknak, az pedig a levegőnek, mert a nyák lapos, kicsi a felülete. Az IC felülete önmagában is tud disszipálni egy picit, de tényleg csak minimálisat. Bővebben: Link Akár nagyobb alátét is megteszi, vagy éppen ami a kezed ügyébe kerül.
A hozzászólás módosítva: Júl 6, 2017
(#) RoliNyh válasza Kovidivi hozzászólására (») Júl 6, 2017 /
 
Ne aggódj, megoldom. Nem vagyok azért olyan elveszett fickó...
(#) Kovidivi válasza RoliNyh hozzászólására (») Júl 6, 2017 /
 
Nem azért írom, hanem mert a kedvenc témám a hűtési megoldások.
(#) RoliNyh válasza Kovidivi hozzászólására (») Júl 6, 2017 /
 
Majd készítek egy fotót, hogy sikerült, és mennyivel csökkent a hőmérséklet...
A hozzászólás módosítva: Júl 6, 2017
(#) ktamas66 válasza RoliNyh hozzászólására (») Júl 6, 2017 /
 
Ha lehet mérjél hatásfokot, abból is kiderülhet valami.
(#) RoliNyh válasza ktamas66 hozzászólására (») Júl 16, 2017 /
 
Ha lesz kis időm, megcsinálom, de vannak más projektek is most...
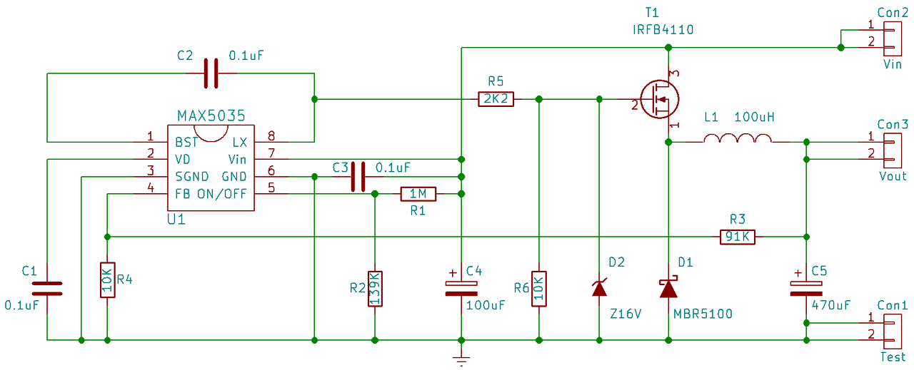
(#) RoliNyh hozzászólása Júl 16, 2017 /
 
Viszont gondoljuk tovább a kapcsolást, mondjuk ha azt mondom, hogy kevés az 1A amit ez elvileg bír, és nekem nagyobb áram kellene, megoldható ez egy külső FET beiktatásával?
Az alábbi rajzot kiegészítettem, és mivel a bemeneti feszültség 72-44V közt változik (ahogy az aksi merül), tettem a G lábra egy zénert (D2), hogy állandó feszültséget kapjon, és mellé egy ellenállást (R6), amolyan lehúzó ellenállásként, hogy kikapcsolt állapotba ne lebegjen a G. Jó ez így, vagy elég egy sima ellenállásosztó is, és változhat a G feszültsége szerintetek?
(#) Pafi válasza RoliNyh hozzászólására (») Júl 16, 2017 /
 
Nem csak azért nem jó így, mert nem fogja tudni rendesen kinyitni a FET-et, hanem azért is, mert az IC-n belül lévő áramérzékelést így kikerüli az üzemi áram.
(#) dB_Thunder válasza RoliNyh hozzászólására (») Júl 16, 2017 /
 
**** Nem erre találták ki az IC-t! Az áram érzékelés nem működne, hiszen nem az ic-n keresztül folyik az áram. Másrészt a fet illesztése is halva született ötlet. Kicsit elmélkedj hogy miért.. most nem segítek többet hátha rájössz a hibára!
Én vagy komolyabb ic-t ajánlanék vagy csak meghajtót.
A hozzászólás módosítva: Júl 16, 2017
(#) Kovidivi válasza RoliNyh hozzászólására (») Júl 16, 2017 /
 
Nem tudom, hogy mi a terhelésed, ami 12V 1A-t eszik, de érdemes lenne elindulni más úton.
Pl. ha lesz valami uC, ami 5V-ot igényel, akkor úgy írnám meg a programot, hogy minimális legyen a fogyasztása, a kijelző háttérvilágítását (mondjuk 5V 20mA), az akksiból állítanám elő, két tranzisztoros áramgenerátorral (fűtendő: 67V 20mA 1,34W), vagy PWM-mel, nagyon kicsi kitöltési tényezővel hajtva jó hatásfokot kapsz. Addig próbálnám levenni a fogyasztást, amíg sima disszipatív táppal meg tudnám oldani a tápellátását. Fűtsön mondjuk összesen 6W-ot a tápom, az azt jelenti, hogy 90-100mA-nál maximalizálnám a fogyasztást 5V-on (ami szerintem megoldható). A világítást az akksipakkhoz igazítanám. Minden olyan fogyasztót, ami kicsit is nagyobb teljesítményt kérne, átalakítanék, hogy nagyobb feszültségről működjön.
Másik lehetőség: beszerezni egy HV step down modult (LM2596HV ha jól tudom), ezt meg tudod táplálni 40V-ról simán. Elé pedig beraksz egy lineáris szabályzót. Ekkor ha ismét 6W elfűtésével számolunk, máris 180mA-t vehet fel maximum a step down konverter, ami elég 6-7W-nyi teljesítményhez. Ez 5V 1A, vagy 12V 500mA, 50%-os hatásfokkal. Az üzembiztonság is gondolom fontos lenne, én nem örülnék neki, ha 40km/h-nál lekapcsolna a vezérlés. A kis IC-t, amivel kísérleteztél nem lehet megfelelően hűteni, így túlmelegedhet, lekapcsol. A lineáris tápot a 6W hőjével kis lemezzel tökéletesen lehűtöd, az LM2596-nak pedig a 6W meg se kottyan. De nem is kell HV változatot venni, ha a lineáris részen kicsit többet fűtesz el.
Legvégső esetben pedig a legjobb a lineáris lenne, így kevesebb alkatrész, tehát kevesebb hibalehetőséged is lenne. Ha 100mA elég lenne 12V-on, akkor ismét csak 6W-ot kellene elfűtened.
További ötlet: rakj az alsó 3 cellával párhuzamosan egy-egy cellát, így lesz kb. 12V-od, aztán annyival terheled, amennyivel akarod. Töltésnél kicsit problémásabb lesz, de ez van. Esetleg megfontolandó lenne egy külön akksipakk is csak az elektronikának.
A hozzászólás módosítva: Júl 16, 2017
(#) RoliNyh hozzászólása Júl 16, 2017 /
 
Jó akkor ezt így hanyagolom. Egyébként a belső felépítés szerint az áramérzékelés belső hall szenzorral működik vagy mivel? Mert söntellenállást én nem látok. Vagy hogy is működik ez a "High side current sense" ami az adatlapon van? A fő áramútvonal a Vin -> FET -> LX útvonalon van nem?

A nagyobb áram pedig azért kellett volna, mert aktív Li-Ion balanszeres töltőnek akartam volna kipróbálni, de akkor úgy néz ki, hogy ez így nem fog menni.

A világításnak, kürtnek, egyéb fogyasztóknak már van gyári 12V 10A DC konverterem, az lesz beépítve...
A hozzászólás módosítva: Júl 16, 2017
(#) dB_Thunder válasza RoliNyh hozzászólására (») Júl 16, 2017 /
 
Idézet:
„mert aktív Li-Ion balanszeres töltőnek akartam volna kipróbálni, de akkor úgy néz ki, hogy ez így nem fog menni.”


Ez nekem nem jött át! Legalább is nem tudom műszaki paraméterekre lefordítani.(V A, esetlegesen földfüggetlenség)
Mi lenne ez az egész??
(#) RoliNyh válasza dB_Thunder hozzászólására (») Júl 16, 2017 /
 
Így van, bemenet 72V kimenet 4.2V. A földfüggetlenség ezután jött volna, de besült a mutatvány...
(#) dB_Thunder válasza RoliNyh hozzászólására (») Júl 16, 2017 /
 
Ebből a tápból az életbe nem lett volna földfüggetlen.. az megint egy másik kategória!!
A balanszos töltőt nem így csinálják.
A másik hogy fillérekért lehet venni készen...
(#) Mircsof hozzászólása Aug 5, 2017 /
 
Sziasztok!
Napelem táblák kimeneti feszültségét szeretném stabilan tartani egy DC-DC konverter segítségével.
Kinéztem magamnak egy típust:Bővebben: Link
Ez ugye step up, és step down egyben. Magyarán beállítom a kimenetet pl: 15V feszültségre és 1A áramot veszek ki belőle, akkor ha a napelem feszültsége lecsökken 15V alá akkor is tartani tudja a beállított kimeneti feszültséget?
(#) Kovidivi válasza Mircsof hozzászólására (») Aug 5, 2017 /
 
Nem biztos. A napelemhez MPPT módú áramkör kell, azzal kellene tölteni valami akkumulátort, és abból előállítani a 15V 1A-t. Felhős időben szükséges lenne legalább 48-100W-os napelem, hogy legyen 15V 1A-ed.
(#) Mircsof válasza Kovidivi hozzászólására (») Aug 5, 2017 /
 
Tudsz ajánlani valami konkrét eszközt a probléma megoldására? A 15V 1A csak egy megközelítő érték volt. Egyébként ha jól emlékszem 150-200W a napelemtáblák teljesítménye.
Jelenleg ismerősöm sajnos úgy használta, mindenféle vezérlő nélkül, hogy a napelemet direkt kötötte egy autó akkura. Amit az akku nem tolerált túl sokáig... Erről ment egy rádió és néha töltött ezt azt.

A cél a kimeneti feszültség stabilizálása lenne, hogy ne főzze meg az akkut, de lehetőleg állítható legyen az egész arra az esetre, ha esetleg változna a rákapcsolt akkumulátor típusa (12/24V).
A hozzászólás módosítva: Aug 5, 2017
(#) RoliNyh válasza Mircsof hozzászólására (») Aug 5, 2017 /
 
Pont a leglényegesebb dolgot hagytad ki, hogy milyen a napelemed, mennyi a kimeneti feszültsége, árama, teljesítménye. Az elképzeléseddel az a probléma, hogy ennek a konverternek ahogy csökken a bemeneti feszültsége, nőnie kell(ene) a bemenő áramnak, hogy tudja tartani a kimenetén az általad kívánt feszültséget és áramerősséget. A napelem meg pont olyan, hogyha süt a nap, akkor jön ki belőle megfelelő feszültség és áram is, de ahogy kezd csökkenni a napsütés, csökken a kimeneti feszültsége és árama is, tehát lehet, hogy nem tudja majd biztosítani a nagyobb áramszükségletet a DCDC konvertered számára...

Épp ezért ahogy Kovidivi barátunk is ajánlotta, egy ciklikus akkumlátor beépítése lenne az ideális, amolyan pufferként, a sziget üzemű napenergiás rendszerek is így működnek.
Egyébként van erre a célra készült eszköz.: Solar panel protection...

Igaz valamivel drágább, de cserébe nagyobb teljesítményű, és ez tulajdonképpen ellátja a napelem és az akkumlátorok védelmét is cserébe...

Egyébként ha nem a névleges teljesítményén használod a napelemet, hanem jóval az alatt, akkor akár működhet is a dolog, de az úgy semmiképp nem az optimális kialakítás lesz.

Tegyük fel, hogy van 100W napelemed, és te ebből csak 20W -ot használsz, akkor azt az ötöd teljesítményt jó eséllyel gyengébb napsütésben is meg fogod kapni a kiszemelt konvertereddel.
De hogy ezt előre meg tudd határozni, mindenképp szükséges néhány mérés, és próbaüzem elvégzése...
A hozzászólás módosítva: Aug 5, 2017
(#) Pafi válasza Mircsof hozzászólására (») Aug 5, 2017 /
 
Step-down konverter kell, és legalább akkora feszültségű napelem, hogy a konverter minimális feszültségesését is fedezni tudja az aksi feszültségén felül. A konverter árama legyen nagyobb mint a napelem által maximálisan leadható áram!
(#) Mircsof válasza RoliNyh hozzászólására (») Aug 5, 2017 /
 
Sajnos külföldön vannak a táblák az ismerősömnél, így a mérés jelenleg nem járható út.
Négy táblája volt, és ha jól emlékszem 50W teljesítményt ad egy tábla.
A négy tábla együtt 25VDC feszültséget produkált emlékeim szerint.
Valóban jó lenne akkumulátort tölteni, és azt használni további feszültségek előállításához.
Az általad linkelt töltő gondolom kikapcsol mikor az akkumulátor fel van töltve, ezt akár 2 sorba kötött 12V akkuval is lehetne használni.
Így az akkuk után mehetne egy DC-DC.

Megbeszélem az ismerősömmel, hogy hogyan szeretné használni, és ha rábólint az akkus megoldásra akkor rendelek egy ilyen töltőt. Amennyiben nem akkor marad csak maga a DC-DC.

Köszönöm a segítségeteket!
(#) robresti válasza proli007 hozzászólására (») Szept 11, 2017 /
 
Szia,

Szükséges volna még egy kis segítségre. (104-es oldalon vannak az előzmények.)
LM257 0-10V bemenő jel mellett 0-35V-ot adjon ki

R3/R4 10k/3,3K, tehát a vezérlőjelem 0-10V ezt osztom le 2,481-ra.
R1/R2 43K/3,3K tehát az lm257 35V-os kimenetét osztom vissza 2,48-ra
R6 kell bele ez esetben? vagy változik az értéke?

Valamit rosszul értelmezek, vagy csak elkötök valamit?
Összerakva az egészet a műv. erősítő kimenetén a tápfesz jelenik meg. (Be van kötve az LM257-is)
A hozzászólás módosítva: Szept 11, 2017
(#) robresti hozzászólása Szept 19, 2017 /
 
Jó lett ))

Próbanyák kontakthibás volt...
Működik ahogy kell.

Ezúton köszönök minden segítséget.
(#) thomasangelo hozzászólása Okt 6, 2017 /
 
Sziasztok!

A következő a problémám. Új laptopomat szeretném kamionban üzemeltetni, de a 240wattos tápegységet már nem tudja kiszolgálni a 220V-os átalakító. A gyári tápegység 19,5Volt kimeneti feszültséggel max 12,3 Ampert ad le. (Tesztek szerint egyébként max 210Wattot vesz fel ez a laptop ezzel a videokártyával.)
A lényeg: dc-dc buck konverterrel szeretném táplálni a laptopot, vagyis 22-29Volt bemeneti feszültség (15A-re biztosítva), szeretnék 19,5 voltot a kimeneten, és 12 ampert, úgy hogy tudjam a laptopnak biztosan nem lesz baja, mivel nem volt olcsó

Kérdés: a kínai oldalakon kapható buck konverterek megbízhatóak annyira, hogy rábízzam a gépet?
Másik kérdés: Találtam olyan buck-ot, ami fixen 19 voltot ad a kimenetre és akár 20 ampert is tud. A fél volt különbség jelenthet-e problémát ebben az esetben?
A frekvenciának van jelentősége ebben az esetben?

Előre is köszönöm!
Következő: »»   108 / 133
Bejelentkezés

Belépés

Hirdetés
XDT.hu
Az oldalon sütiket használunk a helyes működéshez. Bővebb információt az adatvédelmi szabályzatban olvashatsz. Megértettem