Fórum témák

» Több friss téma
Fórum » DC-DC konverter
 
Témaindító: Placi84, idő: Nov 10, 2005
Témakörök:
Lapozás: OK   114 / 133
(#) RoliNyh hozzászólása Máj 3, 2018 /
 
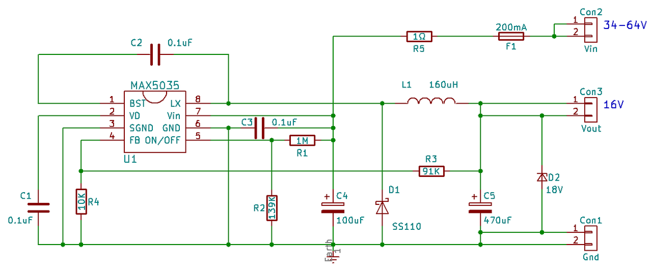
Most aztán "képben vagyok", ajánlottatok vagy három megoldást, de egyik se tökéletes, úgy néz ki, mindegyiknek van valami hátránya. Az izolált DCDC -t most hanyagoljuk. Az persze biztos, hogy mindegyik védelemnek van bizonyos megszólalási ideje, amíg a túlfesz a kimeneten van. Nyilván ha nem lenne, akkor nem is lenne mire reagálni. Tehát maradjunk annyiban, hogy szerintetek akkor vajon melyík a legkissebb késleltetésű eszköz, ami a leghamarabb átmegy zárlatba, hogy kinyírja a "betáp" biztit?

Egyébként még annyi hozzá tartozik, ha túlfesz van, az bizony nem pár volt lesz, hanem minimum 18V vagy több. Ugyanis a bemenő feszültség minimum 34V (lemerült akkunál) tehát a 16V -os kimenetre legalább 34V kerül, ha a DCDC konverter IC -ben zárlatba megy a FET. Így a 18V elég jelentős feszültségkülönbség abból a szempontból, hogy ne kelljen komparátorozni (szerintem) a tirisztort, ha azt teszek bele. De egyébként ilyen elven akár egy FET is használható tirisztor helyett nem?

A másik, ha a kimenetre és a test közé egy zénert teszek, akkor mégis hogy lesz túlfeszültség? Mert ha jól agyalok, akkor a zéner "előtétellenállása" maga a zárlatos FET, és a biztosíték lesz, tehát ezen a két alkatrészen fog megjelenni a túlfeszültség nem? Viszont akkor a kimeneten "elvileg" nem lesz túlfeszültség, így a tirisztor akkor már nem fog átvezetni, szóval fölösleges, nem?

(Ha nem tudtátok követni majd készítek egy vázlatot...)
(#) latyakosa válasza RoliNyh hozzászólására (») Máj 3, 2018 /
 
A dcdc-t miert zárod ki?
(#) RoliNyh hozzászólása Máj 3, 2018 /
 
Az izolált DCDC azért lett kizárva mert drága. Vagy mutass egy olcsó típust...

Szóval ebbe a Z diódás dologba bele gondoltam kicsit, a bemeneti ágba akár egy soros egészen kis értékű ellenállást is be lehetne tenni, hogy azon jelenjen meg a túlfeszültség és minél kissebb legyen a vesztesége...

A D2 egészen addig nyitva van, míg 18V -ot el nem éri a kimenet, tehát üzemszerűen 16V a kimenet.
Ha az IC FET zárlatba vált, a Z diódán 18V lesz, a betáp ágban lévő soros biztin+ellenálláson pedig 16V amíg a bizti bírja és ki nem ég. Előny, hogy így még a túlfeszültségtől is jobban védve van a mögöttes rész. Persze azt nem tudom a Z diódának mennyi idő szükséges a stabilizáláshoz...
Ez szerintetek megfelelő gondolatmenet?
(#) ferci válasza RoliNyh hozzászólására (») Máj 3, 2018 /
 
Ha még egyszer elolvasnád, amit írtam, talán világos lenne..- a zenert nem stabilizálásra ajánlottam, mint egyik lehetőséget, hanem az is megpusztul, kiüti a biztit tápfesz+2-3 volt felett..( szupresszor helyett ).
Amit beírtál előzőleg, "D2....", teljesen hibás értelmezés.
A hozzászólás módosítva: Máj 3, 2018
(#) RoliNyh válasza ferci hozzászólására (») Máj 3, 2018 /
 
Akkor ha kihagyom az R5 -öt, gyakorlatilag ott vagyunk, amit említettél jól értem?
Vagy te hova tennéd a zénert akkor? Nem vágom...
A hozzászólás módosítva: Máj 3, 2018
(#) Kovidivi válasza RoliNyh hozzászólására (») Máj 3, 2018 /
 
Ha kilövöd a biztosítékot, utána szakadás lesz a tápod és az elektronika között. Miért ne lehetne inkább a tápagba beiktatni egy FET-et, ami azonnal leold, és leoldva marad, ha a stabilizált 5V (vagy amelyik tápot figyelni akarod) magasabb a névlegesnél, mondjuk 5.5V? Ezt a védelmet pesig akár zeneres tápról is megtáplálhatod, hiszen fogyasztása minimális, így a zener sem disszipál sokat. Mivel az akksipakkról van megtáplálva, így folyamatosan felügyelni tudja a stabilizált tápot, és szükség esetén lekapcsolja a fogyasztót, mielőtt még a feszültség addig növekedne, hogy kárt okozzon. Egy biztosíték kiolvadása sok ideig tart! A FET nagyságrendekkel gyorsabban kapcsol!
(#) RoliNyh válasza Kovidivi hozzászólására (») Máj 3, 2018 /
 
Éppen az is megoldás, de akkor ha kikapcsolt, azt valahogy reteszelni is kell, hogy úgy maradjon, mert ha kikapcsol, akkor már nincs túlfeszültség, és ne történjen emiatt visszakapcsolás. Túl sok alkatrész már nem fér el a panelen, szóval jó lenne minél kevesebb alkatrész darabszámmal megoldani ezt, van erre valami hivatalos kapcsolás? Vagy hogy kellene ezt keresni?
(#) Kovidivi válasza RoliNyh hozzászólására (») Máj 4, 2018 /
 
Ha nem tudod összerakni, kérj meg valakit a kezdő topicban. Ahogy én elképzelem: referencia feszültség a komparátor egyik bemenetére, a másikra feszültség osztón keresztül a vizsgálandó tápfeszültség. El kell dönteni, hogy melyik tápoldalt szakítod meg. Én a GND-t szakítanám, ha nem okoz gondot! Amikor a FET kikapcsol, tehát megszakít, akkor az N csatornás FET gate-jén GND van, innen egy diódával megoldható, hogy ebben az állapotban is maradjon a komparátor.
A dióda a bemenetre megy. Ha nem kapsz rajzot, akkor összedobom, de az eltart egy ideig! Alkatrészben nem több, mint a biztosíték kilövős kapcsolás.
A hozzászólás módosítva: Máj 4, 2018
(#) RoliNyh válasza Kovidivi hozzászólására (») Máj 4, 2018 /
 
Egy komparátort azért még össze tudok rakni. Viszont, egy sima diódánál az azért némileg több alkatrészt igényel. Helyem meg már nemigen van, ráadásul mindezt két feszültség figyelésére kellene megoldani, tehát az alkatrész darabszám is kapásból duplájára nő...
Szóval egyelőre úgy néz ki, hogy maradok a kimenetre párhuzamosan kötött Z diódánál,
ami zárlat esetén kiüti a DCDC bemenetén lévő biztit...
(#) Kovidivi válasza RoliNyh hozzászólására (») Máj 4, 2018 /
 
Jólvan, ahogy gondolod. Ha hamarabb mondod, hogy két feszültség lenne figyelve, akkor máshogy nézne ki a kapcsolás. A 12V 20mA-es táprész használható egyszerre. Ha a FET is közös, akkor az LM358-ak kimenetét lehet közösíteni diódával, hogy ha bármelyik hibát észlel, lekapcsolja a FET-et (2db dióda pluszban). Amit rajzoltam, az az első verzió. Ezen lehet rengeteget egyszerűsíteni, ha igény van rá, új ötleteket belerakni, stb., pl. egy 8lábú LM358-at használni, a lekapcsolva tartást pedig p csatornás FET-tel vagy PNP tranzisztorral megoldani.
A hozzászólás módosítva: Máj 4, 2018
(#) c27 hozzászólása Máj 6, 2018 /
 
Sziasztok!

Adott egy transzformátor ami egyenirányítás és fesz. stabilizátor után fix 15V-ot szolgáltat (7815-tel). Szükségem lenne még egy 15V-ra ami ettől független, de ennek elég lenne max 40-50mA-t szolgáltatnia. Nem sok kedvem van még egy trafót betenni ezért, újabb stabilizátor ... stb.
Esetleg tudtok valami pici dc-dc konvertert amivel ez megoldható olcsón vagy valamilyen cél ic-t? A stabilizátorra is rá lehetne kötni vagy az egyenirányító után.
Egy lm34925-öt épp lenne kéznél, de ehhez kell egy kicsit tervezgetni, ha van egyszerű és olcsóbb megoldás az jó lenne, ha nem akkor megpróbálom ezt.
A hozzászólás módosítva: Máj 6, 2018
(#) dB_Thunder válasza c27 hozzászólására (») Máj 6, 2018 /
 
Csinálj fesz 2x egyenirányítást a meglévő trafóra, aztán 7815, és kész.
(#) Bakman válasza c27 hozzászólására (») Máj 6, 2018 /
 
Mit értesz független alatt? Galvanikus leválasztást?
(#) c27 válasza Bakman hozzászólására (») Máj 6, 2018 /
 
Igen, a másiktól izolált feszültségre lenne szükségem.
(#) ktamas66 válasza c27 hozzászólására (») Máj 6, 2018 /
 
Valami hasonlót kellene keresni, ha a bemeneti specifikációba belefér.
(#) c27 válasza ktamas66 hozzászólására (») Máj 6, 2018 /
 
Igen valami hasonlóra gondoltam, bár ennek kívül esik a bemeneti feszültségtartománya, de még nézelődök. Pedig régebben mintha az apróban is hirdettek volna 15/15V dc-dc konvertert, de egyébként egy kis átalakítással még 12V kimeneti fesz. is megfelelne.
(#) ktamas66 válasza c27 hozzászólására (») Máj 6, 2018 /
 
Nem tudom mennyi a 7815 eredeti bemenő feszültsége, van RO-1515S is.
(#) dB_Thunder válasza ktamas66 hozzászólására (») Máj 6, 2018 /
 
A brumfesz, hullámosság, miatt nem férne be még egy low drop stab se! Ezért írtam a fesz kétszerezős egyenirányítást. De még nem derült ki milyen viszonyban van a leendő 15 volt a meglévő 12vel. Mert ha "lebegő" földfüggetlen kell, akkor veszett fejsze nyele...
(#) Bakman válasza dB_Thunder hozzászólására (») Máj 6, 2018 /
 
Írta, galvanikusan leválasztott kell neki.
(#) RoliNyh hozzászólása Máj 20, 2018 /
 
Hellóka!

Tud valaki olyan LED meghajtó IC -t (tehát áramgenerátoros) amit egy arduino PWM kimenetével lehetne szabályozni? 10W -os LED -hez kellene, tehát kb 12V 800mA -t bírjon.
(#) Bakman válasza RoliNyh hozzászólására (») Máj 20, 2018 /
 
700 mA megfelelő? Ha igen, lásd itt: Bővebben: Link.
(#) erbe válasza RoliNyh hozzászólására (») Máj 20, 2018 /
 
Ha Arduinoval vezérled, minek kell hozzá külön IC? Kell egy FET és egy sönt, amivel korlátozod az áramot. Lehetőleg nem az Arduinoval, hanem független analóg módon.
(#) RoliNyh válasza erbe hozzászólására (») Máj 20, 2018 /
 
Mondjuk azért mert 10W -os power LED -en nem soros ellenállással akarok áramot beállítani...
A hozzászólás módosítva: Máj 20, 2018
(#) ktamas66 válasza RoliNyh hozzászólására (») Máj 21, 2018 /
 
Pedig a klasszikus megoldások is ellenállással dolgoznak, pl. LM3404.
(#) RoliNyh válasza ktamas66 hozzászólására (») Máj 21, 2018 /
 
Akkor ha csak egy mérőellenállást teszek be mondjuk 0.1Ω és azon mérem a feszültségesést egy analóg bemeneten keresztül, akkor abból kiszámolható a szükséges kitöltési tényező egy bizonyos áramértékhez, jól értem?

Tételezzük fel, hogy a szükséges áramértékekhez tartozó kitöltési tényezőt megtaláltam,
tegyük fel 500mA -hez 50%, 750mA -hez 75%.
Ha elhagyom a mérőellenállást, mérést, és meghatározott kitöltési tényezővel üzemeltetem a LED -et,
elvileg az áram sem fog változni?
De mondjuk ha figyelembe vesszük a környezeti és a LED hőmérsékletváltozást,
akkor valamennyi áramingadozás csak lesz nem?
A hozzászólás módosítva: Máj 21, 2018
(#) Kovidivi válasza RoliNyh hozzászólására (») Máj 21, 2018 /
 
Ha már Arduinot használsz, akkor én folyamatosan ellenőrizném az átfolyó áramot. Így lehetne detektálni a rövidzárlatot is, vagy ha vibrál a LED (ugrál a mért áram), a szakadást is. A melegedés miatti áram növekedés kompenzálható lenne, csak ne fél mp.-ként állíts után, hanem sokkal ritkábban, mert különben zavaró lesz a szemnek a változás.
Amit szerintem te szeretnél, az egy sima "kiadok 30% kitöltésű pwm-et, akkor folyjon mondjuk 300mA". Ehhez külső IC kell (tippet nem tudok adni), így a program- és hardverhiba is ki lesz zárva. Nekem vannak LED-jeim, amiken 12V-on 1A folyik, de én 24V-os tápról hajtom, tehát a kitöltési tényezőnek 50% alattinak kell maradnia. Ha valami miatt a PWM jel kiáll 100%-ra, a LED-ek tönkremennek. Dedikált IC-vel tudod maximalizálni az áramot.
(#) Bakman válasza RoliNyh hozzászólására (») Máj 21, 2018 /
 
Kontrollerrel tápegységet készíteni, mert ide az kell, macera, a nagyoknak sem sikerült itt a fórumon. Ettől ezerszer egyszerűbb egy olyan használata, mint amilyet mutattam.
(#) RoliNyh válasza Kovidivi hozzászólására (») Máj 21, 2018 /
 
Ezért akartam én is külső vezérlő IC -t használni...
(#) RoliNyh válasza Bakman hozzászólására (») Máj 21, 2018 /
 
Láttam, csak még az árát emésztem kicsit...
Ha nem lelek valami olcsóbb megoldást ami elérhető (akár keletről is), lehet az marad...
(#) ktamas66 válasza RoliNyh hozzászólására (») Máj 21, 2018 /
 
A dimmelését annak is meg kell oldani, már amelyik dimmelhető. Egy LED meghajtása azért nem labortáp kategória.
Következő: »»   114 / 133
Bejelentkezés

Belépés

Hirdetés
XDT.hu
Az oldalon sütiket használunk a helyes működéshez. Bővebb információt az adatvédelmi szabályzatban olvashatsz. Megértettem