Fórum témák
» Több friss téma |
Sziasztok!
Egy AVR-rel PWM jelet állítok elő, ezzel vezérlek MOSFET-en keresztül néhány ventilátort. Viszont alacsonyabb kitöltésnél (kb. 50% és az alatt) az egyik ventilátor sípol. Megoldható valahogyan, hogy az előállított PWM jelből valamilyen analóg feszültséget kapjak? Neten körülnézve nem lettem sokkal okosabb.
2 dolgot szoktak csinálni:
- Nagy kapacitású puffer elkó párhuzamosan a motor kapcsaival. (Nem túl jó ötlet) - Magasabb frekit választani a PWM-nek (Ezt favorizálom és használom)
A magasabb frekvencia egyszerűen megoldható, de sajnos akkor a motor linearitása csökken. Nincs valami olyan megoldás, ami a digitális jelet analóggá alakítaná? Pl. ha 50%-on járatom 12V-ról a motort, akkor a motorhoz már ne 12V jusson el az idő felében bekapcsolva, hanem 6V folyamatosan.
Mármint a motor és a tápfeszültség közé, ugye? Milyet érdemes használni?
Üdv mindenkinek!
Van esetleg valainek egy bevált rajza PIC által vezérelt fetes motor meghajtásra? A motor 12V os és induláskor 10A körül ránt. IRFP260 fetem van. Előre is köszönöm.
Sziasztok!
Egy 20 Voltos 2 Amperes motrot szeretnék pwm-el szabályozni. Nézegettem mostanába az 555-s megoldást s egyszerűnek tűnik. Proli Barátunk nagyon sokat segitett eddig nekem, még szükségem lenne egy pár szakvéleményre és tanácsra, hozzátok fordulok. Egy olyan berendezést hajt meg a motor, ami lefúr a talajba és az én dolgom meghatározni a talaj keménységét. Kérdésem: 1. A PWM módszerrel pontosan megtudjuk határozni a motor által felvett energiát? Van a motoron hall szenzor, ha jól sejtem a fordulatszámszabályzáshoz. Előnyöm, hogy relative a motor keveset fogyaszt és nagyon erős. Terhelés nélkül 550 mA-t fogyaszt 20V feszültségen, kb. 70 RPM! 2. Valaki tud ajánlani az én motrom paramétereinek megfelelő kapcsolást? KÉP A MOTORRÓL Türelmeteket előre is köszönöm!
Hello!
- PWM vezérlést két okból szoktak alkalmazni. Elsősorban energia takarékosságból. Mert az analóg szabályzónál, a motor által fel nem vett energia a szabályzón hővé alakul. Másodsorban csökkentett fordulatszámon, jobb a motor nyomatéktartása, mint analóg feszültség csökkentéssel. A felvett energia, a feszültség és az áram és az idő szorzata. Tekintve hogy PWM-nél a feszültség állandó, így a motoráram közel arányos a felvett teljesítménnyel. A PWM-nél a feszültségalatti idő (ki és bekapcsolási idő aránya) van szabályozva, így annak időbeli integrálja az átlagáram. Természetesen azért a PWM szabályozásnak is van hatásfoka, mert a kapcsoló eszköz ellenállása nem nulla, és az átkapcsolás ugyan úgy analóg módom megy végbe, csak igen rövid idő alatt. A fordulatszám közel úgy változik, mint a feszültség szabályozásánál, amit a leadott nyomaték azért változtat. De figyelembe kell venni a motor karakterisztikáját és az áttétel veszteségeit, ha a nyomatékra következtetni szeretnénk. - A tényleges kapcsolás annak függvénye, mit is szeretnél megvalósítani. Az egyszerű PWM kapcsolások, csak a PWM kitöltési tényezőjét változtatják. Ezáltal a bevitt energia csökken, az és a terhelő nyomaték miatt csökken a fordulatszám. De "fordulatszám szabályozást" csak fordulatszám visszacsatolással lehet megvalósítani. Valahol azt írtad, Hall szenzor van a motorban. Az biztos nem a 70-es fordulatot figyeli, hanem a tényleges motor fordulatát, az áttétel előtt. Az érzékelés (mágnesek) kialakítása szerint esetleg a fordulat többszörösét méri. Ha fordulatszabályozást szeretnél megvalósítani, akkor elsőként annak frekvenciáját kellene ismerni a maximális 70-es tengelyfordulat mellett. (Ha külön elektronika nincs beépítve csak a Hall, akkor várhatóan impulzusokat ad a jeladó, nem a fordulattal arányos feszültséget. Én szívesen megrajzolom az áramkört, ha tudod mit is szeretnél szabályozni- mérni, (nem processzoros szabályozásra gondolok), egy ilyen áramkör elkészítéséhez - beméréséhez - élesztéséhez, sok türelemre és cseppet nagyobb felkészültségre van szükség,mint egy LM317-es szabályzó megalkotásához. De tapasztalataim szerint ezek a projektek itt a HE-n ritkán valósulnak meg.
Sziasztok Mesterek !
Segítségeteket kérem. Valahogy kijöttem a formából, de szeretném ha valaki (ráérős idejében) tudna nekem segíteni. Leltem egy kapcsolási rajzot a neten,(lehet hogy innen, bár nem hiszem.) és abból szeretnék egy kompett nyákpanelt készíttetni. Olvastam hogy mennyien használjátok a fórumon meglelhető tervező programot... én is letöltöttem de valahogy kezdőnek érzem magam, és nem megy. Szeretném ha valaki elkészítené nekem a nyáktervet, amit a tervező prg. készít, és vissza küldené nekem. Természetesen csak a tervet... kimaratni, és kifúrni nem kérem, sőt semmi beszerzést nem kérek. Minden alkatrészt hagyományos kivitellel szeretném (nem SMD) és a kondikat álló kivitelben. kivéve , a (c4 -et, 2200uf) . Előre is köszönöm. Ui .:Nekem az (EAGLE 6.5.0 van meg.) sajnos nem magyar a controll panelben a megnevezések... ( a menü magyar de az alkatrészek megnevezése nem az.) nem tudja valaki, hogy azt hogyan lehet teljesen Magyarítani ? A hozzászólás módosítva: Ápr 25, 2014
Szia!
Ha jól értem, a motor nyomatékából szeretnéd a talaj keménységét meghatározni. Hogy ezt hogyan lehet, azt neked kell tudnod, amit én problémásnak látok, hogy ennek a motornak a nyomatékát meghatározd a villamos mennyiségek mérésével. Maga az elv részletesen kidolgozott (pl.: csévélő hajtásoknál ilyen elven működik sokszor a feszítő erő szabályozás), de ha az üresjárási veszteségek a névleges áram 25%-t elérik, akkor csak nagyon pontatlanul lehetséges a nyomaték meghatározása. Vagy másik motort kellene választani, aminek az üresjárási vesztesége a névleges terhelés 1-2% csak, vagy másmilyen elven mérni a motor nyomatékát (mérleggép, torziós erőmérő stb.).
Előszőr is köszönöm ezt az információdús válaszokat mindkettőtöknek. Tegnap a tanárral összedugtuk a fejünk s kigondoltunk egy egyszerűbb megoldást, a hátrány hogy nem biztos annyira pontos. Semmiféle szabályzást nem használva, a feszültséget belőttük konstansra s sorba kötöttünk a motorral egy söntöt. Arra épitettünk egy szűrést(RC) a nagyobb zajok miatt. Oszcilloszkopon figyeltük az áram változását. Ma folytatjuk tovább, ott hagytuk abba, hogy a szűréshez való panelt kimarattuk(hamar összedobtam eagle-be egy kapcsolást MCP6002-vel, amit úgy használtunk fel, hogy az első IC-t szűrésre a másodikat erősitésre használtuk).
Üdv. Jakec
Eseteleges segítséget, vagy hozzászólást még mindíg várok, és szeretnék
Szia!
Írj egy nyáktervezős topikba. Van több is.
Nincs!
Csak ez volna. Nem tudtam, hogy volna ilyen topic. Sorry nem nagyon vágom ezt a forumot, csak egy esélyt láttam benne, hátha valaki segítene .
A fenti keresőbe beírod, hogy "nyák". Az eredmény: Bővebben: Link.
Sziasztok!
Egy 12V-os dc motoros szivattyút szeretnék vezérelni PWM jellel. A motorra 1,6A van írva, de egyenfeszültséggel kipróbáltam, terhelés nélkül nem szokott 0,7 A fölé menni, és már 2-2,5V-nál elindul. A PWM jelet műveleti erősítős kapcsolásokkal hoztam létre(0-5V táp), egy számítógépre csatlakoztatott adatgyűjtő kártyáról kapott feszültségnek függvényében változik a kitöltési tényező. (az adatgyűjtő kártyám nem tud elég magas frekvenciájú PWM-et kiadni, ezért egészítettem ki így egy áramkörrel) A négyszögjel jobb fel/lefutási idejében reménykedve, meg hogy a műverősítőből kijövő nem egészen 0-5V-os négyszögjelet "megszépítve" egy sn7404es inverter IC-n keresztül kapcsoltam IRF 540 gatejére. Először 1KHz-es PWM jellel próbálkoztam, de a motor csak 70%os kitöltési tényező fölött indult el, előtte meg vadul sípolt, és a motor árama is 0,3-0,4A körül mozgott. Aztán kipróbáltam 500Hz-en meg 7KHz-en is, volt változás, de nem jelentős. Van valakinek ötlete, hol lehet a probléma? A motor tápja és földje közé szerelt nagy(mennyire?) kondenzátor segítene? Előre is köszönöm!
Üdv!
Az SN7404 5V-ról működik, ugye? Annyival a FET szerintem nem nyit ki teljesen. Próbálj meg közé tenni egy PNP tranyót, emitterét a +12V-ra, kollektorát a FET-re egy kOhm nagyságrendű ellenálláson keresztül, bázisa meg a 7404-re néhány száz Ohmon keresztül. De azért várd meg mások válaszát is. Üdv! Tomi U.I: a PWM után már ne tegyél kondit! Lehet inkább NPN tranyó lenne jó, emitter a GND-n, kollektor a FET-re és a +12V-ra és a kollektorra egy néhány kOhm. A hozzászólás módosítva: Ápr 27, 2014
Tomi111 jól írja, valószínűleg nem nyit ki a fet rendesen. Mindenesetre a motorra okvetlen kell egy dióda, különben átüthet a fet.
Ez nem ennyire egyszerű, ugyanis így a pnp tranyó nem tud lezárni, hiszen ahhoz az ic-nek kellene 12 V körüli feszt kiadnia. Ez meg nem megy. Egyszerűbb az 555-ös ic.
Sziasztok!
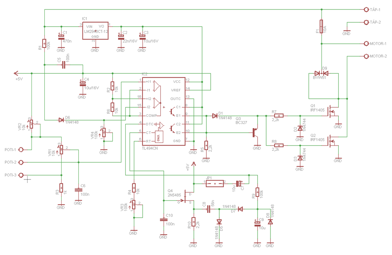
Szeretném a segítségeteket kérni! Van egy 24V-os kefés DC motorom, ami egy Sterling Elite XS3 rokkant kocsiból való. Szeretnék hozzá építeni egy fordulatszám szabályzót. Ez egy elektromos tadpole trike-ot hajtana meg. A motor üresjárásba kb. 3A-t vesz fel, kisebb terhelésnél 5-6 A-re ment fel. Sikerült szereznem 2db egyforma 17Ah-s akkut, de van 2db 70Ah-s is, ami eredetileg vitte a rokkant kocsit, csak sajna az egyik cella zárlatos. ![]() Több topikot is végignéztem az elmúlt időszakban (kb. fél-1 évben) és egy egyszerű kapcsolást meg is építettem. Sajna nem volt hosszú életű (a tapasztalat hiánya miatt). Közben találtam egy számomra ideálisabb vezérlő áramkört, amit Eagle-ben meg is rajzoltam (nagyrészt), de sajnos a van pár olyan rész, ami nem teljesen világos. Ha jól értelmezem a kapcsolást, a +5V-os részek össze vannak hivatkozva. A -0,3V-os résznél lenne a kérdésem, hogy azt vajon hova kellene kötnöm, hogy működjön a kapcsolás (ezt nem rajzoltam bele az Eagle rajzba). Különben arra gondoltam, hogy először próbapanelon építeném meg a kapcsolást, hogy leteszteljem a működését, és utána kezdeném el a nyák kialakítását. Mivel nincs nagy tapasztalatom ezzel kapcsolatba (de érdeklődés annál nagyobb), így kérlek titeket, hogy segítsetek a továbblépésben. Ha van még olyan rész, ami szerintetek rosszul van, vagy nem lenne ideális nekem, kérlek azt is jelezzétek. Tudom, hogy lehetne venni „gyári” vezérlőt is hozzá, de a tapasztalatszerzés és a kapcsolás működésének megismerése többet ér számomra. Ha még egyéb infóra lenne szükségetek ezzel kapcsolatba, jelezzétek. Segítséget előre is köszönöm!
Hello!
- Az 5V-okat össze kell kötni. De a -0,3-at sehova. Mert azt a feszültséget az oszcillátor jeléből a Q4 elválasztó erősítőn keresztül a D3-D4 feszültségkétszerezéssel állítja elő a kapcsolás. Ez a feszültség a DeadTime lábhoz szükséges, mert a TL494 nem tud 100% kitöltésre felmenni, hiába van a 4-es láb a GND-n. Kis trükkel negatív feszültségre levíve ezt a pontot, a kitöltés megnő. De másnak nincs erre szüksége. - Viszont a rajzodon kihagytad az 5-ös lábra menő 100nF-os kondit. Pedig ez a belső PWM oszcillátor időzítő tagja. A rajzodon a stabilizátornál is 5V-os van jelölve 12V helyett. - A nyákot rakd fel valamelyik kapcsolóüzemű topikba, ott majd "megmorognak" érte.. Mert ez még nagyon-nagyon messze van a megvalósíthatóságtól. A Fet-ek sincsenek jól bekötve, és mi az a légypiszok (nálad D4) a motor diódájának? Szóval ez még nem nyákterv,hanem egyenlőre "szörnyűség". Kapcsolóüzemet nézve meg főleg.
A FET meghajtás is elég gyengusznak látszik. Nézegettem egy ilyen gyári szabályzót, bizony arra 70 A -t írnak, de láttam 90 A -t is. Az enyémben egy 750 W -os motor van. Az akkuja 2 × 12 V / 36 Ah.
Hello!
Köszönöm a válaszod. Egyet értek veled a nyákterv kialakításával kapcsolatban, de mivel életem első terve, így nem kell meglepődni, hogy "használhatatlan"! A kondi tényleg lemaradt. A stabilizátorhoz tényleg 5V van írva, de sajna nem találtam meg az Eagle-ben a rajzon szereplő 12V-os LM2940CT-12-t. Ugyan ezen probléma miatt kerül a "légypiszok" is oda. Ez a terv a rajz teljes egészében való lemásolásával készült, persze ahol nem találtam meg a megfelelő alkatrészt a programba, ott próbáltam egy ahhoz nagyon hasonló egységet keresni, kisebb-nagyobb sikerrel. A Fet-ek bekötésénél milyen problémát találtál, azon kívül, hogy esetlegesen nem a megfelelő rajzjel van feltüntetve? Ezeken a hibákon kívül látsz rá esélyt, hogy maga az eredeti rajz megfelelő lehet nekem? (az eredetileg feltüntetett egységekkel és kialakítással) Van értelme próbapanelon összeállítani a kapcsolást? ![]() Még egyszer köszönöm a válaszod és igyekszek változtatni a terven.
Hello!
A te vezérlőd gyári, vagy saját készítés? Kezdetnek egy ilyen vezérlőt raktam össze: http://www.hobbielektronika.hu/forum/getfile.php?id=57203 A Fet 1 db IRF1405 volt. Terhelés nélkül egész jól lehetett állítani a fordulatszámot. A Fet-re azt adatai alapján úgy gondolom, hogy 1 is elég lehet a motoromhoz.(lehet tévedek) Ha a tiéd is épített vezérlő, esetleg a kapcsolási rajzát megosztanád? Köszönöm.
Eredeti gyári, azért szereztem, hogy lássam mi van benne. Mikrovezérlő, vagy három. De sokat tud, nem csak a sebességszabályzás, van egy csomó biztonsági funkció is.
Sajnos kapcs rajzom nincs, feladtam, amikor megláttam a vezérlőket. A lényeg úgyis abban van.
- A Fet bekötése nem jó. A lábai balról: GDS. Nálad a D és S fel van cserélve.
- A "légypiszok dióda" már csak azért sem jó, mert az MBR20100 TO220-as tokban van. És mint a rajz szemléletesen mutatja, a két Fet és a dióda hűtőbordán van. Ha sorkapocs van ott, ahol a Fet-ek vannak, hogy fogod bordára tenni? - A nagy-áramú részeket nem lehet szabadon keverni a kis-áramú részekkel. Az egész áramkörben a tápvezetékek (főleg GND) nem tekereghet a panelen. A Fet Gate meghajtó áramkörében gyors és nagy-áramok vannak. Azok nem mehetnek akárol-akárhogy. Az Ic-nek, a Q3 meghajtó áramkörének a leg rövidebb úton kell a Gate-re jutni. - A stabilizátornál sem azért van két kondi a kimeneten, mert egy fél magában. Az egyiknek a stabi kimeneténél kell elhelyezkedni, a másiknak közvetlen az IC és a meghajtó közelében. - Mert a meghajtó áram útvonala: Kondi plusz, IC kollektorok, IC emitterek, D2 47ohm-ok, Gate, Source és vissza a kondi negatív pontjára. A Gate kisütése is így megy, csak a Q3 segítségével. Ha messze vannak a dolgok, a motoráram belefolyik ebbe a hurokba, akkor lassú lesz a Fet vezérlése, melegszik és megpusztul.. De azért ajánlottam a kapcsoló topik lakóit,mert Ők sokkal jobba tudják ezt mint én. Majd megmondják mikor tettél jót vagy rosszat. - Alapszabály hogy mindennek lehető legrövidebb útvonalon kell eljutni a kapcsolóüzemű részben. A GND csak egy ponton kapcsolódhat a főtáphoz, és ez a Fet-ek Source pontja. Egy nyák tervezése egyébként sem egyszerű dolog, autoplace - autoroute funkciókat el lehet felejteni. Kapcsolóüzem tervezése mg nehezebb (nemigazán kezdőknek való) feladat. Sokféle szempont alapján kell tervezni.
Hello!
Tegnap átrajzoltam a kapcsolást. Igyekeztem megfogadni a tanácsaidat. A Fet tényleg fordítva volt, mert nem figyeltem arra, hogy N-csatornás legyen. Biztos vannak benne hibák, de pont ezért csinálom, hogy lassan de biztosan tanuljak belőlük. Köszönöm a segítséget és a türelmet.
Csak egy észrevétel:
Ha a két oldal között átvezetést kell csinálni, akkor azt soha ne alkatrészlábbal tedd, hanem egy rendes pad-et húzz oda neki. Akár a közvetlen szomszédságába is! Átdugni egy drótot sokkal könnyebb ugyanis, mint a kondenzátor hasa alatt forrasztgatni. Ronda is, az alkatrész is tönkre mehet, és a hibakeresést is nehezíti.
Hiányzik belőle egy pufferkondi a betápról. Tegyél bele a motorral párhuzamos diódák katódjára és a FET-ek source közé egy legalább 4700µF-os elkót. A lehető legrövidebb vezetékezéssel legyen megvalósítva. Ezzel a kondival még valami 1...2 µF körüli fóliakondit tegyél párhuzamosan. Tehát, annyi a lényege, hogy a kondik és a diódák, valamint a FET-ek a lehető legrövidebb drótokkal legyenek összekötve. Vagyis a körbezárt terület minnél kisebb legyen. Kondi nélkül a FET-ek túlfeszültségre nagyon gyorsan tönkremehetnek.
A FET-ek gate ellenállása ( R7,8) legfeljebb 33 ohm legyen, nem is értem, honnan ez a 2,2k? |
Bejelentkezés
Hirdetés |












