Fórum témák
» Több friss téma |
Fórum » Digitális hőfok és üzemanyag szint mérés
Témaindító: POWERIVÁN, idő: Júl 17, 2011
Témakörök:
Lehet igazad, lehet hogy még van is, de!
Én nem bírálok senkit, nem erőltetek rá senkire semmit, csak jeleztem - mintegy gondolatébresztőnek azt a magánvéleményemet, hogy teljesen felesleges dolog a folyóba cseppenként hordani a vizet, vagy a sivatagba porszemenként a homokot. Valóban a hobby az hobby, jó időtöltés valóban, de hülyeségekre időt fecsérelni? Annál néha még egy jó alapos berugás is hatékonyabb tud lenni. Úgy segítek (talán?), hogy jelzem, teljesen sziszifuszi ez a fajta törekvés. Ideális állapotra törekedni egy olyan helyzetben, ahol ideális állapotok valójában soha nincsenek, de még csak a legelemibb feltételei se! Hááát? Tőlem mindenki építhet, kipróbálhat, hisz én is sokat csináltam valaha ilyen "bugyuta" kis segédáramköröket rádióhoz, TV-hez, TV antennához, kazettás magnóhoz, videóhoz, autóhoz-motorhoz, stb. - de mindig csak a realitás határain belül. A gépjárművekben az üzemanyag-szint mérése ebben az irányban sajnos nem fejleszthető. Mint emlitettem, már maga a tank mérete és alakja okán maguk az elvi alapok sem jók. Ha valahogy mérlegre tehető a tank, még talán van esély, de a többi csak mind kezdésében elvetélő kisérlet marad. Nem sértődöm meg egyhamar, a Te szemszögedből véve persze teljesen igazad van, de én mégis másként gondolom. És ez senkit sem riaszthat vissza, nem is ez lenne a szándékom. Csupán figyelem-ébresztőnek szánom arra, hogy feleslegesen agyalni - minek? Sokat lehet okosodni a fórumok olvasgatásával, a felsorolt eszközök megvalósításával, elkészítésével, méricskélésével és kipróbálásával - én valójában nem vagyok semmi jónak lerontója. Csupán az értelmetlenségére hívtam volna fel a figyelmüket azoknak, akik "életüket és vérüket" ....
Üdv. Más topicban már feltettem a kérdésem, és el is láttak ötletekkel, de a dolog azóta áll. Közben rájöttem, hogy a téma inkább idetartozik.
Az a lényeg, hogy nekem az LPG-s autómban pótkeréktartály van. Direkt szintjeladóval kértem - mikor tartálycsere volt -, hogy majd szintjeladót próbálok összerakni hozzá. 1.5 éve úgy nézegetem a szintet, hogy mindent kipakolok a csomagtartóból és multiméterrel megmérem a jeladón az ellenállást. (Mondjuk azóta rájöttem, hogy a jeladó azért van átlátszó házban, mert a jeladóban van egy pici mutató is. ). De ez sajnos nem megoldás, mert nekem rengeteg dolgot kell a kocsiban hordanom és elég macerás állandóan kirámolni.Az elektronikában nem vagyok túl jártas, de a másik topicban azt ajánlották, hogy komparátorokkal oldjam meg a problémát. A szintjelző 5 LED-ből állna, mivel a jeladó nem egy lineáris poti, hanem egy 5 fokozatú fix ellenállás értékekkel. A leosztás a következő: 100Ω (üres) -> 1.58KΩ -> 2.56KΩ -> 3.75KΩ -> 21KΩ (teli) Beszereztem LM311P komparátorokat, de fogalmam sincs, hogy ezekből most hogyan csináljak szintjelzőt. Azt hittem, hogy ez egyszerű összehasonlító áramkörök, de a sokrétű felhasználhatósága miatt már elvesztem a neten található rajzok labirintusában. A terv az volt, hogy minden szintértékhez tartozik egy LED. Az aktuális szintet persze nem egy LED jelezné. Tehát tele tartálynál az összes LED világítana. Tudna nekem valaki segíteni esetleg egy rajzzal.
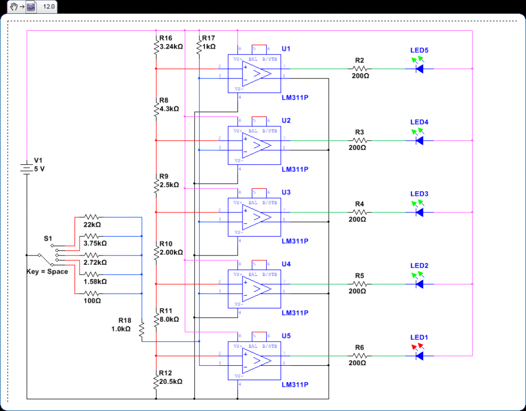
Kicsit kutakodtam a komparátorokról és a mellékelt dolgot raktam össze multisimben. Szimulációt futtattam és ott működik, de nem vagyok meggyőződve róla, hogy ez így az autóban is működne.
Egyrészt az világos, hogy a tápellátást stabilizálni kellene. Én úgy gondoltam, hogy egy 7805-öst összedobok és akkor 5V-ról menne a cucc. A kérdés csak az, hogy ez elég stabil lesz-e, bár a jeladó 5 fokozata között hála istennek elég nagy különbség van. Valaki megnézné a rajzot, hogy mit kellene esetleg módosítani rajta? Esetleg, hogy mit kellene még csinálni vele, hogy stabilabb legyen? (a rajzon az S1 és mellette az 5db ellenállás a jeladó) A hozzászólás módosítva: Nov 17, 2012
Bocsánat. Még módosítani szerettem volna, de lejárt az időkeret.
Szóval arra gondoltam még, hogy a piros (üres) LED csak akkor világítana, ha a jeladó a legalsó pozícióban áll. Emellett jó lenne esetleg egy olyan variáció is, hogy a felső 4 LED nem reagálna minden változásra, mert akkor az üzemanyag lötyögésére is ott villognának. A pirosnál ez viszont jól jön, mert ott viszont már támpontot ad az üzemanyag mennyiségéről, ha a piros LED még villog, vagy már folyamatosan világít. Köszönöm! ![]()
A bemenetnel kellene egy osztot csinalni, megpedig ugy, hogy a szinterzekelo egyik pontja testen van, a masik a komparatorok bemeneten, es innen egy ellenallas a pozitiv tapra. Igy a potmeter allasa egy feszultseget ad, amit a komparatorok at fognak alakitani fenycsikka. A poti/ellenallas osztaspont es a komparatorok bemenete koze lehet tenni egy 10k/100µF RC tagot, ami csokkenti a hullamzas hatasat. Komparator gyanant lehet hasznalni LM339, LM393 tipusokat.
Csodálom, hogy működik a kapcsolásod. A komparátor feszültség szinteket tud összehasonlítani, de nálad a bemeneteken nincs feszültség. Ezt két feszültségosztóval teheted meg. Az egyik egy referencia osztó, ami egy stabilizált feszültséget 5 arányos feszültséget állít elő, és a komparátorok bemeneteinek mondjuk + lábára megy, a másik, egy másik osztó, aminek az alsó tagját kapcsolja az S kapcsoló, és a komparátorok bemeneteinek összekötött negatív bemenetére megy. Logikailag nem biztos, hogy jól mondom, mikor világít, meg mikor nem a led, de ha nem jó, akkor a pozitív és negatív bemenetek szerepét fel kell cserélni.
Ez csak szimuláció volt Multisimben. Saját agyamból próbáltam pár a neten fellelhető általános rajz alapján összekaparni, hogy hogyan is működhet a dolog.
Valamit megpróbálok összehozni, amit írtatok, de nekem nem megy olyan gyorsan az információ feldolgozása. Nem az elektronika az erősségem.
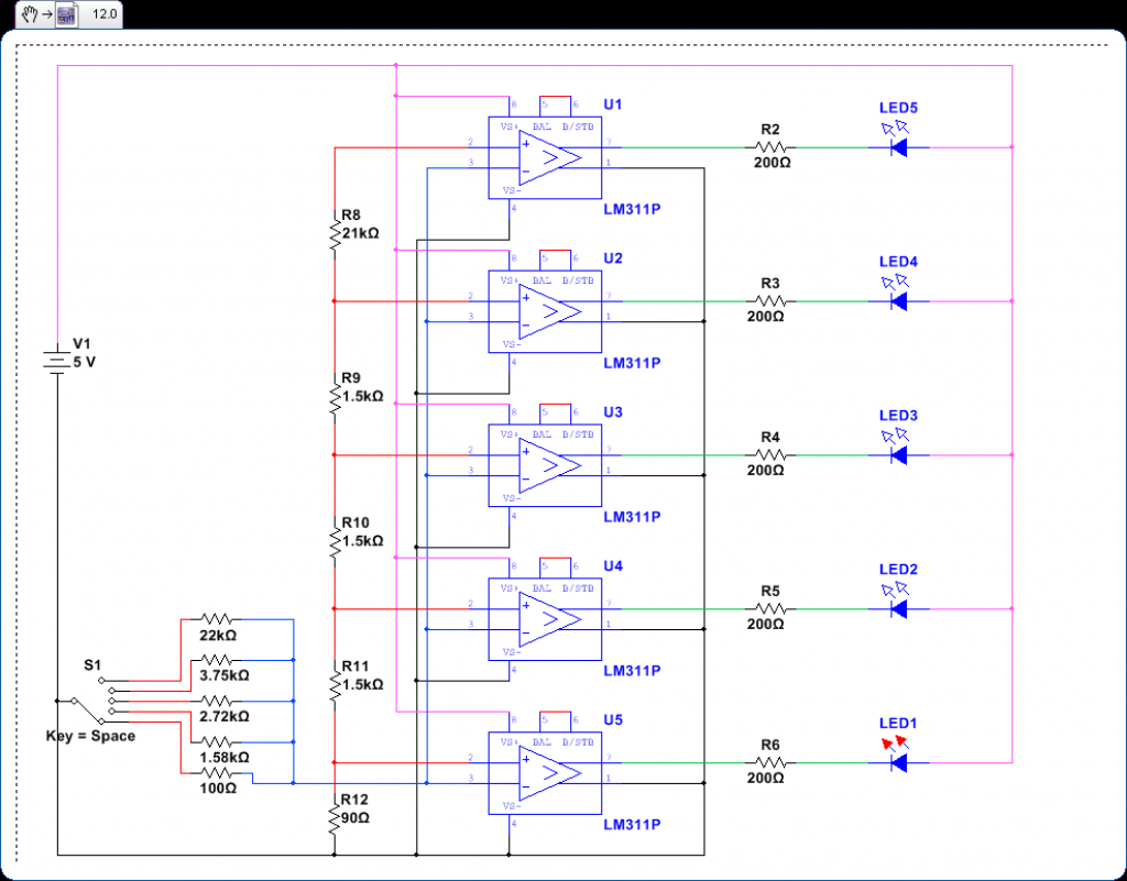
Módosítottam a kapcsolást és megváltoztattam az ellenállás értékeket is. Multisim hibát jelez a szimulációban, de nem adja meg konkrétan a hibát és nem is tudja javítani. Megnézné valaki, hogy hol lehet a hiba benne? Próbáltam úgy számítani az ellenállásértékeket, hogy az adott komparátoron a feszültség mindig egy picit alacsonyabb legyen, mint ami a jeladóé.
A jeladótól beszúrtam még egy 1kΩ-os ellenállást. A hozzászólás módosítva: Nov 17, 2012
A kapcsolás jónak tűnik, lehet, hogy a szintek nem stimmelnek. Nézd meg az adatlapot is.
feszültségosztó kalkulátorral (BSS) próbáltam úgy összeszámítani az értékeket, hogy kiszámítottam a jeladó összes ellenállásával az egyik oldalon - és egy 1kΩ-os ellenállással a másikon - a feszültségértékeket. Ezután kezdtem a komparátorok referenciaértékeinek számításába a kapott feszültségértékek alapján úgy, hogy a referenciaértékek lehetőleg mindig alacsonyabbak legyenek a jeladó által beállított értékeknél.
Ez a számolgatás 2 órámba telt. ![]() Kár, hogy olyan kalkulátor nincs, ahol meg lehet adni az ellenállások számát és az egyes ellenállások között igényelt feszültségértékeket. Nem tudom, hogy a multisim milyen hibát vélt felfedezni. A hozzászólás módosítva: Nov 17, 2012
Én biztos hogy AVR-t használnék! Töredék alkatrész (avr, 6 ellenálat, meg a ledek kellenek csak) Program egyszerű, ráadásul kopenzálható a felsőbb ledek villogása is.
Programot bármikor modosíthatod szájad ize szerint. Még példa programot is találsz, de az alap programot össze is rakhatom neked pár perc alatt.
AVR-ben én is gondolkodtam, de nem értek hozzá. A programozáshoz meg pláne nem. De van AVR Doper-em és van itthon 1-2db ATtiny2313-asom, meg talán attiny13 is, bár az ide kevés lesz. Vagy nem?
Pár AVR-es cuccot raktam már össze rajzok alapján. Esetleg ez az ötlet is érdekelhet. A hozzászólás módosítva: Nov 17, 2012
Ha van már programozód és tapasztalatod a használatában, akkor nem lesz nagy kihívás!
A tiny13-nak kevés a lába arra csak 4 ledet lehetne tenni (reset kell a programozáshoz meg egy a bemenetnek) 2313at nem ismerem fejből de utánnajárok. Utánnajártam: Persze hogy most vacakol az atmel oldala... Nah szegényke 2313asba nem jutott ADC periféria ezért nem jó nekünk, pedig van lába elég a kihíváshoz. Nem tudom hogy te milyen avr-t tudsz könnyedén beszerezni de pl Mega8-as is jó neked. A hozzászólás módosítva: Nov 17, 2012
Van egy ATMega 16-osom, ami ugyan fel van programozva, de azt nem használom már vagy 5 éve.
Mega16 az ágyuval verébre esete, 8 darab ADC csatornájával meg a kazalnyi kimenetével. Lehetne hozzá még akkufesz mérőt is csinálni mert elbírja erőforrással, sőt még külső hőmérőt is..
most mit csináljak? Nem használom semmire. Joystick vezérlő lett belőle és működik is, csak nem használom. 5 éve összeraktam, de aztán nem lett rá szükség, mert kaptam ajándékba egy jó joystickot, így ez csak árválkodik. Mondjuk az sem lenne rossz egy minden az egyben vezérlő.
Az úgy lett összerakva, ahogyan a mellékelt rajzban szerepel.
Ez a te döntésed! Csupán arra akartam rávilágítani hogy pazarlás a mega16 (még a mega8 is) egy ilyen szintmérőhöz. Nekem Tiny45 dolgozott 128kHz-es órajellel hasonló feladatkörben, csak nálam 3 led (rgb) volt. Nálad a több led miatt esik ki ez a tiny széria.
%27,mature:!f,pm:!%28%28i:8238,v:!%280,18%29%29,%28i:8394,v:!%282,4... lenne A hozzászólás módosítva: Nov 18, 2012
Egy újabb ötletem támadt ezzel a szintjelzővel kapcsolatban.
Ez a jeladó ugye úgy működik, hogy az üzemanyagszint emelkedésével növekszik az ellenállás 5 fokozatban emelkedik. Viszont ott van ugyebár a benzin szintjelzője, aminek a tankban lévő jeladója lineáris és az üzemanyagszint csökkenésével nő az ellenállása. Tehát lineárisan és fordítottan működik a LPG tartály jeladójához képest. Arra gondoltam, hogy rákötnék a benzintank jeladójának vezetékére és LPG üzem bekapcsolásakor egy relé átváltana a benzintank jeladójáról az LPG jeladójára. Ide persze kell egy átalakító elektronika, ami átalakítja az LPG jeladó értékeit a benzinszint jeladónak megfelelően. Igaz, hogy a műszer nem fokozatmentesen mutatná a szintet, mivel ugyebár az LPG jeladója csak 5 fix értéket tud. Az lenne a kérdés, hogy a komparátorok erre is képesek, hogy a kimeneten nem LED lenne, hanem különböző értékű ellenállások a benzinszint jeladónak megfelelően? És így akkor az egész a szintjelző műszert vezérelné és nem LED-eket. A hozzászólás módosítva: Nov 26, 2012
|
Bejelentkezés
Hirdetés |




). De ez sajnos nem megoldás, mert nekem rengeteg dolgot kell a kocsiban hordanom és elég macerás állandóan kirámolni.





