Fórum témák
» Több friss téma |
Itt van pár kép az órámról. Különleges menüpont lett benne a billentyűzár, mivel ha nem karon van hordva az óra, hanem mondjuk táskában, akkor könnyen benyomódhat a gombja. Kellett hozzá "rács" a LED-ek elé, ezt a 3D nyomtatós topicban egy kedves srác elkészítette. Nélküle csak világító pöttyök látszanak. A rácsok között kb. 0.5mm vastag az elválasztás, és szinte alig látszik.
Plusz nemrég raktam bele egy függvényt, ami minden bekapcsoláskor lementi az eepromba a hónap napját, időt, akkufeszültséget. Érdekes lesz majd vonal diagrammon ábrázolni, hogyan merült az akksi, vagy mennyit bírt egy töltéssel. A hozzászólás módosítva: Szept 8, 2015
Teccik
Ha jól olvastam az előzményeket, akkor a kijelző és a tok gyári órából származik és az atmega közvetlenül multiplexeli a 6x12 ledet+ külső kvarc a timer2-n + töltőáramkör a 2db aksinak. A kapcsolásról esetleg tudnál feltenni valami vázlatot? A progija publikus lesz , hogy utánépíthető legyen? Hogy oldod meg a töltést, szét kell hozzá szedni az órát?
1db akksi van csak benne. A töltéshez nem kell semmi, csak az óra bal oldalán levő USB aljzatba kell 5V-ot adni. Azon keresztül lehet a progit frissíteni, és a soros kommunikáció is ott folyik, így ha le akarom a statisztikát kérni, csak rádugom a kábelt, nyitok egy soros portot, és jön az adat.
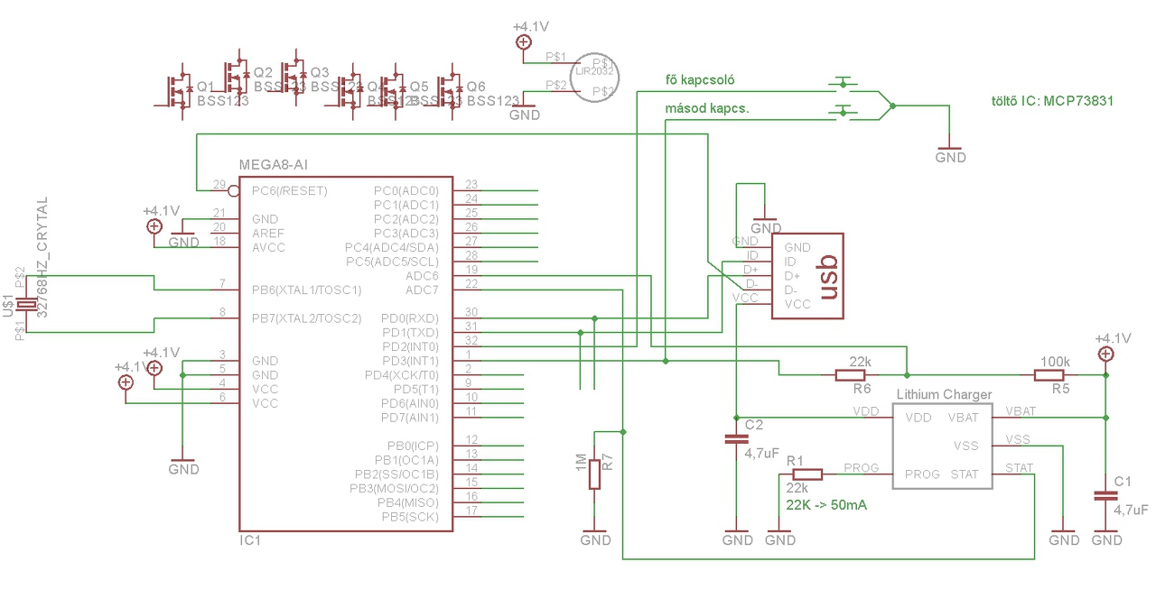
A nyákterv: kétoldalas, spéci, vékony nyákra lett elkészítve. Amelyiket most használom, watch_brd_1 , ezen van step up is, hogy 5V-om legyen, de az akksi nem bírja a túl magas belső ellenállása miatt, így át van kötve. Így akartam nagyobb fényerőt elérni... A második nyák lenne a jó irány, FET-ekkel hajtani az oszlopokat, így csak az AVR belső tranzisztorai korlátoznák az áramot (kb. 25ohm-ot képviselnek). Atmega8 van a kapcsolási rajzon, de Atmega328-at használok. Lábkiosztás ugyanaz. Ahhoz, hogy publikus legyen, sokat kellene még dolgozni rajta... Hex-et adhatok, de attól félek, hogy utána én leszek zargatva, ha valami nem működik. Vagy alap programot C-ben adhatok, amiben az interruptok benne vannak, meg alap függvények, mint a write_dot(sor,oszlop), write_not_dot(sor,oszlop), és ebből fel lehet építeni az órát saját ízlés szerint. A programja sem valami kiforrott, a menüben (a videón látszik), csak pár jel jelenik meg, és számok, nem éppen egyértelmű annak, aki először kézbe veszi. Gondolkoztam rajta, hogy scrollozva jelenjen meg, hogy pl. fényerő, betűtípus, késleltetés , de mire ezt végigvárja az ember, elalszik, és lemerül az akksi. Ezért ezek helyett csak 1db 6x6-os kép van. Túl van bonyolítva a program. Ha ez publikálva lenne, akkor a programnak is csak annyit kellene tartalmaznia, ami szükséges, és elégséges. De mondom, ha valaki "szenvedni" szeretne, szívesen elküldöm a hex-et, és ha valamit módosítani kell, akkor megoldjuk közösen. Mondjuk butítani a programot könnyebb, mint bővíteni! ![]() Videó: Bővebben: Link A hozzászólás módosítva: Szept 9, 2015
Ma megérkezett a HP kijelző, azzal lenne érdemes egy egyszerű órát készíteni, ami publikálva is lehetne. Semmi extra funkció, beszerezhető alkatrészek, minimális kapcsolási rajz, és program.
Volt itthon egy OLED modul (128x64 pixel) azzal szórakoztam egy keveset, hátha jó lesz egy digitális karórába, amit én is tervezgetek.
Különböző méretű karakterkészleteket, analóg és bináris órát próbálgattam (5 mp a váltás), a felső sorba véletlenszerű helyre kirakott köröket rajzoltattam (XOR), csak a sebesség tesztelésére, egyébként szoftveres 4 vezetékes SPI üzemmódban hajtottam. Itt van róla egy videó.
Szia. A sebesség nagyon jó, a betűtípusok is szépek! Milyen procival hajtottad? Hány MHz-en ment? Hardveres SPI-t nem akartad használni? Mennyi az áramfelvétele egy ilyen modulnak? Köszi a választ.
Szia!
Most Mega64-es a uC, de vasárnap még Mega8-cal próbálgattam. Ezt két típust szoktam próbákra használni, ezek vannak nyákra téve, a lábak kivezetve csatlakozókra. A sebesség 12MHz, éppen ilyen kvarc van a panelon. Lehetne hardveres SPI is, de először csak a próba kedvéért bit billegtetést programoztam le (ez különösebben nem is optimalizált). Most megmértem az áramfelvételét, 6-11mA (csak a kijelző, kb. 4 V-ról) függően az aktív pixelek számától, illetve a fényerőtől (ez utóbbi 8, a 255-ös skálán). Az OLED-en van egy stepup konverter, ami előállítja a szükséges 12V-ot a működéshez. Egy karóránál talán ez még elfogadható, mivel csak rövid ideig kell működnie. A karakterkészlet nagyon egyszerűen készült, van nekem 6x8-as készletem, ezt szoftveresen nagyítgattam fel úgy, hogy 1x1,2x2,3x3,4x4 pixel adja az eredeti 1 pixelét, de minden ilyen paca 1 pixelnyi távolságban helyezkedik el a mellette lévőtől. Próbáltam úgy csinálni, mintha különböző méretű LED-ek lennének ezek a világító négyzetek, és ezeket ténylegesen a téglalap fv-nyel ciklusból írom ki. Még annyit találtam ki, hogy nem közvetlenül a kijelzőre írok, hanem a uC-ben leképeztem egy tömbbe az 1k memóriát (128x8) és ebben állítgatom a biteket pl. vonal, kör, körcikk, téglalap, betű kiírásakor. Így elérhető, hogy a kiíráskor módot is lehet választani (OR, XOR, AND, CLEAR), majd, amikor már nem akarok több infót kitenni, akkor egy fv. kiírja a memória teljes, vagy részleges tartalmát a kijelzőre.
Az OLED kijelző háttérvilágítása a legnagyobb a terhelés? LED-ekkel van megoldva?
Ahhoz, hogy AND OR XOR műveletet végre tudj hajtani, kell egy jelenlegi, és egy új képet tartalmazó tömb is. A jelenlegit a kijelzőből olvasod vissza, elvégzed a műveletet, és visszaírod, vagy két tömböd van?
Az OLED-nél minden pixel egy pici LED, nincs háttérvilágítás külön, ahogy Simpi is mondta.
Ezt az OLED modult (ami nekem van, de létezik olyan, ami csak SPI, vagy csak I2C-s) 5 féleképpen lehet vezérelni (8 bites módban 2 féle 8080, és 6800 protokoll szerint 3, é 4 vezetékes SPI, és I2C), csak a 3 db pici (0805-ös 0ohmos ellenállást kell GND-re, vagy VCC-re kötözni. A 8 bites mód a leggyorsabb, de lefoglal 13 adatlábat + 2 db tápot. Az I2C a leglassabb (max. 400kHz) , de 4 adatláb ennek is kell, mint a 3 vezetékes SPI-nek, de ez mx. 10MHz-cel vezérelhető. Én azért próbálkoztam az SPI-vel, mert MEGA328-cal tervezném hajtani és így elég 5 láb. Csak egy tömb van, abba "rajzolok, írok", már a benne lévő bitekhez "éseli", "vagyolja", "xorolja" hozzá az éppen rajzolandó objektum bitjeit. Azért csináltam így, mert ezt gondoltam a leggyorsabbnak, hiszen a kijelző írása olvasása lassabb folyamat, mint a uC belső memóriájába írni olvasni. Persze ennek is van hátrány, lefoglal 1k adatmemóriát.
Szia!
Köszönöm a mérési eredményeket! 20mA meg se kottyan egy CR2032-nek, és akkor még jön a fényerőszabályzás, kevesebb bekapcsolt pixel, stb.
Vettem egy ilyen órát, mint tok: Bővebben: Link , 3.5$, vagy mennyi. Kék LED-es, tehát biztosan két db. vékony Lithium ion cella van sorba kapcsolva, tehát a vastagságának is jónak kell lennie.
Megnéztem az adatlapját a HP kijelzőnek, azt írja: csúcsban 110mA, max. 1mS-ig, és átlagban 5mA-rel lehet hajtani. 1.6-2V nyitófeszültséget ír még, ha nekem 3.7V-om van (3.4-4.0), akkor marad kb. 1.9V valahol elfűteni, az AVR félvezetőjén 20mA mellett 0.8V marad a pozitív oldalon, a negatívon is kb. 0.7V, ez összesen már 1.5V, tehát 0.4V marad 20mA mellett, az 20 ohm. Aztán ha mást mutat a gyakorlat, lehet felezni, vagy rövidre zárni ezt a soros ellenállást. Tesztek alatt ide úgy is 220 ohm lesz beépítve, ha megáll a program, vagy az interrupt tiltásra kerül, kikapcsolás nélkül, ne tegyen tönkre semmit. Esetleg össze lehetne hozni valami áramgenerátort, hogy az elem merülése ne befolyásolja a fényerőt? Abból viszont 8db kellene (7szegmens plusz a pont), kész alkatrésztemető. Mondjuk az AVR kimenetei is áramgenerátornak tekinthetőek valamilyen szinten, csak itt vigyázni kell, mert nem 20mA, hanem 5mA az átlag áram... Valami ötletetek esetleg van? A soros ellenállás lenne a legkézenfekvőbb, és legegyszerűbb, de nem olyan korrekt megoldás.
Annyira kell multipexelni a kijelzőt, hogy egy pillanatban egyszerre csak egy szegmens világítson. Ebben az esetben nem kell előtét ellenállás, akérdés hogy a fényerő elegendő lesz-e ilyen kitöltési tényező mellett.
Amit mondasz, az jó ötlet!
1 szegmens esetén az áramot korlátozza az akksi belső ellenállása, és az AVR félvezetője. Ez az áram biztosan nem 110mA, inkább csak max. 50-70mA körül lehet. A fényerőt pedig lehet növelni, ha egyszerre két, három, és így tovább szegmenst kapcsolok be. Ez 7 lépéses fényerőszabályzás. Mondjuk kicsit veszélyes is, mert hogyan állapítom meg, hogy maxon jár a kijelző? Áramot kellene mérnem, ami az akksiból ki tud jönni.
A fényerőt nem a szegmensek paralell bekapcsolásával növelheted, hanem az egy szegmensre eső bekapcsolási idővel lehet játszani illetve be lehet tenni sötét , kikapcsolt ütemeket. Ha a multiplexelés frekvenciája elég magas nem fog vibrálni. Sajnos 8Mhz-es belső órajelnél 4 digit éppencsakhogy multiplexelhető ezzel a módszerrel. Az alfa146-os órám és a ledes karórám igy működik. Azért is gondoltam, hogy a hp kijelzőből nem az eredeti példányt , hanem az újabb gyártmányt kéne használni, hátha ott nagyobb fényerőt lehet elérni. (Az alfás óra 14 szegmenses, tehát az egy szegmensre eső idő még kevesebb , de az eredmény ott is kielégítő)
Sziasztok.
Nem tudja valaki, hogy kis méretű zöld hétszegmenses kijelzőt hol lehet kapni? 0.36"-nél kisebbre gondolok. Bővebben: Link Bővebben: Link Köszi.
Csináltam még sebességtesztet HW SPI-vel.
egy kettő három Így kb. 2,5-3x gyorsabb lett, mint SW SPI-vel, persze ez csak az adatok kiírására igaz, a memóriába "rajzolásra" nem. Ha semmit nem írok a memóriába, csak kiküldöm az 1k memória tartalmat az OLED-re, akkor ez 232 alkalommal sikerül másodpercenként (232k/sec). Ha a járó analóg órát is megjelenítem, akkor 62-szer lehet ezt megtenni másodpercenként. Nem is hegyezem tovább, ez már nekem elég.
Ezek nagyon jó eredmények!
Most keresgélek egy olcsó folyadék kristályos kijelzőt, ami pixeles felépítésű, és a mérete is jó. Nyáron tökéletesen látszódna rajta a kép, még ha telibe belesüt, akkor is, este pedig elég neki egy minimális háttérvilágítás, így a fogyasztása is minimális lenne. Ez az OLED kijelző hogyan viselkedik erős napfényben? Este biztosan tökéletesen látható, mert világítanak a pixelek.
Nekem van Nokia 2760-as telefonba való előlapi kis LCD-vel épített (96x68pixel, 24x24 mm-es) prototípus GPS-es órám, nyáron napfényben is forgatni kell (a tükröződések miatt), hogy jól leolvasható legyen. Bent a szobában is, itt azonban a háttérvilágítással teljesen jó. A háttérvilágításnak 7-8V kell, tehát kell valamilyen step-up. Nekem egy TC1240-nel felépített kondenzátoros feszültség kétszerező hajtja soros áramkorlátozón keresztül.
Van Nokia 6100-s telefon LCD-vel (128x128 pixel, 48x38 mm a csatlakozója miatt ilyen nagy) készült órám, az is hasonló leolvashatóság szempontjából, mint az első. Az OLED napfényben is leolvasható emlékeim szerint, de majd holnap megnézem, tesztelem.
Megérkezett az óra: Bővebben: Youtube Link, a mérete megfelelő, tök sok hely van benne. A mélysége is szuper, kb.7-8mm.
Az a kérdés, hogy a kijelzőn keresztül mit lehessen látni? A nyákot? Vagy el kellene takarni valamivel, és csak egy ablakot hagyni, ahonnan látható a buborék kijelző? A viselési is kényelmes, egyáltalán nem zavaró (oké, ilyen időben nem izzad az ember keze...), szerintem jól is néz ki. Az USB csatlakozónak meg ki lehet vágni a nyílást az óra bal oldalán. A hozzászólás módosítva: Okt 5, 2015
Sziasztok!
Abban szeretnék segítséget kérni, hogy hogyan lehet 1 db vezérlővel 4 db kijelzőt meghajtani, úgy, hogy mind a négy kijelző az időt mutassa, de csak egy helyen kelljen állítani... A segítségeteket előre is köszönöm!
Úgy látom kicsit leült a téma, megpróbálom újraéleszteni.
Még novemberben kitaláltam, hogy az ebay-ről rendelek órát, amit átalakíthatok kedvem szerint, mint Kovidivi. Sikerült is a melléklet szerintit megrendelni, mintegy 533 Ft értékben. Mikor megérkezett, akkor leméregettem a belső méreteit, amik egészen jónak tűntek. (38x27x7mm). Egyelőre csak egy LED-es bináris órát terveztem bele. Azért, hogy ne legyen nagyon egyszerű, kieszeltem, hogy gyorsulásmérőt is rejtek el benne. Azt szeretném elérni, hogy amikor magam felé fordítom az órát, akkor mutassa meg az időt, majd menjen vissza aludni. A problémát az jelentette, hogy ezek a gyorsulásmérő jószágot nagyon picik, de sikerült találni olyat, melyről azt gondoltam, hobbista körülmények között is boldogulni fogok vele. A kiszemelt áldozat az ADXL345 volt, melyet szintén az ebayről rendeltem, mindjárt többet is, gondolva az elrontott forrasztásra. (14 lábú LGA tokos az ADXL, mérete: 5x3x1mm) Ja, az óra karácsonyi ajándék lett volna, de nov. 13-tól jan 8-ig tartott a szállítás, míg múlt pénteken megérkezett. Az azóta eltelt időszakban tesztelgettem, - mivel nyákra építve rendeltem - így egy LCD-vel rendelkező próbanyákon sikerült próbálgatni a hozzá írogatott könyvtárat. Ez egy nem túl bonyolult eszköz, de így is sok érdekes funkciója van, pl. 3 tengelyes gyorsulás mérés, 2g,4g,8g,16g méréshatár, 10-13 bit felbontás, energia takarékos üzemmód, az egy és két koppantás felismerése, két INT kimenet, mely programozható mely eseményre adjon ki H, vagy L szintet, stb. Ma vettem a bátorságot és beforrasztottam, és sikerült működésre bírni. Az óra tokjába tervezett nyákon helyet kapott egy ATMEGA328, az ADXL345, egy órakvarc, a 13 db 0805-ös SMD LED, 2 db mikro nyomógomb, 2032-es elemről tervezem a működést. A uC RX,TX lábai ki vannak vezetve, hogy a fejlesztés folyamán a PC-ről tudjam lekérdezgetni az állapotokat, illetve, hogy magától is küldjön adatokat.
Szia.
Szép munka. Jól ki kell majd találni a programot, hogy pontosan melyik mozdulatsorokra jelenítse meg az időt. A koppintást alapból tudja az IC, vagy le kell programoznod? Ha raksz rá Arduino bootloadert, akkor ezen az RX TX lábon keresztül tudod majd programozni is. Még a reset lábat kell megnyomni, de ezt akár programból is megteheted, kb. 3mp-ed van elindítani a feltöltést (én Atmel Studiot használok), mert annyi a timeout-ja a bootloadernek. Egy hátránya van, hogy a bootloader nem éppen energiatakarékos üzemmód, és ha kevés az akksiban a feszültség, az AVR mindig csak a bootloaderig jut el, így a programod nem is fog elindulni, hogy sleep módba kapcsolhasson. Nekem éppen a napokban szívta le az órám a lithium ion cellát 1.5V-ra, vagy még kevesebbre. Feltöltöttem, most ismét megy, bár ez már a második alkalom volt. A következő órába tervezek beépíteni valami védelmet. Mostanában keresgélek valami kis fogyasztású sot-23-as tokozású IC-t, semmi más nem kell, csak válassza le a celláról az óra áramkörét. Esetleg egy P csatornás FET, aminek a gate-jét az avr alacsonyan tartja, így ha resetel (alacsony feszültség esetén mondjuk), akkor nem kapcsol be újra. Esetleg a karórán levő gomb nem csak az AVR-nek ad jelet, hanem a FET gate-jét is GND-re húzza, és ekkor tápfeszültséget kap a karóra. A kikapcsolás pedig mehet programból, 2.75V-nál azonnali kikapcsolás. Persze csak akkor, ha eljut odáig az AVR, és ezért kellene egy külső IC-s megoldás... Ajánlom, hogy te is építsd be, kivéve, ha elemről megy az óra. Nálam így a töltés, újraprogramozás meg van oldva az USB porton, a reset is ki van rá vezetve, nem is kell az órát megbontani. Találtam ebay-en egy lithium ion akksit, 502030-as, 240mAh, 30C-vel lehet terhelni, na ennek nem okozna gondot a multiplexelés alatti rövid, de magas csúcsáram. Be is fér az óratokba, amit rendeltem. A LIR2036-os cellámnak nagyon magas a belső ellenállása, kicsi a kapacitása, viszont nagy a mérete. Mondjuk még így is elmegy az óra két hetet kb. A hozzászólás módosítva: Jan 17, 2016
Itt az akksi: Bővebben: Link. Vicces, hogy ha 502030-ra keresel rá, akkor ezt a 2.8$-os akksit nem dobja ki, mivel nem szerepel a termék címében, és a legolcsóbb találat 3.99$-ért van, mondjuk ebben van védelem...
A hozzászólás módosítva: Jan 17, 2016
Szia!
Kösz a reagálást. Igen az ADXL345 alapból tudja az 1 és 2 koppantás érzékelését, de paraméterezni kell, (néztem több féle gyorsulásmérőt is azok is tudják ezt). Meg lehet adni mekkora nagyságú legyen az a gyorsulás, amitől nagyobb esetén érzékelheti a koppintásnak, azt a hosszat ameddig fenn fenn kell állni a gyorsulásnak, a második koppintásig mennyi idő telhet el, illetve, hogy mekkora az az ablak, amin belül jönni kell a második koppintásnak. Most úgy néz ki, hogy hiába terveztem a nyákra nyomógombokat, nem lesz rájuk szükség, mert koppintásokkal be tudom állítani az időt, és a LED-ek fényerejét. (2 koppintással lehet belépni a módosító menübe és minden további két koppintással továbblép (óra módosítás->perc módosítás->LED fényerő->óra módosítás...) Amikor bent vagyunk a módosító menüben, akkor 1 koppintás esetén lehet növelni, vagy csökkenteni az aktuális változót úgy, hogy Y irányú koppintás csökkenti Z irányú növeli, az X irányt nem is használtam ki. A gyorsulásmérőt úgy használom, hogy alapesetben energiakímélő üzemmódban megy (1,5 Hz-es mérési frekvencia). A uC power save sleep módból másodpercenként felébred (TIMER2 aszinkron, 32,768kHz óra kvarc), ekkor lekérdezi a gyorsulás értékeket, ha az X, Y, Z értékek benne vannak abban a sávban, ami megdelel az óra megnézésez szükséges kéz állásának, akkor megmutatja az időt és átállítja a gyorsulásmérőt 100Hz-es mérésre, mert különben nem tudná felismerni a koppintást. Ha a következő 3 mp-en belül kopogtatom, akkor lehet állítgatni, ha nem nyúlok hozzá, vagy az X, Y, Z értékek közül bármelyik már kilóg (nem úgy áll az óra, mintha meg akarnám nézni), akkor visszaállítom a gyorsulásmérőt energiatakarékos üzemmódba, kikapcsolom a LED-eket és a uC megy sleep módba. Megmértem mit fogyaszt sleep módban és 50-80uA-t mértem aktív módban 1-2 mA-t. Bootloadert még nem használtam, olvasgattam róla, de még nem volt igazán szükségem rá, mert minden kütyüre terveztem 6 csatlakozót a programozáshoz. Abban az esetben, ha van az eszközön USB csatlakozó, akkor sokkal jobbnak tűnik, főleg a helytakarékosság miatt. Írhatnál róla, hol tudok ennek utánanézni, ahol úgy le van írva, hogy meg tudnám csinálni. Én is Atmel AVR Studiot használok. Én is jártam már úgy, hogy Liion akkut teljesen lemerítette az áramkör, annak ellenére, hogy mértem az akku feszültséget és alacsony esetben jelzett is. Az utóbbi időben P MOSFET-tel (NDS332) oldom meg és leválasztom teljesen az akkuról az áramkört, megelőzendő az akkumulátor tönkretételét. Ilyen esetben egy pici nymógombot raktam be, amit a hátoldalon egy 0,6mm-es furaton keresztül lehetett megnyomni. (gate->L, majd a uC elindul és az húzza le L-re) Ez az óra elemről fog menni, de már tervezek egy olyat, amiben OLED lenne, akkumulátorral, abba mindenképpen beépítek ilyen védelmet. Nézegettem én is Lipo akkukat, - amit linkeltél azt is, - de nekem túl vastag az 5 mm, mivel az óra belseje max 7,5mm magas. Még nem találtam megfelelő kapacitású, legfeljebb 3 mm vastag cellát, pedig az lenne a jó. Rakhatnál fel a Te órádról még információt, képet, videót...
Sziasztok!
Mostanában vettem én is a fejembe egy kis karóra építését. Elképzelésem szerint egy SMD LED mátrixon jelezné ki az egyes adatokat. LIR2032-es akkuról menne, amit micro USB csatlakozón keresztül töltenék egy MCP73831 segítségével. Kérdés: érdemes lenne-e addig amíg az akkumulátorról működik a szerkezet a töltőáramkört leválasztani a telepről, ADC-vel figyelni, hogy van-e a töltőbemeneten feszültség, és ha megjelenik, az akkut csatlakoztatni a töltőáramkörhöz? Vagy Istvanpisti épp erre célzott? kicsit homályos ez most előttem. Köszönöm a segítségeteket!
Szia!
Építettem már néhány áramkört, amiben MCP73832-őt használtam, de még eddig nem választottam le az akkuról, szerintem nem is érdemes. Előző hozzászólásomban Kovidivi felvetésére válaszoltam, ami arról szólt, hogyan lehetne megakadályozni, hogy az akku vészesen kimerüljön. Erre lehet megoldás, az áramkör P MOSFET-tel való leválasztása, ha alacsony a feszültség. A másik jó megoldás, az időben történő töltés .Az MCP73832 és 831 között csak az a különbség, hogy a STAT kimeneten töltés befejezése után a 831 esetén H szint lesz, a 832 esetén pedig nagy impedanciás, töltés közben pedig L. A uC figyelheti STAT kimenetet, mondjuk felhúzó ellenállást bekapcsolva, ha L szinten érzékelsz, akkor folyik a töltés, ha H-t akkor nem (ekkor két eset van, ha az USB-n van feszültség, akkor feltöltődött az akku, ha nincs, akkor azért nincs töltés). Az akkumulátoros készülék energiagazdálkodását lehet még fokozni, pl. MCP 3421(/22/23/24) IC alkalmazásával megoldható a betöltött és kivett kapacitás mérése is... Tavaly építettem egy napelemes akkupakkot, abban használtam, nagyon ügyes eszköznek gondolom.
Képet és videót raktam már fel, a téma tetején vannak a képek, a belsejéről nem készítettem, mert nem szép, őszintén megmondom. A videó itt van: Bővebben: Link
A bootloader könnyű dolog. Gondolom külső kristály nélkül használod az AVR-t. Ekkor kell hozzá egy 8MHz-es bootloader. Sima .hex fájl. Nem tudom most, hogy melyik vált be nekem, de ezek között van 99%. Feltöltöd simán ISP-vel. Ezután már programozható az AVR az RX TX lábakon, sima usb-soros port átalakítóval, ha erre rákeresel, találsz videókat, mindent: arduino mini pro programozása, vagy angolul, ha az nem gond. Az Atmel Studio konfigurálása pedig így néz ki nálam: Bővebben: Link Ez a videó alapján csináltam én is. Tools- external tools: title: avrdude_bootloader_328p command: C:\Program Files (x86)\Arduino\hardware\tools\avr\bin\avrdude.exe arguments: -v -p atmega328p -c arduino -P COM4 -b 57600 -D -U flash:w:$(TargetDir)$(TargetName).hex:i initial directory: C:\Program Files (x86)\Arduino\hardware\tools\avr\bin\ El kell kicsit játszadozni vele. Mint írtam, az USB csatlakozó pont 5 pin-es, az egyikre én kivezettem a reset-et, és 100nF-dal rákötöttem a DTR lábára az usb-soros átjárónak (a kondi típusa, és értéke igen kritikus! Fólia 100nF-dal nem ment, SMD kerámiával viszont igen). Nagyjából ennyi. Így összerakhatod az órád fixre, akár ki is öntheted, ha bízol magadban, és a frissítés mehet az USB csatin keresztül.
Köszi az infókat.
A videót még nem láttam eddig, jó lett az óra, gratulálok! |
Bejelentkezés
Hirdetés |










Ha jól olvastam az előzményeket, akkor a kijelző és a tok gyári órából származik és az atmega közvetlenül multiplexeli a 6x12 ledet+ külső kvarc a timer2-n + töltőáramkör a 2db aksinak. A kapcsolásról esetleg tudnál feltenni valami vázlatot? A progija publikus lesz , hogy utánépíthető legyen? Hogy oldod meg a töltést, szét kell hozzá szedni az órát? 











