Fórum témák
» Több friss téma |
- Ez a felület kizárólag, az elektronikában kezdők kérdéseinek van fenntartva és nem elfelejtve, hogy hobbielektronika a fórumunk!
- Ami tehát azt jelenti, hogy a nagymama bevásárlását nem itt beszéljük meg, ill. ez nem üzenőfal! - Kerülendő az olyan kérdés, amit egy másik meglévő (több mint 17000 van), témában kellene kitárgyalni! - És végül büntetés terhe mellett kerülendő az MSN és egyéb szleng, a magyar helyesírás mellőzése, beleértve a mondateleji nagybetűket is!
Köszi a gyors választ! Egy 1988-ban gyártott sztereó tv ezek szerint már digitálisan veszi a hangot?
Ha érdekel a téma: Bővebben: Link
Linkekről további információk is elérhetők.
Én még nem láttam ekkora szórást kondenzátorok között és őszintén szólva azt sem hiszem el, hogy így lecsökkenne egy fóliakondenzátor kapacitása. Ez egy fóliakondenzátortól nagyon szokatlan jelenség lenne.
Sajnos, én is tapasztaltam olyant, hogy cca. 60 éves fóliakondik nagy kapacitásveszteséggel bírnak(pl. 500nF alig mutat 100-at), nem tudom,hogy miért?
Azok a 60 évesek nem papírkondenzátorok voltak? Mert ott a nedvesség okozta korrózió meg dielektrikum-öregedés okozhat ilyet. De szinte új hermetikus műanyag dielektrikumú kondiknál szerintem ez több, mint szokatlan.
Hello!
Pedig ez a helyzet. Magam is találkoztam ventilátor időzítő tápban egy év alatt jelentősen csökkent kapacitású világos szürke kondival. De a gázkazán vezérlő paneleken is típushibának számít hasonszőrű kondik meghibásodása. Ezek elvileg öngyógyuló típusok, de szerintem oly csekély a fegyverzet fémgőzölése hogy elpárolog ilyenkor. Vagy a szélek átfémezése szakad meg, amely már jelentős veszteséget tud okozni. Mindenesetre egy 220nF-os még 47nF-ot sem mutatott. (Pedig azzal már ment a kapcsolás.) üdv! proli007
De ötből három... Már megint van új a nap alatt.
Hello!
Én már semmin nem csodálkozok. Az állandó méret csökkentési reflex, egyre silányabb eszközöket generál. Valaha egy testes 160V-os kondira 400V-ot adva sem volt gond. 600V-os orosz tirisztos a 600V váltót is simán elviselte. Nem a méret volt a lényeg, hanem az üzembiztonság és a tartósság. Bármely röhejes, bizony volt a hiánygazdálkodásnak is előnye. Örök élet plusz egy napra készültek a dolgok. Valaha 2700 készülékben cseréltünk elkót. Az új típusokból szinte egyik sem érte el a kapacitásának névértékét. vagy is +0 -10% volt általában a tűrés. Régen ez sem így volt. A 85 fokosra simán ráírták a 105 fokot. Valaha a "trópusi kivitel" sárga kabátos volt, és mérete többszöröse a kommersznek. De a "Long Life" élettartam is 2000 órát jelent. Előtte meg ténylegesen 20 évet. Ez olyan mint a magyar nyelv megcsúfolása a jogban, mikor az életfogytiglan büntetés 17 év alatt lejár. Te spórolsz a villannyal, mert "ződ vagy". Ő meg vacakokat gyárt, amit el kel dobni, vagy passzolni Afrikába.. Ez kérem a fogyasztói társadalom! Ahol leginkább az erőnk és a becsületünk fogy. üdv! proli007
Igen, az elkóknál valóban tendencia lett a rossz minőség, de hogy a fóliakondenzátorokra is "rászállt", ez már több, mint szomorú. De legalább menne tönkre teljesen és ne csak félig. A konkrét esetnél maradva azt akkor sem hiszem el, hogy a három hálózati zavarszűrő kondi miatt nem működik a tápegység.
A hozzászólás módosítva: Okt 23, 2012
Az elkókat nem tudom jelenleg kimérni mert most csinálom az LCM3-as műszert, lehet hogy azok közül egy vagy több csinálja a gondot. Én csak rákérdeztem a fólia kondikra a rendelés előtt, hogy ne keljen kétszer rendelni. Látom elég szépen lehet róla témázgatni. Előfötörtem régi fólia kondikat a piros wima-kat elég pontosan méri a többinél már nagyobb szórás van lehet az elhasználódás miatt. Holnap felteszem a mérési eredményeket.
Az erősítő hátuljára írt 40W a hálózatból felvett maximális teljesítményt jelenti, tehát a leadott teljesítmény ennél csak kevesebb lehet. A hangrendszerekre ráírt "népbutító" PMPO meg Program meg hasonló wattokat simán lehet a gyakorlatban 10-15-tel osztani, hogy megkapd a valós zenei teljesítményt. Az 5 darab kis brummogó jó ha eléri az 5W-ot a mély talán a 10-et. Véleményem szerint ha tényleg jó házimozi erősítőt szeretnél, akkor el kell felejteni az LG, Samsung, SONY és kommersz társaikat és spórolni egy Yamaha, Onkyo vagy Denon cuccra
De persze ahány embert megkérdezel, annyifélét fognak mondani...
P.M.P.O=Impulzusüzemben leadható maximális teljesítmény. A gyakorlatban semmit se jelent: illetve, kizárólagos használata egy-egy terméken annyiról árulkodik, hogy a termék többi paramétere valószínûleg elég gyenge. Számítása példával: Ráírt 900W PMPO= 900/100/2 tehát max 4,5W 10% torzítás mellett! A Program ugyanaz csak 10-es osztóval! Tehát a Program 200W = 200/10/2 azaz 10W MAX!
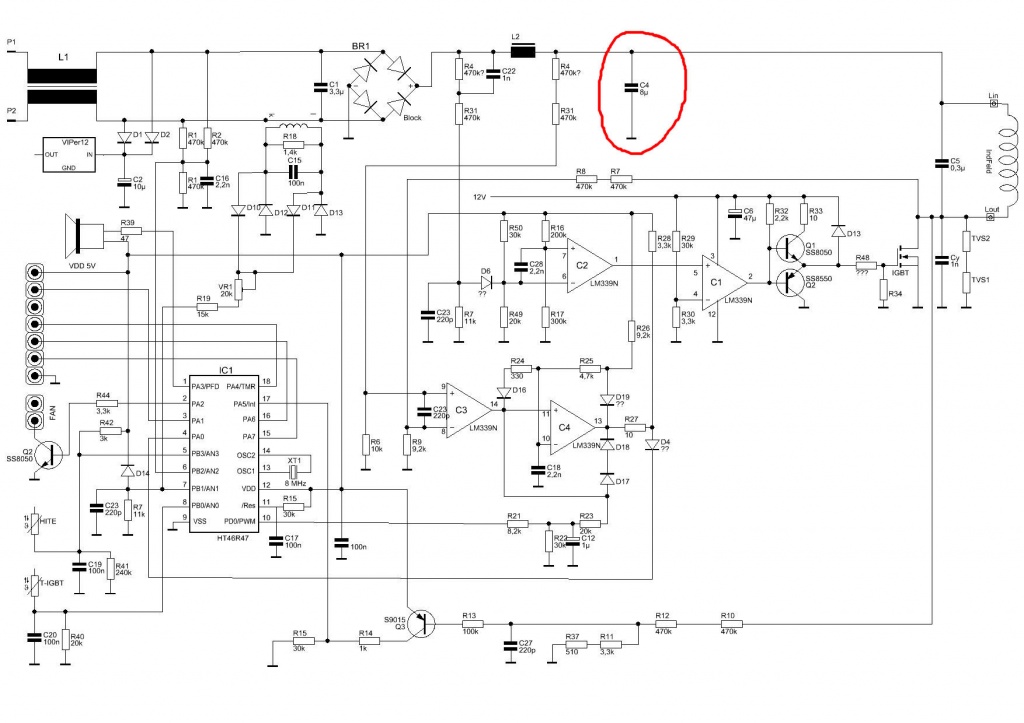
Egy indukciós főzőlap tápegységében tönkre ment a szűrő kondi. Fólia 5µF/400V. (230V -> Graetz -> kondi)
Azt szeretném megkérdezni, hogy tehetek e helyette energiatakarékos fénycsőből kitermelt 4µF/400V-os elkót, vagy fénycsőarmatúrából kitermelt 4µF/250V-os papír kondit?
Erre én azt mondom, hogy ez a három világoskék már ezekkel az értékekkel jött ki a pekingi kondenzátorgyárból.
Ha a 2 közül kell választani, akkor egyértelműen a nagyobb feszültségűt használd! 4µF /400V ugyanis a greatz után több mint 300V van és azt a 250V-os kondi nem nagyon szeretné.
A 250V-os fénycsőkondi is jó, mert a ráírt érték váltakozó effektív érték (250V~)
Igen! Figyelmetlen voltam. Lemaradt a ~ jel.
Sziasztok.
A következő ötletem támad,amit sehová sem tudok beilleszteni. Elkészítettem egy 2 KW-os fűtőtestet,ami egy 4X4-es szobát kell kifűtsön. Hozzá szeretnék egy hőmérséklet szabályozót,de nem is akár milyet. Arra gondoltam,hogy egy 555-el oldanám meg,ami egy triakot vezérelne impulzusokkal a hőváltozás függvényében,mint astabil multivibrátor. Erre kérném a segítségeteket. Előre is köszönöm.
Szia!
Inkább csináld meg diakkal, valahogy így.
A kérdés inkább ebbe a topikba való. De egy gyors ötlet: az 555-ös Control bemenetét (5-ös lábát) tudod használni a kimenő jel "modulálására", ehhez kell építeni egy kis kapcsolást ami hőmérséklet hatására eltolja a referenciádat. Termisztor + ellenállás feszosztóként bekötve az 5 ös lábra és az osztóra adott referencia feszültséggel tudod belőni a kívánt hőfokot, de ezeket mind ki kell számolni, kísérletezni. A
Ez igen, kész megoldás, egyszerű és 2kW-ra méretezve, nagyon szép találat
Sziasztok.
Nekem olyan gondom lenne(remélem jó helyre írom,sok fórum témát átlapoztam már) hogy van egy lámpám...LED+Izzós,és a működése ugy nézne ki hogy ha megnyomom egyszer a gombot világít (csak) a lámpa,ha még egyszer megnyomom világít (csak) a LED és ha harmadszor is megnyomom kikapcsol....Nos a baj az hogy az izzó nem világít a LED nél is éppen hogy csak van valami pislákolás...Egy 6 voltos akksi van benne és a kimeneten én DMM-el kb 0,4-0,5 voltot mértem...Se az ellenálláson nem látok elváltozást sem az egyéb áramköri elemekben....ha valaki tudna esetleg valami segítséget mondani azt megköszönném... Lefényképeztem a panel elejét és hátulját is.(a hátulján a piros és fekete vezeték a táp vezeték az akksitól). Valamint megmértem az akksi feszültségét az is rendben van...A tranzisztorokra gyanakodom(a két egymás mellett lévő tranzisztor: S8050 D331(TO92),a középső: S9012 D331(TO92) a jobb szélső pedig D882(TO126) típusú tranzisztor). Előre is köszönöm. Tisztelettel: Kovács Attila
Köszi,ez nagyon jó,csak nincs diákom és sem 42 V-os ZD-m,sem 1K-os NTC-m. Épp azért kelet volna 555 és 10 K NTC.
Köszi szépen. ez lesz a megoldás.
De nem ártana egy alapkapcsolás,hogy legyen miből módosítani. Az osztót kiszámolom,de kéne egy astabil kapcsolás amit erre át lehetne alakítani. Nagyon megköszönném ha tennél fel egyet.
Hello!
5µF biztos hogy valahol a nagyfrekis részben van, úgy hogy elkó szóba sem jöhet. Fénycsőkondi talán, bár azt nem nagyfrekire készült. De lehet hogy 5db. PC táp 1µF-os kondija jobb megoldás lenne. Méretben sem kisebb, mint a fénycsőé. üdv! proli007 A hozzászólás módosítva: Okt 24, 2012
Mint írtam:
220V -> Graetz ->kondi. Tehát a 220V egyenirányítójának a puffere. Igaz a fogyasztó (tekercs) már 20-40kHz-el van kapcsolgatva.
Az L2 fojtótekercs is ott van tehát ott már nem csak a tiszta 100Hz-es lüktetés van, hanem nagyobb frekis összetevő is. Az olajos metálpapír fénycsőkondi akár még jó is lehet, de azért érdemesebb lenne egy eredeti fajtájút beépíteni.
A hozzászólás módosítva: Okt 24, 2012
Eredetileg ott 8µF volt beépítve, de a neten csak 5µF-ost találtam (Kínában)
Hello!
Ez a kapacitása miatt, nem a hagyományos értelemben vett puffer. Részben a nagyfrekit szűri, de a 100Hz-et már nem. Vagy is igen csak nagy rajta a 100Hz-es feszültségváltozás, amitől az elkó rövid úton feladná a harcot. Viszont a fénycső kondi, lehet hogy jó lesz. üdv! proli007 |
Bejelentkezés
Hirdetés |




De persze ahány embert megkérdezel, annyifélét fognak mondani... 







