Fórum témák
» Több friss téma |
Mielőtt kérdezel, a következő két dolgot ellenőrizd!
I. A helyes tápfeszültségek megléte.
II. A kimeneten van-e egyenfeszültség.
Élesztés.
Akkor passz. Nekem egy régi erősítőbe utólag beépített hűtéssel volt ilyen gondom, és a külön táp hozta meg a megoldást. Valahogy mégis visszadolgozhat a ventilátor a végfokra. Mondjuk olyanról már hallottam, hogy kis zajú ventilátor. Lehet, hogy a tiéd nem az, és eleve a ventilátor működése okoz zajt, amit a kábelezés összeszed, a végfok meg felerősít. esetleg próbáld meg, hogy ideiglenesen távolabb viszed a ventiket a végfoktól, vagy ki is kötöd őket, hogy megbizonyosodj róla, hogy tényleg az a bűnös (bár nyilvánvalónak tűnik).
Sajnos egy fél centit sem tudom arrébb vinni,de itt a kép róla
Kikötöttem a ventit,a szabályozottat, és teljesen elmúlt a zaj
Üdv.
A szabályzott ventire is köss min. 100mikroF-ot közvetlen az ő vezetékeire, így jónak kéne lennie. Ha kell akkor még vele párhuzamosan rakhatsz valami kis értékűt is pl.:100nF.
Köszönöm kicseréltem egy másikra hiba megszűnt.Köszi a segítséget
Sziasztok!Ma talaltam egy autoradio vegfokot.Ta7217 el felepitett,mivel google a baratom volt ezert kiadta hogy labkompatibilis illetve egyenlo kia7217-el.Van meg a panelon egy db la3160 9k4 ic.Ez az eloerosito.Hiaba adok ra jelet bekotom ugy ahogy kell es nem akar megszolalni.Mar kotottem ugy is hogy az eloerosito nelkul hatha ugy mukodik,de nem.Ez feltetlen ic csere?De ahogy rakerestem eleg draga ick ezek,megeri kicserelni oket?Gyari panelen van.Mutatok kepet is roluk.
D osztályos híddal 8 Watt vagy b osztályos híddal kb 5 wattot várhatsz.
Sziasztok!
Egy LA47536-as végfokkal szeretnék erősítőt építeni, ami autósrádióba való eredetileg. Nem tudom, hogy ez mennyire tolerálná a 8 ohmos hangfalakat hídba kötve. Szeretném kikérni a tanácsotokat és a véleményeiteket.
Szia. felkeltetted a figyelmemet ezzel a végfokkal. Élesztés hogy történik ? lay. formátumú panel terved nincs véletlenül ?
Sziasztok, a pár hete megépített erősítőmmel nemsokat tudok foglalkozni, a dobozolásnál tartok, de lehet nem lesz kész a héten sem, megint problémába ütköztem. Miután bepróbáltam a dobozába a panelt leellenőriztem újra mindent, hogy rendben van-e kimeneti fesz, meg nyugalmi, de sajna csak találtam hibát.
Az egyik oldalon több mint -1V van nyugalomban a kimeneten és a megjelölt emitter ellenálláson is negatív feszültséget mérek, ami szerintem csak akkor fordulhat elő, ha T1 végtranyó nem nyit ki, pedig a T5 meghajtó tranyója melegszik. Hol lehet a gond? Másik probléma, hogy búg, már kipróbáltam külön a két oldalt, de nem ez volt a gond. Köttem mindent mindenhova, konnektor földje, gnd csillagpont, hűtőborda ezek minden kombinációban össze lettek kötve, de semmi, bemeneten 50k-s log poti van, két végállásában a leghangosabb a búgás. A táp rendesen meg van szűrve oldalanként 2x4700µF +100nF.
"Dőreség lenne azt hinnünk, hogy a régi eszmék híveit igazunkról meg tudjuk győzni. Meg kell várni amíg szép lassan kihalnak"
Blaise Pascal
Szia! Ott vagy ahol voltál. A timmert már ajánlottam. A T1 körül valami tényleg nincs rendben, az R4 100ohm ellenálláson mekkora feszültség esik?
A poti végállásaiban erősödő búgás -> földhurok.
Nézd meg hogy eljutnak e a tápfeszek az ick hez, az 1 lábra. Autórádiókban általában a hengerőszabályzó potméter kapcsolja a tápfeszt a rendszerre mivel ez neked hiányzik én ezt ellenőrizném elször mert könnyen lehet hogy az el sem jut az ick ig. Elötte a nyákot egy kis kefével és folyó vizzel meg lehet tisztítani, hogy jól lehessen látni hogy mi hova csatlakozik.
Az ic adatlapja alapján érdemes elindulni, abban minden benne van.
Ha R7 növelését és T5 melegedését együtt tekintem, T1 nem darlington.
Udv!Mertem feszultseget,es nemtudom miert de az egyik ic tap labainal 12v-rol szepen lassan visszaesik a feszultseg 3.35v-ra de a masik icnel nincs ilyen galiba,ujraforasztotam az ick labait es semmi valtozas.Valami tipped h milehet a baj.Visszaterve a visszaseshez,egyidejuleg a masik icnel megvan a megfelelo tapfeszultseg.
Sziasztok
Valószínű át lesz pakolva ez a kérdésem egy olyan helyre ahonnan nem jön majd róla értesítés de végül is erősítőmről lenne szó hát írom ide ![]() Jelenleg a táplálás Trafóval graetz-el és kondival megy, ami príma is ha van pilács de én szeretném ha néha akkuról is menne, de nem kéne csak bedugni az akksira kötött csatit az erősítőbe. Ezt tehetem ala natúr is vagy tegyek a akksi után is diódát meg a puffer után is?Magyarán úgy hogy ne eressze rá egyikre se visszafelé a drága pénzen fizetett áramot ? ![]() üdv alika
Még egy gyors kérdésem lenne: mekkora potit javasoltok hangerőszabályzónak a TDA 7297es erősítőhöz?
Mindenesetre 47 kohm -nál nem nagyobbat. Természetesen log karakterisztikájút.
Sziasztok!
Segítséget szeretnék kérni. Van egy erősítőm amiben a fetek zárlatoltak a hűtőbordával (IRFP9240, IRFP240) és két ellenállás (R15 R11) elfüstölt illetve még diódák (Z3 D4) is. Kapott uj feteket (irfp9240, irfp240) illetve ellenállást, diódákat, a többi alkatrészt jónak találtam. Bemenő jel és hangszóró nélkül rámértem és -65V jelenik meg a kimeneten. +-65V ról üzemel. Van valami ötletetek?
Szia! Nem akarlak befolyásolni,de én amit éppen kimérek azt kiforrasztom a panelból,mert csak igy kapsz pontos adatokat a mért alkatrészről.Te kivetted a mérendő alkatrészt a panelból?
Kivettem én is vagyis csak a féllábát. Közbe megoldódott a problémám, T9 két lába között volt valami nagyon vékony valami és miután megszüntettem +0.2 DC, 0.012 AC feszt mérek.
Ez az érték elfogadható? bocsi ha hülyeséget kérdezek de nagyon hobbi szinten vagyok.
Sziasztok!
Segítséget szeretnék kérni abban, miszerint van két darab egyenként 100W-os végfokom. Egymagukban szépen muzsikálnak, de kell hozzájuk előerősítő. Vettem is két darab mono előerősítőt a hestore-nál. Az előerősítők is szépen muzsikálnak egymagukban, ha az egyik előerősítőt bekötöm a végfok elé úgy is szól szépen, de viszont ha mindkét előerősítőt bekötöm mindkét végfok elé, akkor semmi hangot nem ad ki... Szóval monoban működik a rendszer, de sztereoban nem. Az előerősítőket körülbelül 13voltról üzemeltetem, ami stabil áram, így a feszültség esés és egyéb probléma kizárva. A másik probléma, hogy kicsit de tényleg csak egy kicsit mintha recsegne az erősítő, mikor elé van kötve az előerősítő. Az előerősítőn van egy trimmer potméter, amivel azt hiszem, hogy a bekalibrálást lehet állítani. Probléma amivel szembesültem még és ami nagyon aggaszt, hogy mikor lejjebb veszem a hangot a lejátszó eszközön (mp3), akkor néha úgy csinál, hogy akadozik a zene és recseg... Remélem tudtok segíteni. A segítségeket előre is köszönöm.
Ez a max 47kohm egészen biztos? Csak mert kipróbáltam egy 50essel és nem tudta teljesen lenémítani... :/
Szia! Ő lenne az? Az R1-et távolítsd el sebesen
Akkor rosszul kötötted be, vagy a poti nem jó. (gagyi)
A probléma megoldódott, nemtom mi lehetett a baja, de mikor kivettem a dobozból lemértem újra és jó volt, mindkét emitter ellenálláson ugyanakkora fesz volt. Működött a szétszedem-összerakom módszer
. Az offset beállításához bekerültek a potik 10mV van így a kimeneten nyugalomban. R7 1,5k lett végül, 1,8k lenne szerintem az ideális, de az nem volt itthon. Nem tudom meddig szokás ezeket a potikat tekergetni, 50-120mA-es nyugalmikat szoktak írogatni, a hasonló erősítőkhöz, 90mA-ra állítottam a nyugalmit.A földhurkot nem találtam meg, szerintem előbb kopaszodom meg, minthogy megtaláljam. Másik erősítőnél is volt már ilyen gond, de azt tataroztam kicsit, átkábeleztem, befuttattam ónnal a be és kimenetet meg a tápot és elmúlt. Idővel majd kap egy kapcsolóüzemű tápot, a mostani trafó úgyis kicsi neki, de szobába nem is kell az 50W. Bedobozoltam úgy ahogy van egyenlőre, később majd csinálok neki szép fadobozt. A hangja hát hogy is mondjam, eddig az erősítőim HIFI-khez és már elkészült erősítőkhöz hasonlítottam, mától ez nem így van. Eddig nem hallottam ehhez fogható erősítőt, mikor meghallottam valami mély vonós hangszert egy számban, hát jaj nekem mintha ott húzná előttem a nótát. Sokszor gondolkoztam rajta, hogy értékelik az erősítők hangját, dinamikus, lágy..... már én is hallom a dinamikát benne, rájöttem, hogy eddig ilyet nem hallottam. Haverom szerint kicsit mély a hangja. Ez az első tranzisztoros erősítőm és igen jól sikerült, bár sok macera volt/van vele, de megérte megépíteni.
Tisztelt Kollégák! Keresem a Schneider 6000SR tipusú
ressziver kapcsolását , de csak fizetős oldalakat találok, az Elektro Tanya-ról meg inaktivitás miatt letíltottak. Köszönettel: barany165!
Üdv mindenkinek
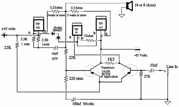
Szeretnék építeni egy darlington tranyós erősítőt ami 100w-ot lead 8 ohmon. Néztem hozzá egy kapcsolást de sokak szerint nem jól lett kitalálva az egész .A véleményetekre lennék kíváncsi ezzel kapcsolatban mit lehetne összehozni ? Vagy esetleg aki ezt megépítette hogy rakta össze mit módosított a kapcsoláson vagy ha valakinek van 100-150w os tranzisztoros kapcsolása ami szerinte jó azt ha megkérhetem küldjön rajzot.
Szia! Én ezt az erősitőt össze raktam,és semmi gondom nincs vele,és még hozzá hidalva használom.
|
Bejelentkezés
Hirdetés |












. Az offset beállításához bekerültek a potik 10mV van így a kimeneten nyugalomban. R7 1,5k lett végül, 1,8k lenne szerintem az ideális, de az nem volt itthon. Nem tudom meddig szokás ezeket a potikat tekergetni, 50-120mA-es nyugalmikat szoktak írogatni, a hasonló erősítőkhöz, 90mA-ra állítottam a nyugalmit.








