Fórum témák

» Több friss téma
Fórum » Erősítő mindig és mindig
Mielőtt kérdezel, a következő két dolgot ellenőrizd! I. A helyes tápfeszültségek megléte. II. A kimeneten van-e egyenfeszültség. Élesztés.
Lapozás: OK   1781 / 2580
(#) PDM válasza Massawa hozzászólására (») Nov 23, 2015 /
 
Valami MJE-t akartam javasolni,de :

Bővebben: Link

Bővebben: Link
(#) David 3g hozzászólása Nov 23, 2015 /
 
Sziasztok. Rendeltem egy inverter panelt amiből kocsiba szeretnék építeni kapcsoló üzemű tápot. Sg3525 az alapja es az lenne a kérdésem hogy van benne egy opto a vezérlés miatt. De ha azt nem akarom használni simán szabadon hagyom nem kötöm le? Az van oda irva hogy can vacant az nem tudom mit jelent sajnos
Pa
(#) granpa válasza David 3g hozzászólására (») Nov 23, 2015 /
 
Google fordító, ha nincs szótárad. Amúgy: lehet üres.
(#) Massawa válasza PDM hozzászólására (») Nov 23, 2015 /
 
Majdnem elállt a lélegzetem, amikor a sarki boltban azt mondák, hogy minden tranyojuk van...

Amugy kösz, azt hiszem maradok az eredetiknél ( ha már van a boltban).
(#) szucsistvan123 hozzászólása Nov 23, 2015 /
 
Helló!
Szükségem lenne egy olyan tranzisztoros végfokra, amely 200W-os (4 ohm-on).
Gondolkoztam a Castone CPA 400(B)-n, de ahhoz drága a végtranyó. De ha helyettesíthető mondjuk BD249-250 párossal, akkor megfelel.
(#) zotya1983 válasza szucsistvan123 hozzászólására (») Nov 23, 2015 / 1
 
Helyettesíthető..
(#) szucsistvan123 válasza zotya1983 hozzászólására (») Nov 23, 2015 /
 
Vagy még a 2N3055 is szóba jöhet(és a PNP párja), de az ha jól tudom kevesebbet bír.
melyik lenne jobb bele?
A hozzászólás módosítva: Nov 23, 2015
(#) hal111 válasza reloop hozzászólására (») Nov 23, 2015 /
 
Köszönöm szépen a tippet, erre az alkatrészre gondoltam én is, ezt neveztem "tranzisztornak". Remélhetőleg még a mai nap folyamán lesz időm rá. A fejhallgató csatlakozó működése pedig világos, de ha ki van kapcsolva az "A", vagy "B" kimenet, akkor tök süket a füles is. Ha bekapcsolom, akkor szól az is, meg a hangfal is.
(#) David 3g válasza granpa hozzászólására (») Nov 23, 2015 /
 
Köszönöm. Akkor elméletileg elhagyhatom és ugy is működik?
(#) hal111 válasza reloop hozzászólására (») Nov 23, 2015 /
 
Volt lyukas 5 percem, így gyorsan átkötöttem, így már volt átmenet nélküli balansz, illetve a füles is szólt, kikapcsolt kimenetek mellett, bár kicsit gyanús a hangja, nem túl tiszta, de a lényeg az, hogy félsiker van. A balanszra még kitérnék annyival, hogy az átkötés megszüntetése után két tekerésig normálisan üzemelt, meg is lepődtem rajta, majd hirtelen visszaugrott a semmire, azóta ebben az állapotban ragadt megint. Hallani minimális eltolást a két csatorna között, ami eddig nyomokban sem volt, tehát akkor ennek az alkatrésznek a cseréjével elvileg ez a probléma megoldódik, vagy még akadhat buktató?
(#) kameleon2 válasza petermusica hozzászólására (») Nov 23, 2015 /
 
Egy erősítőben éppen ezekre van kitalálva a negatív visszacsatolás. Csökken ugyan az erősítés, de ezzel együtt a gerjedékenység is.
(#) zotya1983 válasza szucsistvan123 hozzászólására (») Nov 23, 2015 / 1
 
2n3055 mert a kiképzése TO 3 az jól fog illeszkedni,nem kell furkálni a hűtőbordát.Ha cpa 400-500 ba kell oda teljesen jó,mert ott a tápfeszültség is megfelelő.Cpa 800 ba már nem igazán lenne jó mert magasabb a tápfesz.Bár láttam már olyat hogy beletették,fel is púposodtak...
(#) szucsistvan123 válasza zotya1983 hozzászólására (») Nov 23, 2015 /
 
Köszönöm a választ!
CPA300 vagy 400 Épül majd.
(#) granpa válasza David 3g hozzászólására (») Nov 23, 2015 /
 
Kell neki (működni).
(#) reloop válasza hal111 hozzászólására (») Nov 23, 2015 /
 
A balansz passziválása azért elég úri huncutság, nyugodtan maradhat fent azaz átkötés véglegesen is.
Ami a hibát illeti, ki ugyan nem zárható, de igen kis esélyű, hogy a balansznál lévő tranzisztor a hibás. Inkább érintkezési hibát keresnék az S3 kapcsolónál, vagy vezetékcsatlakozásnál.
(#) szucsistvan123 válasza szucsistvan123 hozzászólására (») Nov 23, 2015 /
 
Nincs meg valakinek véletlenül a CPA400B kapcsolási rajza?
A 300-ét megtaláltam, de a 400-at sehol sem!
A google-t próbáltam...
(#) hal111 válasza reloop hozzászólására (») Nov 24, 2015 /
 
Köszönöm ezt a tippet is! Délután remélhetőleg lesz egy kis időm rá, akkor átnézem az említett helyeket. Hétvégén jutok csak el alkatrészes üzletbe, addig minden hibát számításba szeretnék venni, és a lehetséges dolgokat cserélni szeretném.
(#) sound.man válasza szucsistvan123 hozzászólására (») Nov 24, 2015 /
 
Nekem van egy cpa400 az újabb komplementer műveleti erősítős.
(#) szucsistvan123 válasza sound.man hozzászólására (») Nov 24, 2015 /
 
Az kellene nekem! A kapcsoplás (ha van) elkérhetem?
(#) sound.man válasza szucsistvan123 hozzászólására (») Nov 24, 2015 /
 
Komplett vég van, rajz nincs, de ha valamilyen értéket nem tudsz, megnézem neked.
(#) djklein hozzászólása Nov 24, 2015 /
 
Sziasztok! Van egy aktív hangfalam ami fél óra hibátlan üzem után a következőket produkálja. Változó erősségű alapzaj és a mély hangszóró lassan ki-be mozog. Kikapcsolom pár perc és újra semmi baja majd ismét előjönnek a tünetek. Még mielőtt nekilátnék érdekelne mi okozhat hasonló tüneteket. Szétszedtem tápfeszültségek rendben vannak, hibás alkatrészt sem találtam.
(#) Buvarruha válasza djklein hozzászólására (») Nov 24, 2015 /
 
Elkezd gerjedni, főleg, ha kapcsolóüzemű a végfok.
(#) szucsistvan123 válasza sound.man hozzászólására (») Nov 24, 2015 /
 
A 300B kapcsolása megvan. Az hasonlít a 400B-hez? (esetleg lehet belőle 400-at csinálni?)
(#) djklein válasza Buvarruha hozzászólására (») Nov 24, 2015 /
 
Nem kacsolóüzemű. A gerjedést minek a hibája okozhatja?
(#) szucsistvan123 válasza szucsistvan123 hozzászólására (») Nov 24, 2015 /
 
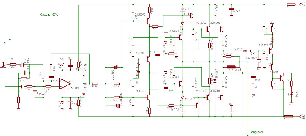
Ez az:
(#) sound.man válasza szucsistvan123 hozzászólására (») Nov 24, 2015 / 1
 
Nagyobb tápfeszről megy szerintem. Valószínű cpa 600-ig ugyan az csak a tápfeszt növelik illetve megfelelő végtranyóval szerelik.
(#) szucsistvan123 válasza sound.man hozzászólására (») Nov 24, 2015 /
 
Értem! köszönöm!
(#) Csongi_ válasza reloop hozzászólására (») Nov 24, 2015 /
 
Kicsereltem minden hibas alkatreszt.
Osszeszereles utan csak az egyik csatorna megy (az amelyik jo volt), es az i csak egeszen feltekert hangeron. Recseg es nagyon sistereg.
(#) David 3g hozzászólása Nov 24, 2015 /
 
sziasztok. Lenne egy apró kérdésem , van egy előfokom ne5532n épül fel. a visszcsatolásnak nagyobbnak vagy kisebbnek kell lennie hog többet erősítsen?
(#) reloop válasza Csongi_ hozzászólására (») Nov 24, 2015 /
 
Szia! Az előerősítő megkapja a tápfeszültségét?
Mellékelem a hibás csatorna rajzát. Erre, vagy ezzel azonos rajzrészletre írd rá minden egyes tranzisztor bázis, emitter, kollektor lábához tartozó testhez képest mérhető egyenfeszültséget. A testhez képest negatív feszültséget, jelöld negatív előjellel!
Következő: »»   1781 / 2580
Bejelentkezés

Belépés

Hirdetés
XDT.hu
Az oldalon sütiket használunk a helyes működéshez. Bővebb információt az adatvédelmi szabályzatban olvashatsz. Megértettem