Fórum témák
» Több friss téma |
Mielőtt kérdezel, a következő két dolgot ellenőrizd!
I. A helyes tápfeszültségek megléte.
II. A kimeneten van-e egyenfeszültség.
Élesztés.
Tranzisztor egy leeséstől nem fog belül megszakadni, ha kicseréled, az is el fog így durrogni. Ha egy kisáramú fokozat tranzisztora így jár, akkor a meghajtott fokozat felöl érkezik rá valami, ha ez a végfok feszültségerősítő fokozata, akkor a végtranzisztorok is a mennybe mentek. Szét kell szedni, kiváltképp repedt forrasztást, panelt keresni, aztán kitermelni a komplett félvezetőkészletet a végfokból, végigmérni a kisebb értékű (1k alatti) ellenállásokat, diódákat és ezután tovább lépni. Javítás utána tápágba betett 10Ohm/3W-os ellenállásokkal tesztelni, alacsony hangerőn, sok órát, ha ismét jelentkezik a hiba, akkor ne durranjon le az egész és tapasztalatként tedd el, hogy ha leesik valami, akkor azt először szétszeded és átnézed, nem pedig rögtön bekapcsolod.
Nem annál már tovább jutottam a két db 1 om-os közös pontján mértem megvan a doksi felteszem.
Azaz csak szeretném mert a rendszer nem engedi pdf 6mb, rar-ban is csak 3 mb-s ben van na ezt hogy csináljam?
Tudom de elötte megmértem mindent alkatrészeket feszültségeket.
Naigen tudom, hogy elrohantam egy kicsit, én is arra gondoltam, hogy a lendülettől max a trafó tud leszakadni, de így jártam
Köszi a reakciókat. Kezdődik a matatás
Sikerült 2mb-o rar ba a doksit
Köszönöm szépen a választ.(Végre valaki reagált).Felvenni most nem tudom mert nincs itthon, nálunk is az előfok merült fel hibaforrásként csak nincs hozzá rajzunk.Azt még megkérdezném hogy egy zárlatnál sérülhetnek akondik is?Ugye mint írtam is ez javított és még az égés nyom is látszik a fetek mellett szóval valószínűleg zárlat volt.
Nos itt mindent megtalálsz a javításhoz. Feszültségszintek, rajz huzalozás, minden. Vagy a HD404222 némító, ill. védelmi ki bemeneti szintektől, vagy az RL301 relétől elindulva kell végigkövetni a kapcsolójel meglétét, ill ellenőrizni a rajzon szereplő feszültségszinteket, alkatrészek jóságát.
Itt a végfok rajza DENON PMA-425.
Az egész service manual fenn van az elektrotanyán, ha valaki segíteni tudna és akar. Én úgy látom, hogy ez egy elég összetett erősítő, processzor vezérlés van benne. Namost ezt jó lenne tudni, hogy csak TONE control szerepet lát el a proci, vagy összetettebb, és rá van bízva esetleg a védelmi áramkör is. A rajz alapján, a végtranyók után kellene egyenfeszt megmérni, nem a készülék hátlapján a kimeneteken, szóval műszer DC-be kapcsol, pozitiv vezeték az R30-ra negativ a testre. ,mérni, hogy van e egyenfesz. Mind a két oldalon. Ha nincs DC , akkor a védelem hibás, vagy ami azt vezérli, mivel nem húz be. Ha kevés DC van a kimeneten, akkor jó eséllyel csak kicsit el van billenve, de ettől még szól. Ezt utánállítással elképzelhető, hogy lehet orvosolni. De első körbe határozzuk meg merre lehet a hiba, zárjuk ki a működő részeket.
Doncso bácsi! Látható hogy az említett HD404222 BOA látja el a védelem szerepét is, külső elemekkel. Ide futnak be a védelem jelei, és ez adja ki a feszt (mute) a relé kapcsoló tranyójának. Mivel összetett a felépítés, ezért csak Ő tudja mérni, egyeztetni a feszültségeket a rajzon szereplőkkel, és következtetni belőlük a hibára.
Való igaz Szami mester. Akkor nincs más hátra mint előre.
Viccel félre tolva. Én első körben megbizonyosodnék, hogy van e DC a végfok kimenetén és ezáltal a védelem helyesen működik, vagy a védelem hibázik. Szóval, hogy jobbra, vagy balra induljak el. Ha a végfok jó, nincs DC sehol, akkor lehet kutakodni, hogy miért nem kapcsol a relé. Lehet, hogy a proci nem indítja a tranyót, ami a relét húzza meg, vagy indítja, de a tranyó van oda, és nem húzza a relét, nade az is lehet, hogy rossz a relé. Ezeket mind a helyszinen kellene kiméregetni, jól mondod, ezeket mi nem tudjuk így megnézni. Bár a fentieket nem is neked szánom, inkább Swedhart kollégának, csak ez most így sikerült.
Üdvözlök mindenkit!
Új vagyok még, ne bántsatok! ![]() Személy szerint sokmindent építettem már.... sokszor nem voltam megelégedve, de olykor sikerélményem is volt.... Csak azt nem értem, hogy mondenki azt mondja: "A net tele van kapcsolással...". Amit csak annyival egészítenék ki, normális kapcsolás, az bizony kevés van... Mennek olyan végfokok... 8ohm/10W... Tápja meg:35V... stb. Ti bizos sokkal több erősítőt építettetek... teszteltetek, netán akadt valaki olyan kapcsolásra, ami normális hangzás mellett tud 4ohm/3W-ot 12V-on, s tranyós... Tudom TDA, de ha valaki segítene egy normális tranyós AB-osztályú erősítőben, azt megköszönöm....
Szia!
Itt egy rendkívül korrekt kapcsolás hagyományos félvezetőkkel: Bővebben: Link
Nagyn szépen köszi!
Megépítem, ha működik, örülni is fogok. Mégegyszer köszi!
Ezeket már én is átnyálaztam
c 0,23v szerintem az jo relé jo azt vezérlö tranyo jo söt ha adok neki vezérlést meghuz a relé.Namost még észre vettem valami érdekeset amikor lassan villog a müködés jelzö akkor még tudom kapcsolgatni a bemeneti csatornákat miest átvált gyors villogásra semmire nem reagáll.
Gyanus az a processzor akkor. mert a 230mV az nem sok, attól nem szabadna bekapcsolnia a védelemnek. Ha minden kötél szakad, átépíteni még át lehet.
Nekem is ugy tünik de van egy megérzésem hogy valami más bolonditja meg a procit .Azt lenne jo kisilabizálni miket figyelhet még?
A manualjában van egy táblázat, talán az segít, de innentől lesz szép a dolog, nem egyszerű játék. nem is szeretem az ilyen hibákat, feláll a hátamon a szőr. :eek2:
Tv-nél már jártam igy ugy tünt mint a proci hiba amikor betettem az ujjat hiba ugyan az maradt .
Bizony van, és van egy protect bemenet is az IC-n, amit meg kellene mérni.
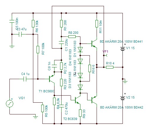
Helló mindenkinek! Valaki tudna adni nekem egy kapcsolást ami tranzisztoros, AB osztályú, 4Ohm-on 10 vagy 15W-ot tud, és nincs benne kicsatoló kondi? Előre is köszönöm!
Szia, parancsolj.
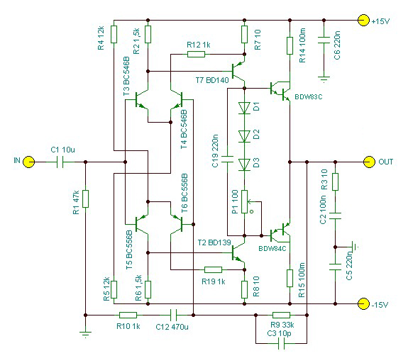
A kimeneti DC-t R6-al tudod nullázni először tegyél be egy 200k-s trimmer potit, állítsd be, utána vedd ki és mérd meg az értékét és rendes ellenállással helyettesítsd. A diódákat áthidaló ellenállással a nyugalmi áramot tudod beállítani. 1 ohm- tól indulj, de ha rövidzárat használsz, akkor sem lesz magasabb a keresztezési torzítás 0,1%-nál.
Tápja órajele rendben van? Oszcilloszkóppal kéne mindkettőt mérni.
A BD441/442 az nem 20A/100W-os tranzisztor, hanem 4A-es. Alkalmas a BD241/42, 243/44, vagy esetleg a BD911/12 pár is. A munkaponti áramot stabilizáló diódákat célszerű hőtanilag azonos pontra tenni az egyébként hűtőbordára (kb. 5-6W lesz a maximum disszipáció, egy tenyérnyi lemez elbír vele) szerelendő végtranyókkal.
Ez egy nagyon jó paraméterekel rendelkező szimmetrikus felépítésű végfok, 4 Ohm -ra kb 18W -ot tud.
A végtranzisztorok nyugalmi áramát 80mA -re kell beállítani a trimmerrel. A diódákat termikus kapcsolatban kell szerelni a végtranzisztorok hűtőbordájával. Lehet a diódás hőkompenzáló tag helyére tranzisztoros áramkört tenni, akkor még stanilabb lesz a hőkompenzálása.
Üdv.
Kíváncsiságból megmértem az erősítőm kimenetét, ami megy a hangfalakhoz, a hangfalak kimeneteire eső feszültséget, és az azokon átfolyó áramerősséget. Úgy gondoltam, hogy a kettő szorzatából megkapom az éppen leadott teljesítményt wattban, de nem így történt. Az eredmény nevetségesen kevés. Mindkét értéket váltóáramon, feszültségen mértem, hisz úgy tudom, hogy az egyenáram a hangszórók rémálma. Tudom az erősítő névleges, zenei teljesítményét, illetve megvan a típusa stb. ,csak kíváncsi lettem volna, hogy perr pill. mekkora wattal szól a zene a szobámban. Bővebben: szeretnék egy autohifit, és nagyjából úgy választanék bele erősítőt, hogy tudjam, hány wattos milyen hangerővel szólna, de halottam, hogy az autóban lényegesen máshogy hangzik a zene, mint a 4 fal között, mégis megközelítőleg érdekelne a dolog. Mit rontottam el? Köszi előre is. Üdv.Tomi
Sziasztok!
Számítógéphez egy 2.1 erősítőt tervezek készíteni. Egy olyan TDA IC-t keresek, ami 4csatornás (2 hídba kötve lesz), olyan 5-10W közötti teljesítmény leadására képes, 12-15V körüli feszültséggel. Tudtok ajánlani? Illetve, ugye sztereó kimenet lesz rákötve, hogy oldjam meg a mély hangzást? Random rákötöm a jobb vagy bal oldalt, vagy ennél van frappánsabb megoldás?
50Hz szinuszos tesztjellel mérj. A fázistolás ekkor is hibát fog eredményezni, de egyébként ebben a sokszáz wattal idiotizált világban a valóság még mindig az, hogy jó érzékenységű hangfallal 10-15W teljesítményt nagyon hangosnak fogsz érezni.
TDA1554q. A mély sávokat rc aluláteresztő szűrővel összegezve a két csatornán tudod megoldani. Keress rá ezer meg egy kapcsolás van itt.
Nem így mérünk erősítőt. 50Hz-el meghajtod, a kimenetre kötsz egy műterhelést ( az erősítő kimenetével nagyjából megegyező teljesítményű ellenállást) 4 vagy 8 ohmot. Ide kötsz ég egy szkópot. Elkezded hajtani az erősítőt, és figyeled a szkóp ábrán a szinusz jelet. Ahol elkezdi levágni a szinuszjel tetejét de még éppen nem, ott megméred az ellenálláson a váltófeszt multival. Az így kapott feszültségből és a terhelő ellenállásból az ismert képlet alapján kiszámolható a szinuszos kimenő teljesítmény.
|
Bejelentkezés
Hirdetés |




Azaz csak szeretném mert a rendszer nem engedi pdf 6mb, rar-ban is csak 3 mb-s ben van na ezt hogy csináljam?
Köszi a reakciókat. Kezdődik a matatás

Viccel félre tolva. Én első körben megbizonyosodnék, hogy van e DC a végfok kimenetén és ezáltal a védelem helyesen működik, vagy a védelem hibázik. Szóval, hogy jobbra, vagy balra induljak el. Ha a végfok jó, nincs DC sehol, akkor lehet kutakodni, hogy miért nem kapcsol a relé. Lehet, hogy a proci nem indítja a tranyót, ami a relét húzza meg, vagy indítja, de a tranyó van oda, és nem húzza a relét, nade az is lehet, hogy rossz a relé. Ezeket mind a helyszinen kellene kiméregetni, jól mondod, ezeket mi nem tudjuk így megnézni. Bár a fentieket nem is neked szánom, inkább Swedhart kollégának, csak ez most így sikerült.
c 0,23v szerintem az jo relé jo azt vezérlö tranyo jo söt ha adok neki vezérlést meghuz a relé.Namost még észre vettem valami érdekeset amikor lassan villog a müködés jelzö akkor még tudom kapcsolgatni a bemeneti csatornákat miest átvált gyors villogásra semmire nem reagáll.






