Fórum témák
» Több friss téma |
Mielőtt kérdezel, a következő két dolgot ellenőrizd!
I. A helyes tápfeszültségek megléte.
II. A kimeneten van-e egyenfeszültség.
Élesztés.
Na jó, végülis pár órát elmenne ceruza elemekről is, de miért csinálnál ilyet, amikor egy TDA7052 sokkal nagyobb hangerőt produkál sokkal kisebb fogyasztással?
Az én kapcsolásomhoz nem javaslom az IRF3205-öt, legfeljebb akkor, ha a gate-ellenállásokat jelentősen lecsökkented (pl. tizedére), és fölülre IRF4905-öt teszel. Bizonyos értelemben szimmetrikus táp kell neki, de a középponti feszültség csak hangfrekivel van terhelve, ezért egy sima dugasztápról is elmegy, csak C1, C2 kell a "felezéshez".
Jah értem már a kapcsolásodat
Amúgy nemállt szándékomba hordozható cuccot csinálni, csakmikor ezt megcsináltam akkor gondoltam erre, hamár úgyis van De akkor mind1
az elsö egy gagyillo valami lehet, a második bár kisseb teljesítményü mégis jobb annyibol hogy vannak bemenetei hangszin stb, de nem egy álom az sem. De hát attól függ mire akarod használni, mert diszkozni az első kéne de egy kisseb zenekarban énekre jobb a másik.
Az az!
Szia! elmesélem a kezdetét! egyszer csak magátol elfüstölt benne egy ellenállás és levágta a táp biztosítékot(800maT). Kicseréltem az ellenállást durr egy másik ellenállás is kiégett. kicseréltem(ekkor még nem tudtam miért lehetett és egyszer rájöttem lehet tranyók a hibásak, így visszakövettem az égett ellenállásokra kötött tranyót és kicseréltem! minden ugyan olyan, csak a bc327-25 tranyó helyett van bc327. Szerintem lehet az a gondja, hogy ez a két tranzisztor más értéket ad le és ehez megint máshogy kellene beálltani a nyugalmi áramot?
A tranzisztor szerintme ok oda bc 327 és bc 337 kell... Teljesen véletlenül nem az az ellenállás égett ki ami a bd139 és 140 emiterén van az a 82 ohmos? Nekem az szállt el mindig és azért mert rossz volt a végtranyóknál az emitter ellenállás nah azokat cseréld ki mert ha kisebb akko a végtranyó durr ha meg nagyobb akko a két 82 ohm-os ellenállás durr meg a végtranyó
Amúgy én nem tom de én trimmert nem találtam a nyugalmi áramnak Nem valami fix ellenállás van betéve a helyére??
Jaah neked a két 150 ohmos ellenállás égett le.... Nah akko nézd meg a két emitter ellenállást a 0,47 ohmosat mert szerintem az lesz ott a gond....
köszi Szabi, akkor majd megpróbálom a tényleges eredeti tranyót eszerezni hozzá!
Megneztem a "csodaerosito" honlapjat. Sztem az a hangeroszabalyozas ami jelenleg a lap aljan talalhato nagyon nem jo! Legfokepp azert, mert a jelforras a valtozo hangeronek megfeleloen valtozo impedanciat lat. Ez egy dolog, de ami ettol rosszabb, hogy ez a terhelo impedancia kis hangeronel eleg alacsony, teljesen letekerve a potit pedig rovidre zarja a meghajto fokozat kimenetet
nem szep dolog ez egy vegerositotol :no: mintahogy a kimeneti egyenfesz sem szep ...
Oké akkor a hangerőszabályzást kivettem. De miért olyan nagy baj az a kis egyenáram a hangszórón ? 100-200 mA -től nemigen fog leégni mondjuk egy 10 wattos hsz., egy 200 wattos meg főleg nem. Kicsit kifelé tolódik a membrán alapból és kész...nem ?
Már jó ideje használom így és semmi baja a hangszóróimnak
Lamalas, és az miért van hogy a fetes nem szól bemeneti kondi nélkül a bipoláris tranyós meg igen ?
És azt hogyan lehet kitalálni hogy adott tápfesznél és adott hangszóróimpedanciánál mekkora bázisnyitó ellenállás kell ? Vagy úgy általában milyen összefüggés van a három adat közt?
A hangszoron atfolyo egyenaram feleslegesen terheli a hangszorot. Egyreszt a tekercs melegszik teljesen haszontalanul masreszt az egy iranyban kitero membran miatt csokken a hatasos linearis kiteres. Mindezek termeszetesen ennel az erositonel/minosegnel nem erdekesek. Altalanosan viszont mindezek problemat jelenthetnek. Az atfolyo egyenaram mellekes/rossz hatasanak merteke termeszetesen fugg a felhasznalt hangszorotol is. Egy 0.5W-os mini hangszoro sokkal rosszabbul viseli ezeket a dolgokat mint egy tobb 100W-os zenekari hangszoro. Egy szo mint szaz tanulasra jol el lehet szorakozni egy ilyen kis egytranyos cuccal, de zenehallgatasra szvsz nem alkalmas. Zenehallgatason nem azt ertem, hogy halkan a szamitogep mellett hatterben szol a zene
A kapcsolas egyebkent egy sima foldelt emitteres alapkapcsolas. Az hogy milyen bazisellenallas kell az optimalis munkaponthoz fugg a tr. karakterisztikaktol (tehat a tr. tipusatol) es a kollektorellenallastol is (ami jelen esetben a hangszoro ... nagyon helytelenul). A peldaban nagyon kis erteku a kollektorellenallas (hangszoro) es nagy valoszinuseg szerint (nem neztem utana, egyelore csak feltetelezem!) a munkapont a karakteriszitka olyan pontjara kerul ami nem igazan mondhato linearisnak a szo legjobb ertelmeben sem. Mindez azt eredmenyezi, hogy rendkivul rossz lesz a hatasfok es a kimenojel nagymertekben torzul! Igaz a munkapontbeallitas mar onmagaban egy visszacsatolast is magaban rejt (parhuzamos feszultseg visszacsatolas) ez onmagaban meg nem elegendo, hogy alacsony torzitasu hasznos jel jelenjen meg a kimeneten.
Hááát ez nekem egyenlőre kínai, de majd próbálok még tanulgatni... addíg pedig marad az ellenállás értékének kikísérletezése. Pl. a bd139-es változatban ha csökkentettem vagy növeltem is a 3k értékét, a hangerő csökkent. Csak nem lehet olyan rossz az a munkapont amúgy mert elég komoly hangerőt ad hallható torzítás nélkül.
és miért van hogy a fetes nem szól bemeneti kondi nélkül a bipoláris tranyós meg igen ?
Ajjaj! Nem vagyok benne biztos, hogy érdemes javítgatni ezt a szócikket, talán egyszerűbb lenne teljesen újraírni!
Mayannak igazából nem egy ilyen általános ismeretterjesztő kellene, hanem egy igazi tankönyv, amiben leírják a működés pontos kiszámítását.
Ha lesz idom a hetvegen es a sz.gepemet is gatyaba tudom razni akkor lehet hogy osszehozok egy rovid kis ismertetot (abrakkal, meresekkel, stb.) mi hogyan es miert mukodik egy ilyen egytranyos erositon .... de nem igerhetek semmit elore.
Kezdve az elejétől:
- Általánosan nem csak a jelalaktartó áramköröket nevezzük erősítőnek. Egy tirisztoros fázishasító is erősítő. - Nem igaz, hogy leggyakrabban hangerősítőről van szó. (Hol? A szerző gyakorlatában? Az lehet, de irreleváns!) - Nem csak elektronikus erősítők léteznek. Van mágneses, mechanikus, stb... erősítő is (pl. a közismert szénmikrofon), és ezek némelyike nem sorolható be az itt olvasható kategóriákba. - Hiányzik is pár kategória (mondjuk ez nem olyan nagy baj, kiegészíteni mindig lehet). - "Az audiofilek kedvenc áramkörei javarészt ilyen erősítők." Lényegtelen, sőt kissé félrevezető. - Nem derül ki egyértelműen, hogy mi az osztályok definíciója. - "állandó és egyben kicsi kimeneti impedancia" Ez nem igaz, illetve értelmetlen, nem jellemzi az A osztályú működést. - Stb...
Ennek énis örülnék, szivesen tanulmányoznám :yes:
Az nem 100ohm hanem 150.... Jah meg én próbáltam amit adtak pótlótípust a bd809-810-re bd911-912 nah nekem ezekkel soha nem ment.... A rádiótechnikánál a hambazárba lehet kapni bd809-810-et szerintem azt tedd bele és nem lesz gond meg bc 327-337-el is jó lesz mert én is azokat tettem bele... Kapcsolást csatoltam nézz végig mindent
Megtetszett ezek a kis egyszerű végfokok építgetése
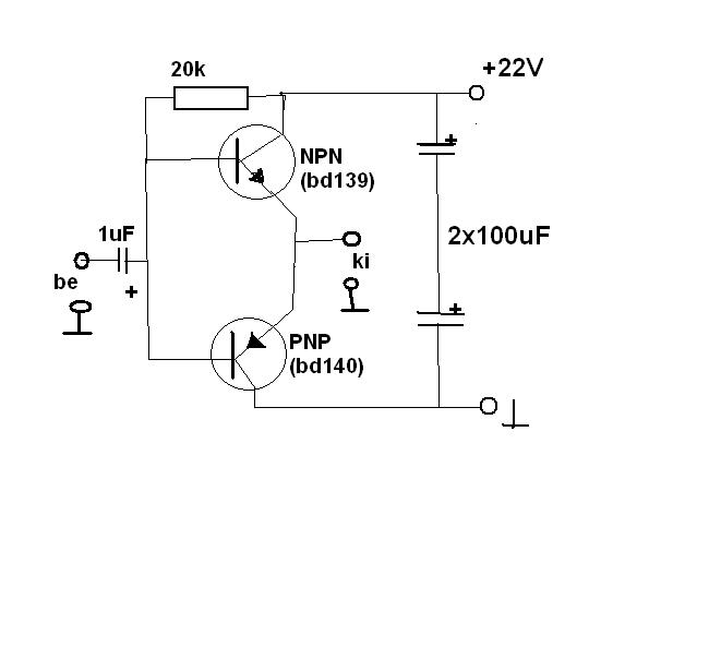
Gondoltam elszórakozok két tranyóval.(itt rengeteget tud segíten a dugaszos próbapanel :yes: ). Szóval rakosgadtam(persze azért nem észtelenül ) és összejött egy müködőképes. Itt a rajza(bocs a minőségért). A teljesítménye kb 0.5W mint az egytranyósnak de itt nincs (annyi) DC a kimeneten.Miután lerajzoltam a kapcsrajzát, mondom ez hasonlít valamire. Aztán rájöttem hogy kicsit olyan mint Pafi FET-es végfoka De van egy pár dolog amit nemértek. Például a BE között lévő ellenállás mért csak az NPN oldalra kell? Mert először raktam a másik oldalra is de véletlenül kivettem és semmi sem változott.A másik ami nagyon érdekes számomra. Szórakoztam + és +- os változatokkal és alapbol osztottam simán két kondoval(a 2x100µF-os) és ez sima táppal megy de mikor kivettem a két kondit csak búgott. A hangszóró negatívja és az árnyékolás a negatívra megy és nem "középre" a testre. ( ha ott van nemis szól) Ez mért van? Amúgy ez se sok alkatrész Nekem csak bd139-140párosom volt ithon, fettekel lehet ezis jobb lenne Amúgy mondjatok már róla valamit, kíváncsi vok ez már mennyire van közel egy normális végfokhoz
Gery!
Egy npn tranyó nyitásához +0,6 V bázis-emitter feszültség kell, egy pnp tranyó nyitásához pedig -0,6V. Mivel nálad össze van kötve mind az emitter, mind a bázis, ha az npn tranyó nyitva van (az ellenálláson keresztül bázisáramot kap), akkor a pnp nem lehet nyitva. Vagyis ebben a kapcsolásban a pnp tranyó nem csinál semmit. Mivel így az emitterből kifolyó áram kizárásos alapon csak a hangszórón keresztül tud távozni, muszáj a hangszórót olyan pontra kötni, amibe képes DC áram befolyni.
Végre sikerül beszereznem egy toroidot a végfokomba, így össze tudtam szerelni működőképesre, de az a gondom, hogy nagyon búg a kimenet. Mit tudok vele kezdeni, hogy ezt megszűntessem? Építettem be egy kapcsolót, amivel a bemenetet le lehet földelni, ill füldfüggetleníteni (GND-Lift), és az utóbbi állásba kevésbé búg. A földeket igyekeztem egy helyre összeszedni, csak az előbb említett kapcsoló földelése, és a tápcsatlakozó földelése került egybe, és külön helyre! Ha a végfokpanelekről lehúzom a bemeneti kábelt, megszűnik a búgás.
Csatolok pár képet róla, esetleg van jobb minőségű is, de azoknak nagyobbak a méretei. Töltöttem fel képeket ide.
Enyém is búgott..... Utána én lehúztam a földet a dobozra és megszünt :yes:
|
Bejelentkezés
Hirdetés |




De akkor mind1
Amúgy én nem tom de én trimmert nem találtam a nyugalmi áramnak
Nem valami fix ellenállás van betéve a helyére??
nem szep dolog ez egy vegerositotol :no: mintahogy a kimeneti egyenfesz sem szep ...








