Fórum témák
» Több friss téma |
Fórum » Erősítőhöz való hangsugárzó védelem (koppanásgátló)
Témaindító: Thom, idő: Márc 14, 2006
Témakörök:
Tegyél már fel egy fényképet alkatrészoldalról is nyákoldalról is, légy szíves!
A vedelem tapellatasahoz hasznalt BD241 7812 paros a hazra vannak erösitve csillammal szigetelögyürüvel. Gondolom ez igy jo!?
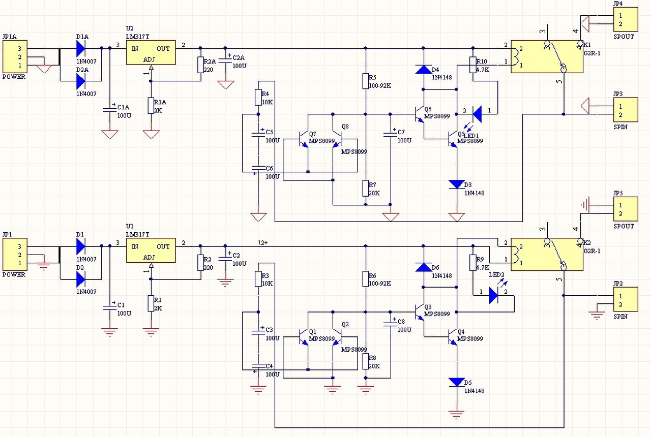
Küldöm a kepeket. A hianyzo alkatresz a vedö dioda helye, ez rajta van a relen, arele pedig külön van mert akkora mint ez az aramkör.
A ket 47µF-os kondi milyen celt szolgal? Azokat nem ellenöriztem.
A 47µF kondik a jelet és az egyenfeszültséget választják szét, ez egy aluláteresztő szűrő, jelen problémához nincs köze.
Az előbbi próba természetesen a végfokok nélkül végzendő, arról már tudjuk, hogy úgy nem jó. A végfokok kimeneti feszültsége rendben. Magának a kapcsolásnak gyenge pontja, hogy BC547, BC557 tranzisztorok bázisai a környezetből összeszedhető zavarjelektől simán kinyitnak - az eredményt láthatod. Megfelelően árnyékolt környezetben jobban működne.
Köszi a velemenyezest es a tanacsokat. Akkor most celszerü a tranyokat erzeketlenebbre cserelni, vagy pedig probaljam meg valamilyen femdobozba csomagolni?
Remélem ír aki használ ilyet.
Ha addig sikerül eljutni az árnyékolással, hogy csak a 12V tápot kapja meg és a bemeneteket a testre (jelenleg zöld vezeték) kötve, bekapcsolás után késleltetve behúz a relé, akkor tartom beépítésre érdemesnek.
Ok köszi megprobalom igy. Es hogyha a bemeneteket testre kötöm es behuz a rele akkor müködik a hangfalvedö resze?
A védelmet remekül tesztelheted például egy 9V-os elemmel.
Sajnos nem müködik ugy ha testre teszem mindket bemenetet. Söt tegnap en hülye felreertettem amit irtatok es mindket vegfokot testre erintettem egyszerre es azota a nemito funkcio nemhogy nemit, hanem ha hozzaerek a bekapcsologombhoz akkor elkezd bugni mint a bolond. Ugyhogy lekötöttem inkabb
Sziasztok!
Ha 2.1-hez szeretnék ilyen áramkört akkor ahhoz csinálnom kell egy stereo-t, és mellé egy mono-t, vagy van valahol egy "3 csatornás" verzió is?
Létezik három-négy -öt -stb.. áramkörös relé is.
Bemenetből meg annyit készítel amennyit akarsz.
Ami nekem van most jelenleg - a BSS fajta - az jelenleg 2 csatornás. Ha mellé pakolok egy relét az nem jó megoldás? Vagy szükséges mindenféleképpen figyelni a sub csatornát is?
Ahogy a soros áteresztő tranzisztor SOA-görbéjét nézem, olyan 130mA-t bír max 12V-on.
Ha a két relé áramfelvétele nem haladja meg, akkor mehet kettővel, de csak akkor érdemes ezt kókányolnod, ha nincs megfelelő számú érintkezőpárral ellátott reléd. Ha több az áramfelvétel, akkor nagyobb tranzisztorrral kell helyettesítened, pl. BD139. A basszus csatorna ugyanolyan fontos, mint a többi. Miért is ne lenne fontos? A 22k-ellenállásból teszel be annyit ahány bemenetet szeretnél rákötni. Bemenetenként az a három forint nem egy nagy összeg.
Tudom hogy nem nagy pénz, nem is azért kérdeztem.
Van itthon relém, azért kérdeztem hogy megoldható-e igy.
Sziasztok! Ha egy vedelem +-ra es "-"-ra is 2.3V-nal kapcsolja le a relet, az nem tul magas?
Szia! Határértéken egy erős fél wattal fűti a hangszórótekercset, az még nem vészes. Ne félj, ha igazán elromlik az erősítő akkor valamelyik táp fog ott teljes egészében megjelenni (sajnos). Így kisebb az esélye egy erőteljesen kivezérelt, nagyon alacsony frekvenciás jel okozta indokolatlan letiltásnak.
Üdv!
Van egy, a mellékelt kapcsolási rajz szerinti koppanásgátló párom. Kitben vettem őket, és a nyákon 12v~ tápellátás szerepel. Az erősítőben egy 2x25V trafó van, és ha nem lenne feltétlen lényeges, akkor nem is raknék bele továbbit. Az LM317 adatlapját néztem, és szerintem gond nélkül el kellene viselnie a 25V bemenetet, a kondik pedig 50V-os példányok. Működhet a dolog, vagy nagyon melegedni fog?
Szia! A relé tekercsellenállásából ki tudod számolni nagyjából mennyi lesz az áramfelvétel, ebből és a stabilizátoron eső feszültség megtudod mennyit kell elfűtened. Ha gond a számítás, írd meg hány ohm mérető relé tekercs lábai között.
A tekercsek 278, illetve 273Ω. De mennyi a feszültség esés? A kimenet 12,71V a kalkulátor szerint, de azt bevallom, nem tudom, hogy egy ilyen típusú egyenirányítás mennyire változtatja meg a bemenő feszültséget..
A bemenő feszültség elérheti a 34-35V-ot míg nem húz meg a relé, akkor esik majd pár voltot.
Egy ekkora hűtőlemezt ajánlott a stabilizátorra fogatni.
Köszönöm a segítséget. Egy hasonló bordát adtak hozzá, akkor ezek szerint elég lesz.
Csak egy ág 25VAC-t köss be, akkor még kisebb lesz a terhelt állapotú bemenő feszültség, így a melegedés is.
Úgy gondolod, hogy kössem sorba a két panelt?
Nem lehet sorba kötni, mert közös testpontúak. A 2x25VAC mindkét ágát fogadja az áramkör, ebből ajánlottam, csak az egyiket kösd be.
Sziasztok! Szeretném megépíteni a skoris falbontós változatot reloop csinálta a nyáktervet ha minden igaz az értékeket módosítottam a táblázat szerint amit skori ajánlott. Ajánlana valaki hozzá egy tipusú relét és hogy az Rt mennyi legyen? 80V dc-re kéne (ST151).
A hozzászólás módosítva: Szept 25, 2015
Szia! A terv Doncso kollégának köszönhető
![]() 80V-hoz 48V-os relét választanék.
Szia! Elfekvőben van RECO GPM4 relém 24V 800ohm tekercsel. Ez esetleg még belefér? Ha megkérlek kiszámolod nekem az előtétet meg hogy hány wattos kellene?
|
Bejelentkezés
Hirdetés |







Van itthon relém, azért kérdeztem hogy megoldható-e igy. 





