Fórum témák
» Több friss téma |
Fórum » Erősítőhöz való hangsugárzó védelem (koppanásgátló)
Témaindító: Thom, idő: Márc 14, 2006
Témakörök:
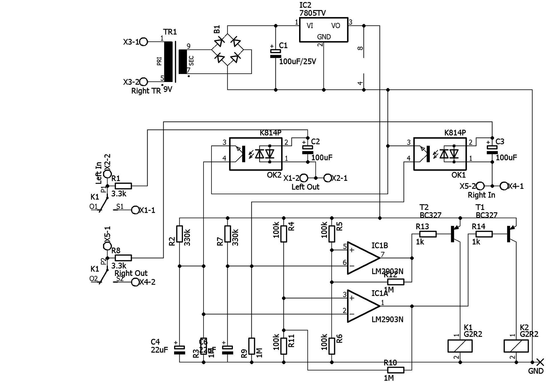
A két állapot: van feszültség a relén, nincs feszültség a relén. Ezt egyetlen opto maradéktalanul eljuttatja a mikrovezérlőbe. A jel negálásához túlzásnak érzem a tranzisztor (T2) használatát.
Szia!
Én csináltam mikrovezérlős védelmet. Urbán féle védelemből elhagytam a sallangot, csak a hibajelet érzékelő komparátorokat hagytam meg, a kimenetükre pedig egy optocsatoló volt kötve amin keresztül jeleztem a mikrovezérlő felé. Ez MonoBlock erősítőnél kimondottan jó volt, mert így a készüléken belül sehol nem kellett a GND-t közösítenem, lényegében ezért is épült így. Egy Hiraga LeMonstre előtt volt.
Szia! A Te terved is érdekelne.
Rwloop verzióját is kipróbálom, és ki valasztom az ideálisat. Nagyon nem szeretném ha véletlenül valahol találkozna a ket oldal GND-je.
Az erősítő kimenete egy polarizált elkóra van kötve 3.3k-val. Milyen gyakran szoktak megpupulni?
Két dolog miatt nem szokott:
- számold ki az időállandót, - a LED-ek nyitófeszültségénél több sosem alakulhat ki rajta. Ha ezek nem nyugtatnak meg (az első példány több, mint 10 éve működik, napi használatban), akkor tehetsz oda bipolárisat is.
Az alu elkók mind a két fegyverzetén van oxidréteg. A pozitívon vastagabb, mert ott kell elviselnie a névleges feszültséget, de egy lednyi feszültséget a negatív oldali fegyverzet oxidrétege is elvisel. A polarizálatlan elkó csak abban tér el ettől, hogy mind a két fegyverzetén vastag oxidréteg van.
Szerintem jogos az észrevételed.
Amúgy pl. 100µF/6V SMD kerámia kondiként is elérhető, az kicsi, és polaritás független. Abban látom inkább a kapcsolás gyenge pontját, hogy lehetne gyorsabb.. Az lenne a cél, hogy ha pl. a végfok kimenetén, egy hiba miatt, hirtelen megjelenik a DC táp, akkor minél hamarabb kapcsoljon le a védelem. De itt az optocsatolónak még ki kell sütnie a komparátorok bemenetén levő kondit is, hogy a védelem aktivizálódjon (mondjuk ez egy plusz tranyóval felgyorsítható lenne).
A kikapcsolási késleltetés:
2V DC hiba esetén:710msec 4V DC hiba esetén:210msec 8V DC hiba esetén:85msec 16V DC hiba esetén:40msec 32V DC hiba esetén:18msec Ezekben az értékekben már a 3.3k/100µF időállandója is benne van. Szerintem ezek az értékek bőben megfelelnek a gyakorlatban. A hozzászólás módosítva: Júl 1, 2023
Szia!
Esetleg át lehetr alakítani úgy a kapcsolásod, hogy 5V-os tápfeszültséggel működjön, illetve hogy a 2 oldal külön külön "jelezzen"?
Az a baj, hogy az ilyen megoldások hajlamosak téves riasztásra, mivel a DC érzékelés ideje feszültség függő. Ezért csináltam fix 500ms késletetést, az feszültségtől függetlenül mindíg ugyanannyi, ezzel meg is szünt a felesleges lekapcsolgatás nagy hangerőn.
tothbela Oké, de nem ez volt kérdés.
Persze, át lehet alakítani. 5V-os relé kell hozzá plusz kapcsoló tranzisztor.
Nem tudom, te mit szúrtál el vele, de nekem (meg még pár százezer más, hasonló kapcsolást használónak) sem volt gondja vele. Erre rátolhatod a 20Hz-es kimenő jelet, teljes teljesítménnyel, téves kapcsolás nélkül.
Hangosítós tapasztalat a régi időkből, a tuc-tuc zenék tudnak érdekes dolgokat produkálni.
Egy gyors kérdés. Én értem félre a rajzot, vagy tényleg fel van cserélve az optoknál a be és ki menet?
Átrajzoltam, kiegészítettem a feliratokat. Talán így jobban átlátható...
A hozzászólás módosítva: Júl 4, 2023
Szia! Köszönöm szépen. Még annyit kérdeznék, hogy mikrovezérlővel történő monitorozás esetén hova lenne célszerű csatlakoztatnom az MCU lábait?
Ha már mikrokontrollert használsz, semmi értelme ezt a kapcsolást használnod. Az optocsatolók közvetlenül húzzák tápra a mikrokontroller lábait és az kapcsolja a reléket is, késleltessen bekapcsoláskor és érdemes használni AC figyelő bemenetet is, ami azonnal lekapcsolja a reléket, ha az AC megszűnik.
Ennek ellenőrzésére a legegyszerűbb számlálót használni, ami élváltáskor resetelődik, ha kimarad az élváltás a számlálú túlcsordul, ami azt jelenti, hogy az AC megszűnt és lehet is kikapcsolni a reléket, ha visszajön az AC, akkor késleltetés után vissza és így tovább. Egyszerű soros ellenállással és zener diódával megoldható az AC figyelő bemenet.
Valóban célszerűbb az optocsatolókkal az MCU-t vezérelni. Ha már használod, akkor azzal nagyon sokféle szolgáltatást tudsz összerakni. Ha mégsem direktben vezérled, akkor a reléket meghajtó tranzisztorok kollektoráról tudsz levenni vezérlőjelet.
Szia! Annyira azért nem tudok programozni, hogy egy ilyen kódot össze rakjak. De deebo kolega ac védelme érdekes lehet.
A relés védelmekben használt mezei relék általában 30V DC-t tudnak biztonságosan megszakítani. Ennek fényében mennyire lehet alapozni egy ilyesmi relés védelemre? Hiba esetén leggyakrabban a végfok kimenete kiül a DC tápfeszültségre, ami ennek 2..3x-osa is lehet. A relé próbál kikapcsolni, a tekercs elenged, de 30V felett lehet, hogy az érintkezők nem tudják megszakítani az áramot, fenn marad az ív.
Tudom, léteznek más megoldások is, crowbar, föltelt kimenet, és ritka és méregdrága DC-re készített relé, de általában minden hobbista és gyári áramkör is sima relékkel operál, amit nem igazán DC megszakítására terveztek.
Ebben igazad van. Az általam közzétett védelem egy házi használatra készült, 2*40V-os tápról működő végfok védelmét látja el. Erre a célra jól bevált, régóta, hibátlanul működik, megvédte a hangszóróimat akkor is, amikor egy hibás, a kimenetén DC-t kiadó előerősítőt csatlakoztattak a végfokra.
Nagyobb tápfeszültség esetén érdemesebb -alaposan túlméretezett- félvezetős relét alkalmazni.
50-100V DC biztos nem fog ívet húzni, rövid időre előfordul, de azt a hangszóró által indukált feszültség okozza a relé megszakításakor, ami több 100V.
Ha most elhanyagoljuk a relé érintkezői miatti hangkép torzulást, akkor azért van létjogosultsága egy ilyen relés kapcsolásnak. Crowbar kapcsolással kiegészítve meg tudja védeni a hangsugárzót. Itt a relé igazából nem is arra van hogy végfok hiba esetén lekapcsoljon, hanem a hibás végfokot ne kapcsolja rá a hangsugárzóra. Ez minden bekapcsoláskor lejátszódó folyamat, mert mondjuk egy szivárgó csatolókondi miatt megeshet, hogy már bekapcsoláskor kívül a táp a kimenetre. Üzem közbeni meghibásodás esetén (ami szerencsére ritkább) pedig lehet crowbar védelem, vagy amit láttam gyári PA erősítőben úgynevezett táp letiltás. Hagyományos trafós táp esetén a primer körben meg lehet szakítani az áramkört, mert egy fél periódus alatt kialszik az ív. A komplett védelemnek ilyenkor lehet külön kis tápegysége.
Sajnos fog. Össze is olvasztja szépen az érintkezőket. Nem véletlen a 30V-os DC limit.
Összeolvadt érintkezőt sokat látott reléktől láttam, amik egyszerűen a nagy ellenállásuk miatt olvadtak meg üzem közben. DC-től ívet húzót még soha az életben, ami nem is csoda, ahhoz kicsit nagyobb feszültség kell.
Idézet: „Ha most elhanyagoljuk a relé érintkezői miatti hangkép torzulás” Ó már értem, te is ezotérikus vagy. |
Bejelentkezés
Hirdetés |










