Fórum témák

» Több friss téma
Fórum » Gitár torzító / Effekt / Erősítő / Pickup
Lapozás: OK   56 / 317
(#) Bassmester válasza JnCon hozzászólására (») Jan 7, 2010 /
 
Köszi az óvaintést, de a munkavédelem terén nem állok olyan hadilábon, mint a csövek lelkivilágát illetően
Ez a kis 25VA-es trafó, csak kisérleti célra lesz befogva, a kombóban egy 400W-os Cimó-féle kapcsolóüzemű táp lesz. Full csöves cuccot egyenlőre biztosan nem fogok csinálni.
(#) Csiszdave hozzászólása Jan 8, 2010 /
 
Sziasztok!

Mivel van egy pár elfekvő laptop tápom (Out: 20V, 3.5 A), arra gondoltam, milyen jól jönne, ha a gitár pedáljaimhoz fel tudnám használni, 4-5 pedál megtáplálására, akkor nem kellene minden pedálhoz 3-4 ezerét külön táp.

Na, most, mivel eléggé szegényes vagyok elektróból, a segítségeteket kérném.

A 20V még tiszta, ennyi feszültséget ad le a tápegység, viszont a 3.5A azt jelenti, hogy max ennyi lehet az áramfelvétele, vagy fixen 3.5A-t ad le?

Nyílván csinálnom kell egy feszültségosztó kapcsolást, hogy legyen kijövő 9V-om, ez ok. Tegyük fel, hogy a gitár pedál áramfelvétele 900mA. (Jelenleg fogalmam nincs). Még csak-csak megtervezek egy ilyen kapcsolást, csak elbizonytalanított a tápon látható 3.5A.

Ez a fixen leadott áramerősség, vagy a maximálisan felvehető?
Hogyan méreteznétek egy ilyen kapcsolást?

Előre is köszi!
(#) magitor válasza Csiszdave hozzászólására (») Jan 8, 2010 /
 
Nos 900 mA rel már egy egycsöves torzítót táplálsz meg, azzal a táppal "sima" félvezetősből 10 darabot eltudnál hajtani. én ajánlom egy zavarszűrő kiépítést 7812 vel, ugyanis 12V rl jobban szólnak a pedálok, de ha gyáriak akkor értelem szerűen 7809 est használnék hozzá, vagy mind kettőt betenném párhuzamosan egymással.
(#) Csiszdave válasza magitor hozzászólására (») Jan 8, 2010 /
 
OK, szóval, 7809-as stabilizáló IC, erre nem gondoltam ,kösz a tippet!

Mint mondottam volt, megkoptam elektróból.

S vajh az a 3.5A jelzés mi lehet tápon?
Max felvehető áram?

Ebben segítsetek légyszi...

Ja, amúgy a BOSS gitárok 20mA-t vesznek fel, vagy mi a fene, ha jól olvastam most valamelyik angol site-on éppen... tehát a 900mA csak valami általam álmodott érték.
(#) Bassmester hozzászólása Jan 8, 2010 /
 
Ma délelőtt jól haladtam és ki tudtam próbálni a csöves kütyüt, amit a HB/GA 15 alapján csináltam. Működik, erősít, van egy minimális táp-brummja, bár ez szerintem annak tudható be, hogy csak 1x-es R-C szürést alkalmaztam, mert nem találtam még egy nagyfesz kondit. Arra sajnos nem volt már időm, hogy bassgitárral is teszteljem, mert jönnöm kellet dolgozni Majd holnap...
Lehet abból valami gubanc, ha az anódfeszt rögtön indításkor rákapcsolom? Végül is megoldható lenne egy egyszerű késleltetővel, vagy simán egy "standby" kapcsolóval, de ha nincs komolyabb jelentősége, akkor nem bonyolítanám.
Íme egy kép, az előkészületekről:

csöves 1.jpg
    
(#) ZSozsóó válasza Bassmester hozzászólására (») Jan 8, 2010 /
 
Szia!

Szépen haladsz vele A tápfesz késleltetett indításának itt szerintem nincs jelentősége, kicsi az áramfelvétel, a triódák árama nem túl nagy, pár másodperc alatt úgyis maximumon jár.

Zsolti
(#) ZSozsóó válasza magitor hozzászólására (») Jan 8, 2010 /
 
Hello!

Azt azért ne felejtsük el, hogy a stab IC-k akkor mennek jól, ha közel vannak fizikailag a terheléshez. Ha a stab után van 3 méter kábel, akkor az egész az ég világon semmit nem ér,legalábbis nem sokat. Néha jobb helyben stabilizálni, mondjuk az effektbe beépíteni, és az effektig a nyers feszültséget odavinni, vagy pár 10centiméteres vezetéken maximum.
Legalábbis én így gondolom

Zsolti
(#) kefe13 hozzászólása Jan 8, 2010 /
 
Csao, egy gyors, nem igazán a témába vágó kérdés, Orange CR10 es kombó gyári hangszórójánál egy : Bővebben: Link ilyen, észrevehető javulást (változást) hozna a hangon, vagy ilyen kis mértnél nem számottevő a hangszóró tipusa ?
(#) jampi válasza kefe13 hozzászólására (») Jan 8, 2010 /
 
Szinte semilyen változás sem lenne, A maga 90,9 decibeljével rettentö gyenge, Ha ugyanebből a kategoriából a 10" 70 wattos- az már, igen!(98,2 decibel) Körbelul a dupláját tudna szólni.A többinek nem lehet megnézni az adatlapját.
(#) krieggger válasza kefe13 hozzászólására (») Jan 8, 2010 /
 
Üdv!
Szerintem nem, esetleg ha nagyobb hangszóróra kötöd rá akkor fogsz javulást tapasztalni a hangminőség terén.
(#) JnCon válasza kefe13 hozzászólására (») Jan 8, 2010 /
 
Igaz.
Hiába cserélnéd ki, nem lenne "teste" a gitárhangnak viszont egy olcsóbb 10" vagy 12" hangszóró is látványos javulást hozna.
Csak gondolom az nem fér bele a dobozba.
Szerintem ne költs rá.
(#) kefe13 válasza JnCon hozzászólására (») Jan 8, 2010 /
 
Így van, nem fér bele, olcsó 10-12 colos külső láda + kombó hinnye micsuda vidám motyó lesz
(#) krieggger hozzászólása Jan 8, 2010 /
 
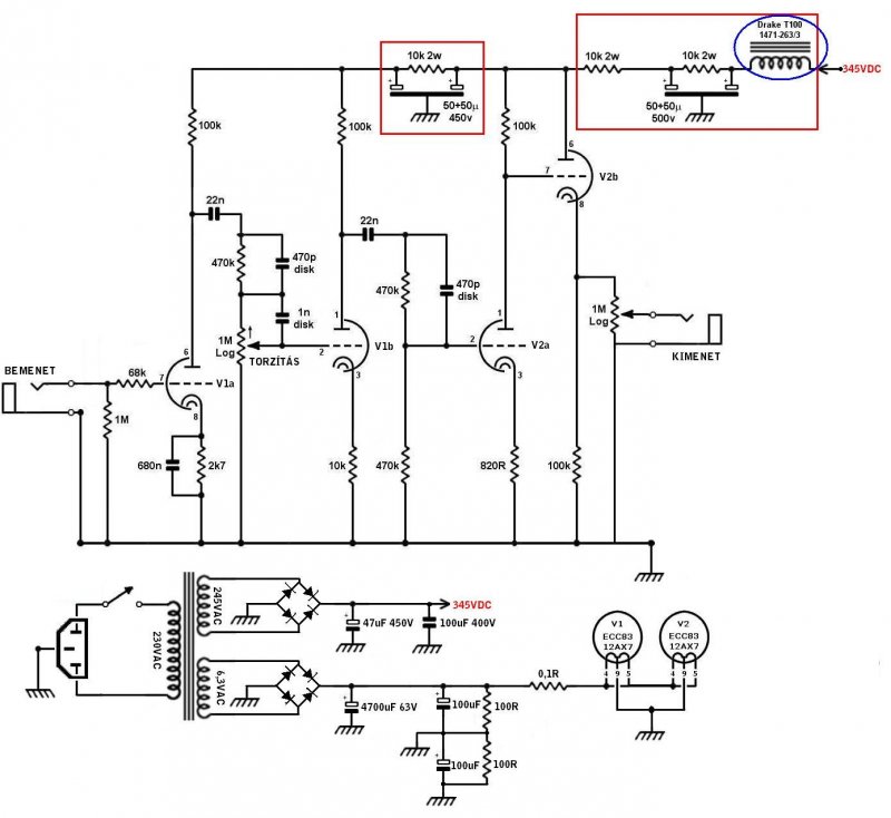
Megcsináltam a torzítót, az a gond hogy zajos, szerintem az anódfeszből veszi fel a zajt mert ott nincs csak egy 100n-ós szűrés. Alapjáraton zajos. Lehet hogy csökkentenem kellene az első fokozat erősítését is mert így túl sokat erősít és csak érzékenyebb lesz a zajokra. Amit bekereteztem pirossal azok nincsenek még beépítve.
Annak a tekercsnek vasmaggal mi a célja amit kékkel bekarikáztam? Kell ebbe vagy ki is hagyhatom? Egy JCM-800-as kapcsolásból indultam ki. Most így a hangja szuper, csak alapjáraton elég zajos Mit javítsak még a kapcsoláson?
(#) ZSozsóó válasza krieggger hozzászólására (») Jan 8, 2010 /
 
Hello!

Fojtó a végfokozatnak, kihagyhatod! Használj árnyékolt kábelt, a csövekhez közelebb kéne vinni mindig a panelt meg a kezelőszerveket! Az érzékeny, nagy impedanciás pontok a legrövidebbel, meg árnyékoltan menjenek.
Az RC szűrő az első csőhöz azért nem árt, meg szerintem a fűtés vezetékeit sodord össze,bár nem tudom jól kivenni hol megy a fűtésvezeték.
Annyi még, hogy én az 1Mómmal sorba tennék egy 22nF nagyfesz kondit, mert egyrész így dc lesz a kimeneten, másrészt meg recseghet a potméter.

zsolti
(#) fleta válasza ZSozsóó hozzászólására (») Jan 8, 2010 /
 
A múltkor mondtad ha kész a toroid kimenős végfok, írjam le a véleményem róla.
Cak jót tudok írni, egyenlőre a végfokot próbáltam ki gitárral, 2022-es kapcsolást csináltam meg, de csak a végfokját, a preamp egy marshall 2204-es lesz, most csinálom.
A végfok hangja, egyenlőre CLEAN-os. A toroidon mértem az átvitelt, műterhelés szkóp stb, és 20 HZ-nél a jel még nem gyengült. Tudom felesleges ez az átvitel, de a toroidot ki kellett próbálnom, már régen csipkodott a kisördög.
Szerintem hifire is jó lenne.
Holnap az előfokkal próbálom, és ez egy kombó lesz. Képet mellékelek. A belseje nem publikus, mert légszerelt, és olyan összevisszaság van benne, hogy szégyenlem. De én eligazodok benne könnyedén..A következő már bakelit lapra fog épülni.
(#) ZSozsóó válasza fleta hozzászólására (») Jan 8, 2010 /
 
Hello!

Szuper, örömmel hallom, hogy jó a toroid, gratula! Gondoltam egyébként, hogy a toroid is jó lesz, nem tudom egyesek miért támadják annyira.
Én most csinálom a szegecses boardot, sajna nem kaptam marató oldatot, csak ilyen droghoz hsonló kiszerelésben fehér port...azt mondták az is szuper...az..valamire biztos. Tele lett a nyák apró ki nem mart kis pontocskákkal, amik a fényben szépen csillognak. Ez ilyen szegecs/nyák turret board lesz Sebaj, majd smirgli kapitány elintézi
Holnap összedobom az elejét, majd dobok én is képet, ha érdekel valakit

Zsolti
(#) JnCon válasza krieggger hozzászólására (») Jan 8, 2010 /
 
Én kissé módosítanám a kapcsolást.
A "Choke" itt tényleg értelmetlen, viszont:
Ha az utolsó cső katódjáról veszed le a kimenetet akkor ez a cső már nem erősít feszültséget, tehát a torzításod egy fokozattal kisebb lesz. Ez nem baj, de ebben az esetben mindenképp kell a kicsatoló kondi, mivel a cső katódján közel fél tápfesz van, életveszélyes lehet!
Ekkor viszont nincs külön szükség az 1 megás hangerő potira, a 100kOhm katódellenállást is kiválthatod egy potival.
Ha ilyen magas tápfeszültséget használsz akkor nem lesz túl nagy torzításod (bár lehet, hogy nem is ez a cél ezt te tudod).
Valamint a végén lehet, hogy érdemes lenne egy 10n körüli kondit a kimenet és a föld közé kötni, hogy vágja a "zizegő" magasakat főleg, hogy a torzítás potinál két fokozatban is emelsz magasat (ami egyébként kell is) plusz még az első cső katódjára kötött 680 nF is a magas hangokon növeli az erősítést. A pontos értéket kísérletezés útján lehet meghatározni.
Még valami: a csövek fűtését egyenirányítottad és szűrted. A 6,3V váltófeszültség így közel 9V-ra nő ami nem feltétlen jó a csöveknek. Ha mindenáron egyenáramú fűtést szeretnél (ami nem fontos) akkor egy zener diódás vagy stab. ic-s fokozattal állíts be 6V körüli értéket a fűtésnél mert különben hamarabb tönkremennek a csövek. A 0,1 ohm ellenállás nem ejt akkora feszültséget (0,1 ohm x 0,6 A = 0,06 V). A két 100 mikrós kondenzátort sincs sok értelme a 4700 µF után kötni mert az értékük így feleződik (50µF lesz), viszont ha megnézed, az alsó kondenzátor mindkét vége testre van kötve tehát ez olyan, mint ha ott sem lenne. Ezt a megoldást (kondenzátorok soros kötése) ott szokták alkalmazni ahol nem elég nagy feszültségű a kondenzátor, viszont 100 Ohm helyett inkább 100 kOhm legyen az ellenállás (az ellenállásoknak csak annyi a szerepe, hogy egyenlően ossza el a feszültséget a két kondi között).
Az anódfeszültséghez viszont a 100nF mellé mindenképp kell 20-50µF szűrés.
(#) krieggger válasza JnCon hozzászólására (») Jan 9, 2010 /
 
Az utolsó cső katódjáról a rajzon lemaradt a kondi, amúgy a kapcsolásban van egy 22nF-os kicsatolókondenzátor. A fűtésre ez a szűrés elvileg jó amikor tesztelgettem elég sok zajt levett, sajnos nincsen szkópom, csak füllel tudok mérn A fűtésre esetleg lehet ugyanazt a szűrést használni mint az anódnál lévő 10K+100uF? Most még szép overdrive hangja van, majd ha berakom az anódszűrést kb. felére fog esni az anódfeszültség, és a torzítása is több lesz. Gondolkodok még esetleg negatív visszacsatolásban az első fokozatoknál ha nagyon érzékeny lenne a zajokra, mert most elég nagy a kimenő jel.
(#) karpi hozzászólása Jan 9, 2010 /
 
Elektromos gitarnak az a baja hogy torzitas nelkul nagyon szaraz a hangja nincs benne semmi elet arnyalat .Vlamint nagy a felfutas es kicsi a lecsenges amplitudoja.
Csoves eroito konnyeden kivezerelve kellemes harmonikusokkal dusitott hangot ad.A baj hogy nem lehet allandoan a vegerositot kivezerelve jatszani tul durva tul hangos egyes esetekben.Ekkor kitalaltak a " master volume"-t .Allitolag Leslie West szuksegbol jatszot Woodstock-on enekhang PA erositon aminek volt "gain"-es mikrofonbemenete es valoszinuleg tobb csatornas volt igy ezek utan volt "sumer" ( mixer) ami utan meg egy "master vlolume".Rajottek hogy ha nem is ugyanaz a hangzas de lehet halkaban is egy ujszeru de jo hangot elerni az eloerosito tulvezerlesevel .
Leslie West - Fillmore Amps & Woodstock
That a hibrid proceszrok , torzitok -ban levo csovek legalabb az "overdrive " -ot kell biztositjak .Ez a tranzisztoros overdrive -al szemben sok paros harmonikus tartalmu jelet produkal amivel konnyen folyekonyamn lehet jatszani es a harmonikusok nem diszonansak az akkordok hangjaioz viszonyitva hanem azokat kiegeszitik es dusitjak valamint az IMD termekek is harmonikus viszonyban vannak a jatszott akordhangokkal,AZ IMD a csovek eseteben kisebb mint a tranzisztorok eseteben . Meg komoly torzitasnalk is kivehetok egy akkord hangjai nem muszaly csak powerchord-ot alkalmazni jatek kozben.
Csohoz hasonloan viselkedik ebbol a szempontbol a JFET es a MOSFET is.
Meg komplexeb a helyzet de ez a lenyeg.

Na, hosszu lett a kitero .Tehat annak a csonek a hibrid cuccban az lenne a dolga hogy szep kereken hataroljon es dusitsa a hangot valamint egy enyhe "termeszetes" kompreszor-hatast is fejtsen ki igy nagy erzekenyseg tomor es folyekony jo jatekdinamikas hangot kaphatunk amivel konnyen lehet gitarozni es szepen szol szeles hatarokon belul.
Ha nincs kivezerelve valamenyir nincs az emlitett hatas.
Mar amlitettem hogy egyes alkalmakkor egy egesz erositot hasznalnak a hangformalasra amit meg kisebb feszulotseggel is taplalnak hogy "hamarabb" torzitasba/hatarolasba jusson valamint csoves eggyeniranyitot hasznalnak aminek belso ellenallasa nagyobb mint a diodas eggyeniranyitoe igy az ero novekedessel esik a tapfeszultseg ami kompreszor hatast ad .
Ezt mind meg kene oldani egy ilyen jelformalo eloerositonek.
Erdeklodoknek ajanlom keressek a netten "Van Halen Gear es sound kulcsszavakkal az errol szolo cikeket .
Megtalaltam itt a Cikk
Ezenkivul metalhoz gazdagitjak a felharmonikus tartalmat tranzisztoros /diodas ..torzitokkal is zenetol stilustol fuggoen .

(#) jampi válasza ZSozsóó hozzászólására (») Jan 9, 2010 /
 
Van itt Baján a KOX-erősitőket gyártó ismerősom ő a hálózati és kimenö trafokat is toroiddal csinálja két fajtát készit "F-es (fenderes 6l6-al) "M-es marshallos el34-el . A blogján vanak hangminták. koxamps.hu
(#) ZSozsóó válasza krieggger hozzászólására (») Jan 9, 2010 /
 
Hello!

A fűtésnél a 10kOhm -on leesne az összes feszültség. Nem kell oda semmi, csak a száraz DC vagy AC feszültség, ha sok ,akkor számolj hozzá előtét ellenállást. Teszem én azt van 9V -od DC ben, de azt akarod, hogy a csövek 6,3Vot kapjanak, mivel 2db csöved van, az úgy 600mA áramfelvétel. 9V-6,3V =2,7V. Ennyit kell leejtened 600mA áram esetén. Ohm törvényt alkalmazva R=U/I tehát 2,7/0.6 = 4,5Ohm. ha tehát fogsz egy 5Ohmos huzalellenállást, vagy 2 darab 10Ohost és párhuzamba kötöd, akkor jó is lesz. A terhelhetősége I^2 X R ,tehát 0.6^2 X 5 = 1,8W tehát ennyit fog elfűteni. Ha két ellenállást kötsz párhuzamosan akkor 2W osak szerintem szuperek, ha egy darab ,akkor 5W os a célszerű. Ennyi.

Az anódszűrésnél leesik a fél tápfesz? Az rengeteg, 10kOhm esetén alig esik ebben a kapcsolásban 30-40V . Első cső árama kb 1mA körül járhat, kicsit talán kevesebb is, a másodiké elég alacsony lehet, párszáz uA, tehát ez folyik át a 10kohmon. Ohm törvény ismét U = I X R = 1,3mA X 10k = 13V. Ne aggódj. A második cső már többet vesz vel, az 2mA körül, de szerintem a pufferról mehet egyből egy darab 10k-ssal a fokozatra, nem kell elé mégegy, se fojtó. Tehát azon átfolyik az ő 2mA-e meg az első fokozat 1,3mA -e ,tehát az első 10k-n esik 33V körül. Tehát a második csőnél a tápfeszültséged leesik 30V nagyságrendet, az első meg ehhez képest esik 10V körüli feszültséget. Fél tápfeszültségről szó sincs. Ha ez téged frusztrál, használj fojtótekercset, azon nem esik még ekkora DC feszültség sem.

Negatív visszacsat? Ott a katódellenállás, vedd le a 680nf- et és alkalmazz nagyobb ellenállást esetleg, vagy ossz vissza jelentősebb mértékben, pl a gain poti feletti 470k ról vedd le a 470pF et. Persze így belenyúlsz a frekvencia menetbe...De szerintem nem kell ezt túlreagálni, ez egy torzító fokozat, ennek nagy az érzékenysége. Már említettem a megoldást = árnyékolt kábel bemenetre, rácsra, gain poti csúszka, érzékeny pontokra, egy oldalon az árnyékoló harisnyát meg földre kötve. A földlés helye a láncban nem kritikus, csak sztatikus árnyék, de lehet ezzel is kísérletezni.

Kimenetnél meg ossz vissza egy ellenállással a hangerő poti felett pl. beteszel egy 500k-s ellenállást, és hangerő potinak meg ez "alá" egy 47k-sat ,vagy hasonló. Így maximális állásban egy 10 es osztód van. Persze, ha logarimikus a potenciométer, akkor feles állásnál már 100as az osztó. Minden attól függ mire kötöd ezt a fokozatot. ha félvezetős eszközre, akkor a 10 -es osztás szerintem helyénálló, ez persze a maximum, lehet jobban is vissza lehetne osztani.

Zsolti
(#) ZSozsóó válasza jampi hozzászólására (») Jan 9, 2010 /
 
Hello!

Hallottam ezekről az erősítőkről és láttam is neten párat, kívülről szépen össze van rakva, hangja is meggyőző így neten keresztül. Tuti jó lehet.
Amitől már elsőre felállt a hátamon a szőr az pont ez a 6L6/EL34 fender/ marshall szlogen. Agyrém. Egy marshall erősítőnek nem lesz fender hangja ha kicseréled benne az el34-et 6l6 ra és viszont...legalábbis szerintem Persze nyílván nem csak ennyi a különbség a két kimenővel épített erősítő között...
Namindegy, ettől lett kicsit parasztvakító jellegű a szememben, persze tudom, el kell adni valahogy egy erősítőt, magunk között szólva a zenészek elég .....-ok ilyen témában. Kaptam én is emiatt hideget/meleget...
Ezzel nem azt mondom, hogy rossz, még nem volt hozzá szerencsém, és neten nagyon tetszik a hangjuk a cuccoknak és a kozmetika gyönyörű!

Zsolti
(#) CIROKL válasza krieggger hozzászólására (») Jan 9, 2010 /
 
Szia ! Nos nem oly rég építettem egy ugyan ilyen előfokot ! Bővebben: Link
Idézet:
„Amit bekereteztem pirossal azok nincsenek még beépítve.
Pedig azok nélkül nem is lessz jó ! Zajos brummos lessz .
Idézet:
„Mit javítsak még a kapcsoláson?”
A kapcsoláson semmit nem kell javítani az jó , legalább is amit én barkácsoltam azzal semmi gond . Első bekapcsolásra tökéletesen megy , semmi zaj brumm meg ilyenek . A tápellátást ez szerint megcsinálod akkor biztosan megleszel elégedve a végeredménnyel Bővebben: Link Meg még egy jó tanács a belső vezetékelést a lehetőségekhez képest ugy alakitsd hogy minnél rövidebb vezetékek legyenek a cső lábától a panelig , ahogy nézem a belső kialakításod csak ez az ami szembetűnő !
(#) ZSozsóó válasza CIROKL hozzászólására (») Jan 9, 2010 /
 
Hello!

Nekem a fejemben van egy hasonló kapcsolás, de még elé kapcsolható még boost is, és nekem sem brummog, zajong.
A tápodhoz annyit tennék hozzá nagy alázattal , hogy a pufferre -ha msáhova nem is- egy kisütőellenállást tennék 220-470kOhm nagyságrendben.



zsolti
(#) CIROKL válasza ZSozsóó hozzászólására (») Jan 9, 2010 /
 
Idézet:
„kisütőellenállást tennék 220-470kOhm nagyságrendben.

Ja ha jobban megnézed ezt a kézzel karistolt rajzot / ezt csak az egyik fórumtársnak rajzoltam gyorsan az építését megkönnyíteni / akkor ott a végén láthatod a 100 k ohm 1 Watt amit kisütőnek szántam , és ez teszi is a dolgát Ja és még annyit hozzátennék hogy ez az egéssz bontott alkatrészekből volt fölépítve , ezért az a sok konderzátor / amit számítógép tápból bontotam / természetesen sokkal egyszerűbben megépíthető értelem szerűen.
(#) ZSozsóó válasza CIROKL hozzászólására (») Jan 9, 2010 /
 
Hello!


Igen, valóban ott van, de ahhoz, hogy az kisüsse, sorban húzza le a puffereket és az utolsó a graetz puffere lesz. ha meg rajta van, azonnal elkezdődik a kisütés és az mindet húzza lefelé. Ennyi csak az észrevételem.

zsolti
(#) jampi válasza ZSozsóó hozzászólására (») Jan 9, 2010 /
 
Hát attól biztosan nem lessz F-es,vagy M-es a hangja az erös.-nek ha a csöveket cserélgetném,egyébként sem menne csak amire a kapcs.-be van állítva. A 2-ttő teljesen külömböző! Az egyik ilyen -a másik olyan- teljesen más, összehasonlíthatatlan.
(#) krieggger hozzászólása Jan 9, 2010 /
 
Javítottam a rajzot, most már elvileg minden jó. Megveszem a kondikat és majd leírom mire jutottam.

JCM-800.JPG
    
(#) ZSozsóó válasza krieggger hozzászólására (») Jan 9, 2010 /
 
Hello!

Annyit hozzátennék, CIROKL kolléga tápból bontotta a kondikat, teljesen felesleges szerintem a 330µF puffer, 100uf is bőven elég oda. Hogy észreveszed -e a különbséget! Persze, a pénztárcádon
Egyébként valóban, ágyúval verébre táp, de ez zajt nem visz be a rendszerbe az tuti!

zsolti
(#) CIROKL válasza ZSozsóó hozzászólására (») Jan 9, 2010 /
 
Idézet:
„tápból bontotta a kondikat, teljesen felesleges szerintem a 330ľF”
Igy igaz azok a tápból bontott kondik 330uf -ak voltak de viszont csak 200 voltosak amit sorban kellett öszzeteni hogy meglegyen a feszültség értéke , ezért a kapacitás is ennek megfelelően alakult 165 uf -ra ! Azér is irtam
Idézet:
„egéssz bontott alkatrészekből volt fölépítve , ezért az a sok konderzátor / amit számítógép tápból bontotam / természetesen sokkal egyszerűbben megépíthető értelem szerűen.”
Értelem szerűen elég a 100 uf -is
Következő: »»   56 / 317
Bejelentkezés

Belépés

Hirdetés
XDT.hu
Az oldalon sütiket használunk a helyes működéshez. Bővebb információt az adatvédelmi szabályzatban olvashatsz. Megértettem