Fórum témák
» Több friss téma |
Sziasztok!
Még új vagyok ebben a témában, és szeretnék segítséget kérni. Szeretnék majd egy csöves gitárerősítőt építeni kb 20W körülit. Az lenne a kérdésem hogy tudtok-e valami irodalmat, vagy konkrét kapcsolást, amin elindulhatnék. Kezdetnek van egy 380 ohm primerű bontott kimenőtrafóm, ez esetleg használható lenne?
Szia!
Meg kell nézni hihez jó a kimenő(SE, PP, PPP, ... + milyen csőhöz). Kezdésnek valami egyszerűvel próbálkozz. ECL86 SE pl. Ez 3-4 W, de otthonra bőven elég. Kicsit kell érteni hozzá. A 300-400 V DC nem játék. Szerezz egy működö régi rádiót. Az jó kezdő alap. Csak a végkokkal foglalkozz. 4-5 alkatrész. Privátban küldök olvasnivalót. A hozzászólás módosítva: Ápr 3, 2017
Ez, kezdetnek nagyon kevés.
Milyen transzformátor az? Milyen csőhöz volt, miben volt, mekkora, stb. stb.? Csak végfok, vagy komplett erősítő hangszíntekergetőkkel, keverhető csatornákkal? Torzító, tremoló? Hangszóró, hangsugárzó az külön, vagy "kombó" lesz, egyben? Végig kell gondolni, hogy mi szükséges, mekkora a keretösszeg, amiből szólnia kell. Sok sikert! Üdv!
Szia!Ha nincs elgondolásod a google-ba beírod, hogy csöves gitár erősítő készítés.(angolul is)Kidob rengeteget, amiből válogathatsz.Ha találtál szinpatikusat nézz utána mennyibe kerülnek az alkatrészek.Ha még mindíg színpatikus küld ide a rajzát, fényképét és kitárgyaljuk.Én először ecl86-os csőből építettem SE-t, majd PP-t.Azok gitárral nagyon tudnak szólni, megfelelő hangszórón.
Köszi a válaszokat.
A rádió talán egy EAW UNDINE Super 7695 volt legalábbis a google képei alapján ( csak halványan emlékszem arra hogy hogy nézett ki).Ebből van a kimenő, és megvan még a táptrafója is. Csak erősítő lenne, hangszóró nélkül.
Körülnéztem, és amit még találtam: 1db ecc81, 1db el 84, 1db pcl 84.
Ezt csinálnám a helyedbe.Nekem nagyot szól.6V6 helyett el84-el.12ax7 helyett ecc81-el.
A hozzászólás módosítva: Ápr 3, 2017
Én ezt raktam össze, kicsivel alatta lehet a teljesítmény: Bővebben: Link
De igaza van Longa Gyurinak, egy Fender Champ-szerű kisebb erősítő sem okozna csalódást, ezt is megépítettem korábban EL84 és ECC83-ra átformálva.
Köszi a tippet!
Nem tűnik túl bonyolultnak, de lenne kérdésem: ha másik csövet használok (ecc81, el84) akkor mások lesznek az ellenállás-értékek is, nem? Ha igen, akkor hogy tudom kiszámolni hogy miből mekkora kell? Az is jó lenne ha tudnám használni a már meglévő trafókat. Ez megoldható? (A táptrafón van 360; 280; 6,3; -2 volt. teljesítményt nem tudok, de egy 5 wattos erősítőhöz szerintem elég.)
Van itt egy cikk Abukodonozo társunk tollából, elég jó cikk, bár vannak benne pontatlanságok.
Építsünk csöves gitárerősítőt Én megépítettem kombóba, néhány módosítással, Orion Pacsirta trafókkal. 1 éve szól a Les Paulom jóvoltálból, csak közben kapott egy Celestion Vintage 30 hangszórót. Bitang. Annyit még megjegyzésként, hogy nekem az olcsó orosz 6N2P-EV cső nem váltotta be azt az ígéretet, hogy ez egyenlő az ECC83-mal. Sokáig nyűttem, mire valaki beletette a bogarat a fülembe és próbaképp beépítettem egy Tungsram ECC83-at. Az erősítő életre kelt... Még egy megjegyzés: Tegnap sikerült beszerezzek 3400 forintért egy működő Elprom Budapest rádiót, EL84 PP végfokkal, ehhez passzoló ultralineár kimenőtrafóval, dupla fűtőtekercses, 240V-os primerű táptrafóval, főnyeremény ![]() De ha valaki figyeli a piacot, szinte 2 hetente beszerezhet egy példányt ilyen áron ![]() Sok sikert az utánépítéshez. A hozzászólás módosítva: Ápr 3, 2017
Az olvasnivaló engem is érdekelne, angol-magyar egyaránt.
Nekem csak a fent írt alkatrészek vannak kéznél, ha lehet, szeretném ezekből megoldani.
Mit kell átméretezni, hogy ezekkel működjön?
Sima EL84 SE az a rádió, ha jól látom a rajzát. A táptrafó és a kimenőtrafó is alkalmas a cikkben leírt kapcsolás megépítéséhez.
Ja, az ECC81-et felejtsd el, ha gitározni szeretnél. A hozzászólás módosítva: Ápr 3, 2017
hogy hogy ne felejtstem el?
Szia! ÉS mi lesz a Budapestből?
FELEJTSD EL
Jó soundot, amit elvársz a csöves erősítődtől, csak ECC83-al fogod tudni elérni.
Helló, rég beszéltünk
![]() Hát az első Budapestem sajnos/szerencsére törve érkezett, így nem volt probléma azzal, hogy bontsam, vagy ne. Bontottam, aztán az első próbakor leégettem a táprafóját, ami jelenleg így áll (melléklet). Ez a Budapest, amit tegnap vettem, megint egy "nem működik" darab volt, ami 15 perc után hozta a Kossuthot. Keleti normás URH van rajta, ott semmit nem sikerült fogni a próba alatt. Egyelőre feltettem a felső polcra, szokás szerint nincs szívem bontani, mint az elmúlt 5-6 rádiómat, amit nem működőként vettem és működik. A creme brulee amúgy majdnem elkészült. Megmentett tőle a leégett táptrafó, illetve az azóta eltelt idő és a rengeteg gitározás. Mostanában már inkább egy Marshall Plexi utánépítése foglalkoztat.
Jó a "tekercselőgép",
Köszi. Egyelőre erősen prototípus, amíg nem szerzem be a drótot a szekunderhez
![]() No meg az sem biztos, hogy rá akarok én tekerni 2 szekundert csak a csöves egyenirányítás miatt... A hozzászólás módosítva: Ápr 4, 2017
Ma elkezdtem összeszedni az alkatrészeket, és akadt egy kis problémám...
A már említett táptrafó 360 voltos szekunderén 406 voltot mérek, egyenirányítatlanul. Hogy lehetne ebből 360-at csinálni? Vagy esetleg így is jó?
Ez az, amit tekercseltél? Terheld meg a kívánt anódárammal: mennyit esik? Ha van hely, tekerj még rá a primerhez, vagy tekerj le a szekunderből. A többi feszültségek rendben vannak? Amúgy csöves egyenirányításnál esik több 10 V-ot is a feszültség.
Nem tekertem,
Idézet: . „A rádió talán egy EAW UNDINE Super 7695 volt[...]Ebből van a kimenő, és megvan még a táptrafója is.”
Akkor ne bonts le, de próbáld ki, ahogy írtam. Csöves egyenirányítás, nagy feszültségesés (30-50 V)
(csőfüggő). Végül meg lehet etetni egy ellenállással is. Régi rádiókban azzal állították be a feszt.
Nem lehet a primert váltani 220V-ról 240-re?
Sziasztok!
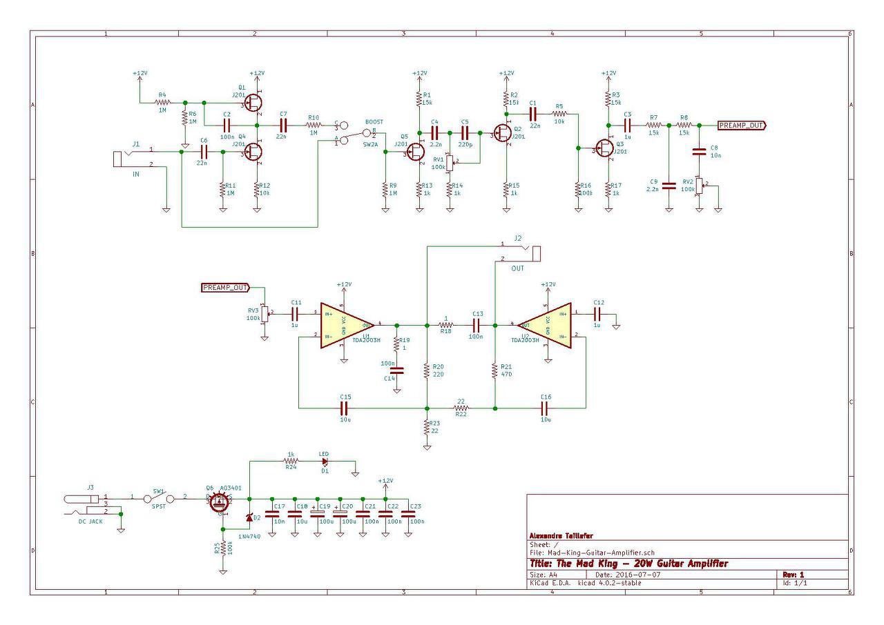
Újra van egy kis időm foglalkozni az erősítővel: EZZEL. BF245A FET-ekkel ellenállásokat kicseréltem 20KOhm-os helitrimmerekre. Ezeket beállítottam úgy, hogy a FET-ek drain lábán féltáp legyen. A szkóp szerint így a hullám alsó fele egy nagyon picit hegyesebb. Annyira ez most nem zavar. Viszont az igen, hogy amikor rákapcsolom a végfokozatot és felcsavarom a hangerőt, elkezdi torzítani az előfok kimenetét, majd tovább hangosítva gerjedni kezd. De mindez csak akkor, ha hangszóró is van rajta. Hangszóró nélkül szép a jel (de csak akkor, ha a boost-ot kikapcsolom). A boost-ot bekapcsolva eszeveszetten gerjed mindig. Alacsonyabb frekiket szerintem nem erősíti eléggé. Kis hangerőn elég hallgathatóan szól hangszóróval is. Zselés akkuról tesztelem, tehát még a tápra sem lehet fogni a gerjedést. Nem tudom, hogy mi összefüggés van a hangszóró megléte és az előfok kimenete között. Ötletek? Hány Hz-en érdemes méricskélnem? 400Hz-en szoktam. Köszi. A hozzászólás módosítva: Júl 10, 2017
A tápfeszültségen keresztül visszacsatolhat az érzékeny előfokra a végerősítő.
Szűréssel. Sem az ellenállás sem a kondi értéke nem kritikus, csak az a lényeg, hogy amit a végfok megrángat tápot, az ne menjen rá az előfokra.
Köszi! Most úgy néz ki, működik! Teljesen megszűnt a gerjedés. Nemsokára ki lesz próbálva gitárral is.
Nézz meg egy akármilyen csöves gitárerősítőt, szépen látszik az egymástól való elhidegítése a tápnak. A végerősítő akár volt nagyságú hullámokat is kelthet a tápfesz vezetéken, a legelső fokozat meg olyan érzékeny, hogy már milivoltok is túlvezérlik.
|
Bejelentkezés
Hirdetés |















