Fórum témák

» Több friss téma
Fórum » GSM alarm
 
Témaindító: mrkatona, idő: Máj 30, 2006
Témakörök:
Lapozás: OK   9 / 19
(#) puli122 válasza masters hozzászólására (») Máj 26, 2010 /
 
Megépítetted már a risztót ?
(#) elektromos válasza puli122 hozzászólására (») Máj 27, 2010 /
 
Igen, most is lehet venni nála, vagyis én tudtam. , Ha kell valakinek, maradt nekem 3 db
(#) masters válasza puli122 hozzászólására (») Máj 27, 2010 /
 
Igen

Össze van kötve a lakásriasztóval.
Nagyon jól működik.
Most egyenlőre csak a hívást működtetem, majd később kombinálom az sms küldést is.
(#) puli122 válasza elektromos hozzászólására (») Máj 27, 2010 /
 
3db felprogramozott vezérlőd ? Menyit kérsz érte?
(#) elektromos válasza puli122 hozzászólására (») Máj 27, 2010 /
 
Szia! Én 2500Ft-ért vettem darabját, plusz a posta.
(#) denon888 válasza elektromos hozzászólására (») Máj 27, 2010 /
 
Egyre vevő lennék. Persze ha van még.
(#) qvasz2 válasza elektromos hozzászólására (») Máj 27, 2010 /
 
És hol laksz, ha nem titok? (B.Pest, Pest megye, vagy vagy messzebb?)
(#) elektromos hozzászólása Máj 27, 2010 /
 
légyszí privátban!
(#) puli122 hozzászólása Máj 27, 2010 /
 
Hát ezaz. 2500 + posta. Gondoljatok bele hogy megéri-e. 5500Ft ért megkapod a panelt az alkatrészeket meg minden. Az alkatrészek + egy ezres, és még le kell gyártanod a panelt. Én is meg tudom csinálni, de nembiztos hogy megéri...
(#) masters válasza puli122 hozzászólására (») Máj 27, 2010 /
 
szerintem az alkatrész több mint egy ezres.
Bár nem számoltam csak így ránézésre.
(#) puli122 hozzászólása Máj 27, 2010 /
 
Pár kérdés amit nem tudok kapásból megválaszolni magamnak, hátha ti tudjátok : Szerintetek hol találok összefoglalót AT parancsokra? Azzal akarok vezérelni gsm modult, majd megcsinálnám a saját riasztómat. Hol kapató jó áron gsm modul ? És egyáltalán milyen nyelvben értelmezhetőek ezek a parancsok, vagy van rá fordító ?
(#) pucuka válasza puli122 hozzászólására (») Máj 27, 2010 /
 
Sajnos ezek nem igazán szabványos parancsok, mindegyiknek meg van a parancskészlete. Persze lehetnek átfedések, meg nem mindegyik van implementálva. Beadhatod sorosporton hyperterminállal, egyébként ASCII kódban is.
(#) puli122 válasza pucuka hozzászólására (») Máj 27, 2010 /
 
AVR-el szeretnék gsm modult vezérelni, ehhez valami tanács vagy tanulandó doksi?
(#) pucuka válasza puli122 hozzászólására (») Máj 27, 2010 /
 
Először szerezd be a használni kívént GSM modulról a lehető legtöbb információt. Abban benne vannak az ahhoz tartozó implementált AT parancsok.
A programmozáshoz meg az előzőekben találsz hivatkozásokat is, ahhoz én nem értek.
(#) masters válasza puli122 hozzászólására (») Máj 27, 2010 /
 
(#) pucuka válasza masters hozzászólására (») Máj 27, 2010 /
 
Csak hogy a saját házunk táján söprögessünk
Bővebben: Link
(#) elektromos válasza pucuka hozzászólására (») Máj 28, 2010 /
 
Ez jó, csak itt nem találok hozzá antennát, meg antenna csatlakozót.
(#) ciw válasza pucuka hozzászólására (») Máj 28, 2010 /
 
Hi !

Vigyázat !

A SIM300 már csak év végéig van, vagy SIM900 vagy uBlox.

A sim300-nak amúgy is gondok voltak a CMUX-ával.
(#) Belami válasza elektromos hozzászólására (») Máj 28, 2010 /
 
A "soselectronic.hu" oldalon találsz GSM modult SIM300DZ (7.200,-Ft), valamint antennát (180 fokos 1.100,-Ft, 90 fokos 1.500, Ft.
http://www.soselectronic.hu/?searchstring=sim300dz&str=378
http://www.soselectronic.hu/?searchstring=gsm+antenna&str=378
(#) ciw válasza Belami hozzászólására (») Máj 28, 2010 /
 
A soselectronic árai mocskos drágák.

Az M2M kft-t ajánlom (az sos is tőlük veszi)
(#) Belami válasza ciw hozzászólására (») Máj 28, 2010 /
 
Becsatolnád az említett Kft. elérhetőségét.
Illetve egy linket (termékek), amiből látszik, hogy valóban jóval alacsonyabbak az áraik.
(#) puli122 hozzászólása Máj 28, 2010 /
 
És szerintetek melyik gsm modullal kezdjek foglalkozni ? Ami főleg olcsó, nem szűnik meg és az alapvető funkciók jók benne ( semmi extra ).
(#) Belami válasza puli122 hozzászólására (») Máj 28, 2010 /
 
A SIM300DZ típust nagyon sokan használják (elektronikai egységeket gyártó cégek is). Tudomásom szerint minden alapvető funkció jó benne. Aki nem akar extra, különleges dolgokat, annak megfelel. A fórumban többek által ajánlott GSM riasztóhoz is ez van illesztve. (GSM átjátszó). Ebből szerintem már több 100 darab elkelt és senki sem panaszkodott rá. A "kis " kínai most is gyártja ezer számra.
(#) puli122 válasza Belami hozzászólására (») Máj 28, 2010 /
 
Hello, ez a riasztóm van nekem is, csak telefonna. Hasonlót akarok építeni, csak magamtól, és nem pic hanem avr alapút.

Amúgy ma fölteszem a korábban említett doksit a kidővítésről.
Neked ilyen "ipari" modulos van ?
(#) ciw válasza Belami hozzászólására (») Máj 28, 2010 /
 
Üdv!

Nem akarok vitatkozni senkivel, az előbbi hozzászólásaimat azért írtam, hogy érdemes az abban leírtakat szem előtt tartani.

Íme a disztributor levele:

Idézet:
„Tisztelt Ügyfelünk!
Értesíteni szeretném, hogy a SIM300 sorozattal együtt a SIM508Z / SIM548Z modulok gyártása előreláthatólag évvége körül leáll. Ezek helyett a SIM900 illetve SIM548C modulokat ajánlom.
További részletes információkért kérem keressen.

Üdvözlettel,
Bodnár László
Sales manager
laszlo.bodnar@m2m-com.com”



Illetve a SIMCOM support a hibáról, amibe belefutottam:

Idézet:
„Kedves József!
Jöhet angolul? Ezt válaszolta a support:

In fact, our TCPIP stack was developed earlier than MUX, so there is some problem when working under MUX mode. It can send out data through one virtual serial port, but when receiving, the data may not be received (non-transparent mode).
What's the application of this customer? Can you use the PPP instead of TCPIP under MUX mode? Did you promote SIM900 to him?


Persze, akinek nem kell cmux a tcp alatt, normál módban teljesen jó.

Az árakat nem látod, mert nem webshop szintű a történet, a google ba beírva a SIM300-at az első találat az m2m kft volt

Itt a link, árajánlatot EURO-ban adnak.
(#) puli122 válasza ciw hozzászólására (») Máj 28, 2010 /
 
A sim900 kb 1000Ft-al drágább úgyhogy nem jelentős a különbség, és kösz a hasznos tanácsot, ha valóban megszűnik és elfogy, nem érdemes fejleszteni rá.
Nincs esetleg magyar nyelvű leírása valakinek a modulok használatáról ? Gondolom hogy nem nagyon van, de hátha.
(#) ciw válasza puli122 hozzászólására (») Máj 28, 2010 /
 
Üdv !

Pont azért írtam, hogy hosszú távú fejlesztésre már nem szabad a 300-ast választani.

Magyarnyelvű doksi nincs, és az angol nyelvűt is csak titoktartási nyilatkozat ellenében adják oda, amit nem értek.

De azért, itt egy kis csemege a SIM felhasználóknak, ami ebben nincs benne az nem is létezik.

Link
(#) Belami válasza puli122 hozzászólására (») Máj 28, 2010 /
 
Nekem is csak a sima (C45) telefonos változat van. Terveztem egy saját PIC-es riasztót amihez már GSM modul csatlakozik, de a programot nem tudtam megírni.
(#) puli122 válasza ciw hozzászólására (») Máj 28, 2010 /
 
De akkor hogyan tanulom meg a használatát ?
(#) puli122 hozzászólása Máj 28, 2010 /
 
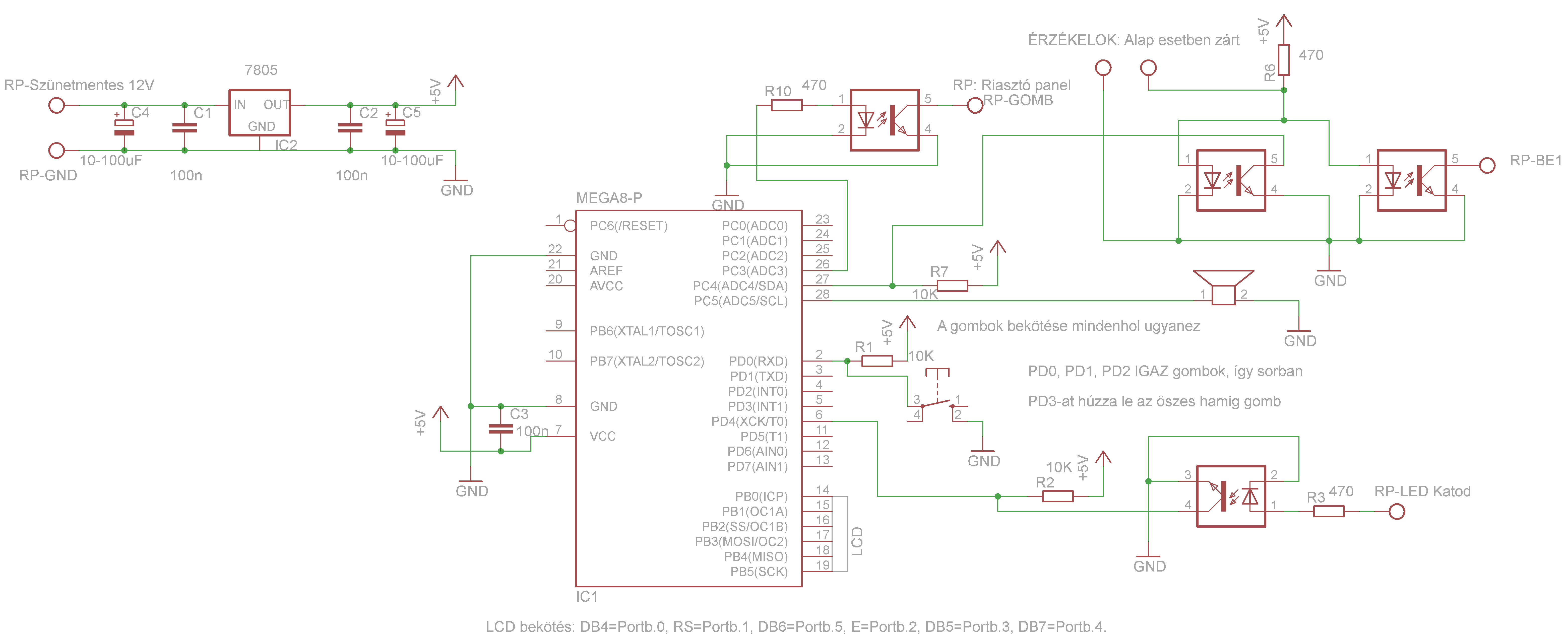
Na lerajzoltam a riasztóm kezelőjét.
Előre mondom hogy inkább vázlat lett mintsem pontos kapcsolási rajz. Az LCD bekötését csak odaírtam, nem rajzoltam le, én 2*24-eset használok hozzá.
A gombok nem mátrixba vannak kötve, hanem csak simán a portokra (nem a legjobb megoldás tudom).
3 igaz gomb van, sorba kell beütni őket, és egy hamis bemenet, ide az összes hamis gomb megy. Ha kód bevitel közben hamisat ütsz le, előröl kell kezdened.
Tápot a riasztó panel szünetmentes részéröl kap.
Hangnak egy akármilyen kis piezzo jó lehet. ( enyém lomexes, kirakva polcra előre, kis kék 100Ft-os )
Ha valami nem világos írjatok.

riaszto.png
    
Következő: »»   9 / 19
Bejelentkezés

Belépés

Hirdetés
XDT.hu
Az oldalon sütiket használunk a helyes működéshez. Bővebb információt az adatvédelmi szabályzatban olvashatsz. Megértettem