Fórum témák
» Több friss téma |
A tranzisztoros rajzon van két hiba. A D3 fordítva van a rajzon, és a sorkapocs 2-es és 3-as pontja is fel van cserélve.
Köszi a javítást, de ezt a 2-3 felcserélését nem értem. Azt hogy kellene, hogy jó legyen? Arra gondoltam, hogy a 2esbe megy a fázis... de nem tudom erre gondoltál e...
A hozzászólás módosítva: Máj 31, 2014
Igen, a 2-esre megy a fázis közvetlen, a 3-asra a kapcsolón keresztül az indító jel.
A hozzászólás módosítva: Jún 1, 2014
Köszönöm szépen folyamatban van az alkatrészek beszerzése.
Lenne egy kérdésem még. Mivel ilyen kapcsolást még nem csináltam ezért nem tudom, hogy ezt összeállíthatom e ("dugdosós") próbapanelen? A 220V miatt kérdezem, nem tudom, hogy alkalmas e erre. (igazából nem értem a kapcsolás működését sem, de ezen dolgozom még...) Megj: a lakás villanyszerelését is intézem, tehát figyelek, hogy ne vágjon agyon. Csak az alkatrészek és a panel miatt kérdeztem...
Hello! Dugdosós panel elég veszélyes ilyen feszültség mellett. Mert ott a hálózat, ami mögött nagy teljesítmény van. Ha zárlatot csinálsz elég minden. Könnyen áramütést szenvedhetsz, ha kiesik valami a panelből, vagy elnézel valamit.
Én a helyedben a C1 kondi rövidre zárása mellett, 24V-ról próbálnám ki. Persze a venti ezzel nem fog menni, de helyette tehetsz valami kis izzó terhelést, amin látod működik-e. (Aztán ne elfelejteni a rövidzárat kivenni, mert 230V mellett nagy durr lesz a vége.)
Ez lesz a jó és biztonságos megoldás! Köszönöm!
Sziasztok!
Egy kis segítségre lenne szükségem. Egy olyan áramkörre volna szükségem, ami egy kis 24V-os motort vezérelne. Folyamatosan kellene mennie, kb. 2-10 perc között állítható időközönként kellene bekapcsolnia 8-10 percre a motort. Köszönöm a segítséget!
Sziasztok!
Segítségre lenne szükségem..... Van egy ébresztős kisrádióm.Mikor ébreszt,cd lejátszó részéről letudok szedni 5v-ot. Kipróbáltam egy relével ami be is kapcsolta a kávéfőzőt.Eddig jó,csak kb 7 perc után ki is kéne valahogy kapcsolni.Találtam ezt a kapcsolást. Hogy lehetne összehozni,hogy mikor behúz a relé az időzítő is elinduljon.Kb 7 perc után lekapcsolj a kávéfőzőt?Az sem lenne hátrány ha 0-12 perc között tudnám állítani az időzítőt. Amatör vagyok,nézzétek el ![]() Előre is köszönöm a segítségeteket!
Ez is egy megoldás.
De itt van ez is, melyet én építettem és még ma is működik. Vagy, ha nem akarsz ennyit vacakolni, akkor egyszerűen veszel egy modern kávéfőzőt, amiben van beépített óra. Nekem is ilyenem van. 24 órával előre be tudom állítani, hogy mikor kezdjen el főzni. Egy jó darabig még melegen is tartja, mert van alsó fűtése, de egy idő után azt is lekapcsolja.
Hello! Analóg módon nem időzítünk percekre, inkább számlálóval. De nullától sem, mert értelmetlen. Próbára célszerű a 100nF-ot 10nF-ra cserélni, és akkor tized annyi ideig kell várnunk a próbához.
Tiszteletem segítséget kérnék olyan időzítőre lenne szükségem amely bekapcsoláskor indít egy relét lejáratkor indít egy hősszúlejáratút majd lejáratkor indítja az elsőt ez a művelet addig tart míg kapja a 12 v -ot előre is köszike
Hello! Az időket illene tudni. De ez egy ciklikus időzítő, amiből számtalan példányt raktam már fel.Pld..
A hozzászólás módosítva: Jún 19, 2015
Hello az első 1-5 perc a második 1-2 óra
Akkor válaszd pld. ezt a rajzot. Cseréld a C1-et 1,5µF-ra, a C2-őt 47µF-ra és kösd össze az "S1" pontot az "S2"-vel.
A bekapcsolási időt a P1-el, a kikapcsolásit a P2-vel lehet állítani.
Esetleg nézd meg ezt is hátha szimpatikusabb. (A 3,6V-al ne törődjél, működik ez 12V-ról is..)
,Tiszteletem de egy kicsit értetlen vagyok de ez nem fordítva működik ?
neka m kb5 perc lejárta után indítja a hosszú időt majd ennek lejárta után újból az elsőt
Hello! Elsőként ezt írtad.. "bekapcsoláskor indít egy relét lejáratkor indít egy hősszúlejáratút majd lejáratkor indítja az elsőt "
Egyébként melyik rajzra vonatkozik a kérdés? De ha nem ezt szeretted volna, akkor pontosítsd a kérést úgy hogy én is megértsem. Mi működjön, mikor, és mennyi időre.
Tiszteletem jól írtam előszőr 0-5 percre kapcsol egy mágnes szelepet majd 1-2 óra után újból indítja azt
Akkor ez pont ezt teszi. Mellesleg nem válaszolsz, csak a fele kérdésre..
Mi a a másik fele ? A rajzott te javasoltad
"Egyébként melyik rajzra vonatkozik a kérdés?"
Sziasztok!
Egy olyan áramkörre lenne szükségem ami ha kap tápfeszt utána kb fél óra múlva kb 2-3 másodpercre behúz egy relét és utána semmit nem csinál csak ha leveszed róla a tápfeszt és ha megint kapja a tápot újra lejátsza ugyan ezt. Előre is köszönöm a segítséget
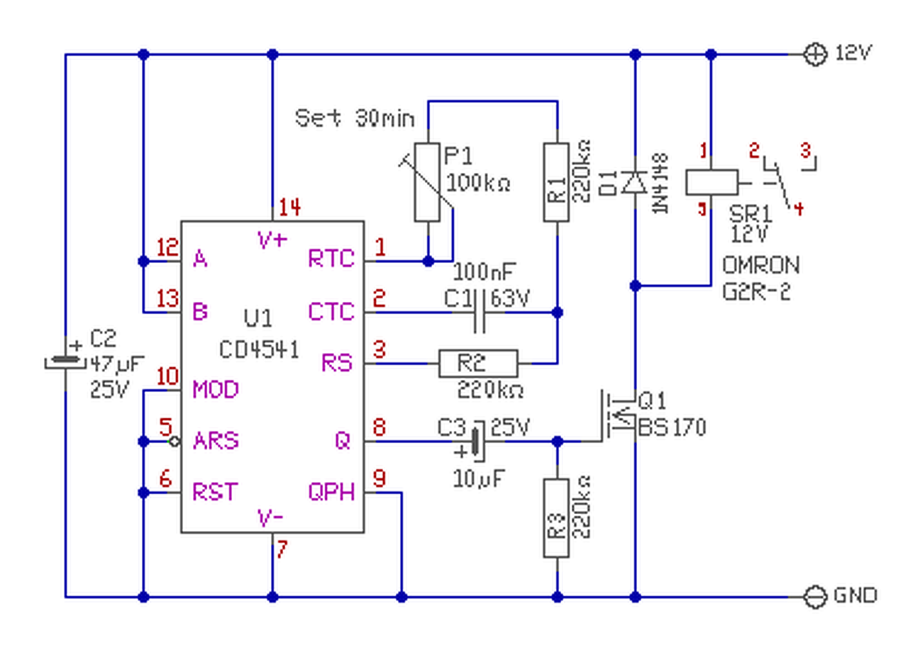
Hello! Tessék! A 3 másodperc, nem túl "precíziós", de kb. ott van. Az értékét a C3-R3 határozza meg (és a Fet küszöbfeszültsége). Beálltani a 30 percet úgy célszerű, hogy a 100nF helyére ideiglenesen egy 1nF (nem kerámia) kondit teszünk, és 18sec időzítést állítasz be. Majd csere a 100nF-ra.
A hozzászólás módosítva: Júl 16, 2015
Nagyon köszönöm!
Megépítem kipróbálom. A rövid relé kapcfsolási idő csak azért rövid mert egy nyomógomb megnyomását kell elvégeznie tehát még kevesebb idő is elegendp lenne de nem baj ha akár 10 mp is
Felénk a 10 másodperc, hosszabb mint a 2-3. De lehet azóta a fizika már megváltozott?
Szép napot.
Megépítettem az áramkört de ahogy ráadom a feszt már bekapcsolja a relét kb 2 mp re Itt az volna a lényeg hogy ezt kb 30 perc műlva tegye meg. Mit tudok tenni ?
Hello! Akkor valamit elhibáztál. A tápfesz bekapcsolásakor működik az Auto Reset (ARS). Reset alatt (és utána), pedig QPH szintje határozza meg a Q kimenet szintjét. Ha QPH alacsony szinten van (mint a rajzon), akkor bekapcsoláskor Q is alacsony szinttel indul. Vagy is a Fet nem kapcsolhat ekkor..
A diótát nem tettem bele attól csinálhatja ?
- A dióda hiányában, a Fet élete van veszélyben, más nem.
- Az IC lábainak helyes bekötését kell ellenőrizni. Legfőképpen a 9-es láb a GND-n van-e. - Valamint, hogy a C1 kondi kapacitása megfelelő-e, és nincs-e szakadás a körében. Valamint a R1-P1 értéke magfelelő-e. Mert ha nem, akkor az idő gyorsan egyből lejár, és nem veszed észre a késleltetés meglétét.. |
Bejelentkezés
Hirdetés |








