Fórum témák
» Több friss téma |
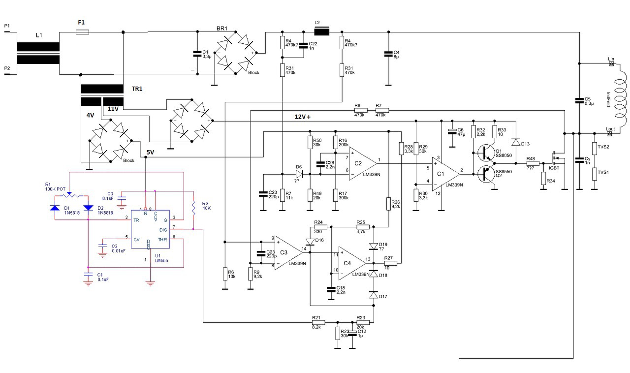
Ennek a modulnak van száma! Például...és akkor még a másik oldalt nem is láttuk! Venni kell egy új modult, kár is erőlködni ezzel...
Holnap pótolom eme hiányosságokat…
Most jutottam odáig, hogy pótoljam a hiányosságokat…
Jobb későn, mint soha! Nagyon jó képek! Ránézésre sértelennek tűnik a másik oldal...
Úgy tűnik jól is saccoltam! Jó kép is van róla a neten! A hozzászólás módosítva: Jan 19, 2022
Köszönöm, itt már le is olvashatóak a kívánt értékek.
Kíváncsi vagyok mitől olvadtak le a kondik. Asszem a felette levő diódák kimérésével fogom kezdeni.
Sziasztok !
Az lenne a technikai kerdesem ,hogy ha az igbt elött levő 2db tranzisztorra kulső frekigenerátort tennék . Elindulna ? Mármint lehetne elvileg főzni. Tudom előtte ki kell merni az eredeti frekit ,rezonancia frekit
Szia!
Több buktató is van. Ez egy szabályozott egység, áramméréssel, visszacsatolásokkal. Ezen felül a meghajtó négyszögjel kitöltési tényezője, frekvenciája, felfutási ideje is számít, valamint ellenütemű meghajtás kell, holtidővel. Inkább meg kellene javítani az eredeti áramkört a jó eredmény eléréséhez.
Rendben koszonom.
Még ami érdekelne , hogy a bemeneti szűrő kondenzator egyenirányító után 8µF . Ekkora induktív terhelésnél , illetve kb 25khz nal nem omlik ossze a feszultség ? Ami kb 330v ot mérek .
Illetve mekkora lefutási idő kell hozzá van erről valami informácio ?
Mert utana kell nézzek a freki generátoromnak mit tud Előre is köszönöm
Elnézést .
Illetve a felfutasi idő. Mekkora kel ? Érdekes , mert az igbt 15ns alatt kapcsol be.
Sziasztok ! A tvs1 tvs2 szupressor dioda irány a nincs jelőlve.
Gondolom a tekercs visszarugófeszültségét viszi nullára
TVs2 katódja az igbt kollektora felé nézzen.
Köszönöm.hany voltos lehet vajon ?
Illetve azt vettem észre, hogy a panelek nagy részeben nincs semilyen vedelem... Nincs visszarúgasa a terhelő tekercsnek ??? A hozzászólás módosítva: Jan 23, 2022
A 2 db összes feszültsége kevesebb legyen kb. 10-15 %-kal, mint az igbt Uc max.
Köszönöm.
Azért kérdezgetek, mert próbálom megérteni a főző működését valamennyire, és nem talalok leirast. Például elmeleti szinten nem értem miért kell a meghalytasban L C kör. Mi a szerepe a 0.33 mikros kondinak. Kell rezonancia a főzéshez, nem elég ki be kapcsolni igbt vel a tekercset
Az LC kör egy meghajtott rezgőkör, aminek a "tartozéka " a tekercs és a 0.33 uF.
A tekercset "ki-be kapcsolgatása" nem jó megfogalmazás - abban komoly nagyfrekis áram folyik, amikor ráteszed a "vasat".
Igen ez így van
Tehat folyamatosan méri az áramfelvételt , és kitoltést valtoztat ha labost teszek rá. Vagy frekvenciat növel. Elvileg az igbt gate laban föld független oscilloscóppal rámérhetek mi történik
Ha van szkópod, ne titkold a képeket.
- 3-4 jel férjen rá a képernyőre.Elvileg a hálózati kábelbe is belemérhetsz ( vagy rá lakatfogóval ), hogyan változik az átfolyó áram 50 Hz-ről.. A hozzászólás módosítva: Jan 25, 2022
Mert az a feladatom, hogy igbt megvezérlése .1 adott terheléssel ami nem változik.
De azt maximalis teljesítménnyel. Ehez muszáj leszek egy eredetit bemérni. A képeket természetesen megosztom. 1db leírást találtunk 25khz 45%kitöltéssel. De érdekes, hogy többféle frekin mennek a főzök. Mindenesetre áramméréses Korrekció nélkül nem túl esélyes. A hozzászólás módosítva: Jan 25, 2022
A tekercsek és a kondik se teljesen egyformák.
A 45 % reális. Árammérés CSAK nagyjából..
Rendben. Csak az árammérés marad , mivel lábost érzékelőt nem látok. Pl mágnesesség fém érzékelő alkatrészt
Es nem! A pufferkondi feszt méri amiből igen nem jelet komporal a 32khz frekinek Ezért nem latja a meghalytast zarlatnak
T. Hozzáértők!
Barátom vett egy villanytűzhelyt. Szép, működik, de a sütőben a ventilátor állandóan megy, még ha csak világítást kapcsolja be, akkor is. Szerintem ez nem normális, mert pl. takarításkor kötőhártyagyulladás 2' alatt! Szerviz szerint ez így működik. Szerintem meg el van "tervezve" (hogy finom legyek), de nagyon. A hozzászólás módosítva: Jan 26, 2022
"Indukciós főzőlap" ?
Csak okoskodom: Ha világítást se kapcsolja be...? Meg nem nevezett típusról mit is írhatnánk? Katalitikus vagy pirolitikus sütő? ![]() Miénkben meg 2 ventilátor is van: 1 légkeverés + 1 az üvegajtó hűtéséhez... A hozzászólás módosítva: Jan 26, 2022
Milyen a kép, amikor nincs rátéve semmi, ill. csak egy alu vagy réz lap?
Nem kell variálni. Ind. főzőlapok, izzóbetétes sütő (a típust fejből nem tudom).
Évinek már begyulladt a szeme, mert minden használat után kitakarítja. Most külön lámpa van már. Ami persze kényelmetlen és nem úgy világítja meg. (akárhova teszi)
Sziasztok!
Segítséget kérnék, mert a főzőlap nem ismeri fel a mágnesezhető, indukcióslapra való edényeket, míg a másik lapon tökéletesen működnek! A tipusa Hendi 2000 model. Belehet kapcsolni, minden funkciója állítható, csak éppen nem indul el a melegítés. Hibakód nincs, csak időnként csipog, majd kikapcsolja magát! Mi lehet a hiba oka, hol keressem, ha szétszedem? Előre is köszönöm a segítséget! A hozzászólás módosítva: Jan 28, 2022
Szia! Sikerult megépiteni ? ??
Hasonló cipőben járok mint te . Ranézésre jó a rajz , de a frekit rezonanciafrekire kell beallitani . Kb 32khz. 45 százalékos kitoltés. Fillérekért kapni ilyen oscillatort. Nekem egy fizika kisérlethez kellene megépiteni. En viszont az lm339n mukodesét még nem teljesen értem mit hogy csinal .valami jel szinkronizálas
Üdv a csapatnak. Tovabbi sorry , de gyorsan tanulok.
Amiket eddig irogaltam, nagyrésze butaság. De kezdem megérteni mi a nehézsége épiteni egy fix teljesítmenyen működő főzőt. Valaki el tudna kb magyarazni az lm339n ic munkajat a rendszerben ? Az odaig kezd tiszta lenni , hogy rezonancia freki megy ki. Es ehez kell valahogyan szinkronizalni a beérkező frekit, nehogy igbt off legyen. Latom 2 mérőpont van a rezgőkörön. Mit mêr ?? És hogyan befolyásolja a kitoltési tényezőt ? |
Bejelentkezés
Hirdetés |









- 3-4 jel férjen rá a képernyőre.











