Fórum témák
» Több friss téma |
Fórum » Inverteres hegesztőtrafó
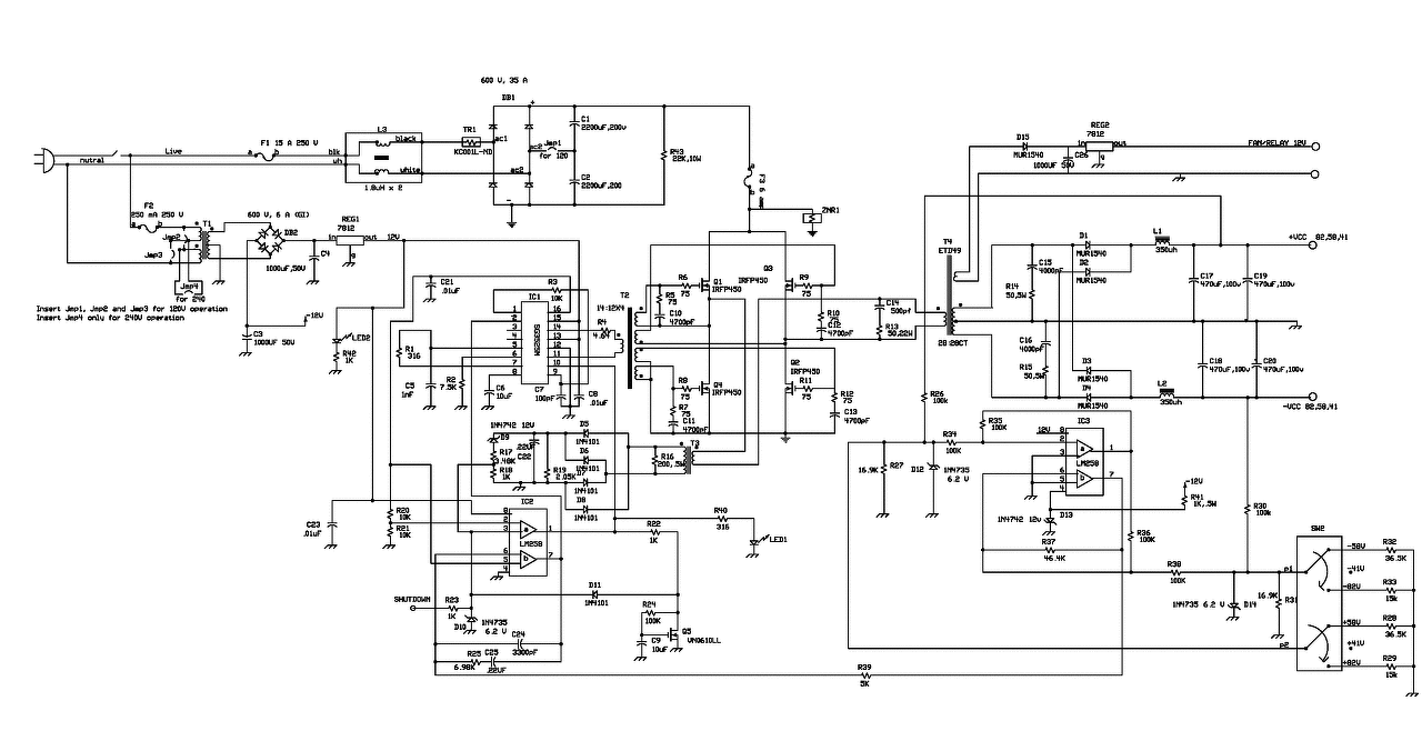
Én még arra gondolok hogy a vas törhetett el. Egyébként miért csak az a hitvány porvas sárga fehér toroid jó oda? Mert kicsi az Al-ja? Vagy mert könnyű telítésbe vinni? Tényleg nem értem.
Jó oda más is,csak akkor varáilni kell az értékekkel.Ez megint egy másik téma.A megadott paraméterek a rajzon azért vannak hogy egy kezdő is után tudja építeni.Azért mondtam hogy egy trafó tekerést nem lehet elbaltázni,valami másnak kell ott lennie.
Nyilván más téma, de engem érdekelne erre egy magyarázat. Hogy mondjuk mi történne, ha a vas kivételével minden ugyanaz lenne. Kicserélnénk mondjuk egy nagyobb Al értékű vasra (kisebbre már nemigen lehetne), telítési indukcióra és frekvenciatűrése is tudná a vas ugyanezt. Szerintem a kimeneti jel semmit se változna, akkor meg nem értem miért kéne változtatni alkatrészeket? Ha tévedek akkor légyszi magyarázd el miben, miért?
A kapcsi táp topikba már párszor leírták,az áramváltó,mint egy trafó müködik ebben a körben.Mivel mi egy menet primert használunk a szekunderen megfelelő menetszámot kell tekernünk a hibajel,mármint az áramszabályzáshoz elegendő fesz eléréséhez.Ezt zárjuk egy söntel.Ezért mondtam hogy jó a porvas helyet ferrit is,csak megfelelően kell méretezni.A hibajel fesz eléréséhez kell méretezni a vasat,tekercsel.Természetesen a vas al adja a menetszámot.Nem tudom másképp leírni,én sok ismeretlen gyürüt kisérletezéssel be tudtam állítani.
Sejtem miért használnak ide ilyen kis Al értékű vasat. Meghatározott a primeráram! Ha nagy Al lenne a vas, nagyobb szekunder menetszám, vagy kisebb Ohm, nagyobb teljesítményű lezáró ellenállás kellene, hogy eltaláljuk a hibajelet?!
A hozzászólás módosítva: Ápr 16, 2016
Összegezve a primerkörben folyik egy áram egy bizonyos feszültségen, ahhoz hogy ne telítsen be a vasunk, ezt a szekunder körben el kell disszipálnunk, amit a lezáró ellenállás megold. De minél nagyobb a vas vesztesége, annál kevesebbet kell az ellenállásnak elfűteni. Valahogy így lehetne megmagyarázni, miért dönthettek emellett a gyatra Al értékű vas mellett
Az a sárga, egy oldalon fehér az, ami igazából egyáltalán nem jó oda, merthogy az porvas, áramváltónak meg ferrit kellene. Hogy miért azt teszik bele? Egyrészt azért mert mondjuk nincs éppen más, másrészt meg nem értenek hozzá. Harmadrészt ez egy együtemű (2T forward) elrendezés, és semmi baj nem történik ha valamennyit késik, illetve ha nem alakhű az áramjel. Ha baj lenne belőle akkor nem tennék bele, mert már a legelső példánnyal is eldurrogtattak volna néhány marék IGBT-t.
Egyébként ha visszaolvasol vannak ennek a dolognak jelei, csak meg kell mérni hogy mennyit hajlik ki az áram zárlatban, amikor a pálca leragad. Egyből látni fogod hogy az a sárga gyűrű valóban nem oda való. Ha korrekt áramjelet akarsz akkor megfelelő ferritmagot teszel oda, de ez ennél nem annyira lényeg, mint egy híd vagy félhíd esetén.
Így van, ez már sokszor le volt írva de még senki nem merte kipróbálni rendes ferrittel nagyon a menetszámokat sem kellene változtatni, egy biztos a hidas CO hegesztőmbe áramváltónak csak a ferrit működött ez a sárga por vas nem, itt valamiért használható.
Sziasztok,
köszönöm szépen a segítséget mindenkinek Megoldódott a hiba. Az áramváltót szétbontva szembesültem a zord valósággal. Kicsit könnyelműen tekertem meg, a magra nem tekertem semmi szigetelést csak rátekertem a 0.4-es huzalt. És kb 8 helyen tört meg teljesen a huzal így néha érintkezett néha nem. Ez megmagyarázza az időleges jeltorzulásokat. Most megtekertem normálisan és beszigeteltem a magot is + lelakkoztam és láss csodát szép és stabil jobba ívelő fűrészjel látható. Köszönöm még egyszer mindenkinek
Írtam hogy zárlatos az áramváltód!
Igen
De időszakosan működött és a sors keze hogy én mindig akkor mértem :S
Oszcilloszkóppal nézegettem a főtrafó primer tekercset ekkor még csak 50V –ról és jókora túllövések voltak. Az áramszabályozást is kitudtam próbálni jól működött. Ezután kötöttem be a teljesítményrészt a hálózatra, tehát 310V egyenről soros izzón keresztül. A főtrafó primer menetszámot szerettem volna meghatározni. 40 menetről indultam (főtrafó 4.1cm2 zöld toroid) ekkor 40mA egyenáram felvétel volt. CSökentettem a menetszámot néhányszor majd próba, kb:70mA –re állítottam be ez 28 menetnél valósult meg. Egy darabig járattam így a ferrit kicsit langyos volt. Ezután 26 menettel próba 80mA áram felvétel, és ekkor az egyik hgtg30n60a4d C-E zárlatba ment át, a soros izzó megvédte a többit. Azt gondolom a feszültség csúcsok miatt ment tönkre az igbt. A primer tekercsre gondoltam snubbert tenni egy soros RC csillapítást, csak azt nem tudom hogyan kellene kiszámolni. Vagy esetleg az igbt diódákkal párhuzamosan kondenzátort?
A gate ről is hiányzik a 2 darab szembekapcsolt 18V os zener dióda, meg a puffer kondik mellől 1µF / 400V kondenzátor, nem árt az igbt-kkel párhuzamosan egy soros RC tag sem.
Érdemes megnézni az (ipari) gyári kapcsolásokat azokból nincsenek kispórolva az ilyen filléres apróságok.
A gétmeghajtón milyenek a jelek?Az igbt ken van külső dióda?A belsőt nem használja.
Peti:én a felsoroltak közül egyiket sem raktam bele,még is működik. A hozzászólás módosítva: Ápr 17, 2016
Arra gondolsz, hogy a gate trafó is okozhatta az igbt halált? Másoknál snubber nélkül is működik, de ezután nem merem snubber nélkül működtetni, mert 600V -os igbt-ről van szó. Ahogy nézegettem 50V-ról kb kétszeres volt a primeren a feszültség túllövés. Tehát 310V-nál már 600V-os tüskék is lehetnek.
Ott valami más baj van, mert az IGBT-n nem lehet akkora túllövés hogy tönkretegye. Ha nem így lenne, akkor az enyém nem menne már 6 éve snubber nélkül. Amit a szkópon látsz túllövést annak kb. a kétharmadát a szkópod mérőfeje szedi össze.
Egyébként az IGBT-kkel kell párhuzamosan soros (szívó) RC tagot tenni, a hozzávetőleges értékét megnézed hasonló felépítésű gyári gépben, és az adott konstrukcióban kell pontosítani a trafó, illetve a szerelési induktivitások fényében, szkóppal. A gate-ekre semmit ne tegyél, nem kell oda plusz kapacitás, egyébként sincs értelme a szembekapcsolt zénereknek. Normál üzemi működés mellett nincs szerepük (nem nyithatnak ki), ha meg már kinyitnak, akkor úgyis jóval nagyobb a baj.
Szép négyszög. Ugye 15V a gate feszültség csúcstól csúcsig 30V körül a negatív pozitív tartományban.
Lehet, hogy kifogtam egy selejtes igbt-ét? 50V-al szépen működött az áram szabályozás is különben áramváltóval készítettem. Az áramváltó lezáró ellenállást növelve 20-50A-ig szabályzott is majdnem tudtam vele hegeszteni is. Akkor kísérlertezzek a négy igbt C-E közé RC taggal? A primer RC az nem jó?
Az RC tagot az IGBT-kre kell tenni, nem a trafóra.
Igen köszi már nézegettem én is. A legegyszerűbb egy kondi lenne. http://www.wima.com/EN/igbt.htm Vagy a diódás RC.
Van itt egy egészhidas táp ezen is a priméren van csillapítás.
A hozzászólás módosítva: Ápr 17, 2016
Valami ilyesmire gondolok én is, amit leírtál. Szerintem ha fognám és kicserélném ezt a sárga-fehér vasat egy zöld ferritre, mindent hagynék ugyanúgy, az égvilágon semmi nem történne. Max kicsit melegedne a lezáró ellenállás, de csak addig, míg hegesztünk, szóval elhanyagolható lenne. Jelalak nem változna, mert a vasat ugyanaz a fesz-idő gerjeszti, "legrosszabb" is az lenne amit írsz, és erre nem is gondoltam, hogy az áramkihajlások mértéke csökkene. Lehet ki is próbálom, ha megtalálom még azt a zöld ferritgyűrűt...
Hát az elég gáz huzal, ami ennyire törik, remélem nem ugyanazzal tekerted meg...De jó hír hogy végre összeállt a géped, használd egészséggel!
Vettem más típust a főtrafó secunderéhez amiről szikével alig lehet leszedni a lakkréteget
Meg tettem alá kapton szalagot hogy ne tudja megsérteni. Köszi
Csatolok két rajzrészletet, ezek elvileg gyári gépek. Szoktak az RC tag helyett szupresszort is betenni, azt én még nem próbáltam, de elvileg annak is bírni kellene.
Majd egyszer lefotózom az enyémnek a primerjét hogy mekkora a túllövés mert már nem nagyon emlékszem, de szerintem a 450V-ot sem éri el az alapjel+tüske.
A jelalak sokat javulna, mert a porvasnak van egy kb. 2-300-as Al-je, a ferritnek meg mondjuk 2000-es. A porvasas áramváltóval épített gépeknek ilyen 50-100%-os áramkihajlása van, az enyémnek meg olyan 25%, ami magáért beszél.
Sziasztok! Szinte az elejétől figyelem ezt a topikot, mivel érdekel ez a téma is. Már vagy öt éve egyet építettem is erdgab jóvoltából, és hathatós segítségével, az öcsémnek. Be is vált abban még kézzel rajzolt panelok voltak. De most az egyik haverom nem hagy békén, hogy neki is építsek egyet.
Nézegetem a különféle kiviteleket , elég sok féle panelkialakítást és trafókialakítást látok. Tudom, hogy nem olyan egyszerű a kérdésem, de meg szeretném kérdezni, hogy melyik kivitel a megbízhatóbb? Esetleg valaki tudna konkrét panelterveket küldeni, és néhány szót az adott kivitelről írni? Nagyjából elég lenne 130A-es kivitel, jó lenne bele a kiegészítők is, gondolok itt a letapadásvédelemre és ilyesmikre. A transzformátor magjának régi tévékből bontott nagyfesztrafóvasakat szeretnék, még a fojtónak is. Elsőre ennyi jut eszembe. Megköszönöm előre is a fáradozásotokat!
Milyen árban vannak most a gyári inverteres hegesztők?
Ha nem saját magának épít az ember akkor nem éri meg szerintem.
Sziasztok! Úgy tűnik, hogy az Igbt C-E közé betett az RC snubber működik, köszi mindenkinek. Közben rá kellett jönnöm a 2db 75X39X13 zöld toroid nem lesz jó. Az AL=12000 28menetel hideg állapotban 70mA, ahogy melegszik egyre feljebb kúszik a felvett áram is. Úgy 10 percig járattam 50-60 fokig felment a hőmérséklete, az áramfelvétel 130mA lett. Ilyenkor egyre jobban betelít? Nagyobb menetszámnál is hasonló a helyzet. Van még 3db 50X32X13 szintén zöld ferrit gyűrűm. Az AL=6000 itt 3-at raktam egymásra, 22menetnél 70mA, ahogy melegszik itt fordított a helyzet, lejjebb megy az áram felvétel. Fél óra után kb: 50 fokos és 50mA üres járatban. A kérdésem az lenne, hogy a 75X39X13 zöld toroid felejtős nem alkalmas főtrafónak?
|
Bejelentkezés
Hirdetés |









