Fórum témák
» Több friss téma |
Ki kell próbálni, adni kell neki egy kis gerjesztést... had szóljon. ( tápot szinte mindenből lehet csinálni...
) Idézet: „Egyébként mitől ment tönkre?” Nem tudom, egyszer csak fogja magát és mondjuk minden 50-ik indításnál már nem húz be a relé, aztán forrósodik az 5w22ohm... elkezd világítani, majd elszáll a 0.039omosak is majd a Fetek. Szép látvány. (Ez akkor történik amikor valamilyen oknál fogva működőképes állapotot produkál) Idézet: „... a segédtáppal is valami gond van, vagy rossz a BC846.” Igen. Én is ott szerettem volna elkezdeni kimérni mi a bibi. Idézet: „(ki kell dobni, áttervezni vagy másfélét építeni)” előbbin gondolkodtam már sokat, nagyon felmérgel és értenék is hozzá..., az utóbbihoz nem értek. Idézet: „Ha van olyan trafód ...” Nincs sajnos. Lényeg a lényeg, hogy már igazából nincs kedvem vele szórakozni, mezitláb semmi nélkül, becsukott szemmel matatni valahol. Ha újra be is indulna se volna jó hisz már 2. romlott el véletlenül, váratlanul... Ami tőlem telt megtettem, köszi a segítséget nektek is akik próbáltak és együtt éreztek, mindvégig kitartottak és fogtátok kezem és együtt gyászoljuk tápomat. Abba hagyom. Sziasztok!
Úgy 20 mikron körül lehet. 8-szorosan fogtam össze, úgy mértem 160 mikront, mert egyszeresen már vetekedett a mikrométer pontosságával.
Annak már nagyon jónak kell lennie, még nagy frekin is. ( Van egy rakás pc tápom, azt hiszem körülnézek bennük... )
Valószínüleg tényleg nem rossz, csak elég kicsike, nem fér el rajta sok huzal. Bár van ahová nem is kell sok, talán lehetne pl. telített üzemű gate meghajtó trafó, egy önrezgő rezonáns tápban! Lehet, hogy megér egy próbát, pl. ebben!
Igen! De azért én hallottam olyan tápról is, ahol csak 10...20 W kimeneti teljesítmény kell... oda is jó lehet.
De ki kellene mérni, hogy mit tudnak telítésre, meg hogy mekkora méretűek, stb.
Sziasztok!
Szeretném a segítségeteket kérni. Vissza rajzoltam egy tápegység vezérlő részét. Milyen gyakorlati haszna van ennek a kapcsolásnak, hogy így valósították meg. Természetesen ez csak egy része a szekundernek. ![]() Üdv.
Az IR-nek más baja is van nagyobb frekvencián, nálam 100kHz felett elkezd a felső oldali meghajtás gyengülni, hullámosodni, majdnem olyan mintha gerjedne.
Mekkora az a freki ahol még üzembiztosan használhatom? van az f=1/1.4*(Rt+150ohm)*Ct képlet, az ezzel kiszámolt frekvencia azt a frekvenciát adja amivel a trafó fog üzemelni, vagy pedig ez csak az időalap frekije és ezt még kettővel osztani kell?
Ezt most fejből meg nem mondom, de gondolom az adatlapon megtalálod. Szerintem 80-100kHz fölé ne menj vele.
Az IR2153 olyan 80 Khz-ig használható jól. AZ IR21531 meg olyan 150kHz-ig. Gondolj azért a holtidőre is, mivel nem célszerű a periódusidő 10%-ánál nagyobb holtidő.
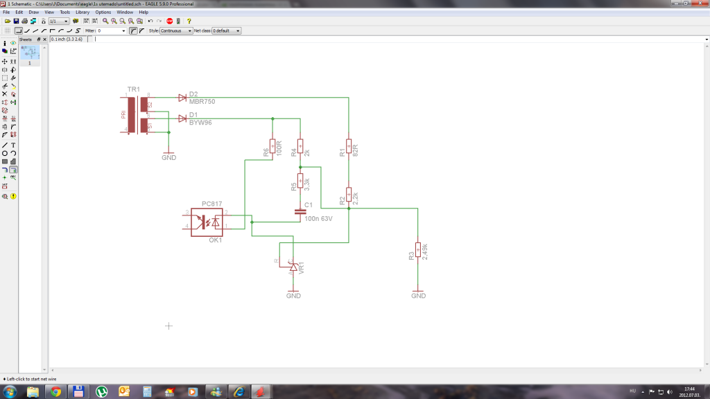
Ez a kapcsolás mondhatni tankönyvi példa. Az R1+R2 és az R3 arányával a kimeneti feszültség állítható be (Uki=2,5V*(1+(R1+R2)/R3). Az R6 az optocsatoló fotodiódájának előtét ellenállása, az R4 pedig a TL431 munkaponti áramát beállító sönt (csakúgy, mint egy zener diódának, a TL431-nek is szüksége van egy minimális áramra a pontos és megfelelő működéshez, bár ez úgy tudom töredéke a zener áramnak). Az R5-C1 tag pedig frekvenciakompenzációt végez, azaz nagy frekvencián úgymond söntöli a vezérlést, megakadályozva ezzel a gerjedést.
Igaz igaz....akkor inkább veszek két új IC-t mert nem akarok nagy trafót használni, kisebb de nagyon jó minőségű magom pedig akad bőven.
Nem az lehet ilyenkor a gond, hogy lassú a bootstrap dióda? Vagy lehet egy alacsonyabb ESL/ESR értékű 1u kondi megoldaná a dolgot.
Bootstrap kondinak kis tantál smd jó lenne? Bootstrap kondinak két típusom van ER1G (400V,35ns) és ER1M(1000V,75nS) melyiket lenne célszerűbb használni?
Bootstrap diódának én ES1J-t vagy UF4004-et szoktam használni. Amiket írtál elvileg mindkettő jó. (mivel ameghajtás nem túl nagy, és remélhetőelg ZVS rezonáns lezs, a dU/dt nem túl nagy, ezért nem kell hűdegyors dióda).
Bootrstrap kondinak én kerámiát szoktam használni, többnyire 1µF 25V X7R anyagút. (vagy ha nincs, akkor Y5V is megteszi)
Hello!
Azt nem értem, hogy miért van mind a két szekunder tekercsről vezérelve a TL431-es referencia pontja. Elnézést amiért nem voltam egyértelmű. Üdv.
Két kimeneti feszültsége van a tápnak. Én a Fairchild AN-9015-ös application note-jában láttam ilyet (1T forward-nál), ahol 5 és 12V kimenete is volt a kapcsolásnak. Szerintem arra szolgál ez a megoldás, hogy mindkét feszültségre stabilizál valamilyen szinten. Ha jól látom, ez egy flyback táp. Ha szorosan van csatolva a két szekunder, és csak az egyikre szabályzunk, akkor a másik is pár %-on belül stabil marad (mivel abban az esetben a két szekunder egymással nyitóüzemben van, és ha az egyik a szabályzott kimenetre dolgozik, a másikon kutya kötelessége annak a fesznek az áttételszeresének lenni).
Viszont a képeden látott megoldás ezt a pár%-ot igyekszik lejjebb szorítani. Amennyiben azon a kimeneten, amire a TL431 osztója megy, csökken a feszültség terhelés miatt, a TL431 úgy variálja az optó áramát, hogy visszaálljon a normálisra a táp kimenete. Azonban ha a másik ág van jobban beterhelve, és az esik, amire az optó megy, akkor is csökken az optó árama, a primer oldali vezérlés növeli a kitöltést, hogy visszaálljon a rend. De így meg a másik feszültség is növekszik, ami meg végeredményben visszafelé hat az optó IRED-jére. Végül beáll egy egyensúly. Ezek parányi változások. És remélem jó sejtem a működés lényegét én is. Én kb. ezt tudom leszűrni a kapcsolásból. Tulképp. szerintem hasonló lehet ahhoz, ami a PC tápokban van, hogy a TL494 hibajel erősítőjére az 5 és a 12V is csatlakozik, egy kevert ellenállásosztón keresztül.
Sziasztok. A segítségetek szeretném kérni. Pár ATX tápot kirajzoltam magamnak és ezekből összehoztam egy másik tápot. Ha valakinek van kedve és ideje akkor jó néven venném a javító ötleteket vele kapcsolatban. A segítséget előre is köszönöm!
Üdv.: Zoli
Ilyet már én is csináltam, igaz, eddig még nem csináltam neki új panelt, hanem az eredetit kopasztottam meg. Megtartottam a TL494 alapkapcsolását, valamint a tranzisztorok meghajtó részét, meg a primer kört egy AT tápban. De amúgy kapcsolási rajz nélkül nem igazán tudom, Te pontosan mit is csináltál. Mi lenne a pontos célod? Milyen kimeneti fesz? Mekkora áram?
(Megfelelő puffereltség esetén egy ilyen PC táp származékot az eredeti trafójával úgy 17-18V-ig lehet biztonságosan húzni úgy, hogy még terhelhető is legyen. A szekunderek 24V-ra vannak méretezve, viszont azért, hogy a gyári alacsony primer puffereltséget ki tudja a vezérlés kompenzálni - mérve vettem ezt a dolgot észre. Az alacsony puffereltség miatt meg nem annyira ronga a power factor.. szerintem ezért oldják meg így.)
Ez ugye saját panelterv? Mert akkor el kéne gondolkodni az érintésvédelmen is...
Ez igaz, de azért hozzá kell tenni, hogy miután az egyentáp nagyon hullámos, így nagyon nagy lesz a tranyók áramának a hullámzása is. Ugye, azért nem túl jó +30...40%-kal magasabb vezetett áram... Én inkább jól megpufferelem, a pf meg olyan, amilyen...
Én is meg szoktam pufferelni, a gyári vezriókban van általában kisebb puffer. Pl. egy hagyományos egyszerű AT tápban (elvileg) 200W-ra 2x220u sorban a primer oldalon. Ilyenkor már persze hogy kell az a kb. 25-25%-nyi kitöltés-tartalék (ütemenként, teljes periódusra nézve), pláne ha még a hálózati feszültség ingadozását is figyelembe vesszük.
Sziasztok. Köszönöm az ötleteket. A primer oldal egy ATX táp primer oldala, 2*470u gondoskodik a pufferelésről sorba kötve és a kettő közül van hajtva egy kondin keresztül a primer oldal. Ez a része csak ki van koppintva a tápból. De ha jól néztem egy At-s tápban is ugyanaz, leszámítva az önlengéses részét. Az ebben nincs. Érintés védelem alatt mire gondoltok? A kondik kisütését két 120K végzi az alsó oldalon. A szekunder oldali szabályozás meg segédtápról megy mivel a kimenet szabályozható lenne. A segédtápot egy másik ATx-ből bontottam, szintén lekoppintva a kapcsolást.
Majdnem elfelejtettem Zupp87 kollégának válaszolni. Azért terveztem át mivel így rá tudom rakni az áramkorlátot is meg magam állítok be rajta mindent! TL-494 majdnem maradt az eredeti kivéve a 4-es lábát. Alapból ez 4,3V - 3,9V körül van míg nem kerül GND-re a PS-On láb, és csak akkor esik 2,8V alá a feszültség hogy meginduljon a táp. Ide csatlakozik az áramkorlát is az U2-es jumperen keresztül. Ezt azért raktam be, hogy úgy tudjam beállítani hogy ne reagáljon rá addig míg nem kész. Igyekszem megrajzolni a kapcsolást is azt felteszem ide! Köszönöm a tanácsokat és várom a további észrevételeket! Üdv.: Zoli
Hello!
Köszönöm a válaszod! Hasonlóra gondoltam én is. Üdv.
Primer szekunder között 2kV szigetelés, legalább 7,5mm távolság a nyákon a primer-szekunder oldali vezetősávok között, Y kondenzátrok a PE vezető felé.
Köszönöm az észrevételt. Igyekszem javítani a távolságokat! Kondik ott vannak a PE és a nulla meg a fázis közt.
Üdv.: zoli
Nem 2, hanem 4 kV kell. Én 8 mm-nek tudom, egyesek szerint csak 7 kell. A 7,5 lehet egy középérték...
Persze, ugyanez kell a trafón is... |
Bejelentkezés
Hirdetés |




) 






