Fórum témák
» Több friss téma |
Szerintem érthetőbb lenne ha összedobnál egy kapcsolási rajzot.
Ha macerás az új (légrés nélküli) vas beszerzése, csiszold ki a légrést. Előbb jól összeragasztod a törésnél (epo/rapid/kitt, araldit; a törésbe ne legyen ragasztó), azután egy derékszögű hasáb mellé fogva, közepes finomságú SiC csiszolópapíron lecsiszolod a magas jármokat, utána polírozni, finommal. Csak az egyik félben szokott alacsonyabb lenni az oszlop, azt kell csiszolni. Nem lesz olyan pontos, mint a gyári köszörülés, de a célnak pont megfelel. Csiszolás után átnézel fény-irányban köztük, ha kell utáncsiszolod, míg nem nagyon látsz fényt.
Igen, ez megy, de szimulátorban azt lehet látni, hogy a rövidzár után, még a maradó mágneses energia a trafóban újra bekapcsolja a tranyókat. Tehát, nem mindegy, hogy mennyi ideig van rövidrezárva a trafó. Ha ez túl hosszú, akkor a szekunder oldali puffer esetleg nem tud feltöltődni. De azért biztosan meg lehet csinálni jóra.
Megtaláltam a söntös rajzot amiről múltkor beszéltem (illetve ez nem is az most látom). Aztán vannak ilyen nagyon low cost verziók is primer puffer nélkül.
A hozzászólás módosítva: Szept 13, 2012
Van esetleg tanácsotok evvel kapcsolatban?
Elvileg működik, de olyan trafót keress amit eredetileg is FET hajtott, mert a tranyós visszacsatoló tekercse jóval kisebb menetszámú (9V körül van ha jól emlékszem) a fetesé pedig 30V körül. Ettől függetlenül lehet hogy menne azzal is. Élesztéskor mindenképpen használj valami áramkorlátot, akkor életben maradnak az alkatrészek abban az esetben is ha valami nem oké.
Az általad először belinkelt verziót én is kipróbáltam primer puffer nélkül, persze már egyenirányítva, és feszültség-visszacsatolást is beletéve. Pontosabban a 2x220u-ból álló félhidat felcseréltem 2x470n-ra, és a dióda után 50uH+1,5µF-val szűrtem. Kísérletképpen 100Hz-es lüktetőfeszt akartam előállítani, akárcsak a sima trafó+graetz kombináció eredménye. (Jóbarátom ugyanis halogénlámpa-tápot akar, viszont nem akarja, hogy 30-40kHz szaladgáljon a teleszkópokon.. szerinte sok zavart termelne úgy, bár kétségtelen, hogy így a diódával rontva lesz a hatásfokon). Azzal a kapcsolással primer puffer nélkül olyan lett az eredmény, mintha egy tirisztoros egyenirányító híd működne kb. 80-90 fokos gyújtásszöggel. Amúgy ebben az esetben nem oszt nem szoroz, hogy DC, vagy lüktető 50Hz-es fesz, halogénnek mindegy (természetesen megfelelő trafóáttétellel), viszont gondoltam így lehetne még kis helyet spórolni
Tehát kísérletezhetnék még egy sort, hogy lehetne az egyenirányított 50Hz-es szinusznak közel a kezdetén begyújtani a cuccot, bár mostanság keveset foglalkoztam ezzel. Az általad linkelt kapcsolás azonban lehet választ ad erre a problémára.
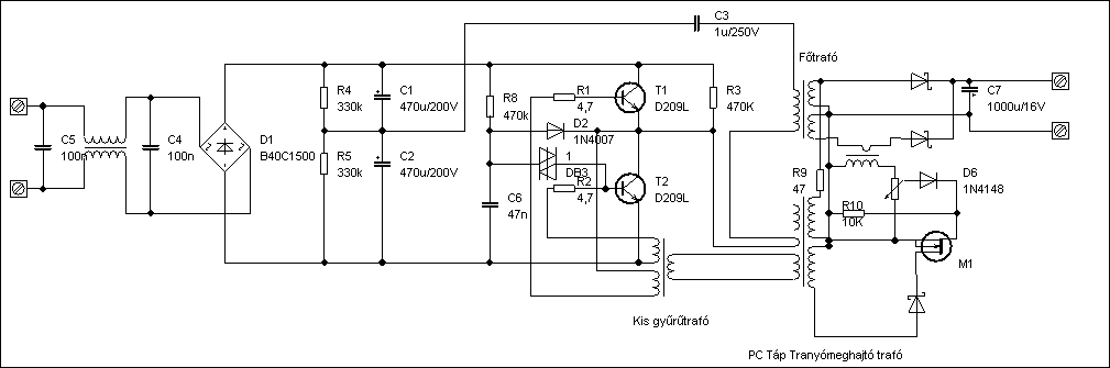
Ez lenne az, az általam gondolt MOSFET-es túláram-védelmet is belerajzoltam, csak az még nincs kipróbálva, viszont a többi meg van építve.
A szekunder egyenirányítás után lehagytam az 50uH-s fojtót a rajzról, ami most be van építve, valamint a diódáról a snubbereket is lehagytam, azok is be vannak építve. De a lényeg, amit az előző kisregényben leírtam, látszik a rajzon.
Köszi a tippet, megmérem majd az említett tekercselés induktivitását és ellenállását, ezek ismeretében már többet lehet tudni talán.
Sziasztok!
Segitséget szeretnék kérni tekercs méretezéshez. Tl 494-el tervezek dc-dc konvertert építeni. Próbapanelen már működik, de az induktivitás elkészítésével gondban vagyok. A fontosabb adatok : U be: 25-30 V, U ki :14 V, I ki max: 15 A, f :52kHz. (fazékmag, esetleg EE, EI mag minimum keresztmetszete, induktivitás, légrés számítási módja érdekelne). Jelenleg felhasított, 1,5 mm-es légrésű, 0.7 cm2 keresztmetszetű gyűrűs magon 8-10uH körüli induktivitással próbálkozom, 2-3 A-ig működik, viszont szkópom nincs, hogy láthatnám, betelít-e. üdv: hibbantpasi
Nemrég részletesen írtam itt erről a fórumon, pár oldallal korábban, hogy kell pontosan kiszámolni. Görgess picit vissza.
Ácsi.. valamit megint elnéztem
Vagyis ez így nem lesz a legfrankóbb. A szekunder áramváltóval van a gubanc. Vagy mindkét szekundert át kéne rajta húzni, vagy a primert. Így ugyanis, ahogy most van, telítésbe szalad az áramváltó vasa egyhamar. Szóval az a kapcsolás, vagyis az áramkorlát része, hibás. Remélem én fedeztem ezt fel legelőször, nem akarok senki kezébe hibás kapcsolást adni. A hozzászólás módosítva: Szept 14, 2012
Megtaláltam, kösz a segítséget!
üdv. hibbantpasi
Az a baj hogy az önrezgőnél nem működne a PC tápokban bevált dolog, hogy az áramváltó a meghajtótrafón van és a vezérléssel ellen ütemű jel képződik rajta, ami ha elég nagy (vagyis nagy áram folyik) akkor nem lesz vezérlés.
Szerencséd, hogy csak most értem haza...
Itt tulajdonképpen a meghajtótrafón lévő áramváltó adja a telítéses toroidnak a primer meghajtást, a meghajtótrafó eredetileg vezérléshez kapcsolódó része a párhuzamos feszültség-visszacsatolásként szolgál- tehát szétbontottam kicsit az eredeti megoldást.
Az áramkorlátnál abból indultam ki, hogy túláram esetén egy MOSFET rántaná rövidre azt a meghajtótrafó-primer ágat, ami nincs használatban a feszvisszacsatolás részére. MOSFET helyett vezetékdarabbal összezárva szépen le is állt az oszcillátor. Erre mondta Katt, hogy bizony nem feltétlenül elég ez esetben egy pillanatig rövidre zárni, ugyanis a trafóban levő mágneses energia bekapcsolva tarthatja a tranyót. Ezért gondoltam arra, hogy a gate 10k-val lehúzása mellett egy 1N4148-on kapná a feszt az áramváltó ellenállásáról (vagy akár potiról, mint rajzoltam), és így a MOSFET kikapcsolása lassabb lenne, mint ha nem lenne ott az a dióda (mivel itt úgymond a negatív félperiódusra elengedi a gate-t), így jó beállítás esetén elegendő ideig húzná rövidre az adott tekercset, de nem annyira hosszú ideig, hogy pl. a pufferek ne tudjanak feltöltődni, vagy pl. terheléses indításnál is ugyanez a helyzet. Ha kipróbáltam, többet fogok tudni mondani. A hozzászólás módosítva: Szept 14, 2012
Vagy MOSFET helyett itt is lehetne kis tirisztort alkalmazni.. Az meg addig lenne vezetésben, míg nem kommutál.
A megoldás lényege tulajdonképpen egyezik a Skori-féle megoldáséval. A különbség csak annyi, hogy tranyós táp esetén ha csak a kis gyűrűtrafó van, azok szekundereinek feszültsége ~1V körüli, szemben a MOSFET-es verzió nagyobb feszültségével. Bár... hogy ha van párhuzamos feszültség-visszacsatolás, annak a tekercsét is kisöntölhetné a tirisztor.. és akkor máris kispórolható a bontott tranyómeghajtó trafó. Bár igazán én azt az előzőekben leírtak miatt vettem bele: áramvisszacsatolás mellett megfelelő freki elérése korrekt tranzisztor-meghajtás mellett (hogy pl. a bázisáram ne éppenséggel fele legyen a kollektor-áramnak, hanem mondjuk negyede.. a PC tápos meghajtótrafók kb. 1/4-es áttételt képviselnek e téren, ahogy mértem). A hozzászólás módosítva: Szept 14, 2012
Azért egy graetzet tegyél a FET, meg a trafó rövidrezáró tekercs közé, ugyanis váltófesz van...
A tirisztor jó ötlet, én is azt használtam egyszer. Kis tartóáramú kell. Ezen gondolkodni kell, na majd agyalgatok rajta.
Tudom, a rajzon egy shottky diódát kötöttem a FET-tel sorba. Így ugyebár az egyik félperiódus áramára reagál csak.. Graetz-el esetleg mindkettőben meg lehetne fogni.. Bár a Skori-féle kapscolásban, amikor emitterellenállás vezérli a védelmet működtető tirisztort (amivel szintén van sorban dióda), ott is csak az egyik oldalt figyeli.
Igen. Azt én is kipróbáltam, de FET-ekkel, igaz másmilyen elvű kapcsolásban. Nekem az a FET, amelyiken nem volt tirisztor, nagyfrekisen visszakapcsolgatott ( mondjuk 500 kHz-en - szórási induktivitások, tranyók kapacitásai alkotnak egy rezgőkört. ). Látszott, hogy a lengések amplitudója szépen csökken, aztán amikor elfogyott, akkor kikapcsolt teljesen és várta a következő indítóimpulzust a diac-tól.
Hi
Céges e hulladék lomtalanításból szereztem 2db ST TSD4M450V fetet. 500V 500W Id:45A Rds: 0.1R Szerintetek mit lehet vele kezdeni? Hogy tudok egy jó tápot csinálni velük? Azt tudom, hogy ekkora teljesítménynél már a teljes híd lenne a jó választás, de nekem csak 2 db van. Félhíd szóba jöhez 1000W-hoz? Vagy milyen topológiát válasszak?
Szerezhettél volna belőle még kettőt és akkor csinálhatnál egy jó kis hegesztőt. 700W felett nem csináltam még félhidat, de megpróbálkozhatsz vele. Legyen benne egy jó áramkorlát, vagy legyen rezonáns jó nagy szórással.
A jó nagy szórással alatt azt érted, hogy ne telítsen a kondi és a tekercs? Azaz ne szabályozzon le?
Ezekhez azért szerintem érdemes lenne használni valami meghajtó ic-t. Nem? Mondjuk az IR2153 valami driverrel, vagy ilyesmi. Önrezgőt nem merek csinálni ilyen erős táphoz, mert nincs tapasztalatom, hogy a gate trafó hogy viselkedne. Mondjuk megcélzok ezzel a fettel és félhíddal 1500W-ot. Használni kell akkor hozzá 2db ETD49-et. Ha jól sejtem. Ugye? Aztán majd meglátom mennyi lesz a megvalósítható ebből. Ilyen teljesítményhez rezonáns módban milyen rezó kondit használjak? Többet párhuzamosan?
Szerintem úgy értette, hogy pont hogy szabályozzon le. Minél nagyobb a szórt induktivitás, annál hamarabb éri el a rezonáns félhíd peak-to-peak amplitúdója a tápfesz értékét, amitől kezdve bekorlátoz a táp, és ez előnyös, ha hegesztőt gyártassz.
Más: lenne egy kérdésem. Kitaláltam, hogy csinálok kísérletképpen az önrezgő tranyósból szimmetrikus kimeneti feszültségűt. Ugyebár a dióda és a puffer közé érdemes tenni egy fojtót, ami induláskor vagy zárlatkor némileg megfogja az áramot (valamint ha jól tudom, a kondi ESR ellenállásával L-R szűrőt alkot a tüskék megfogására.. tulképp ellenütemű vagy graetz egyenirányításnál pufferelni se nagyon kell, ahogy észrevettem.. 50uH+1,5µF is sima jelalakot produkált nekem.. bár a primer oldali 100Hz-es hullámzás miatt célszerű, az igaz). Szóval szimmetrikus kimenő fesz esetén a + és - ágba is dukál szerintem fojtó. Kérdésem az, hogy tekerhetem-e ezeket egy porvas gyűrűre, mint a PC tápokban is? (Természetesen megfelelő tekercselési irányokkal). És jól gondolom, hogy ha igen, ezzel bizonyos differenciál-zavarokat is megfogok?
Nem akartam hegesztőt csinálni egyelőre.
A jó nagy szórás alatt azt értem, hogy ne tudjon gyorsan az egekbe szökni az áram. Az enyémben (híd) kicsi a szórás (10uH), így a rövidzár védelem sem mindig védi meg, 2 fetet már elpukkantottam vele. Az a baj, hogy ahogy számolgattam legalább 120uH szórású trafó kellene ahhoz, hogy teljesen bolondbiztos vagyis tönkretehetetlen legyen. Csak akkor meg elvesztené azt a nagyon jó tulajdonságát, hogy 1400W-on is alig esik a fesz. Végfok esetén 2x450W-ig vezérelve zenével csak 1,5-2V-ot esik a táp a csúcsokban. Majd ha lesz kedvem tekerni egy másik trafót akkor játszok még vele.
Csinálhatsz nyugodtan önrezgőt, nekem szimpatikusabb mint az IR. Vagy 494 trafóval, a hidam is olyan. Az 1500W-hoz szerintem elég 1db is az ETD49-ből. Nekem a hídban 2db 220nF van párhuzamosan a PC táp zavarszűrő kondijából. Egy is bírná, csak a kapacitás miatt van benne kettő, mert a 470nF már sok volt, a 330 meg kevés ahhoz a szinuszos áramformához amire szükségem volt. Mondjuk ezek csak 250V-osak, a hídhoz elég, de a félhídba az kevés lesz.
A PC tápét használhatod nyugodtan egy az egyben, legfeljebb egy picit nagyobb kondit teszel utána. Azért majd számolj be róla hogy mit művel úgy terhelve, mert kíváncsi vagyok. Nekem fojtókkal teljesen furán viselkedett, 1/3-ad terhelésnél már leesett a fesz 30-40%-ra, és a fojtók izzani kezdtek. Fojtók nélkül viszont működött tökéletesen még 700W-on is.
Én most, amivel kísérletezek, a trafó 10V/20A-re van tekerve. A kondi 1000uF, a fojtó 47uH (normálisabb ATX táp 3,3V-jának fojtója egy az egyben, kb. 3 centis toroid gyűrűn). Egy 8 centis ventilátorral (kb. üresjárás) 10,9V, 18A-rel terhelve 10,25V a kimeneti feszültség (2x470u primer pufferrel). A fojtó és a trafó csévéje azért már melegszik, de kézzel bírható. A dióda borda is kézzel bírható meleg (30A-es kettős, MBR shottky), a tranyók hűtője meg hideg. Hosszú távon is elég stabil a cucc. (persze az alapkapcs ugye meg van bolondítva egy két dologgal, amikről mostanság írtam).
Igen így szimplán nekem is jó volt, de szimmetrikussá (+/-) alakítva megbolondult.
|
Bejelentkezés
Hirdetés |






Tehát kísérletezhetnék még egy sort, hogy lehetne az egyenirányított 50Hz-es szinusznak közel a kezdetén begyújtani a cuccot, bár mostanság keveset foglalkoztam ezzel. Az általad linkelt kapcsolás azonban lehet választ ad erre a problémára. 
Vagyis ez így nem lesz a legfrankóbb. A szekunder áramváltóval van a gubanc. Vagy mindkét szekundert át kéne rajta húzni, vagy a primert. Így ugyanis, ahogy most van, telítésbe szalad az áramváltó vasa egyhamar. Szóval az a kapcsolás, vagyis az áramkorlát része, hibás. Remélem én fedeztem ezt fel legelőször, nem akarok senki kezébe hibás kapcsolást adni.




