Fórum témák
» Több friss téma |
A tápvan van három különböző földpont amit jelöltem is. Mivel ez egy erősítőhöz készülő táp lesz, a GNDc pontja (tehát a galvanikusan leválasztott főtrafó szekunder pontja) fog a végpanel földjére csatlakozni, ez pedig egyben a hangszóró kimenet valamint a jack aljzaton keresztül rámegy a készülékházra. Ráadásul a kimeneti segédtápok ugyan csak a főtáp csillagpontjáról (0) GNDc-ről kapnak földet (+12Vdc/+18Vdc a venti, protector, vu meter, eq., és a többi amik vissza vezetik a dobozra )
Egyenlőre én se tudom, jól válaszoltam-e a kérdésedre, mert igazából nem is értettem meg A hozzászólás módosítva: Júl 7, 2013
Elmondom, hogy mit gondolok: ahhoz, hogy a táp kimenete a 220-tól biztonságosan leválasztott legyen, ahhoz bizonyos feltételeknek teljesülniük kell. Ha ezek nem teljesülnek, akkor a táp nem tekinthető leválasztottnak (azaz a kimenetét úgy kell kezelni, mintha a 220 jönne belőle ott is, és akkor ennyi erővel akár egy buck konvertert is használhatnál helyette).
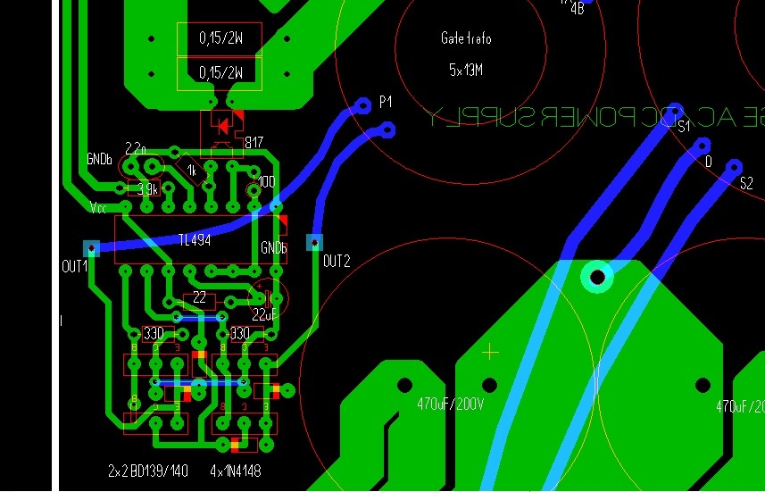
A legegyszerűbben úgy kell ezt elképzelni, hogy kell tudni húzni egy vonalat, aminek az egyik oldalán a 220-szal "érintett" dolgok vannak, a másik oldalán meg a leválasztott dolgok, a két oldal között pedig megfelelő védőtávolságnak/szigetelésnek kell lennie, keresztül a vonalon pedig nyilván csak megfelelő alkatrészek vezethetnek át (korrektül leszigetelt trafó, erre a célra való optocsatoló, relé, meg hasonlók). Védőtávolságnak a panelen felületén alsó hangon 5-6mm-t javaslok, azon kívül, megfelelő szigetelő anyag használata esetén lehetne kisebb a távolság, de akkor annak az anyagnak legyen róla "papírja", hogy ő ilyesmire használható. Ez főleg a hűtőbordáknál érdekes; a hűtőbordát tényleg korrektül nem egyszerű elszigetelni (pl. egy csupasz TO220-as alkatrészlábnál ~1mm levegő nem elegendő szigetelés), a legegyszerűbb megoldás az tud lenni, hogy ugyanaz a hűtőborda ne legyen a 220 és a leválasztott dolgok közelében. Két igazán necces részt látok: a két relé környékét. Mindkét relénél a 220 mellett 1-2mm-es távolságban van a relé vezérlése, ami a panel túlsó végénél a kimenettől sincs 1-2mm-nél messzebb. Igazából maga a relé lábkiosztása eleve neccesnek tűnik, rendes forrszemek használata mellett alig marad 4mm a vezérlő lábak és az egyik kapcsolt láb között. Egyébként a Lomexes Rayex "LEG-12F" relé adatlapja szerint max. 125VAC/24VDC kapcsolására való, ha tényleg erre van tervezve a panel, akkor nem ilyet kéne használni. Az "LMR1H-12D" relé adatlapján ezzel szemben 250VAC szerepel, és külön ki van emelve, hogy 5000VAC-ra van méretezve védelmi szempontból, ez nyerőbb választásnak tűnik. A hozzászólás módosítva: Júl 7, 2013
Idézet: „biztonságosan leválasztott legyen,” Mi a gond végülis? Mert én nem találok kivetni valót azon felül, hogy a gate meghajtás (primer) egyik vonalvezetése picit közelebb van a negatív tápfeszhez. Galvanikusan szerintem határeset, nem tökéletes nyílván. Odébb rendezem. Relé: A relén belül nincs is 5-6 mm-es átütési szilárdság, akkor minek igyekezni a lábkiosztásán azon , hogy ott kevesebb legyen? (Pl szerintem ez sem nem húz ívet 2000Vac-ig) Deviszont, ha ezt tudja az általad említett LMR1H-12 -mivel 5000Vacos akkor érdemes átrendezzem ahogy mondod.
A TL494 melyik oldalhoz szeretne tartozni?
A 220-as szekcióhoz (és a kimenettől van leválasztva), vagy a leválasztott szekcióhoz?
A "220-as szekcióhoz". Bár igazából nem értem a kérdést? Talán az a baj, hogy az optó alatt vittem el földpontját és ez túl közel van a negatív tápfeszhez?
Ha úgy tervezi az ember, hogy a 220-as szekcióhoz tartozik, akkor az nem baj - igaz, akkor nem értem, minek az optocsatoló. A gond ebben az esetben lent van, a TL494 alatt, ahol a kimenettől nincs meg a megfelelő távolság.
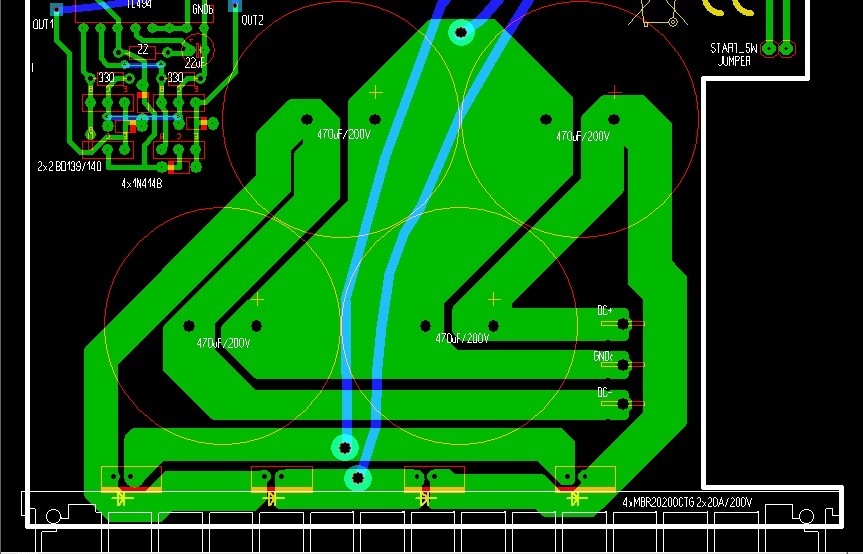
Hasonló a probléma jobb oldalon is, a START SW jumper vezetékeinél, amik lent is túl közel vannak (tehát emiatt a leválasztott szekcióba kéne tartozniuk), fent meg az 1A-es kis Graetz szélső vezetéke van túl közel a 220-hoz (tehát emiatt meg a 220-as szekcióba kéne tartozzon). A 7812/7818-as rész hűtőbordája szintén nagyon közel az alkatrészoldalon a fő betáp Graetzéhez. A relével nem az a fő gond, hogy nincs meg a szigetelési távolság, ott már inkább az a gond, hogy a kapcsolt áramkör névleges feszültsége nem felel meg (egyébként emiatt vették ilyen kicsire a szigetelési távolságot, hiszen ha amúgy is csak 125VAC-t lehet vele kapcsolni, akkor elég neki ennyi). Idézet: „...a TL494 alatt, ahol a kimenettől nincs meg a megfelelő távolság.” Így jó lesz?
Ránézésre ok, egyébként meg mérd meg
![]() Ha van annyi, mint az optocsatoló forrszemei között belül mérhető távolság, akkor jó. Egyébként a pufferkondik mellé kerülő alkatrészeket is kintebb tehetnéd, jó, hogy van szigetelés a kondikon (ugye van?), de kényelmesen elférnének azok egy fél centivel kijebb is. A hozzászólás módosítva: Júl 7, 2013
Arra gondoltam, hogy az alkatrészeknek kéne odébb menniük.
Most azt is megoldottam. Picit arrébb is helyeztem a hűtőbordát is amit mondtál, plusz a kis 1A-es graeztet odébb pakoltam, hogy a bemeneti induktivitástól távolabb legyen. Már csak a 250Vac-os relére kéne kicseréljem a jelenlegi RAYEL-t.
Nemsokára felmutatom a legújjabb ver1.4 kiadásnak a képét (csak közbe haverral is beszéltem)
A Start SW jumpert inkább a másik oldalon vezetném le közelebb a doboz elejéhez és ez végett közel került a szekunder oldal szélső vonalsávjához. Ott viszont majd -95Vdc lesz jelen. Így maradt közte 4mm átütési szilárdság. Szerinted elég lesz?
Egyébként elkészültem. Kicseréltem a reléket is amit mondtál, de nem arra mert azok hosszúak voltak, inkább más gyártótól néztem Findert. A hozzászólás módosítva: Júl 7, 2013
Kerestem neked egy csomó helyet, erre most megint elpazarlod?
![]() Annak a jumpernek nem tök mindegy, hova kerül? Rakd fentre, ahol amúgy is van már 220 mindenfele, ne rontsa a helyzetet lent...
Sziasztok!
Ezt a tápot szeretném megépíteni, 60 volta lenne szükségem, erősítőhöz (IR2110). A problémáim a méretezésnél vannak. A Farnelltől rendelnék magokat meg IC-t is, de lövésem sincs, hogy melyik mag volna nekem a legjobb. Kb 500-600W terhelésre maxban. Illetve kíváncsi lennék ara, hogy a cikkben megépített tápba milyen mag került be? A 60 voltra való méretezésben és a mag megtekerésében tudnátok segíteni? Előre is köszönöm!
Csak saccolok, hogy ez a mag méretre megfelelne nekem.
Végül is ezt néztem ki, valamivel kisebb, viszont a panelterven néztem, eredetileg a cikkben szerintem ez a méret szerepel.
Ráadásul jelentősen olcsóbb is. Ha tévedek, javítsatok ki.
Van számolótábla, azzal sem megy?
Ha jól emékzsem nemrég frissítettem is,v an benne magválaszték, kiszámolj a azt hogy kb mennyi lesz a tekercselési keresztmetszet, és azt is megmondja, hogy a magra mennyi fér. Számolnia kell kb magvesztséget (meg lehet huzalveszteséget, de azzal nem biztos, hgoy frissítettem, meg az még experimental). Ezek alapján gyorsan el tudod dönteni, hogy a mag túlgerjesztésének elkerüléséhez mennyi menet kell, és a kívánt áramot bíro huzalkeresztmetszet be fog -e férni abba a magba. Remélem így már OK. OK?
Üdv.
Van-e bevált módszeretek a lakkozott vezetékről a lakk eltávolítására? Tekertem a minap egy kis ferritet de az 5sodronyból álló vezetékekről smirglivel elég nehézkes a lakk eltávolítása.
Szia!
Kromofág. A címkén lévő használati útmutatója szerint. Sok sikert!
Ha esetleg van egy ilyen vagy ehhez hasonló minidrill-ed, akkor a hozzá adott kis drót koronggal pillanatok alatt lekapod a kábelről a szigetelést.
Üdv!
Milyen (tranzisztoros?) meghajtó fokozatot javasolnátok CMOS kimenet és a MOSFET közé MHz-es kapcsolgatási tartományban? BC327-337 páros elegendően gyors nyitást és zárást tesz lehetővé vagy darlington? A válasz előre köszönöm.
Milyen gate töltést kell kapcsolgatni (10-20nc, vagy akár >100nc)?
Esetleg milyen a topológia ? (legalább valami lágykapcsolás?) A BC327 és párja ide biztosan nagyon kevés. Eleve nem ajánlanák semmilyen furatszerelt tranyót. A lomexban van egy jó PNP tranyó SOT-23 tokban, FMT549 asszem, de a párja nincsen. A legjobban úgy jársz, ha veszel integrált NPN+PNP párokat például a Zetex-től (most Diodes), ezek elég jó árban mozognak, kicsik, és könnyű hozzájuk a nyákterv. Mivel az alkalmazás biztosan elég húzós, ezért integrált megoldás célszerű.
Mhz-es tartományban még a mosfet meghajtó fokozatot is elő kellene bikázni, máskülönben már a meghajtófokozatot vezérlő jel nem lesz elég meredek.
Tehát én két fokozatban gondolkodnék.
Én meg nem mennék a 100kHz-es tartomány fölé... Mhz? Lesz vele gond éppen elég...Ha SKY megkérdez ilyesmit, akkor ez biztosan kudarc lesz...talán valami egyszerűbbel kellene kezdeni...
Üdv.
A szórási induktivitást ferrit vasmaggal vagy ferrit vasmag nélkül kell mérni?
Gondolom nem légmagos lesz a trafó, tehát maggal együtt, abban a kialakításban amiben majd használva lesz.
180-200kHz-ig gate trafóval is elmehet, feljebb meg én sem látom értelmét, pláne ha keménykapcsoló lesz.
|
Bejelentkezés
Hirdetés |















