Fórum témák

» Több friss téma
Fórum » Kapunyitás gombnyomásra olcsón! - avagy automata kapu házilag
Lapozás: OK   62 / 108
(#) Atis41 válasza gabor991 hozzászólására (») Jún 17, 2012 /
 
Szia !!!

köszönöm a gyors választ , Amint megépítem teszek fel róla majd képet
(#) gabor991 válasza Atis41 hozzászólására (») Jún 18, 2012 /
 
okes sok sikert hoza
(#) nagy hoho válasza (Felhasználó 13571) hozzászólására (») Jún 18, 2012 /
 
És a helyesírási szótárat!
(#) gabor991 válasza nagy hoho hozzászólására (») Jún 19, 2012 /
 
szlovákiából vagyok enyit elnézhetsz
(#) zolika60 válasza gabor991 hozzászólására (») Jún 19, 2012 /
 
Szerintem mondat elejei nagybetű ott is van. :yes: Talán még ékezetek is.
(#) gabor991 válasza zolika60 hozzászólására (») Jún 19, 2012 /
 
Dobre Dakujem
(#) tomasz85 hozzászólása Júl 13, 2012 /
 
Tompynak..
(#) zytum válasza poros hozzászólására (») Júl 23, 2012 /
 
Szai!

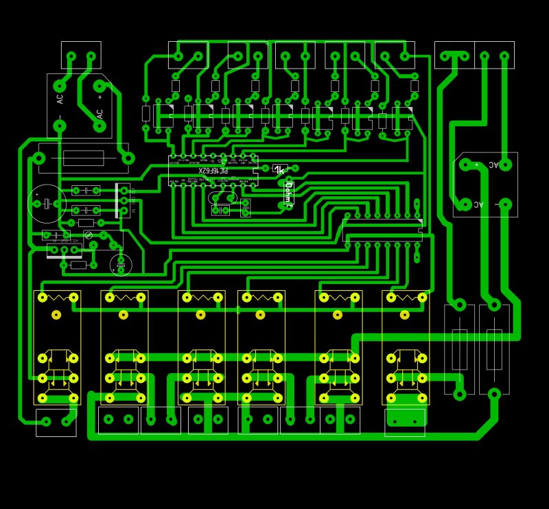
Olvastam ezt a régebbi hozzászólást. A kérdésem az lenne, hogy tudnál adni egy kibővített nyák tervet/esetleg beültetéssel/ ehez a panel rajzhoz.

Köszönettel: zytum
(#) poros válasza zytum hozzászólására (») Júl 24, 2012 /
 
Szia!
Sajnos már régen készült azóta már gép cserék voltak így hirtelen nem tudom hol van az eredeti nyákrajz.
Egyébként nincs benne semmi amit a rajzon szereplő alkatrészekről ne lehetne percek alatt kideríteni.
Nem a nyák a lényeg hanem a PIC-be írt program amit végképp nem tudom hova mentettem. Anélkül nem sokat tudsz vele kezdeni. Nagyon elmaradtam egyéb munkáimmal ezért még nem volt időm rendszerezni a dolgaimat.
(#) zytum válasza poros hozzászólására (») Júl 25, 2012 /
 
Köszönöm válaszodat.
Ha netán találnál infót, azt köszönettel várom.
(#) relac hozzászólása Júl 29, 2012 /
 
Sziasztok! készítettem egy elektromos kaput,szeretném tovább fejleszteni mobiltelefon nyitásúra,tudtok ajánlani egy egyszerű megoldást? Köszönöm!
(#) nagy hoho válasza relac hozzászólására (») Júl 29, 2012 /
 
Nem ajánlom. Valaki írta itt a fórumon, hogy egyszer sikerült kinyitni 300 km távolságról a kaput.
(#) relac válasza nagy hoho hozzászólására (») Júl 29, 2012 /
 
Köszi,az nem probléma 3 perc múlva becsukódik.
(#) bundyland válasza relac hozzászólására (») Júl 29, 2012 /
 
Bővebben: Link

Ennél egyszerűbbet nem tudok és ez stabil! Nekem nagyobb moduljuk teszi a dolgát sok egyéb funkcióval
eddig hiba nélkül.
(#) kaqkk válasza relac hozzászólására (») Júl 29, 2012 /
 
Nagyon egyszerű ! Nokia3310 a hangszóróra egy optokapu és már indítja is a kapunyitódat (kb3000ft)
(#) relac hozzászólása Aug 1, 2012 /
 
Köszönöm a válaszokat,az egyiket drágának tartom a másik nem teljesen világos.
(#) kaqkk válasza relac hozzászólására (») Aug 1, 2012 /
 
A nokia 3310 et szétszeded a hangszórójára rákötsz egy optokaput , amikor csörög az optokapu indítja a kapuelktronikát.
(#) poros válasza kaqkk hozzászólására (») Aug 1, 2012 /
 
Nálam a rezgőmotor de ez már csak részletkérdés.
(#) kaqkk válasza poros hozzászólására (») Aug 1, 2012 /
 
A rezgőmotor nem mindíg jó , mert töltés alatt nem rezeg
tehát ha napközben a töltőn van a teló akkor nem tudsz bemenni ...
(#) relac hozzászólása Aug 2, 2012 /
 
Köszönöm megvilágosodtam
A rezgőmotorra gondoltam én is,észrevettem amikor töltőn van nem rezeg,ennek kiküszöbölésére úgy gondoltam egy kapcsoló óra kapcsolhatná a töltést,mit tudom én éjjel 2-3 közt.
(#) poros válasza kaqkk hozzászólására (») Aug 3, 2012 /
 
Nálam van egy központi szünetmentes erről kap a telefon is feszültséget. Amióta kaput nyit nincs benne akku.
(#) bbyzoli hozzászólása Dec 9, 2012 /
 
Segítséget kérnék egy tápokban jártas forumozótol. Elektromos kapuépítésbe fogtam de csak egyszerű relé vezéreltbe mert sajna a programozáshoz és a nyákok, panelek készítéséhez nem értek. A kérdésem annyi lenne hogy szerintetek ez a táp tökéletesen meghajtaná a két ablaktörlő motort és vinné a működtetést is vagy felejtsem el. Vagy jó a mocikhoz de a működtetéshez rakjak egyet külön ami kissebb? Olyat tudok ugyan ilyet csak valami kis teljesítményű meg 2A-es de szerintem a relék meghajtásához tökéletesen elég. Ja azt elfelejtettem hogy a rendszer teljesen 12V-os lenne. Imme a link.:

http://www.vled.hu/led_szalag_kiegeszitok/led_tapegyseg_250w_20a_ipari

Köszi a segítséget!
(#) bbyzoli hozzászólása Dec 9, 2012 /
 
Itt egy kicsit több minden van leírva róla:

http://pretronled.en.made-in-china.com/product/LeYmlRNbfsVw/China-D...-.html

Köszi!
(#) bbyzoli hozzászólása Dec 9, 2012 /
 
Bocsi csak akkor már kéredezek mégegyet itt ez a tolómotor:

http://www.betacom.hu/antenna-forgato/tolomotor-harl-3612-18-coll-os.html

http://www.sadoun.com/Sat/Products/S/HARL-3618-TD-18-Moteck-Actuator.htm

Mi róla a véleményetek? egyébként 4500N tud. Természetesen ha jó akkor átvariálom a 12v-os rendszert 36V-osra de akkor milyen tápot ajánlanátok?

Köszi!
A hozzászólás módosítva: Dec 9, 2012
(#) Pixi válasza bbyzoli hozzászólására (») Dec 9, 2012 /
 
Hali!

Szerintem ha 36 voltosat akarsz, akkor a motoroknak kell egy nagyobb wattos trafó, ami lehet sima vagy toroid, és arról mennének a motorok, egy másik tápról mehet az elektronika! Nekem pl egy toroid van ami olyan 300 wattos, és van rajt 12 voltos ág, és 2x18V ait sorba kötöttem és így jön ki a 36V ami egyen irányítva több is mint 36V, de nem gond a motorok el fogják bírni, és gyorsabb lesz!
Körül kell nézni a neten milyen trafót lehet beszerezni! Én itt hobbin találtam a toroidot, adtam fel egy keresős hirdetést.
Remélem tudtam segíteni!

üdv
PIXI
(#) proli007 válasza Pixi hozzászólására (») Dec 9, 2012 /
 
Hello!
Egyenáramú motoroknak, felesleges a szűrés, kétutas egyenirányított feszültségről is szépen elmennek. Ekkor a 36V sem lesz több. üdv!
proli007
(#) bbyzoli válasza Pixi hozzászólására (») Dec 9, 2012 /
 
Köszi a választ! És mi van ha marad 12v-os az a táp amit találtam megfelelő hozzá, 2db ablaktörlő motorhoz?
(#) Pixi válasza proli007 hozzászólására (») Dec 9, 2012 /
 
Az nem baj ha több, mert olyan sokkal nem lesz nagyobb hogy a motorok arra a kis időre nem bírják el! Meg ugye attól is függ, hogy mekkora trafót tud szerezni hozzá a tulaj! Nekem 3 éve mennek a 24 voltos motorok 40 volttal, és semmi bajuk, még meg sem melegedtek 1x sem, viszont a sebessége jelentősen nagyobb!
(#) Pixi válasza bbyzoli hozzászólására (») Dec 9, 2012 /
 
Ugye az alacsonyabb fesszel az a gond, hogy sokkal nagyobb az áram! Nekem is régen ezzel volt a gond, de ugye ez függ áttételtől, kapuk méretétől súlyától is, meg hogy az ablaktörlő motorokkal milyen sebességet érsz el! Ha megoldható velük a mechanika akkor sztm elsőre dobj össze egy mechanikát ablaktörlő motorral, és pl akksiról próbáld ki, hogy működik! Ha ez meg volt, utána lépj tovább, mert így nem bukhatsz vele annyi melót meg esetleg pénzt nomeg időt!
Én így ezek után tuti nem kezdenék bele az ablaktörlős témába, de ezt neked kell eldönteni! Amúgy ami nekem arról hiányzott hogy nem volt benne kuplung, így ha elakadt a kapu vagy bármi gond volt azonnal a motor szorult meg, és a nagy áram miatt nem tudtam védelmet sem beépíteni, mert hirtelen nagy volt az áram felvétel induláskor, így a biztosítékot is mindig kivágta, ha nagyobbat tettem be, akkor meg ha megszorult akkor sem ment ki! Viszont most a 40 voltos megoldással nincs ilyen gond, és a motorok is kuplungosak, amit még érdemes megcsinálni bele!
(#) bbyzoli válasza Pixi hozzászólására (») Dec 9, 2012 /
 
Ha találok toroid trafót hozzá akkor ugye az váltó áramú és egyenáramút kell belőle csinálnom a motorok irányváltása miatt. Jól gondolom?
Akkor Én is inkább maradok a parabola mozgató motornál. Erről mi a véleményetek, jó lehet?

http://www.sadoun.com/Sat/Products/S/HARL-3618-TD-18-Moteck-Actuator.htm
Következő: »»   62 / 108
Bejelentkezés

Belépés

Hirdetés
XDT.hu
Az oldalon sütiket használunk a helyes működéshez. Bővebb információt az adatvédelmi szabályzatban olvashatsz. Megértettem