Fórum témák
» Több friss téma |
Fórum » Labortápegység készítése
Szivesen.
Úgy legyen, kívánom. (elírtad a tipust, ICL7107 helyesen) Alkotó
Megvan a hiba:
A 2 poti volt felcserélve, 10k helyén volt az 1k
Előfordul ez mindannyiunkkal, csak nem vallja be mindenki.
A lényeg, hogy megvan. Alkotó
Még egy kis gondom van az árammérő osztója nem jó.
Azt kell átszámolnom. A panelmérőn nem tudom a tizedesvesszőt elöbbrevinni egyel? Mert a 10x-esét pont be tudom állítani az áramnak, ugyis csak egy helyiérték kell a 4A-nek. Vagy esetleg a panelmérőn a gyári osztót nagyobbra tenni? Meg lehet oldani valahogy?
A gyáriak szélén (amit én láttam legalábbis, egy gyári LCD-s volt, viszont azon nem volt előre karibrált méréshatár, simán 200mV-ként működött) van egy kis "forrszem-sor" és azokból kell összeforrasztani valamelyiket, a tizedespontnak megfelelően.
Alkotó
Ezen gyárilag 200mV van beállítva, 2 ellenállással meg 3 jumperrel lehet állítani.
Akkor nekem 2V-os határba kell raknom? PM438 panelműszerről lenne szó.
A pont az megvan hogyan megy odébb.
Viszont újra kellett számolnom az ellenállás osztót is. és 320ohm illetve 80ohm jött ki. Ezt trimmerrel hogy tudom kialakitani? Köszönöm a segítséget, ez talán az utolsó lesz!
Nekem nagyon tetszik ez a nyákterv, legutóbb ebből építkeztem a Spafi tápot, de egy dolgot nem értettem, hogy miért két párhuzamos 0,1 ohmon mérjük az áramot? Én egyszerüen 0,1-ohmon mérem, panelműszer 2V-os méréshatárban aztán jól is van, nem kellett semmit számolni, tökéletesen méri az áramot akár 19,99A ig, persze erre itt most nincs szükség. Csak azt nem értettem miért kell 2 db 0,1ohm?
Szerintem vedd ki az egyik 0,1-ohmot, állitsd be 2V ra a műszert, a pont középen legyen, és meg is vagy vele.
Azért jobb lenne 2 tizedesjeggyel a mérés.
Most ott vagyok hogy 32ohm 100ohm trimmer 68ohm-al : ha 0A folyik akkor 0,67-et muatat, ha 1A akkor pedig 0,98-at mutat. Azt nem értem hogy 0-án miértnem 0-át mutat.
Ha úgy teszel ahogy mondom, akkor két tizedes jegyed lesz, pl 3,11A vagy 1,45A stb, csak egy darab 0,1ohmos ellenállást használj söntnek, a panelműszer meg állitsd be 2V-ra, majd kösd rá a sönt két végére, és semmi baja a mérésnek, hidd el, vagy próbáld meg, hogy szintén csak ,egy 0,1 ohmosat használsz, és tedd rá a multidat 2V os beállitásba, mérni fogja rendesen az áramot.
Osztónak én 1M/1k-t használnék Idézet: „Most ott vagyok hogy 32ohm 100ohm trimmer 68ohm-al :” Ez így nem jó mert nem lesz lineáris a mérésed.
Hát igen, akkor ezért nem jó.
2V-os határhoz, 1Mohmot és 9Mohm-ot ír. Sajna ezt most nem tudom kipróbálni mert nincs 9Mohm-om. 1M/1kohm-ot mire irtad?
az 1M/1K az egy osztó, amiben most van a panelműszer, azt tovább osztotta volna, (most nézem hogy elirtam 1M/100K) de ha PM438-ad van akkor a leg egyszerűbb, hogy magát a műszert beállitod 2V-ra azzal amit mondtál, hogy 9M/1M , vagy használhatsz 1M/100K-t is elvileg ugyanaz a végeredmény, itt mivel a műszered alap bemenője 200mV, ezt kell osztani 1/10-re tehát 100K/1M jó lenne 2V ra kiterjeszteni, na ezzel meg már tudod mérni az A-t a söntön. Nem tudom ez így érthető e.
Jah oké.
Bocs ,hogy beleszólok, de a T3-ra még elkelne egy BY500 katód a kollektoron, anód az emitteren. Jól jön, ha a kimeneten valami böszme nagy elko, vagy akksi marad a tápegység kikapcsolása után.
Megpróbáltam, de nem is mozdul meg a kijelző, 0,04-et mutat egyfolytában.
a trimmeres miért nem lineárisan mér?
Attila86!
Az RT-s tápegységet most már több napja tesztelem. Ma reggel vettem potikat is, és próbáltam üzemszerű körülményeket szimulálni. Gyakorlatilag minden hibátlan, kivéve a DC-OFF kapcsolót, amit a javaslatod alapján kötöttem be. Kb. 30V kimeneti feszültségig teljesen megbízható, de e fölött bizonytalan. Esetenként leviszi nullára a kimenetet, de esetenként felugrik 45V-ra (érdekes!!), ami magasabb mint a maximálisan beállítható érték. Ha visszakapcsolom, hogy a potik a dolgozzanak, akkor stabilan visszadja a kikapcsolás előtti stabil feszültséget. Ötlet? Mellékeltem egy fotót, csak hogy lásd milyen hosszúak a vezetékek. Mindenkinek! Korábban írtam, hogy R4 értéke 20kohm körül adta a helyes méréshatárt. Ez ahhoz a trimmerhez volt igaz, amit én használtam, viszont ez csak 38kohm volt, a felírat szerinti 47kohm helyett. A lényeg, most egy 47kohm+2,2kohm potméter van sorba kötve (durva, és finom szabályzó), amihez R4=100kohm-nál jött be a 40V-os értékhatár. Mindenki a saját potijaihoz lőjje be! Alkotó
Azért jobb a kettő párhuzamos ellenállás, mert igy a nagyobb teljesítmény miatt, nem melegszik számottevően, ami elég rosszul érinti a pontosságot.
Ha nálad a 0,1 ohm a nyerő, akkor tegyél be két darab 0,22ohmot párhuzamosan. Ekkor a teljesítmény is meglesz, meg a kívánt ellenállás érték is. De két osztóellenálláson szerintem ne múljon a dolog, az tiszta véletlen, hogy neked e nélkül éppen bejött a kívánt méréshatár. De a véletleneket elég nehéz megismételni! Alkotó
Helló!
Nekem esetleg még utolsóra tudnál segiteni? Hogyan lőjjem be az osztó értékeit? Nekem 320ohm és 80ohm jött ki. R3 és R4-re. Köszi!
A kapcsolót úgy kötötted be ahogyan a javítot rajzomon van, tehát gyakorlatilag rövidre zárja a feszültséget állító potit? Ha igen, akkor szerintem az IC2 reteszelődése okozza ezt a hibát, legalábbis nagyon úgy tűnik. De ott van elvileg D2 és D3, és ezek...
Ja megvan! Köss sorba két zenert ami épp a kezedbe akad, de 10V-nál ne legyen sokkal több a feszültségük. A két sorba (és egymással szembe) kötött zenerből álló tag egyik végét kösd az IC2 3-as lábára, a másikat meg valahova a GND-re.
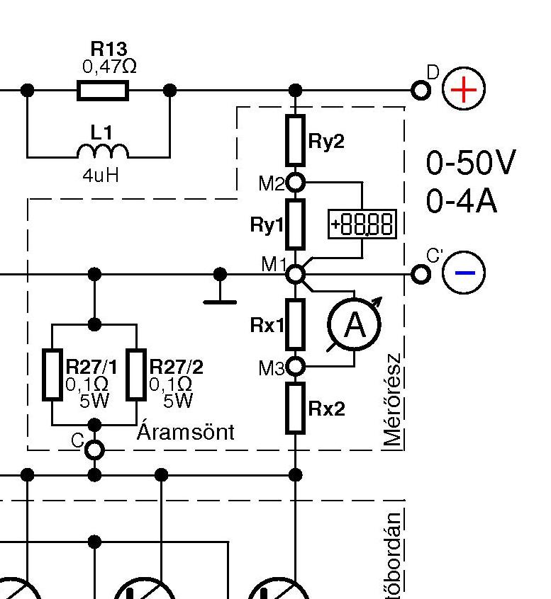
Az én átrajzolatomon nem R3-R4 az osztó jele. Nálam Rx1 és 2 illetve Ry1 és 2 jelzi az osztótagokat.
Melyik kell neked? Az áram, vagy a feszültségmérőt akarod beállítani. Ezenkívül ha az áramról van szó, akkor tudnom kell, milyen értékűek R27/1 ás R27/2 ellenállások, illetve milyen műszert akarsz használni. Ha ez megvan, akkor tudok segíteni. (Csak mellékesen mondom, hogy írtam egy kis "tanulmányt" a labortápok áram és feszültségmérésének elméletéről, képletekkel, példákkal. Ezt is olvasgathatod. Valahol itt van fönt.) Alkotó
Helló!
Igen megvan az a leírásod, és az alapján számítottam ki az értékeket. Abban úgy van hogy a sönttel párhuzamosan van R3, trimmer, és R4(sorban), és a műszer a trimmer középső lábára csatlakozik, meg a közös pontra, itt az Uki+ pont. És hát én számításom alapján 320 és 80ohm jött ki. De ilyen ellenállás nincs, és ezért tettem középre a trimmert, és szélülre 222ohmot és 68ohmot. De így mért rosszul, tehát 0A mellett 0,68-at írt ki, 1A- mellett viszont a beállított 1A-t(0,98). Panelműszer 200mV méréshatárral, és áramot akarok mérni. A feszültségre is kiszámítottam az osztókat, és az működik is rendesen. R27 2db 0,1ohm, nincs változtatás). Nem tudom jót gondolok-e de ha jól számolok akkor 4A a söntön pont 200mV-ot ejt. Akkor direktbe kéne kötni a panelmérőt? Meg még valami, mivel nagyobb terhelhetőségű a trafóm, ettől eltekintve csak 4A hozható ki max az áramkörből így igaz? Tehát nem lesz az mint a feszültséggel hogy 50V helyett 52V jön ki. Köszönöm! Légy szíves, kerüld a felesleges sortöréseket! Köszönöm. Frankye
Kicsit OFF olok ,mert igazán a dobozolási technikák közé való ,meg ide is kicsit.
Ígértem ,hogy lesz poen a tápomban ,nem is bírtam tovább ,a 6db -ból 4 potin már megoldottam és közzéteszem. Egyik reggelre megálmodtam ![]() Lesz még egy "optikai tuning" de majd azt is a maga idejében ![]() Mindennemű kritikát értékelek ! És ,ha gondoljátok - Adminok is ! - írok róla néhány mondatot ,hogy akinek esetleg tetszik megépítse......
Helló ! Az ötlet kiváló ! Már én is gondolkodtam ezen ,csak külön külön. De a Te ötleted sokkal jobb.Áramot kijelezni deprez műszerrel szokás,de a digitális meg pontosabb. A kettő kiegészíti egymást. Esetleg egy kapcsolóval lehetne választani ,hogy együtt vagy külön mutasson. Szerintem nem lenne zavaró én hamar megbarátkoznák vele.
Húúúú! Nagyon vagány lett, gtaulálok! :kalap:
Szia! Próbálok szépen sorban haladni.
1. Idézet: „a sönttel párhuzamosan van R3, trimmer, és R4(sorban), és a műszer a trimmer középső lábára csatlakozik, meg a közös pontra, itt az Uki+ pont.” Valamit elkeversz. Akár a "leírásom" akár a SPAFI féle tápegység rajzát is nézed, az árammérő sehol sem csatlakozik a pozitiv kimenetre. Ez csak akkar fordulhatna elő, ha a pozitív ágban lenne a sönt, de jelen esetben nem ott van. 2. Írsz egy csomó ellenállás értéket, de nem írod, miként számoltad őket. Te is rávilágítasz, hogy R27/1+R27/2 párhuzamos tagon, éppen 200mV esik, ha 4A áram folyik rajtuk. A műszered bemenetére 40mV-nak kell jutnia ebből, hogy „4.00” értéket mutasson. (Utánaszámoltam a 80+320 általad számolt ohm érték aránya is jó, csak kicsit nagyobb áram is folyhatna az osztótagokon. Persze én ajánlottam ezt a 0,5mA-es értéket, de azért növeli a stabilitást ha legalább 1-2mA ig felmész) Javaslom a 80 ohmot 33ohm-ra (Rx1=33ohm) cserélni, és a 320 helyett kellő 132ohm-ot meg két párhuzamos tagból (220ohm és 330ohm párhuzamosan éppen ennyi), vagy egy 220ohm-os trimmerből csinálni (Rx2=220ohm+330ohm práhuzamosan). Mondanom sem kell, a műszert a 33ohm-ra kell kötnöd. Ekkor már 1,2mA folyik az osztóláncban. 3. Azt nehéz elképzelni, hogy helyes bekötés esetén a digitális kijelző bizonyos értéknél pontosan mér, máshol meg totál rosszul. Annyit már én is tapasztaltam, hogy mondjuk 5V alatt pontos volt, 40V-nál meg egyetlen tizeddel kevesebbet vagy többet mért, de maximum ekkora hibát láttam, ez pedig simán lehet a kontrol műszer baja is, hiszen ott közben még méréshatárt is kellett váltanom. Remélem mindenre kitértem. A használt alkatrészjelölések a mellékelt rajzrészlet alapján értelmezendőek. Alkotó
Köszi.
Trimmer középső lábat és Uki- akartam írni bocsi. Délután megnézem köszönöm szépen a segítséget!
Helló!
Kipróbáltam a te osztódat, elöször nem volt jó. De rájöttem mi a baj. Az volt hogy 0A melett 0,66A-t mutatott a kijelző. A hiba oka pedig megszünt ha lehúztam a feszültség mérő panel tápcsatiját. (Így 0A melett 0,03A-t mutat, ez elhanyagolható). Hogy kell kialakitanom a tápjukat hogy nem vesszenek össze?. Gondolom így a másik oldalba is beleszól. Köszönöm! |
Bejelentkezés
Hirdetés |





Frankye










