Fórum témák
» Több friss téma |
Fórum » Labortápegység készítése
Helló!
Van egy 300VA-es trafóm, ami 24V-ot ad le. Ezt egy labortápba szeretném építeni, ehhez kérnék egy kis segítséget. Kéne egy olyan kapcsolás, ami 30-35V-tól 0-ig lehessen szabályozni. Az áram az lehetne 10A? Azt még elbírná a trafó? Illetve ilyen kapcsolást nem is találok, ami kb 35V és 10A. Tudnátok segíteni?
Hello!
24V-os trafóból semmiképpen nem lesz 30..35V, mert egyenirányítás után, is legfeljebb 32V feszültséget fogsz mérni. A tápnak is kell maradék feszültség, és a szűrés miatt is. (Van brumm feszültség is) De 35V/10A maga 350W, a trafó, meg 300VA? üdv! proli007
Akkor azt hiszem elég lenne a 30v 7,5A is, a lehető legtöbbet szeretném kihozni belőle. Tudnál egy ilyesmi kapcs. rajzot linkelni? Nagyon megköszönném!
Hello!
Egy 24V-os tekercshez, előszabályzó is kell. Attila előszabályzós tápja pld. ilyen. üdv! proli007
Kösz a segítséget.
Lenne egy amatőr kérdésem. Mi az a előszabályzó? :pirul:
Hello!
Az analóg disszipatív tápok a bemenetük és kimenetük közötti különbözeti teljesítményt, hővé alakítják. 300W-nál ez már gáz, ezért valamilyen előszabályzót alkalmaznak. Reléset, vagy kapcsolóüzeműt, vagy tirisztorosat.. stb. Ezzel jelentősen csökkentve a végtranyók terhelését, vagy is a hőtermelést. De miért is nem olvasod el Attila cikkét? üdv! proli007
Ha nem lenne ekkora trafó és megelégednék a kisebbel akkor ez elhagyható? Mert van még egy trafóm ami 3,3A/24V. Ez sokkal kisebb/könnyebb. Ezzel a trafóval meg lehetne építeni az Alkotós labortápot?
Hello!
Természetesen meg lehet építeni. Ha elolvasod Alkotó a teljesítménnyel-hűtéssel kapcsolatos gondolatait, akkor tiszta képet fogsz látni és dönteni tudsz, mit szeretnél, és mik a lehetőségeid. Pontosabban az igényeidet a lehetőségeidhez tudod igazítani.. üdv! proli007
Sziasztok!
Csináltam egy egyszerű tápegysgéget. Működik is szépen, de van egy hibája. Hogyha a multiméterrel rövidrezárom a kimenetet és állítom az áramkorlátot, akkor egy ideig szépen szabályoz. Viszont ha elér egy bizonyos értéket akkor a kimenete begerjed és onnantól nem lehet az áramot szabályozni. Ha a műszerrel kötök sorba egy 0,1Ohm-os ellenállást akkor ez a jelenség nem tapasztalható. Szerintetek mi lehet a hiba? Köszönettel Petjaa
Üdv m.
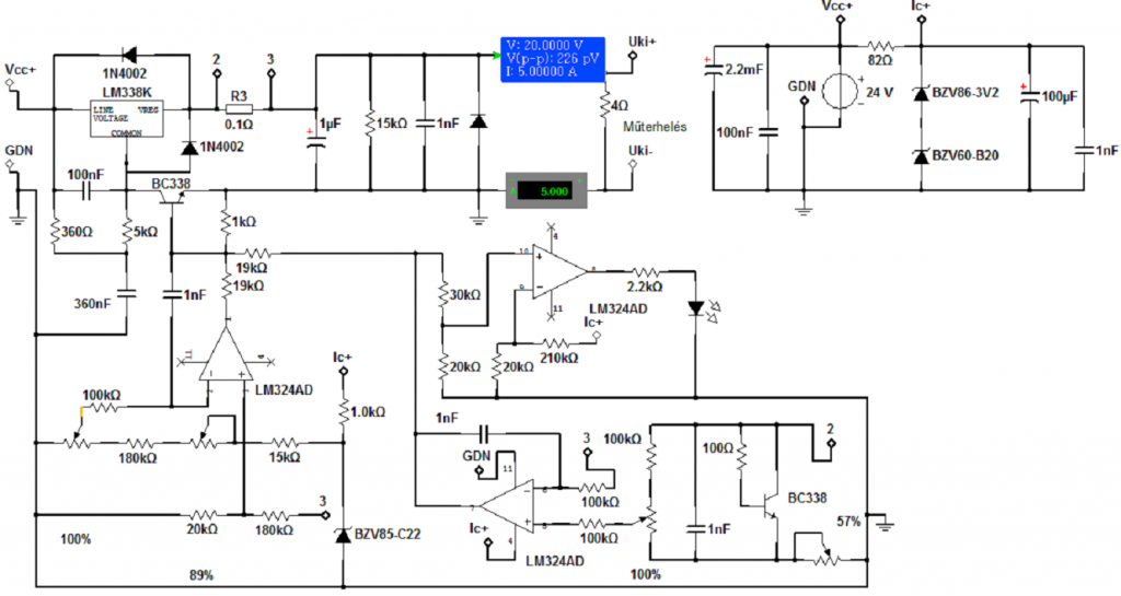
Elkészült az új rajz.24V-os lesz betáp illetve az Ic-ét 23V táplálva Zéner stabbal.Maga az lm324 csak 21Volt alatt vezérel.Stabilizált kimenő vesz így nem esik a feszültség mindaddig míg az 5 Ampert meg nem haladná az áramfelvétel.Vagyis akkor sem esne ha az áram szabályzó nem szabályozná le a kimenő feszt.Ha van még észrevétel tőled vagy bárkitől szívesen veszem. Sajnos képminőség elég silány azon nem tudok javítani.De azért remélem van még egy két ötlet, min csiszolhatok még.
Először is megköszönném Alkotónak, Pioneernak és Proli007-nek, hogy elkészítettek egy olyan tervet, amit még én is meg tudtam csinálni.
![]() Elkészítettem a 2.7.4 változatot, egyenlőre csak egy példányban, és első bekapcsolásra tökéletesen működik. Az egyetlen módosításom, hogy 4 db. áteresztő végzi a munkát. A hűtőborda így lett szimmetrikus. Sajnos a Graetz már 30V, 2 A-nál eléggé melegszik, ezért kénytelen leszek a hátfalra átszerelni. Két kérdésem van mindössze: - milyen műszereket javasoltok, van-e bevált darab? - a trafóm tekercsenként 150VA-es, szeretném kihasználni mind az 5 Ampert. Elég-e az R10-et módosítani és mi a gyári ajánlás?
- A graetznek inkább tegyél saját hűtést (olyat mint a képeden van, csak esetleg nagyobbat). Ha elvileg 0,7V esik diódánként -kettőn már 1,4V-, és ezt szorzzuk a 2A-el, az akkor is csak 1,4x2=2,8W. Ez nem sok, nem kell hozzá intenzív hűtés.
- Bármilyen 200mV-os érzékenységű műszert használhatsz. - A beállítási maximumokhoz írtam egy részletes útmutatót, abban megtalálod mit kell módosítani, és milyenre. Egyébként is javaslom elolvasni, mert a működésről is próbáltam Pioneer és Proli007 gondolatai visszaadni.
Hello, van egy szimmetrikus tápom (egy öskori lelet, de még szépen muködik). Áganként (secunder) 18V-ot mértem rajtuk, Ha egyenirányitanám graetz hiddal akkor mekkora feszultséget kapnák??
Szia!
Az én számításom szerint, 18 x 1,4142 = 25,3 volt, ami egyenirányítás és kondenzátoros pufferelés után mérhető lesz. Üdv.
A gyök2-vel való szorzás elvileg helyes, de gyakorlatilag nem ilyen egyértelmű a válasz.
1. A graetzen is esik feszültség, ami nagyjából diódánként 0,7V, és mivel ebből egyszerre kettő "működik" mindig, ezért 1,4V-al szokás számolni. Egyébként az adatlapon ez az érték megnézhető, és függ az áramerősségtől is, ahogy nő az áram, a feszültségesés is növekszik. 2. A puffer "kitöltési képessége" is áramfüggő, nagyobb terhelésnél már nem tudja korrektül gyök2 szeresére kitölteni az effektív értéket (csúcsértékig), csak attól kisebb mértékben, ezért általában 1,35-ös szorzóval közelítik a valóságot. 3. A trafó feszültsége sem állandó, sőt nagyon is ingatag. Már a méretezésnél fölé mennek, mert névleges terhelésnél szokás neki elérnie a névleges feszültséget, tehát ez is áramfüggő. Végül ide tartozik a hálózati feszültség üzemszerű ingadozása, ami akár nagymértékű is lehet.
Helló.
Pár héttel ezelőtt írtam, hogy van egy kis problémám a v2.7.2-es verziójú labortápegységgel. Elolvastam a határértékek beállításához készült dokumentációt ami alapján beállítottam a kimeneti max feszültséget és áramot. Még egy aprócska gondom van a tápegységgel amit nem tudok miért csinálhat. Ha az áramkorlát poti teljesen le van tekerve és fel akarom tekerni a feszültséget akkor 2V-nál kivilágít az áramkorlát jelző led és nem is megy feljebb a feszültség amíg egy kicsit nem tekerek a kimeneti áramon. Ekkor nincs terhelés a tápegységen. (Csak ha teljesen le van tekerve az áramkorlát beállító poti csak akkor csinálja.) A másik érdekesség pedig az, hogy ha beállítok egy tetszőleges értéket amikor nem világít az áramkorlát jelző led és kikapcsolom a tápegységet a led elkezd világítani és világít is kb 6-8 másodpercig majd szépen elhalványulva kialszik. (Mintha egy kondi szépen kisülne szintél terhelés nélkül megy a tápegység. terheléssel még nem próbáltam ki ezeket a jelenségeket, de az alapfunkciók működnek tudom változtatni a feszültséget és a kimeneti áramot multiméterrel rövidre zárva mérek és minden stimmel csak ez a 2 apró furcsaság zavar.)
Köszönöm az "Alkotó" jellegű hozzászólást.
Tényleg benne volt, most már mindkét panel tudja az elvártakat. Egy pici problémám még volna: Az egyik panel az áramkorlát megközelítésekor elkezd fütyülni, majd annak aktivizálódásakor elhallgat. Konkrétan még nem tudom melyik alkatrész. Meg tudja ismételni bármennyiszer és 1 Ampernál ugyanúgy előjön, mint 5 A-nál. Van ötleted?
STK végfokot hallottam már zenélni is nem lehet hogy a tranzisztorból jön?
Nálam ugyanezt műveli, mindkét "hiba" előjön. Nem annyira zavaróak, de érdekelne engem is, hogy van-e rá megoldás, vagy ez normális-e!
Nem tudom meghatározni. Hozok egy másik garnitúra tranzisztort és IC-t, aztán egyenként kicserélgetem.
Már ha Alkotónak nincs más javaslata.
Erre csak Alkotó tud megfelelő választ adni így reménykedem, hogy fog válaszolni nagyon kíváncsi vagyok én is, hogy mit mond.
Az ilyen szintű elméleti kérdésekre nem tudok érdemben válaszolni. Sokkal inkább a tevezőt (Pioneer) vagy Proli007-et javaslom megkérdezni, nekik sokkal megbízhatóbb véleményük lehet az érintett kérdésekben.
Azért elmondom mit gondolok. A nullára tekert áramhatárt állító poti témája egy gumicsont, amit már minden végéről lerágtunk egy csomószor. Egyik táp így, egy másik meg másképpen reagál erre a szélsőséges állapotra. Az IC ofszethibája nem egyforma minden példányom, szerintem ez okozza a parányi eltéréseket. Gyakorlatilag a táp minimális árama úgysem állítható be normálisan kb. 50mA alatt, ezért csak e fölött tud racionálisan működni. Többször elhangzott, ez nem egy végtelenül kifinomult kapcsolás, sőt inkább a másik véglet, de éppen az a nagyszerű benne, hogy szinte a semmiből is elég jól megoldja az összes funkciót. Egyébként a tápegység is terheli a kimenetet néhány mA nagyságrendben, amit a v2.7.4-ben próbáltunk minimalizálni kb. 1mA-re. A kikapcsolásos téma szintén agyonbeszélt probléma. Mikor a hálózatot kikapcsolod, akkor a pozitív ágon lévő óriási puffer sokkal-sokkal lassabban fog kisülni, mint a negatív oldali táprész. E miatt az IC félrebillen. Ezért került be az előbb említett módosított verzióba egy kiegészítő tranyó, ami próbálja ezt féken tartani.
Valami rezonálni kezd -gerjed-. Szintén várd meg a profik véleményét, de addig esetleg C5 mellé forrassz be párhuzamosan még egy 1n-t, és figyeld a zümmögés frekvenciáját. Ha van kéznél másik IC-d, és foglalatban van a mostani, akkor egy cserét is kipróbálhatsz.
Az én "nem éppen kifinomult" tápomon simán be tudok állítani 10mA áramkorlátot is, úgyhogy gratula a tervezőknek, jól sikerült a kapcsolás! De lehet, hogy az Alkotós nyákterv miatt ilyen
Nekem mintha az R21 rövidzára segített volna.A C5 növelése az áramkorlát lassulását okozta (bár kétségtelen 47nF-val már nem gerjedt ,de cserébe nagyon sokára reagált ,és sokáig fent tartotta az áramgenerátor üzemmódot (kb 1-2sec különösen 10-20mA környékén ) . Amit még módosítottam a meghajtó tranzisztor BE-vel párhuzamos 33K ellenállást csökkentettem jelentősen,ez az egyéb gerjedést csökkentette.(nem kell csak 1-2A, így csak két BD241 a vége ,lehet ezért kellett) Van még van mit küzdenem vele.(bár nem az Alkotós panelterv,lehet abban is van némi hiba.De az a fránya gerjedés nem akar kitakarodni belőle teljesen.
Elvileg a nulla is beállítható, csak bizonytalanul. Az alkatrészek paraméterei eltérőek, ezért közelebb vagyunk a valósághoz ha egy kb. 50mA-es alsó határra számítunk, mert azt még nagy valószínűséggel bármelyik példány képes produkálni.
Szia!
A teljesen letekert áramkorlát potinál ez azért fordul elő, mert ha megfigyeled a rajzon, a tápegység "árammérő sönt utáni" kimenetére van kapcsolva néhány dolog. Ez pár 10mA-el terheli a tápegységet. Ezért a tápegység kimenete valójában sosem terheletlen. Ezt próbáltam a legutolsó verzíóban csökkenteni amit azt hiszem 10mA alá sikerült vinni. A kikapcsolás esetén világító áramkorlát LED esetén semmi probléma, mivel a negatív segéd feszültségen jóval kisebb a puffer kondi mint a fő táfeszültségen. Magyarul a negatív segédfeszültség hamarabb elfogy. Üdv Pioneer
Most látom Alkotó kolléga már megválaszolta a kérdést előttem
Többször beszéltünk már arról, miszerint, aki nagyon kis, mA-es tartományban akarja használni a tápegységét, az jobban jár, ha a feszültség esésért felelős (rendszerint 0Rxx értékű) shunt ellenállás értékét, egy dekáddal magasabb értékre váltja olyankor (pl: a 0R22 ohm helyett 2R2 használjon a táp.)
Így a tízszeres ellenállás értéken tízszer nagyobb lesz a feszültség esés is. Mindjárt nem kell rohanni a boltba extrém alacsony offset-ű IC-t venni, mert így az érték már benne van a (a kapcsolási rajzon található IC) által feldolgozható tartományban. Nem 1-2 mV-ot kell erősíteni, és közben küzdeni a gerjedésekkel, brummokkal, stb., hanem a tízszeresét. |
Bejelentkezés
Hirdetés |













