Fórum témák

» Több friss téma
Fórum » LC mérő
 
Témaindító: jocoka, idő: Jan 22, 2007
Lapozás: OK   157 / 188
(#) jano36 válasza Ideiglenes hozzászólására (») Ápr 18, 2015 /
 
Tisztelt hozzászólók!
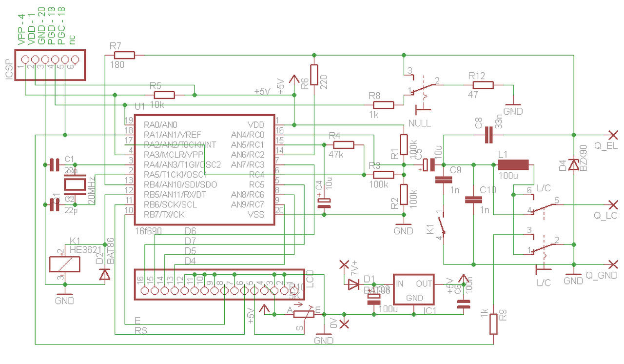
Érdeklődéssel olvastam az utóbbi hozzászólásokat, melyekben sok-sok féligazság található. Magasröptű fejtegetések hangzottak el a kapcsolóüzemű áramkörökben használatos magokról, de valójában egy rezgőkör lelkivilágáról kell beszélni. Maradjunk az LCM3 vizsgálatánál. Eredendően egy nyílt vasmagos tekercsel készült az LCM3, mely tekercs a nyák rossz konstrukciója miatt (tekercs és kondenzátor nem képez egy egymáshoz közeli zárt csoportot, a tekercs a tápegység és a kapcsoló közelében helyezkedik el), röviden sok-sok külső zajt vett fel. Ez ellen néhányan úgy védekeztek, hogy az induktivitást a nyák másik oldalára helyezték. Ekkor merült fel a gondolat a zárt vasmagú tekercs alkalmazására. Azonban a zárt vasmagú tekercs (fazék) mérete miatt gondot okoz az eredeti helyére beépíteni. Ezért a fentiek figyelembevétele mellet egy új nyákot kellett készítenem. De térjünk vissza az eredethez. Tulajdonképpen kapható egy zárt vasmagú tekercs, amely minden gond nélkül beforrasztható a régi helyére. Vajon megfelel-e? Hogy befolyásolja az LCM3 működését?
Az áramkört oszcilloszkóppal vizsgálva, a rezgőkőr kap egy impulzust, melynek hatására folyamatos csillapodás mellett berezeg. A rezgés lecsengési idejét a tekercsveszteség (vasmag, huzal) valamint a mérendő induktivitás minősége (vesztessége) befolyásolja, hiszen a 100uH-vel párhuzamosan kapcsolódik. Ez a mérendő elem akár egy nagy veszteségű szilícium magos tekercs is lehet, és mégis megméri. Vélhetően a gerjesztő impulzus szélessége is variálódik, hiszen egy H nagyságú tekercs kiértékelési ideje tovább tart. Tulajdonképpen a rezgőkőr egy fél impulzus ideje is elegendő lehet az induktivitás kiszámolásához.
Az Fesr mérésnél a 33nF miatt jóval rosszabb a jósági tényező emiatt csökken a jelnagyság. Viszont itt a mérés nem az impulzusszélesség kiszámításával, hanem a felfutási idő mérésével történik, itt tud gondot okozni a jelnagyság. Én így látom a dolgot. S csak P. István tud cáfolni, mivel a pontos működési elvet csak Ő tudja.
Jó e a kisméretű zárt vas? Véleményem szerint igen használható. Nálam a lomexben vásárolt példány hibátlanul működik. Emlékeztetőül P. Istvánra hivatkozva a túl nagy oszcillációs feszültség sem jó (esr-nél a nullpont túlzott vándorlását okozhatja). Hogyan lehet eldönteni az alkalmasságát: Zárt vasmagnál kizárólag az 1.35-ös szoftver használható. (Ebből István kivette a nyíltvasnál szükségszerűen alkalmazott jól-rosszul működő kompenzációkat). ESR „ellenállás” mérésnél tud e ~10 Ohm-ig mérni. LC oldalon ingadozás nélkül mér e ~2µF környékén? Ezen feltételek teljesűlése esetén az 1.35 verzió biztosítja a lineáris működést.
Ideiglenes, mégiscsak jól emlékeztem arra a bizonyos zenerre hakai Ápr 10, 2015-i bejegyzésében tesz fel a D4-es diódával kapcsolatban.
Fiuk hirtelen ennyi baromságot tudtam csak összehordani.
(#) fkx válasza soskajoska hozzászólására (») Ápr 18, 2015 /
 
Sajnos nem emlékszem melyik tekercs lehet, mert több hónapja vettem. Majd később még kipróbálok párféle tekercset - hátha tényleg akad közöttük használható.
Így utólag vajon beazonosítható valahogy a tekercs gyártója?
(#) fkx válasza Ideiglenes hozzászólására (») Ápr 18, 2015 /
 
Kíváncsi leszek mire jutsz a további ellenőrzésekkel. Ha úgy adódik veszek az általad használt tekercsből is, de csak emiatt egyelőre nem éri meg rendelni, majd akkor ha mást is veszek onnan. Tehát akkor EZ AZ A TEKERCS ami neked bevált?
(#) Ideiglenes válasza fkx hozzászólására (») Ápr 18, 2015 /
 
Igen. Nekem ez tűnik jónak. Visszanéztem a hozzászólásokat, s megtaláltam azt is, amit Jano ajánl. Sajnos a Lomex-nél nincs olyan lehetőség, hogy a konkrét alkatrészhez linket tudjak kapcsolni, így a korábbi hozzászólást tudom csak idézni. Van tehát lehetőség.
(#) fkx válasza Ideiglenes hozzászólására (») Ápr 18, 2015 /
 
Megnéztem az idézett hozzászólásban ajánlott tekercset. ADATLAP
Ennél is 1kHz a tesztfrekvencia. Szóval jó lenne Jano-tól is néhány mérési eredmény.
Jano: ha esetleg nem csak 1db tekercset vettél, akkor meg tudnál mérni egyet, többféle műszerrel?
Elképzelhetőnek tartom, hogy az általam vett "frekifüggő tekecssel" is működne az LCM3, a tekercs hibája ellenére is, csak a pontossága (vagy linearitása) lenne kérdéses...
Jelenleg fazékvas van benne - azzal nagyon jól megy, de később esetleg építenék még egyet.
(#) Ideiglenes válasza jano36 hozzászólására (») Ápr 18, 2015 /
 
Kíváncsiságból benéztem a panel alá, hogy hol is lehet a D4. Én nem találtam rajta. A cikkhez mellékelt rajzon sincs D4.

hpim3654k.jpg
    
(#) vargaf válasza Ideiglenes hozzászólására (») Ápr 18, 2015 /
 
Szia!
Az első időszakban volt D4, a 2009-es változaton, lásd a mellékelt ábrát.
A hozzászólás módosítva: Ápr 18, 2015
(#) szilcso válasza vargaf hozzászólására (») Ápr 21, 2015 /
 
Szia(sztok)!

Ismét bocs a késői válaszért. Sajna nem nagyon volt időm mostanság. Viszont a műszer meg kellene.
Tehát: letakarítottam a nyákot, és próbáltam fotózni, de csak telóm van erre a célra, így nem tudom menyire lesznek használhatóak a képek. Készítettem vakus, és nem vakus változatot is. Egyébként egyre inkább az az érzésem hogy ez biza PIC lesz. De nem tudok teljesen kizárni egy hibát sem. Így marad a távsegítség.
Amit köszönök.
Akkor a képek:
(#) szilcso válasza jano36 hozzászólására (») Ápr 21, 2015 /
 
Szia!
Azt meg tudnád mondani hogy mi a neve az alkatrész oldalon? Kiforrasztom hátha.
Köszi.
A hozzászólás módosítva: Ápr 21, 2015
(#) Mircsof válasza szilcso hozzászólására (») Ápr 21, 2015 /
 
Szia!
Nincs mit kiforrasztani, szerintem a D2 feliratot olvasta jano36 DZ-nek így gondolt a zenerre.
(#) jano36 válasza fkx hozzászólására (») Ápr 24, 2015 /
 
Szia fkx
Kérésednek megfelelően készítettem egy rövid összehasonlító mérést :
LOMEX 6.5x6.5 100 uH
LCM3 101 uH 347 KHz 150 mV
EDAboard 100,8 uH 151 KHz 194 mV
T-UNI multiméter 96uH ~3kHz

FAZÉK 14x8
LCM3 101,6 347 KHz 254 mV
EDAboard 100,6 uH 151 KHz 372 mV
T-UNI 94 uH
A LOMEX maggal lecseréltem az LCM3 fazékmagját és a 101 helyett 107 uH-t mértem.
A saját LCM3-am bőven 1% alatti pontossággal mér s ezt 97 uH-re beállított induktivitásnál tudja.
Viszont emlékeim szerint, aki nem rendelkezik hardveres beállítási lehetőséggel azoknak a tervezők beépítettek egy szoftveres lehetőséget. Nevezetesen aki programozóval rendelkezik az az EEPROM memóriában az utolsó 4 bájtban korrigálhat, ill. ugyanezen csatlakozóra 2 db nyomógombot csatlakoztatva +- irányban korrigálhat.
Azt pedig felejtsd el, hogy frekvenciafüggő induktivitás, frekvenciafüggő vesztesség az van, de egyenáramú komponenst nem tartalmazó szabadonfutó rezgőkörben csak vesztességek vannak.
Az 1kHzes mérőfrekvencia nem azt jelenti, hogy csak azon a környéken használható. A 4 MHz SRF nem jelent mást, mint az induktivitás Saját Rezonáns Frekvenciája ez az LCM3 működését nem befolyásolja.
(#) c27 hozzászólása Ápr 25, 2015 /
 
Sziasztok!

Megépítettem az lcm-et, de sajnos csak 80-85mV az uesr.
A másik, ha L állásban van a műszer kikapcsolt állapotban és bekapcsolom kiírja váltsak c-be, ha átkapcsolom az F0 ? lesz. Ha alapból C állásban kapcsolom be akkor kiírja az értékét. Ez mennyire normális?
A hozzászólás módosítva: Ápr 25, 2015
(#) fkx válasza jano36 hozzászólására (») Ápr 25, 2015 /
 
Köszönöm, a mérési eredményeket! Nemsokára ki fogok próbálni párféle SMD induktivitást én is. Úgy látszik a korábbi vásárláskor kifogtam a lehető legkevésbé alkalmas induktivitást.
A hozzászólás módosítva: Ápr 25, 2015
(#) jano36 válasza c27 hozzászólására (») Ápr 25, 2015 /
 
Az indításkor mindig C állásban kell, hogy legyen. Milyen vasmag van benne?
(#) c27 válasza jano36 hozzászólására (») Ápr 25, 2015 /
 
A sima eredeti nem fazék.
(#) Hakai hozzászólása Ápr 30, 2015 /
 
Sziasztok!

Végre nálam is végleges formát öltött az LCM3. Fazékmaggal Uesr 200mV, nekem így teljesen megfelel a pontossága. Az 1000pF kondik orosz polisztirol, 1%-os darabok.
(#) ptesza válasza Hakai hozzászólására (») Ápr 30, 2015 /
 
Nagyon jól néz ki. Profi munka.
(#) fkx válasza jano36 hozzászólására (») Máj 11, 2015 /
 
Jelentem ígéretemnek megfelelően én is vettem kétféle SMD tekercset, és le is mértem alacsony vizsgálófrekis multiméterrel, és LCM3-al.
DER0705-100 Multiméter: 98uH LCM3: 95,6uH
SRR0604-101KL Multiméter: 96uH LCM3: 95,5uH
Nekem a második jobbnak tűnik, de valószínűleg az első is használható.
Nemsokára az LCM3-ba is belepróbálom...
A hozzászólás módosítva: Máj 11, 2015
(#) gabo48 hozzászólása Máj 13, 2015 /
 
Gabi vagyok,szeretném megépíteni az LMC 3-at,szükségem lenne apanelra,programozott mikrocsipre,1 nf-os kondira,és relére,mert nem tudok itt Ózdon hozzájutni,a többi alkatrész megvan,kijelzővel együtt.szeretném,hasegítenétek.Üdvözlettel Gabi
(#) meszi válasza Hakai hozzászólására (») Máj 13, 2015 /
 
Kedves Hakai
Honnan van ilyen szép doboz az LCM3-hoz?
(#) abcdabcd válasza meszi hozzászólására (») Máj 14, 2015 /
 
Nekem az a tippem, hogy egy multiméter doboza lehetett eredetileg (mintha valaki egyszer rakott volna fel hasonlóról képet a HE-re, úgy emlékszek, mintha az is LCM3 lett volna, de lehet nem) Az alján a 4 banánaljzat, a kijelző nagyobb kivágása, alatta és fölötte úgy látom valami fekete fóliával van kitakarva a rés... A forgókapcsoló helyét meg akkor valószínű az elejére ragasztott valamilyen matricával fedték el... vagy mondjuk ha valahol árulnak ilyen dobozt multiméter nélkül is, az mondjuk tényleg érdekes lenne, hogy hol...
(#) uniman válasza meszi hozzászólására (») Máj 14, 2015 /
 
Ez a DT9205A multiméter doboza...már kétezer Ft alatt beszerezhetó ilyen új multiméter.
A hozzászólás módosítva: Máj 14, 2015
(#) Qju válasza abcdabcd hozzászólására (») Máj 15, 2015 /
 
Szerintem is multiméter doboz. Szokott is lenni (pl: a győri somogyinál) 500 Ft-ra leértékelve "rossz" multiméter (kimerült elem, elpattant lcd vagy egyéb hiba miatt) Annyit a doboz megér.
(#) Hakai válasza Qju hozzászólására (») Máj 22, 2015 /
 
Igen, valóba egy döglött multiméter házát használtam fel dobozolásra. DT-9205A illetve MY-64 jó lehet - gyártó lényegtelen. Még talán annyit, hogy az LCD rögzítésénél én ragasztópisztolyt használtam.
(#) joco53 válasza san398 hozzászólására (») Jún 11, 2015 /
 
Érdeklődők,hogy sikerűlt e kalibrálni az RLC mérőt és ha igen akkor mik a tapasztalatok a műszerrel kapcsolatban ( pontosság,stabilitás ) érdekelne.Elöre is köszönöm a válaszod
(#) elektromos válasza Hakai hozzászólására (») Jún 12, 2015 /
 
Szia!
Pontosan melyik DT9205 típus?
Kerestem a neten de sajna sok méretben készülnek ahogy láttam a képeken.
Légyszíves add meg pontosan a dobozod méreteit, és kiváncsi lennék az LCD ablak méreteire is , hogy hogyan fért el benne a kijelződ.
A hozzászólás módosítva: Jún 12, 2015
(#) Hakai válasza elektromos hozzászólására (») Jún 17, 2015 /
 
63x32mm az LCD ablak mérete. A doboz mérete sárga burkolat nélkül 188x85mm. Kép mellékelve...

untitled.png
    
(#) elektromos válasza Hakai hozzászólására (») Jún 17, 2015 /
 
Köszi!
(#) Mócsing hozzászólása Aug 7, 2015 /
 
Szervusztok !
Ezekkel az R-L-C mérőkkel kapcsolatban van valakinek tapasztalata ?
Méréshatár ,pontosság ,stb .

Bővebben: Link
Elnézést hogy így csatoltam a linket . Tulajdonképpen azt sem tudom mi az az URL ...
A hozzászólás módosítva: Aug 7, 2015
(#) Hp41C válasza Mócsing hozzászólására (») Aug 7, 2015 /
 
Saját topikja van: Bővebben: Link
Következő: »»   157 / 188
Bejelentkezés

Belépés

Hirdetés
XDT.hu
Az oldalon sütiket használunk a helyes működéshez. Bővebb információt az adatvédelmi szabályzatban olvashatsz. Megértettem