Fórum témák
» Több friss téma |
Fórum » LM1036 sztereo hangszínszabályzó áramkör
Témaindító: Krajcsooo, idő: Máj 29, 2006
Témakörök:
Ne átkösd, hanem hagy ki, és ne használd a hozzájuk tartozó bemeneteket.
Hali!
Én is építettem (még csak terveztem) egy LM1036 + TDA1558q párost. Egyrészt szeretném megosztani open source, másrészt ugyebár "saját szemében a szálkát..." ránézhetnétek ![]() Gyakorlatilag átnéztem az előző 65 oldalt plusz egy valag googlizás után kiollózva a legjobb ötleteket készült el a nyákterv. <poén> Jó kicsire sikeredett, nincs mit kompenzálnom </poén>Két kérdésem lenne: 1: LM1036 preamp nélkül kihajtja TDA1558at? Elöbb utóbb kiderül 2: Sehol nem láttam signal - power ground szigetelést, hát én tettem bele. Egy kis ellenállásal össze kell majd a kettőt kötni. Vélemény? Ide feltettem az pdfet meg .layt, ugyis mást is meg akarok osztani a nagyérdemüvel. Bővebben: Link A hozzászólás módosítva: Máj 25, 2013
Szia!
1: Az LM1036 nem erősít jelet, csak csillapítani tud. Ez nem okoz problémát, mert a TDA1558 jelentős 46dB (x200) fix erősítéssel rendelkezik. 2: A power ground annyiban kap szerepet a nyomtatott áramkör tervezésénél, hogy a táp felől érkező test először a 7 és 11 lábakkal találkozzon. Ennek alternatívája lehet a csillagpontos test kialakítás. Az LM1036 tápelnyomása még a szerény jelzőt sem érdemli meg, ajánlott feszültségstabilizátorra kötni. Látom barátkozol a Sprint-Layout programmal és még csak a kezdeti lépéseknél tartasz. Fog az menni
Sziasztok!
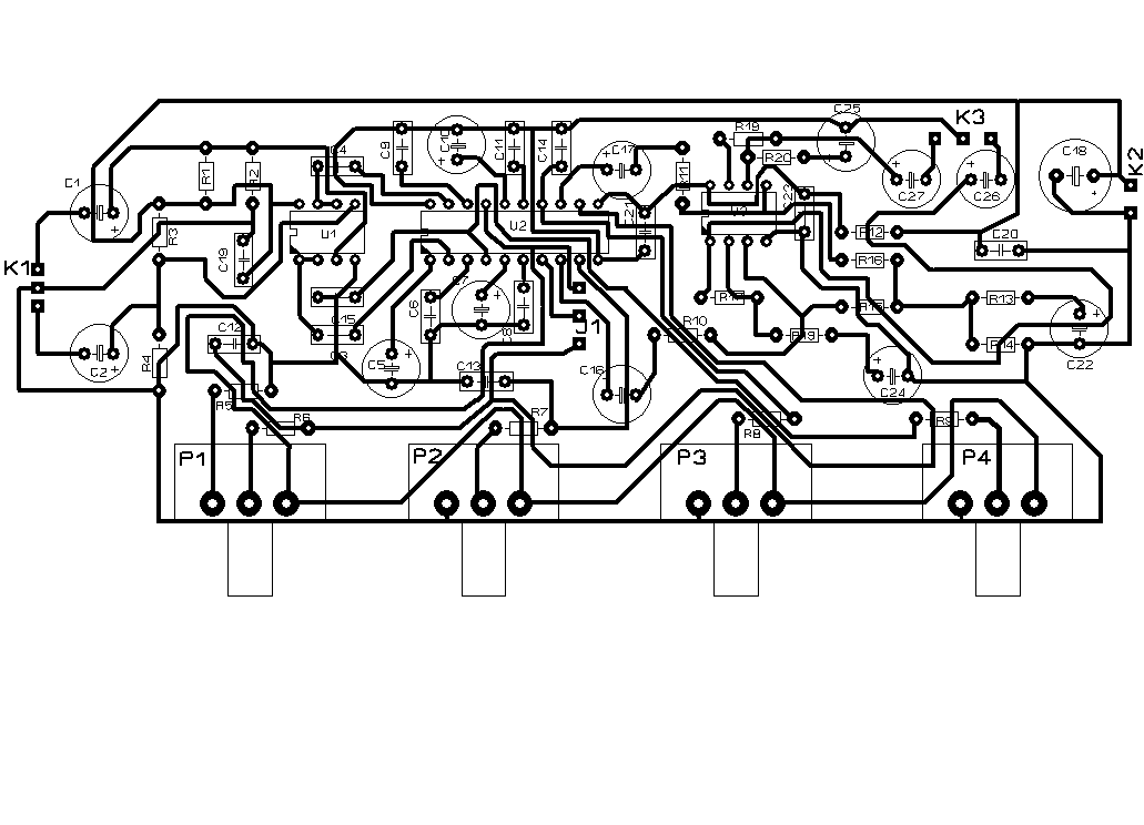
LM1036N kettő NJM4580-assal ellátva. Még nem került sor a megépítésére!!! Összepakoltam egy NYÁKOT Sprint-LAYOUT-al! Interneten talált kapcsolási rajz valamint nyák átrajzolva. A nyákot nézzétek át mielőtt neki ugrana valaki! A Potméterekről csak annyit tudok, hogy 50K-sok és Lineárisak! A NYÁK-ban nem tudom, hogy vannak a lábkiosztásai, ezeket is vegyétek figyelembe! ![]() Itt a kapcsolás és a nyákterv! Ha valaki hibát lát kérem jelezze és igyekszem minél előbb javítani, valamint akinek kell annak küldöm ".lay" fájlt! A hozzászólás módosítva: Máj 31, 2013
Szia! Ezt a rajzot mi alapján választottad ki
Írt valaki erről valami pozitív dolgot?
Úgy egy-két hete töltöttem le valamelyik külföldi oldalról a kapcsolási rajzot, de már meg nem mondom melyikről.
Ottani hozzászólások alapján egy működő képes rendszerről van szó ezért is töltöttem le és dolgoztam ki és, ha időm engedi majd meg is építem.
Az LM1036 tipikus bemeneti impedanciája 30k. A kapcsolás U1 műveleti merősítője ezt 50k-ra növeli, meglehetősen szükségtelenül. Az alkatrészpazarláson túl zajt és torzítást visz be a kapcsolásba - nem jelentőset, viszont teljesen feleslegeset.
Az LM1036 és az U2 közötti csatolás szintén érthetetlen. Az OUT Ut/2-n van, minek ezt újra mesterségesen előállítani? A műveleti erősítő által végzett jelerősítés kedvezőbb helyen lenne az LM 1036 előtt, mert minél nagyobb nívón küldöd át rajta a jelet, annál jobb jel-zaj viszonyt érhetsz el. Csak speciális jelszintnél érdemes ezen az elrendezésen változtatni. Milyen szintű jelforrás és milyen érzékenységű erősítő közé tervezed beilleszteni? Végül is ez lenne a kulcskérdés.
2X50W TDA2050 elé szeretném berakni. De a 2X50W quad405-ön is gondolkodtam (bár ez elé nem szívesen, mert ez már lerontaná).
Az kapcsolás torzítása, ha jól emlékszem 0,06% (1kHz, Ube: 1Veff).
A jelforrást még nem tisztáztuk, de mindkét végfok elég érzékeny ahhoz, hogy közvetlen ráköthetőek legyenek az LM1036-ra. A rajzon szereplő kétszeres erősítés (U2) csak a zajt fogja növelni.
Érdemes a nyomtatott áramkörön egy 12V-os feszültségstabilizátort elhelyezni, mert az LM1036 tápelnyomása nem valami fényes. Világért sem szeretnélek az elgondolásodról lebeszélni. Ha megépíted és beszámolsz a tapasztalatokról valamennyien gazdagabbak leszünk tőle. Az IC-t helyezd el foglaltban. Ha nem válik be, csak át kelljen dobni egy bevált kapcsolásba. A Quad 405 elé inkább elvi okból nem szokták ezt a szabályzót bekötni, a gyakorlatban viszont tökéletesen beválik
Megfogadom a tanácsaidat!
Megépítem és majd írok egy beszámolót, hogy mennyire vált be. Ezek után nem sok mindent várok el tőle, de a remény hal meg utoljára. ![]() De szerintem elsősorban inkább egy próbapanelon készítem el az lesz a biztos. A hozzászólás módosítva: Máj 31, 2013
Azért hagy írjak jót is a kapcsolásról. A készítője igen helyesen tette be az R5-öt ami az adatlapi kapcsoláson nem szerepel. Sokat javít a hangerőszabályozó potenciométer pályájának kihasználásán.
c16 elég kicsi a távolság a vezető meg a kondi között, össze van az kötve? DRC-t nyomj rá szerintem.
C16-oshoz nincs hozzákötve csak túl közel vittem hozzá a vezetőt, de majd behúzom középre.
Egyébként most nézegettem és találtam egy kapcsolást a BSS oldalán.
Ott sikeresen építették, de ahogy néztem szerintem ugyan az. Itt a kapcsolás. Majd nézz rá. Mindenesetre összedobom majd és kíváncsi leszek mi sül ki belőle. A hozzászólás módosítva: Jún 1, 2013
Hali!
Nah megépítettem a fentebb említett kapcsolásom. TD1558 csodás muzsikál, ellemben lm1036tal... Ha bekötöm csak durrogás zugás csatcsat boomboom, akárhogy tekerem a potikat. .lay lm1036 datasheet Légyszíves valaki sasszemű nézzen már rá, az ajánlott kapcsolást építettem meg ami a pdfben van, hátha elbattam valamit. Bejelöltem hogy hova mennek a potik meg a kapcsoló, mert azok nincsenek a nyákon (nagy hiba volt). Köszi!
Én így rajzoltam/építettem meg magamnak, és tökéletesen teszi a dolgát.
A hozzászólás módosítva: Jún 16, 2013
Bár a tied lényegesen átláthatóbb és letisztultabb mint az enyém. Mérete zavar egy picit. Lehet újra kell építeni az enyémet de azért még próbálom debuggolni.
Lehet az a baj hogy fólia helyett én kerámia kondikat használtam?
Azért lett ekkora, mert párosítottam egy kivezérlés jelzővel.
Sziasztok. Erről az előerősítőről szeretném a véleményeteket kikérni Bővebben: Link amiben egy TDA1524 van. Épitett már valaki ilyet? Meg vane elégedve? Továbbá még a kérdésem, hogy egy-egy előerősitőbe van egy 553-as ic hogy az mire jó?? pl ebbe ami van de van ilyen a tl072-be is néhányba Bővebben: Link
2-nél több csatornás szabályzásra van szükségem.
Olvastam valahol, hogy az LM1036-nál lehet egy potméterrel szabályozni több LM1036 vezérlő feszültségeit. Össze kell kötni a zeneres lábát (17), és így egy-egy potméteren át vissza az összes IC adott bemenetére? LM1036 elé, (vagy után) kell bármilyen fokozat? Ugye ez csak csillapítani tud, erősíteni nem, ha jól tudom. Jó lenne ha tudnám szabályozni csatornánként is a szinteket egy-egy trimmer potméterrel. Ezeket egy-egy műveleti erősítővel (TL072) meg lehet oldani ha jól sejtem.
Az áramkör csak csillapítani tud, erősítést külön műveleti erősítővel kell megoldani. A többi kérdésre majd válaszolnak a hozzá jobban értők.
Üdv mindenkinek.
Régebb óta kísérletezek digitális hangerő és hangszín szabályzással (PIC+ds180x) . Főleg a maxim digitális potmétereit próbáltam, de nem vagyok elragadtatva tőlük. Most elkezdtem nézegetni ezt az IC-t. Arra gondoltam, hogy a DC bemeneteit lehetne DAC vel vezérelni, ráadásul így eltűnnének a digitális kommunikáció zajai (órajel, data, stb). A kérdésem az lenne, hogy tud e valaki egyszerű megoldást arra, hogy a PIC DAC 0-5V között mozgó feszültségével, hogyan vezéreljem az LM1036 (12V táp) 0-12V között mozgó bemeneteit. Gondolom valami célszerűen lineáris erősítő kellene. Ötlet? Bocsi. Egyébként lehet, hogy a PIC es témában kellett volna feltennem a kérdést, de a lényegi rész igazából nem digitális. Köszi
Üdv,
Nem kell oda semmilyen erősítő, az LM1036-ban van beépített 5V-os referencia, ezt kötöd a potméter lábára és ezt osztja le, ezáltal közvetlenül rákötheted a DAC kimenetére, mindenesetre ajánlom, hogy a DAC és az LM közé tegyél 1K-s ellenállást és legalább 100nF, de inkább 470nF fóliakondit a szűrés végett. Primary: Igen, lehet egy potméterrel több IC-t szabályozni, ilyenkor az összes IC földpontját kösd be egy csillagpontba, majd vagy az egyik IC referenciáját használod a potikhoz, vagy pedig saját 5V-os stabkockát használsz. A potik középkivezetését pedig rákötöd az IC-k lábaira. Ha a potikra az egyik IC referenciáját kötöd, akkor a többi IC referencia kimenetére tegyél egy-egy 100-470nF kondenzátort. A másik kérdés, igen az LM1036 csak csillapítani tud, ezért értelemszerűen, hogy ha nagyobb jelszintre van szükséged akkor használj valamilyen műveleti erősítőt, vagy NE5532-t vagy TL072-t vagy ezekhez hasonlót, rajtad függ, hogy melyik szimpatikus. Ha meg még szeretnéd állítani külön-külön a csatornák hangerejét is, akkor azt egyszerűen csatornánként egy-egy potival oldhatod meg, fölöslegesen ne használj műveleti erősítőt, mert csak a baj lesz velük, és csak a zajt fogják szolgáltatni.
Szia!
Köszi a választ. Utólag rájöttem, hogy elég nagy hülyeséget kérdeztem. Bocsi. Viszont amit amit javasolsz azzal az lesz a baj, hogy a zener kimenet 5.4 voltos. tehát ha 5 voltról megy a PIC akkor 0,4 volt hiányzik. (felteszem, hogy a 1036-os is ezt használja referencia feszültségnek ha már van) Esetleg ha a PIC et nem 5 Voltról járatom hanem 5,4 körül akkor viszont jó lenne nem? A legtöbb PIC megy 5,5 voltról is. Szóval kell valamilyen dióda/diódák amin 0.4 volt esik és azokkal egy 7805-ös földjét megemelve megolható lenne a dolog nem?
Igen, az IC-ben az adatlap szerint is 5,4V-os zenner van, viszont szerintem az a 0,4V nem számít sokat, arra az IC gyártói is számítottak, hogy terhelés hatására (4 poti) ez a feszültség valamelyest csökken, a másik ok amiért azt mondom, hogy nem kellene, hogy sokat számítson, az hogy amikor feltekerem a hangerőt az utolsó párfokban már nem változik a hangerősség és ezt nem a potinak a végállása okozza, szóval még bőven benne van az 5V-os tartományban. Lehetőleg a PIC-eket ne üzemeltesd 5,4V-ról, az adatlap szerint az 5,5V már az abszolút maximum, ezért nem ij ajánlott ekkora feszültségen járatni őket.
Ha viszont gondolod, inkább a jelet erősítsd fel az LM1036 bemeneténél egy műveleti erősítővel, így biztos, hogy a teljes tartományt át tudod fogni.
Igazad lehet. Akkor majd tesztelgetek aztán meglátom, hogy elég e az 5 volt.
Üdv: gabi |
Bejelentkezés
Hirdetés |





</poén>

Írt valaki erről valami pozitív dolgot?





