Fórum témák
» Több friss téma |
Ne haragudj. Leírom a lényeget. A gázkar kimenete megközelítőleg 0,8V és 4,2V közt mozog. A gázkar alapállásban 0,8V-ot ad, teljes gázon 4,2V. A pwm generátor kitöltési tényezőjét egy poti szabályozza, mely egy kontroller bemenetére megy. A szabályzó bemenet 0 és 5V közt változik a poti állástól fűggően. Ha a bemenet 5V kap, akkor a szabályzón 0% pwm jel, és 0V-nál 100%-os a pwm. Ezen poti helyett került bele az általad küldött kapcsolás. Ez jól is müködik. Csak néha jó lenne, ha a quad sebessét visszább tudnám állítani (mikor kisebb gyerek ül rajta). Vagyis, hogy a teljes gáz (4,2V a gázkaron) ne 100% pwm jel lenne, hanem csak mondjuk 50%. A szabályózhatóság mondjuk a sebesség 30%-100% közti lenne a legideálisabb. Remélem, így már érthető. Nagyon köszönöm, hogy segíteni próbálsz.
A hozzászólás módosítva: Dec 13, 2019
Hello! Így már érthetőbb a dolog. Megrajzoltam, cseppet leírom.
- Tekintve hogy Te a szabályozás meredekségét (Slope) szeretnéd állítani, a feladatot három részre tagoltam. - Az UC1a fokozat, a 0,8..4,2V jelből levonja a 0,8V alapértéket. Mivel erősítése egyszeres, így a változási tartomány megmarad. Avagy a 0,8..4,2V jelből 0..3,4V jelet képez. - Ha ennek a jelnek változtatjuk a nagyságát a VR1-el, akkor pld. 0..2,4V jelet kapunk. Itt jön létre a meredekség állítás. - Az IC1b fokozat, megfordítja a jelet , de közben erősír is, mert a kimeneten nem 3,4V változás szükséges, hanem 5V változás. És 3,4V bemeneti jel esetén 0V a kimeneti jel, 0V bementi jel esetén pedig 5V. A szükséges erősítés pedig Au=5V/3,4V= 1,47. A 330k/220K=1,5. A Rail-to-Rail erősítős az LM358-ból ismét a tranyóval van kialakítva. A különbségképző erősítő, pedig a 3,4V referenciából vonja ki a bementi értéket, így fordul meg a karakterisztika.. - Így most már a jel változási meredeksége állítható a VR1-el, úgy hogy a minimum PWM-et adó 5V feszültségpontban mindig állandó. Tehát beállítani úgy kell, hogy a gázkar maximális állásában, a kimeneti jel minimumát nem 0V-ra, hanem tetszőleges értékre lehet beállítani. Vagy is a fordulat maximumát így lehet képezni. - A bemeneten található 2,2µF határozza meg a gáz időbeni változási sebességét. Annak kívánt értékét majd a gyakorlatban meghatározod. Most kivételesen "rendes" rajzot készítettem, és kis segítség gyanánt elkészítettem a nyák rajzolatát is. Remélem így már megfelelő lesz az áramkör. A Móricka grafikonból talán érthető a működés.
Szia! Biztosan jól számoltad ki az R7-en szükséges feszültséget?
A bemeneti 50%-os osztó utána 0,4-2.1V lesz. Biztosan így akartad?
U1a kétszerező erősítő. A kimenete a bemenet kétszerese, mínusz a 800mV.
Köszönöm a rajzot! Ma, -bent a cégnél- ha lesz időm, meg is építem próbapanelen. Ha valami probléma adódik, úgyis kérdezek (ha nem baj).
Ez okés, de akkor R7-en csak 400mV-nak kéne lenni, nem?
Nem, jól van az! 400mV-nak kell lennie, de nem R7-en, hanem az invertáló bemeneten. És mivel R3 és R4 osztót képez, Uki=0V esetén ez teljesül is.
De jó a 400mV az R7-en, mert, amikor a bemeneti osztón (R1, R2 közös pontja) 400mV van, és az R7-en is 400mV van, akkor a kettő különbségét fogja kétszeresen felerősíteni a fokozat, tehát 0 lesz a kimeneten.
400mV R7 és Uki=0V esetén az invertáló bemeneten 200mV lesz. A nem invertálón 400mV. Akkor mennyi is lesz a kimenőfesz?
Bocs
400mV lesz a kimeneten, mert akkor lesz a két porton azonos a feszültség. Kicsit kapkodva írtam.
Igen, ez zavart be engem is elsőre ) Egyébként ezt rail to rail kimenetes OPA-val sokkal egyszerűbben is meg lehet oldani, 1 db OPA +4 ellenállással.
A kimeneti feszültség pedig nem 0-3,4V, hanem 0,4-3,8V lesz.
Nos megépítettem az áramkört élőben. Nekem nem ezek az értékek jöttek ki, leírom, mikor hol mit mértem.
Elengedett gázkarnál : (a / után a teljes gázkar mért értékei) R1 előtt: 871mV / 4,24V LM358 U1a nem inv. láb : 436mV / 2,12V LM358 U1a invert. láb: 437mV / 2,13V LM358 U1a kim. : 434mV / 2,13V R5 alatti fesz: 3,383V R7 feletti fesz: 787mV / 797mV Tehát igaz, hogy a kimenet 400mV-ol indul, de miért nem megy el 3,8V-ig? Igy a Out kimenet sem megy le 1,3V alá... Nyilván kellene a 3,4V az előző fokozatnál. Mi lehet a baj? A hozzászólás módosítva: Dec 14, 2019
Hello! Ha a gázkaron a minimális feszültség 871mV, akkor az R7-en is ezt kellene beállítani. Legegyszerűbb ha az 1k-val sorba teszel pld. egy 150 Ohm-os ellenállást. Akkor a kiment le fog menni közel nullára.
A kiment egyébként azért nem megy fel 3,8V-ra, mert az LM358 5V tápfesz esetén általában csak 3,6V-ra tud felmenni. De ha lemegy nullára a kimenet, akkor belefér a 3,4V ebbe az értékbe. Nem akartam a referencia értékek számára trimmereket betenni.. A heves vitát az váltotta ki, hogy nehezebben felismerhető a különbségképző erősítő az első fokozatban, mint a hátsóban. Mert a kettő ugyan az, csak az első erősítése egyszeres, míg a hátsó-é 1,5-szörös. A hozzászólás módosítva: Dec 14, 2019
Idézet: „LM358 U1a kim. : 434mV / 2,13V” R3 jól be van forrasztva? Ellenőrizd R3, R4 értékét is.
Stimmel amit kiszámoltál. Az áramkör a szimulátorban jól működik, ha olyan műveleti erősítőt használsz hozzá, ami rail to rail kivezérelhető. Szerintem a trimmert jó lenne 10kohmosra cserélni, mert kisebb terhelés esetén az LM358 közelebb is tud menni a pozitív táphoz.
Hello! Működne ez, csak valami hiba van az áramkörében, mert a más gázkar érték miatt, maximum 84mV lehetne a hiba, nem 400mV. Egy különbségképző kapcsolásban illene (legalább páronként) azonos ellenállásokat használni. Egyébként az LM358 a "lehúzásban" gyenge a kimenti 80uA-es áramgenerátor miatt. A következő fokozatból áram folyik visszafelé, ezért is kell terhelni a kimenetet, ne húzza fel.
Ha gondolod, itt egy egyszerűbb verzió. Ahogy feljebb írtam, rail to rail kimenetű OPA-val működik.
A bemenete illeszkedik az általad megadott intervallumhoz, a kimenete pedig R1 potin keresztül tetszőlegesen korlátozható lineárisan.
A második fokozatból uA nagyságú ára folyhat csak vissza az első fokozat bemenetére. Azt játszva le kell tudja húzni pár mV-ig.
Elöször is köszönöm mindenkinek a hozzászólást! Volt egy hiba az áramkörömben (ahogy Ktulu fórumtársunk rátapintott) , az R3 ellenállás egyik lába egy raszterrel arrébb lett dugva. Ezután U1a kimenete mindjárt 87mV-ra csökkent. Majd beraktam R2 ellenállással sorba egy 150 ohmos ellenállást, így gázkar kimeneti jele 4mV diffivel van a R2+150ohm feszültségéhez képest, ez már szerintem nem számít. Igy U1a kimenete 17mV-3,33V közt mozog.
Tápfeszültültség: 5.03V Az "Out" ponton mért kimeneti értékek, Slope poti 100%-on: 4.95V nyugalmi helyzetben lévő gázkar esetén 197mV teljes gázkar állásnál Ez már jó lesz szerintem. Kedves sdrlab! A rajzot elteszem, ha ez a verzió nem sikerül, megépítem. Mindenkinek köszönöm a segítségét! A hozzászólás módosítva: Dec 15, 2019
Üdv mindenkinek!
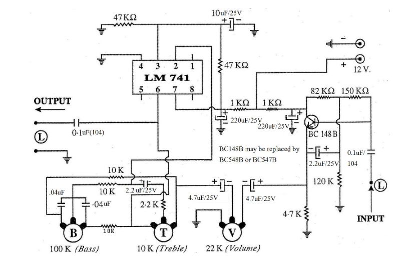
A minap hozzákutottam egy pár új Mikroelektronikai Vállalat féle ua741 IC-hez. Ezek köré szeretnék építeni valami kisebb hangszínszabályzós előfokot. Neten találtam egy kapcsolást, elvileg működőképes, de kommenteket nem látok. Tudnátok segíteni ebben? Mellékelem.
A 741-et szerintem felejtsd el, attól szinte csak jobb opamp van a piacon.
Nem tervezném huzamosan használni, csupán gyakorlásnak! Ez egy emlék a magyar történelemből, ne kallódjon el. Inkább legyen egy panelen mint a fiók mélyén!
Leszimuláltam, működik.
A magas hangszínnél a 2.2µF elírás. Bekarikáztam a javasolt értékeket és "benégyzeteztem" a javasolt kiegészítéseket.
Üdv mindenkinek!
Egy strain gauge szenzor jelét wheastone bridgre kötve, műveleti erősítővel használok, és próbálom a zajt minimalizálni, már elég sok mindent kipróbáltam, nem tudom hogy érdemes-e tovább próbálkoznom, és ha igen mivel... Amiket tapasztaltam: - a bypass, decoupling kondenzátoroknak a hatása szinte észrevehetetlen. (Szépen egyesével beforrasztva az LDO elé, után, műveleti erősítőhöz) - a nyák huzalozásával sokat kisélrleteztem, VIA-k a bypass és az IC közé, vagy a kondenzátor után rakva, különböző vezeték vastagsággal / ground fóliával, anélkül, hosszabb, rövidebb vezetékekkel - ezeknek is mérhetetlenül kicsi hatása volt a zajra - többféle műveleti erősítővel próbálkoztam, instrumental amplifierekkel is, itt már voltak mérhető eltérések, de pl. a legjobb amit eddig találtam az NCS20074, olcsó, és kissebb a zaja mint a több ezer forintos instrumental high PSRR ic-knél - próbálkoztam különböző RC filterekkel LDO előtt, után, ennek sincs mérhető hatása - alkatrészekkel is variáltam, SMD alacsony zajú ellenállásokkal, THT fémréteg ellenállásokkal is, itt sem volt különbség Nagyon hosszú vezetékeknél 20-30cm után már elkezd nőni a zaj, de egyébként hogy 5mm-re van a szenzor vagy 5cm-re, az kb. mindegy Az LDO egy zajos kapcsolóüzemű tápról kapja a supplyt, de az adott, azon nem tudok változtatni. Ami segít az a jel utólagos szűrése RC taggal, csak azzal nemsokra megyek, ha dinamikus jelet szeretnék mérni (0-500Hz tartományban, ami fölötte van az nem érdekes) Bárkinek van esetleg ötlete mit hagytam ki amivel lehet csökkenti a zajt? Köszi!
A tápfeszültséget igen jól lehet szűrni, akár kétfokozatú kondenzátor sokszorozóval. Már persze akkor, ha a szűrőtagok feszültségvesztesége nem okoz gondor.
Dave szépen elmagyarázza, hogyan működik: How to Remove Power Supply Ripple.
Tedd foglalatba igy majd alkalomadtán cserélheted bármilyen lábkompatibilisre és összehasonlithatod a jobbakkal.
Egy kapcsolás nem ártana, ha konkrét segítséget is vársz, mert kitalálni nem fogjuk, mit hogyan kötöttél be!
Az mindenesetre érdekes, hogy egy korántsem kis zajú erősítővel értél el legjobb eredményt.
Ha már zajongunk. Mennyi zaj az ami egy RIAA korrektornál elfogadható, ha IC-s az áramkör?
A 741-el és néhány esetben 709-el meghajtottam néhány Texas végfokod, 5...80W kimenőteljesítmény között. Nem panaszkodhattam egyiknél sem. Még a hangszínszabályzók is elmentek. De kis jelű erősítőnél más a helyzet. A hozzászólás módosítva: Feb 28, 2020
|
Bejelentkezés
Hirdetés |

















