Fórum témák
» Több friss téma |
Köszönöm, így mindjárt más a gyerek fekvése.
tnl: A második RF tranzisztor emitter körébe tegyél egy 1 kΩ -os ellenállást, itt becsatolhatod az oszcillátorodat. A diódát, és az 1 MΩ/10kΩ -os osztóját, valamint a 22 kΩ -ot kiveheted. A 470 pF helyére 100 nF, majd egy RC aluláteresztő szűrő kb 5 kHz törésponti frekvenciával. Arra ne számíts, hogy érzékeny lesz.
Lényegében ez egy egyenes vevő, Egy osc. jel itt BFO jelként működik, segít
meghallani a CW jeleket, ezért a AM vivőfrekvencia is sípol ha van AM adás. Egyenesvevőként az összes AM jel egyszerre szól, ha az egyenes vevőhöz osc. jelet keverünk akkor direct conversion vétel jön létre, (mixer a detektor dióda lesz) a AM adások frekvenciában más helyre kerülnek, és egy sdr programmal szétválogathatóak. Idézet: „Jobb esetben sajat magara se gerjed be a 2 tranzisztor az elejen” Az első, vagy a második nagyfrekvenciás tranzisztornál az emmiter és a föld közzé 1K potmétert tennék, ezzel szerintem a begerjedés kiküszöbölhető.
Így a második tranzisztorból mixer lesz, de nem csökken e a rádiófrekvenciás erősítés?
(Sajnos ez a kapcsolás nem tesz lehetővé nagy érzékenységet)
Köszi a weboldalt, nem ismertem, az nem baj ha van állandó adás,
legalább nem kell semmilyen szignálgenerátor az építésnél.
A mixernek is van valamekkora erősítése. Nem lesz valami nagy az össz RF erősítés, de azt pótolhatod esetleg mégegy az előerősítőhöz hasonló fokozattal. Arra vigyázni kell, hogy az azonos frekvenciájú erősítés ne haladja meg az 50 - 60 dB -t, mert akkor gerjedés lesz a vége. Így is célszerű legalább két RF fokozatot árnyékoló fallal elválasztani.
Sajnos szükséged lesz egy szignálgenerátorra a sávszűrő behangolásához, viszont erre a célra felhasználhatod a "beat", vagy inkább a lokál oszcillátorodat, egy multiméter+ diódás detektor segítségével. A hozzászólás módosítva: Dec 6, 2020
Idézet: „Sajnos szükséged lesz egy szignálgenerátorra a sávszűrő behangolásához, viszont erre a célra felhasználhatod a "beat", vagy inkább a lokál oszcillátorodat, egy multiméter+ diódás detektor segítségével. ” Ez nagyon jó ötlet, igaz régebben próbálkoztam multiméter+ diódás nagyfrekvencia érzékelőt csinálni , akkor nem volt szerencsém, de hátha most lesz.
AD8307-es szintmérődet is használhatod ... meg ott van a frekimérőd amin szintén van diódás detektor saccolós
"bargraph".
Ó, hát van itten komoly műszerpark. Ezzel az arzenállal nem szabad, hogy gond legyen.
Idézet: „AD8307-es szintmérődet is használhatod” Nekem nincs olyanom, van egy jó frekvenciamérőm, de az max 30 MHz -ig. Van usb oszcilloszkópom, de az is csak 22 megasampleos.
Mennyire jó amúgy, ez a két rezgőkör kondenzátorral leválasztva előszűrő?
Nem nagyon nagy a vesztesége? A hozzászólás módosítva: Dec 7, 2020
Pont annyira!
Szerinted mennyire fog szűrni 120MHz-en egy egyszerű, kommersz alkatrészekből felépített sávszűrő?! ) A környékén minden átmegy... De akár ronthatsz is rajta Nem ezzel fogsz szelektivitást elérni...
Hogy a kapcsolásod bemenetén levő sávszűrőnek mekkora a csillapítása azt nem tudom, elvileg a két rezgőkör jósági, és csatolási tényezőjéből kiszámítható. Magyari Béla: Rádióamatőrök zsebkönyve alapján grafikus módszerrel meghatározhatod. Szerintem nem túl sok hasraütve kb. 6 dB -nél nem sokkal több. Ezt bőven pótolja az erősítő fokozatok 40 - 50 dB erősítése.
Viszont a szélessávú erősítő bemenetén szükséges a sávhatároló szűrő, mert 10 MHz -el a sáv alatt nagy térerejű műsorszóró adók vannak. A nagyjából 15 - 20MHz sávszélességű szűrőnek a műsorszóró sávból származó zavarokra már jelentős elnyomása van. Már 20 - 30 dB is elegendő. A sávszűrő átvitelét wobblerrel lehetne egyszerűen mérni, de elvégezheted az oszcillátorod, és a diódás mérőfej+multiméter kombóval. Ha a multimétered által mutatott érték felére esik, az pont 6 dB, annak a felére 12 dB, stb. Mivel relatív értékekről van szó, a kombód érzékenység növelésére használhatsz szélessávú erősítőt, hasonlót, mint ami a vevődben is van. Az egész sorozatnak alapköve egy jó frekvencia mérő, ezzel pontosan skálázható az oszcillátorod frekvenciája. (van néhány előosztóm, ha gondolod privátban megbeszélhetjük, ezzel a frekvencia mérést kiterjesztheted akár 500 MHz fölé is) A hozzászólás módosítva: Dec 7, 2020
Mivel az 5cm lapos ferritrúddal gyenge a vétel ha egymás melle rakok 2 lapos ferritrudat hogy nagyobb legyen az átmerő jobb lesz a vétel? A kerek 10cm hosszú és 1cm átmérőjűvel jó a vétel de az nem fér el a dobozban.
Szerintem hosszabb rúddal lesz jobb. A dupla keresztmetszetű ferrit antennával nincs tapasztalatom, ilyen megoldással nem találkoztam. De ki kellene próbálni.
Koszabbal csak fekve oldható meg a rádió, az zsebe meg nem fog szólni mert vertikálisan áll a rúd. Lesz majd próba az eredményt megírom.
A hozzászólás módosítva: Dec 8, 2020
A hosszabbat tudom hogy jobb lesz, az átmérő növelése nem tudom menyit használ.
Nem tudom jó ötlet e, de milyen lehet egy L alakú ferrit?
(két darabból összerakva)
Volt ilyen megoldás DCF rádiós órákban.
Nem teljesen eretnek gondolat. De ott az volt az alapvetés, hogy ne attól függjön a működés, hogy hova teszi a vevő a vevőt. A hozzászólás módosítva: Dec 8, 2020
Gondolom egymás ellen dolgozik, a kettő 90 fokban rakott.
De nem biztos. A hozzászólás módosítva: Dec 8, 2020
Ha nem is egymás ellen, de részben.. a másik meg az, hogy ha nincs tekercs-rész az egyiken, azért sincs értelme.
Dupla vastag ferritnél pedig sokkal kevesebb menet kellene, kiszámolhatod esetleg, hogy ugyanakkora induktivitást kapjál pl. 540 kHz-re - vagy sokkal kisebb forgó állás kell ( pF ).
Láttam ilyen órát szétszedve, abban egy rövid ferrit volt.
Kár a gőzért. "...hova teszi a vevő a vevőt" - inkább merőlegesen az adóra ( ha tudja, merre van )... A hozzászólás módosítva: Dec 8, 2020
Én párhuzamosan gondoltam rakni L betűben biztos nem lesz jó.
Villám detektorokban meg éppen pont 2 merőlegesen álló ferrit rúd szokott lenni.
2 független jelfeldolgozó csatornával vonal/mic bemeneten a hangkártyán. DSP programos ügyeskedéssel akár irányt is tud saccolni a rendszer . A hozzászólás módosítva: Dec 8, 2020
De ott gondolom mind a két ferritrúdon van tekercs, és
nem érnek össze.
Ha két önálló ferrit antennát kapcsolsz össze, amiket fizikailag keresztbe helyezel el, abból kvázi körsugárzó lesz, ahogy a keresztdipól esetében is.
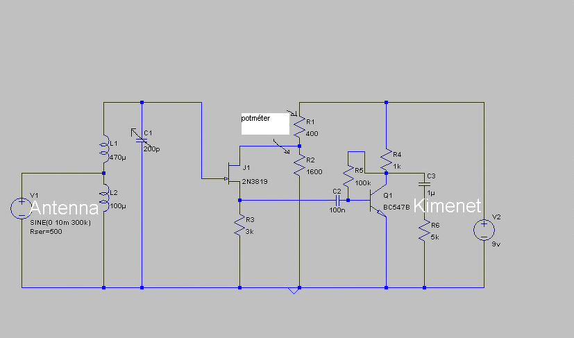
Mi a véleményetek erről a RF előerősítőről?
Már működik, aktív hangfalra kötve egyenesvevőként funkcionál. R6 az aktív hangszóró. A hozzászólás módosítva: Dec 16, 2020
|
Bejelentkezés
Hirdetés |




"bargraph".
Szerinted mennyire fog szűrni 120MHz-en egy egyszerű, kommersz alkatrészekből felépített sávszűrő?! ) A környékén minden átmegy... De akár ronthatsz is rajta
Nem ezzel fogsz szelektivitást elérni...

