Fórum témák
» Több friss téma |
TBA120 IC-s vevok:
Bővebben: Link-1 Bővebben: Link-2 Stb. Mindegy mire keszult, az a venyeg hogy mi van az IC-ben, es elerhetoek-e kulon az egyes blokkjai.
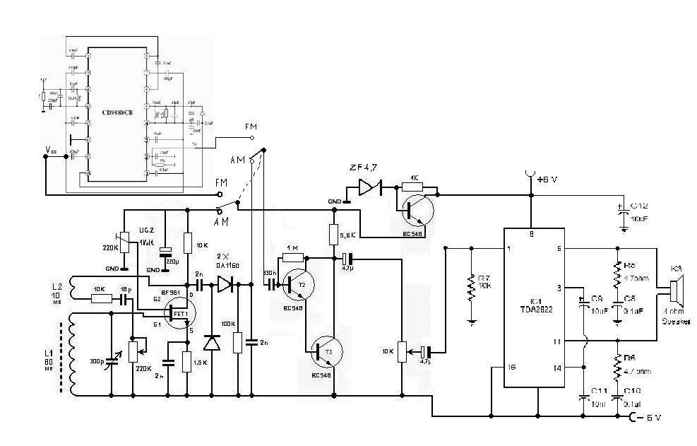
Én is úgy gondoltam, nem szenvedek többet ezekkel az egy tranzisztoros vacakokkal. Legalább megtudtam, mit tudnak? Megtaláltam a már rossznak hitt CD9088-as panelt (A TDA7088 klónja). Sikerült felélesztenem, úgy tűnik semmi baja. Biztos valami leszakadt, amikor rossznak hittem. Akkor ez lesz az FM rész a rádiómban, (Akkor már lesz ilyenem megint három) a végfokot meg TDA2822-re cseréltem benne, hídba kötve. Az a tranzisztoros vég is csak próba volt, nekem nem jött be azokkal az ellenállásokkal, amiket írnak bele, úgy 120 mA volt a nyugalmi árama, ezért növeltem meg benne az ellenállásértékeket, lásd a rajzomon, de ekkor fullad teljes hangerőn, ez a kis IC teljesítményre sokkal többet tud, ráadásul van is itthon.
Ez így megy 220 Voltról? Mielőtt bekapcsolod mindig megnézed a fázist? Ez nem sípol ? Valami leválasztó trafót vagy az anód fesz.-nek, vagy a fülhallgatónak azért tennék bele.
Üdv
Az én után építésemnél az anódfeszültség az külön szekunderről van megoldva. Csak az eredeti rajzot tettem fel.
Stiasztok! Végül is ez lett belőle. Az AM vevő rész tökéletes. Nappal teljesen levett visszacsatolással lehet tisztán hallgatni a Kossuth-rádiót. Éjjel meg a sok külföldi között lehet bogarászni, de annak csak annyi értelme van, hogy az ember megtanulhassa a szabályozható pozitív visszacsatolás előnyét, ma már magyar nyelvű adás ott éjszaka nincsen, ifjú koromban még lett volna, akkor még volt középhullámon Petőfi, Szabadka, Újvidék, és Luxemburg, ma már a románokon kívül van 1-2 arab, orosz, olasz, német, francia nyelvű adó. Inkább csak arra volt jó az egész, hogy tanuljak, és eloszlassam néhány ifjúkori tévhitemet. Az egyszerűbb FM-ek építése is arra volt jó, hogy megtanuljam a működési elvüket, és megtudjam, melyik mire képes? A szinkrodin a kristálytisza hangja mellett iszonyat érzéketlen, csak valami tetőantennával lenne életképes vállalkozás, a szupreg ahhoz képest már majdnem szuper érzékeny, de mindenféle mellék zajjal kell megbékélnie annak, aki ilyet épít. Végül is a TDA7088(CD9088) IC-re épülő vevő itt majdnem mindent vesz antenna nélkül, sőt tilos rá 20 cm-es nél nagyobb antennát csatlakoztatni, különben torz lesz a hangja.
A hozzászólás módosítva: Szept 21, 2013
Elnézést, a stabilizátor után, a darlington telepén is van egy 220 µF szűrő elkó. Az IC-k bekötését jobb, ha azok adatlapjait tölti le, aki utána szeretné építeni, és onnan nézi le, én is azokat másoltam be a rajzomba, eléggé lekicsinyítve. A darlington bázis előfeszítő ellenállása mindig is a C-B között volt, csupán az előző rajzokon tévesztettem el, a pozitív visszacsatolás értékeit kísérletileg ezekre módosítottam, így kevésbé frekvenciafüggő, eddig a sáv alján volt erősen gerjedékenyebb, most már közel egyforma a sáv tetején és az alján. A G2-t próbáltam kondenzátorral hidegíteni, vagy összekötni vele a G1-G2-t ? Miután az sehol nem csinál semmit, nem tettem bele, a trimmer potenciométerrel lehet beállítani a legnagyobb érzékenységet. Remélem, a rajzban több hiba nincs.
A hozzászólás módosítva: Szept 21, 2013
Üdvözletem!
Elkezdtem összeépíteni a csöves szuperem. Első nehézségem már a táppal megérkezett. Az EZ80 után 110 V egyenfeszültség van a 260 V helyett. Olyan trafót használok, ami nem középleágazásos. (Videoton 4902). Helyettesítem úgy a középleágazást, hogy a szekunder két vége közé teszek sorba két 4,7 n kondit, amiknek a közepe lesz a föld? Elnézést ha nagy butaságot írok, de nem szívesen használnék másik trafót.
A kapcs rajzot megoszthatnád...
A kondik nem vezetik az egyenáramot...
Nem tudod így helyettesíteni, ha marad a trafó, kösd be egyutas egyenirányításra.
Mert ehhez trafóhoz eredetileg szelén Greatz egyenirányító járt. Most is használhatsz például ilyet.
Vagy, ha mindenáron csővel szeretnéd, akkor az EZ80 anódjait összekötöd, és egyutas egyenirányítónak használod. Bár ez is csak akkor jó megoldás, ha az egyenirányító csövet külön fűtőtekercsről tudod fűteni. A trafódon pedig gondolom, hogy csak egy fűtő tekercs van.
Csak megjegyzem hogy az egyutas egyenirányítás, a trafót telítésbe viszi így rontja a hatásfokot, csökkenti a kinyerhető teljesítményt...
Megjegyezheted, de a kondis megoldás semmire sem jó, helyette az egyutas még használható , főként amihez alkalmazni kívánja...
Még nem linkelte a kapcs.rajzot, így nem tudom mihez akarja alkalmazni...
A kondiról pedig már írtam. A hozzászólás módosítva: Szept 29, 2013
Az igazi megoldás trafó csere, vagy félvezetős egyenirányítás.
Mivel nincs másik trafója, így marad az egyutas egyenirányítás lehetősége.
Ezt a kapcsolást szeretném megépíteni:
Bővebben: Link Igen tudom, hogy szelén egyenirányítóval szerelték csak abban reménykedtem hogy valahogy lehet variálni. De elgondolkodok akkor talán egy másik trafón. Mikor összekukáztam az alkatrészeket erre nem gondoltam. Köszönöm a válaszokat! A hozzászólás módosítva: Szept 29, 2013
Az egyenirányító csövet én egyszerűen graetz híddal helyettesíteném (persze nem tudom milyen feszültségű a trafód), a csövek fűtését pedig egy külön kis trafóval oldanám meg.
Kukázhatsz 4 db BY238 -at, régi TV -kben volt egyenirányító, ha nem szándékozol vásárolni greatzet, bár az sem túl drága. Még mindig jobb megoldás, mint egy új trafó beszerzése. A fűtőtekercs meg rajta a trafón. Annak el kell bírnia a többi cső fűtését, eredetileg is azt tették.
Találtam a bontottak között egy TUNGSRAM H250K75 egyenirányítót. El is felejtettem hogy van. Megoldottam azzal. 255V szekunder feszültség egyenirányítás után 230 V.
Köszönöm a válaszokat, első akadály letudva. A hozzászólás módosítva: Szept 29, 2013
A pozitív visszacsatolás hatása. Sziasztok. Nekem annak idején kimaradt az elektroncsöves technika, mert a tranzisztornak csak 3 kivezetése van, kicsike, nem éget, nem ráz, és működik akár egy elemmel, a velük épített rádiót magammal vihetem bárhová, szóval ezen nem kevés előnyük miatt rákattantam mindjárt a tranzisztorokra, egy baj volt csak, mivel a szakmához még nem értettem, gépiesen könyvből dolgoztam, és ha nem szólalt meg, legfeljebb szétszedtem a művemet. Viszont e miatt lett kevés az, amit a visszacsatolt egyenes vevőkről illene tudnom. Amióta itt rendszeresen olvasom a muzeális topikot, alaposaban elkezdtem böngészni a Kádár Géza kapcsolási rajzgyűjtemény első kötetét, meglepődtem azon, hogy mennyi visszacsatolt audiont készítettek a két világháború közti időkben, és a visszacsatolás kezelőszerve az előlapra ki van vezetve, mivel azt fontos dolog minden egyes adónál a legérzékenyebb pontra beállítani, csak így tud a készülék majdnem szuper érzékenységet produkálni, a folytonos tekergetéssel járó macerával együtt. A régi rádióimban, amiket hajdanában építettem, még ha volt is visszacsatolás, azt az összerakáskor a Kossuth adóra fixen beállítottam, és azt a trimmert többé nem bántottam, pedig ha tudtam volna, biztosan több figyelmet szenteltem volna rá. Most, hogy már léteznek a FET-ek, majdnem az elektoncsövekéhez hasonló paraméterekkel, úgy éreztem, muszáj még egy ilyennel épített vevőt egyszer kipróbálnom, és nem csalódtam benne, a FET ezen a helyen legalább kettő tranzisztorral ér fel. Ennek az 1 FET-es rádiónak a hangereje teljesen megegyezik a TDA 7088-as FM vevőével. Ezen a rádión mostanában rendszeresen hallgatom esténként a china radio internationale magyar nyelvű adását. A megfelelően beállított pozitív visszacsatolás nélkül az 1300-1600 kHz közötti sáv egy ilyen egyszerű egyenes vevőn egyébként szinte teljesen süket lenne. A rádiómban az e célra szolgáló 220 kiloohm potenciométer nem a legmegfelelőbb oda, az értéke túl sok, és nagyon gorombán szabályoz, a legjobb azon a helyen egy forgókondenzátor, mint a világháború előtti régi rádiókban is volt. Íme a visszacsatoló kört prózai egyszerűséggel így kell kivitelezni, forgókondenzátornak megfelel bármely zsebrádióból kitermelt 200+100 pF-es kisebbik fele, vagy akár a kettő oldala sorba kötve, úgy az értéke kb 66 pF lesz, a visszacsatolás mennél finomabb hangolásához az is tökéletesen elegendő. Íme a rajz:
A hozzászólás módosítva: Szept 29, 2013
255Vac egyenirányítás után inkább 350Vdc lenne, de nem 230V...
Ott inkább valami gond van.
Biztosan puffer kondi nélkül mérve. Szűretlen, lüktető DC-nél mutathat annyit, nem tudjuk milyen műszere van neki. Azt csak az elko nyomja fel a csúcsra, ebből tudom meg azt is, hogy ha ki van száradva.
Üdv
Sikerült összeraknom a csöves FM vevőmet. Most már működik megfelelően,már csak apró simítások vannak hátra. Tettem fel egy videót róla: http://youtu.be/F6_7EFCfaBk Üdv Madzagos A hozzászólás módosítva: Szept 29, 2013
A linkelt kapcsolásban nincs szelén, de azért betehető.
A felvételed legalább megnyugtatott. Ugyanaz a zúgás, fütyülés a hangjában, mint az én tranzisztorosoméban, ez a szupreg hátránya. Hi-fi célokra ez a fajta nem való. Én meg még mindig a pozitív visszacsatoláson morfondírozom. Potenciométerrel a sáv alja volt a gerjedékeny, forgókondenzátorral meg a teteje gerjed be előbb. Az RC elemeket valahogyan kombinálni kéne. Egyébként ennél a készüléknél csak egy erős koppanás jelzi, hogy begerjedt, nincsen hangja a gerjedésnek, mint az audionoknál, csak egy kis sustorgás hallatszik a koppanás után, vagy 1-2 Hz-en kattog. Nem lehetne valahogyan szupreggé alakítani? A nagy baj inkább az, ha a közelben felkapcsolok egy villanyt, átmegy gerjedésbe. Onnan aztán elég sokat kell visszatekerni, hogy abbahagyja, utána megint sokat vissza kell tekerni, hogy halljam a gyenge adót. Találtam egy szupreg kapcsolást dual-gate MOS-FET-tel, ahol a G2-re egy UJT-s fűrészgenerátor adja a szupreg jelet. Egy bajom van vele. UJT-t még életemben nem láttam, azért meg biztosan el kell menni a boltba. Kérdésem az, középhullámra lehet készíteni szupreget? A Kossuth adónál természetesen a rezgést teljesen leállítanám, ott nincs rá szükség, úgy nem lenne ott zaja.
A hozzászólás módosítva: Szept 30, 2013
Üdv.!
„Nem kell elmenned a boltba”… UJT-ért. Van egy olyan nevű topik, hogy: UJT -t utánzó áramkör! „ köbzoli” rajza mutatja a megoldást. 2 db tranzisztorral kiváltható az UJT. Üdv.: József A hozzászólás módosítva: Szept 30, 2013
Rosszul emlékeztem megint. Az a kapcsolás nem FET-es volt, lehet, hogy az a kapcsolás FM-re is jobb lenne, mint amit építettem, csak az UJT miatt idegenkedtem tőle, azért nem építettem meg, de az UJT-s részt kipróbálhatom a FET-es AM rádiómban is, a FET G2-n, ott úgysincs most semmi, csak egy sima osztó. valami sok megohmos potenciométerrel próbálkozhatnék, odavinni a G2-re a fűrészjelet,hátha szupreg lesz belőle?
Megpróbálom akkor tranzisztorokkal helyettesíteni, ugyanazokkal az ellenállásokkal és a 680 pF -el ugyanennyi lesz a frekvenciája?
Vajon segítene egy RC hídkapcsolás, hogy lehessen szabályozni? Mármint a vcs. szabályzása...
Olyat én még nem láttam, de szabályozható erősségű szupreg rezgéssel lehet, hogy könnyebb lenne kivinni a gerjedésből, mert így közel 90 fokot kell rajta fordítani vissza, akár potenciométer, akár forgókondenzátor van ott, ha egyszer begerjedt. Amúgy forgókondenzátorral már nem annyira kényes a frekvencia változtatására, csak a külső zavaró impulzusok gerjesztik be, mint egy közeli lámpa felkapcsolása, amúgy sem térerő ingadozásra, sem az állomáskereső finomabb hangolásra nem gerjed be, elég stabil lenne, de ha a visszacsatolás szabályzó szervével gerjesztem be, akkor elég sokat kell visszavenni, hogy abbahagyja (mondjuk, majdnem teljesen) olyankor kezdhetem újra elölről a gerjedési határ keresgélését.
|
Bejelentkezés
Hirdetés |

















