Fórum témák
» Több friss téma |
Fórum » Rádiófrekvenciás (RF) jelgenerátor
Témaindító: hakapeszimaki, idő: Okt 30, 2008
Témakörök:
Egy orosz nyelvű .djvu -s leírásom az egyedüli hozzá,megpróbálom belőle kimorzsázni.
2A a gyári kapcsolási rajz szerint. A készülék egyébként 1956-os, ezért is nem írtam neki típust mert neten alig van róla valami.
Szétszedni azért nem kell. Csak nézd meg a biztosíték ház belső oldalát is
A gyári rajzban 3 állás szerepel amit a multiméterrel jól mérhetően be is tudtam állítani: 110V-127V-220V
Ha tudod egyértelműen azonosítani, akkor hajrá. Megméred mindhárom ellenállást, a legnagyobb a 220, azt bedughatod.
Azért az izzó nem árt, hátha van némi zárlat, mondjuk a zavarszűrőben, vagy menetzárlat. A hozzászólás módosítva: Nov 20, 2017
Ez az orosz körmös biztosíték aljzat csak 3 állást enged meg a biztosítéknak, végigpróbálgattam és ez jött ki: 3,1ohm- 3,3ohm- 6,4ohm.
Akkor annyi. Csukott szemmel, egyik kezeddel a hálózati csatlakozót dugd a konnektorba. Ha mindketten túléltétek írj.
Meglehet, hogy jó nagy teljesítmény felvesz. A hozzászólás módosítva: Nov 20, 2017
Akkor tapasztalatok: Az izzó haloványan világít, a készülék rendben működik így. Az normális hogy közben az izzó végig ilyen 40% fényerőn ment?
Az jó. Ha zárlat lenne, az izzó teljes fénnyel világítana. Ha az izzód 2 - 300 W -os lenne, még ennyire sem világítana.
Használd egészséggel. A hozzászólás módosítva: Nov 20, 2017
Akkor elvileg ráköthetem a hálózatra a készüléket nem okoz gondot igaz?
Igen
Igen. Ezért kérdeztem a biztosíték méretét, a készüléked és az izzó teljesítménye kb. megegyezik, így megoszlik köztük a feszültség.
Köszönöm a segítséget mindenkinek!
Kedves Hozzáértők!
Egy régi CCIR FM kisrádiómat szeretném precízen behangolni, amihez kellene legalább 1db 100MHz-körüli FM modulált jel, ami 1kHz-es hallható tartományban sípol. ![]() Nem lehetne egy okos telefont rávenni valahogy, hogy egy 1kHz-es jelet sugározzon FM modulált jelként? Ha lenne ilyen, akkor ezt a jelet megkeresve már be tudnám állítani a rádió hangolt köreit. Sajnos nincs FM jelgenerátorom, ami persze most jól jönne. Tehát egy 1kHz-es jelre vágyom, amit az FM rádióm 100 MHz környékén venni tudna. Van valakinek ötlete? Ide is írhattok: sancsab@freemail.hu Előre is nagyon köszönöm mindenkinek, akik gondolkodnak ezen a problémán! A hozzászólás módosítva: Márc 1, 2018
Mél címet nem adunk meg nyílvános fórumon meg sehol sem ... kódolás nélkül ... elsődleges SPAM forrás MP3-s játszó FM transmitter elég lehet ennél olcsóbbat nem találsz ere a célra. Persze nem labor szignál generátor , de a célnak megfelelhet . A hozzászólás módosítva: Márc 1, 2018
Kérdés hogy frekvenciában mennyire kell neki pontosnak illetve stabilnak lenni. Vannak ezek az 1-2 tranyós FM drótnélküli mikrofonok amiknek az építgetése a 90-es években volt nagy divat, volt nekem is. Az egész jó hangminőséget adott a rádióvevőben. Gyufásdoboznyi nyák az egész, nem hiszem hogy még megvan de ha megvan majd megkeresem.
A megoldás jó, amit Kera_Will ajánlott, csak némi továbbfejlesztésre szorul. FM transmitter stabilitásával nincs különösebb gond, ha lenne, használhatatlan lenne. Azonban, hogy szignálként használni tudjad, a kimenőszintét is állíthatóvá kell tenned, különben nem tudod behangolni a vevődet a legérzékenyebb állapotba. Ehhez az egészet igen jól árnyékolni kell, és a kimenő szintet korrekt módon, a kimenő impedancia állandósága mellet szabályozhatóvá kell tenned.
Régebben az antenna erősítőkben használtak 75 ohmos állítható 20 dB átfogású csillapítót, ami megfelelne erre a célra. A hozzászólás módosítva: Márc 1, 2018
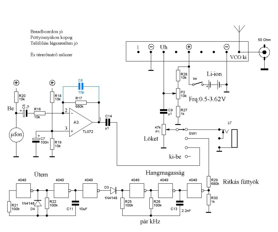
Szia, én egy tuner egységet használtam erre a célra, de csak lustaságból. Az egységnek csak az oszcillátor és a leválasztó fokozatát használom. Csak egy poti adja a hangolófeszültséget, a másik a löketet. Nekem eléggé stabil. Kiegészítettem csipogóval, mikrofonnal, ha poloskázni akarok. Nem emlékszem már a frekvenciatartományra, de a felső keverés ellenére átfogja a CCIR sávot. Kísérleti eszköz csupán, szerintem egy szignál magjának jó lehet.
A hozzászólás módosítva: Márc 1, 2018
Nagyszerű ötlet! Köszönöm szépen Medve! *****
Pucuka, köszi a szakértői választ, igen hasznos volt! *****
Nahát, ez eszembe sem jutott!
Nagyon köszi, van is egy valahol. Kiváló ötlet!!! *****
Nagyon köszönöm az értékes hozzászólásokat FM jelforrás ügyben.
Néhány hozzászólónak nem tudtam megköszönni az ötleteket. Ezúton szeretném Nekik is megköszönni, hogy tudásukból nekem is átadtak egy szeletet! Kera_Will-nek is köszi az egyszerű, de nagyszerű ötletét!
Az FM transmitteres ötlet még azért is jó, mert nem kell foglalkoznod a lökettel, ami azért elég fontos. A diszkriminátor lehető legjobb beállításához, amit egyáltalán fülre elérhetsz, fontos a megfelelő löket. Ha csak egy szimpla oszcillátort használsz, annak az egyszerű modulátora műszer (löketmérő) használata nélküli beállítása nem lehetetlen, de eléggé nehézkes.
Igen, nagy ötlet ez a "filléres" transmitter! Valóban igaz amit írtál és köszönöm a kiegészítést!
Üdv, Mindenkinek!
Segítséget szeretnék kérni egy HT TR-0734/R076 típusú szignál generátorhoz+ (sztereo kóder),ehhez a műszerhez keresem a teljes korabeli dokumentációt, leírást, kapcsolási rajzot hozzá.
Nálad nem működik a gugli?
Parancsolj.
A következő oszclátorhoz jutottam,igaz nem szignál de küzéphullámu rádiókhoz jó lesz.
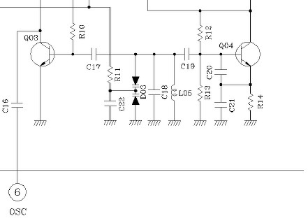
Ez telefontechnikai mérőadó , a vevő párjával együtt sokkal jobb lenne
. |
Bejelentkezés
Hirdetés |








