Fórum témák
» Több friss téma |
Szevasztok.
Nem tudjátok honnan lehet beszerezni R/C autóhóz kis rádió adó-vevőt? Vagy az is jó ha megmondjátok, hogyan lehet csinálni egyet. Küldjetek már egy kapcsolási rajzot róla. előre is kőszi.
Szia!
Attól függ milyen funkciókat akarsz megvalósítani. Ha nagyon egyszerüt, akkor elég venned egy vezeték nélküli csengőt, szétszeded és használod a benne lévő egy csatornás kapcsolatot. Ha mind a négy irányt akarod, akkor kicsit bonyolultabb összehozni vagy vehetsz komplett 4 csatornás adó vevőt is, csak az elég drága lesz.
Modell boltok...
google keresés... egyszerű kb 15e használtan.
Ha az R/C autómba elszált a vevő, hol tudok szerezni?
NIKKO 49MHz 9.6v
Nikko-ba sehol. Az nem modellautó ergo nem lehet hozzá alkatrészt kapni. Játéknak jó, de ez a hátránya. Amúgy mikori kiadású? Meg egy kicsit bővebben is kifejthetnéd mit jelent az hogy elszállt.
Vettem hozzá egy 12v-s aksit, mert azt mondták azt még elbírja. Így is volt amíg kb. az ötödik töltés után rákötöttem és a hűtőbardánál egy szürke füstcsóva jelent meg +égett szag. A nyáklapon semmit sem lehet látni, minden teljesen ép.
Szerintem a végfoktranzisztorok valamelyike szállt el. Csak előre-hátra nem megy??? Amúgy a Nikkokban tipikusan alulméretezett minden (szerintem). Ha van msn-ed és érdekel a téma dumálhatunk róla. martonmiklos@freemail.hu
Hi!
Szeretnék távirányítós kisautót éőíteni, de gondban vagyok az elektronikával: nem találtam infót, leírást hogyan lehetne építeni adó-vevőt... Adhatnátok némi ötletet, tanácsot. Köszi.
Valahol láttam egy linket a fórimtémák közt egy oldalra, ahol egycsipes adó meg vevő volt, antennát is a nyákra maratták. Ezt egy mikrokontrollerrel akármilyen rádiós vezérlésre tudod használni. És 1000 Ft körül volt az ára. Csak most nem találom én sem a linket a témák közt. Ha te ráakadsz véletlen írd már ide légyszi.
talán itt megnézheted a termékek => rádió frekvenciás eszközök között.
Sziasztok!
Segítséget szeretnék kérni… van egy gyári (NQD) kishajóm, ami 40 MHz-en működik. Szóval az a gondom vele, hogy nagyon kicsi a hatótávolsága… szerintem max. 30-40 m lehet. Arra gondoltam, hogy a vevő elé valami erősítő áramkör beépítésével növelhetem a hatótávolságát. Tudnátok valami egyszerű és nagyszerű megoldást mondani egy elektronikában kissé lámának? Előre is köszönöm! Üdv.: Don
sziasztok!
van egy nikko r/c kocsim de elromlott a vevö ic-je és nincs ráirva a tipusa. ebben kérnk segitséget én sehol nem találtam. az adoban (távirányitoban) nt9601 tipusu ic van (arra rá van irva) de az autonak a vevöjében nem tudom milyen van a segitséget elölre is köszi
csak egy ic van benne? tranzisztor? esetleg fet? mert ha van benne más is, először azt kellene megnézni... sztem
szerk: ic adatlapot nem találtam....
csak ellenállás, dioda, meg ez az ic van benne nem emléxek tranzisztorra de ha van akkor megnézem jah és pár tranzisztor
Ha valakit érdekel a felsőkategóriás modellezés akkor ezt a lapot ajánlom itt van minden: http://www.cat-ing.de/turbines/helikoptermodelle/turbinentrainer.htm
Egyik ismerősöm szeretne modellezni és lehetőleg olyan frekvencián szeretne működni, amelyik a legjobb távolságokat látja át, lehető legkevésbé zavarnak bele a tereptárgyak.
Tudtok valamit ajánlani, útmutatót adni?
Csá.
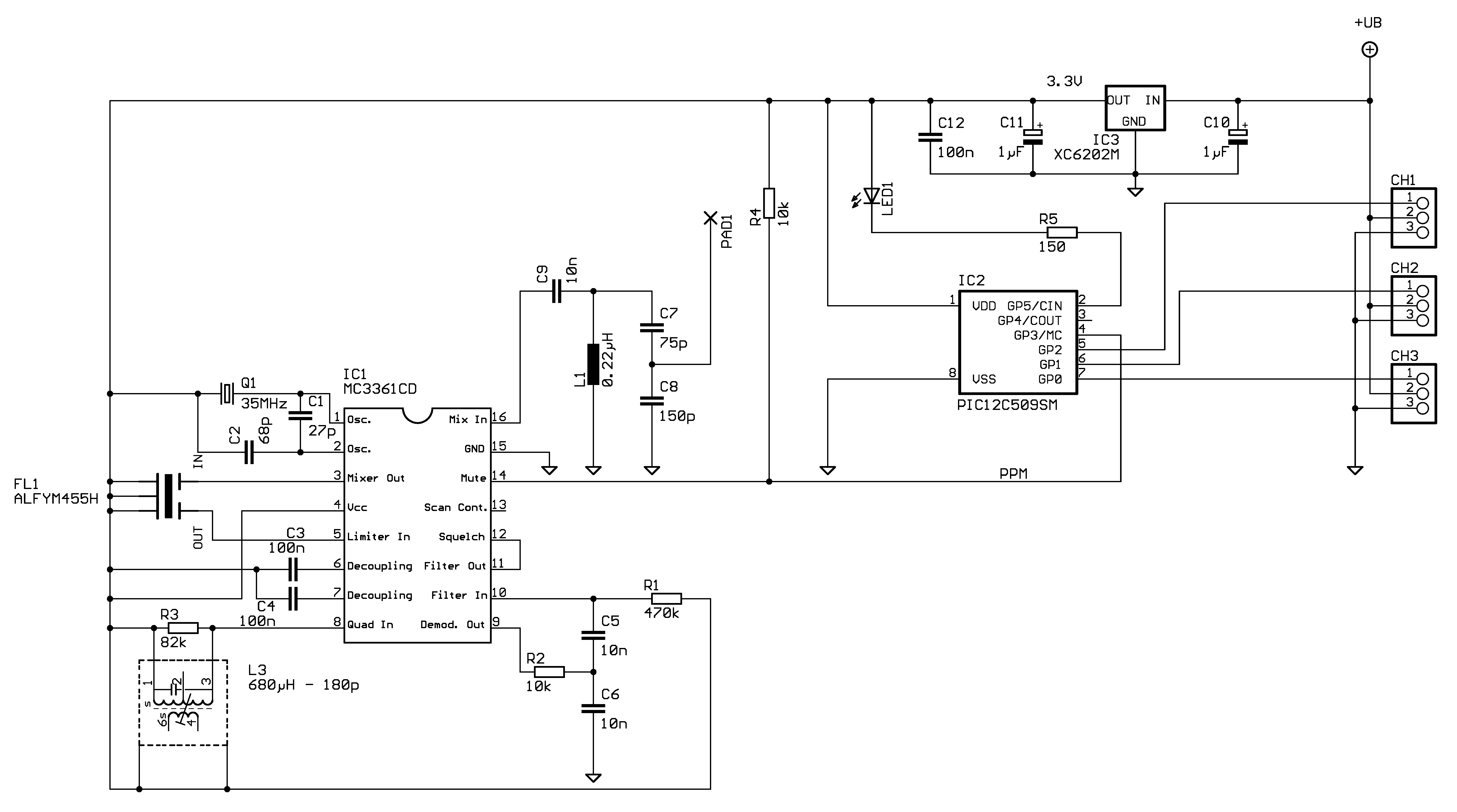
Van egy távir kapcsolási rajz, most akadtam rá a neten, ehhez nem tud valaki vevő rajzot? http://glidermodel.freeweb.hu/mikrobi.htm Nagyon profi.
Tetszik a rajz, csak az a baj, hogy a szövegből semmit sem értek.
De a rajz nagyon tetszik, egyszerű és nagyszerű. Vajon mennyi lehet a max táv amit tud? És menne azzal a távvírrel amit linkeltem?
Ez pedig itt a fórumon volt, egy másik topikban, ez is jó, csak az adó kicsit sok alkatrészből áll, és emiatt bonyolult, legalábbis szerintem. A vevő viszont tetszik.
http://www.electrobit.hu/?page=modellezes.html&lang=hu az oldal közepe körül: digitális rádió távirányítás címmel.
Az adóban lévő tekercseket, hogyan kell elkészíteni, van ehhez valahol leírás. Rádiós cuccokkal még nemnagyon foglalkoztam. A pices része menni fog szerintem.
A ppm kódolásról tudna valaki mondani egy jó oldalt, vagy egy kis magyarázatot.
Nekem is kéne egy vevő! Én hajót szeretnék építeni, de a távvezérlő elhalálozott (Isten nyugosztalja), és magam szeretnék csinálni egyet. Köszönöm.
Ahh. Sorstárs.
Ahogy nézem, és megértem a dolgokat ez a páros jónak igérkezik. Csak azokkal a fránya tekercsekkel fog meggyűlni a bajom. De ezek egyszerűnek tűnnek, és szerintem megépíthetőek. Minél hamarabb ki is próbálom őket.
Ja 1szerű. Mihez képest
. De ezek miylen tekercsek, semmi infó nincs róluk. Vagy te tudod? Meg a kapcsrajz. elején, mi az a 50 Mhz-es bigyusz?
A tekercseket ki lehet számolni, már elkezdtem utánanézni a dolognak.
Az az 50 Mhz-es bigyusz pedig egy kvarcoszci. Olyan 4 lábú kis fém tokban szokott lenni. Ponzosabb és mindíg egyből elindul. |
Bejelentkezés
Hirdetés |






. De ezek miylen tekercsek, semmi infó nincs róluk. Vagy te tudod? Meg a kapcsrajz. elején, mi az a 50 Mhz-es bigyusz? 