Fórum témák

» Több friss téma
Fórum » Stroboszkóp
Lapozás: OK   104 / 123
(#) Tomsa válasza Doncso hozzászólására (») Dec 3, 2012 /
 
A komolyabb alat mit értesz?Nem is érdemes belevágni???Megírnád esetleg hogy lehetne?
Előre is köszi!!!
(#) Szabi1 válasza Tomsa hozzászólására (») Dec 4, 2012 /
 
Szia nekem 2 ilyenem van s 555 el villogtatom/vezérlem optotriaccal
(#) Szabi1 válasza Tomsa hozzászólására (») Dec 4, 2012 1 /
 
Itt vannak a rajzok: a linken egy 555el van 1 kapcsolás ami majd az optodiódát vezérli. Bővebben: Link
A csatolás szerint pedig átalakítod a strobi belsejét. Én az enyémben kivettem a potit helyette 1 osszekotes s 1M ohmos ellenallassal helyettesítettem, a poti meg az 555 höz került.
(#) Doncso válasza Tomsa hozzászólására (») Dec 5, 2012 /
 
Elbontod az egész panelt, és az alkatrészeiből, illetve más alkatrészek felhasználásával készítesz egy teljesen más kapcsolást. Én szvsz akkor inkább építenék bele egy új panellal egy normális vezérlést.
A hozzászólás módosítva: Dec 5, 2012
(#) Tomsa válasza Szabi1 hozzászólására (») Dec 5, 2012 /
 
Köszi a segítséget!!!remélem sikerül!!!
(#) lbenyi hozzászólása Dec 30, 2012 /
 
sziasztok!
segítséget szeretnék kérni stroboszkóp vezérléshez.
a probléma a következő:
van egy gyári stroboszkópom,amiket a legtöbb szórakozóhelyen is használnak,amire egy jack dugón keresztül köthetsz bemenő jelet.az ide érkező feszültség függvényében a stroboszkóp gyorsabban és lassabban villog,tehát ha rákötöm egy erősítőre,ahogy hangosítok,úgy szaporodik a villanások száma,ami egy idő után túl sok.szeretném ha ezt ki tudnám küszöbölni valahogy,tehát egy állandó erősségű jelet szeretnék kapni,ami nem változik a hangerő szabályzása közben.erre keresek minél egyszerűbb és olcsóbb megoldást.
remélem nagyjából érthetően írtam le a gondom,a segítségeteket előre is köszönöm!
(#) r4pt0r hozzászólása Dec 30, 2012 /
 
Egy bika strobinak kell hűtés? Ahogy néztem neten aktív hűtés nincs az 1500wattos strobiknak, de van rajtuk elég sok lyuk. Most nekem olyan dobozban van ahol nincs szinte semmi lyuk, csak az egyik oldala le van szedve, vagyis nyitva van. Ide be tudok tenni egy 12cmes ventit, a kérdés kell e?
(#) peter1995 válasza r4pt0r hozzászólására (») Dec 30, 2012 /
 
Ártani sosem árt. Én a 120Ws-ra is tettem ventillátort pedig kézmeleg bolt a nagy ellenállás.
(#) r4pt0r válasza peter1995 hozzászólására (») Dec 30, 2012 /
 
Igazából az érdekelne a csőnek kell e a hűtés, mert a többi alkatrész igazából nem hiszem hogy annyira melegedne, ennél a strobinál.
(#) peter1995 válasza r4pt0r hozzászólására (») Dec 30, 2012 /
 
Régebben volt fényképező csöves villogóm az erős melegedett. Kb 10mp után nem bírta a kezem a csövet. Most a 120W-s orosz cső több perc után is épp hogy langyos. Erősebbet villan, de nagyobb felület könnyebben le is adja a hőt gondolom.
(#) levaitamas válasza lbenyi hozzászólására (») Dec 31, 2012 /
 
Nézz szét az oldalon is van vezérlő. Neked szerintem egy 0-10V-os bemeneted van amire négyszögjel kell, nem pedig hangfrekvenciás.
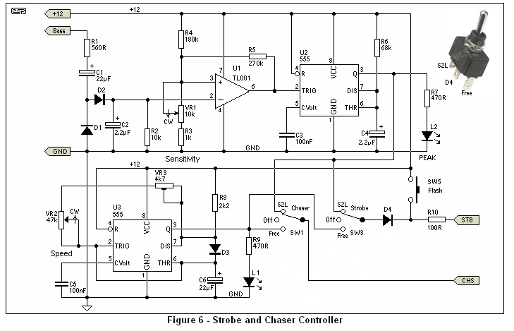
(#) bakaruha hozzászólása Jan 3, 2013 /
 
Sziasztok a következő linken lévő vezérlő milyen kapcsolót tartalmaz? Azaz egy vagy két kapcsoló látható a ( 6 ) rajzon . http://sound.westhost.com/project62b.htm
A hozzászólás módosítva: Jan 3, 2013
(#) peter1995 válasza bakaruha hozzászólására (») Jan 3, 2013 /
 
Két állású szerintem. És 4ÁK.
(#) proli007 válasza bakaruha hozzászólására (») Jan 3, 2013 /
 
Hello!
Szerintem ez 4db. egy-áramkörös kétállású kapcsoló (SPDT). De elég értelmetlen így. Két egy-áramkörös háromállású (1-0-2) TSM-123-F1 bőven megtenné, lévén, hogy vagy a hang felől, vagy az astabil felől jön a vezérlés, vagy ki van kapcsolva. (Nulla állásban ez magától teljesül.)
üdv! proli007
(#) bakaruha válasza proli007 hozzászólására (») Jan 4, 2013 /
 
Szia szerintem elég érdekes ez a kapcsoló megoldás ezért várom még mások hozzászólásait is. Esetleg valaki nem építette még meg ezt az áramkört?
(#) kokozo válasza bakaruha hozzászólására (») Jan 4, 2013 /
 
Szia! Megerősítem proli007 leírását a számozásból is látszik hogy 4 külön kapcsolóról van szó amit lehet helyettesíteni 2db három állásúval.
(#) bakaruha válasza kokozo hozzászólására (») Jan 4, 2013 /
 
Rendben értem . Köszönöm a válaszokat.
(#) bakaruha válasza kokozo hozzászólására (») Jan 7, 2013 /
 
Sziasztok megvettem a háromállású kapcsolókat hogyan kössem be lerajzolná valaki? előre is köszönöm.
(#) proli007 válasza bakaruha hozzászólására (») Jan 7, 2013 /
 
Hello! Így.. Ha már belerángattunk.. üdv! proli007
(#) bakaruha hozzászólása Jan 9, 2013 /
 
Sziasztok megcsináltam a kapcsolást és sajnos nem jártam sikerrel . A ledek villognak és szabályozhatóak is tehát az áramkör működik de a sztroboszkóp amikor összedugom vele semmit nem csinál . Itt van kép a strobirol amin próbáltam .Valamit nem jól kötöttem össze vagy mi lehet a baj? Holnap megpróbálom egy Dragonnal csak abba még csövet kel cserélnem.
(#) proli007 válasza bakaruha hozzászólására (») Jan 10, 2013 /
 
Hello!
Nem rajzoltad le, hogy kötötted össze! Ott van a Jack dugó bekötési rajza a készülék elején. GND-t oda, ahol a test jel van, az STB-t meg ahol a 10V-os impulzus jele van.
üdv! proli007
(#) bakaruha válasza proli007 hozzászólására (») Jan 10, 2013 /
 
Szia úgy kötöttem össze ahogy írtad de semmi. Ennek gondolom úgy kellene működnie hogy amikor bedugod a jack dugót megszakítja a belső oszcillátor áramkörét és a külső jel vezérli az elektrónikát . Ahogy a két potméter alatti jack aljzatba dugok egy csatlakozót aminek a végén potméter van a jelölés szerint azok működnek de ezen kívül semmi azaz még a nyomógomb ami jelölve van az is működik abban az esetben ha egy sima jach dugót bedugok még az IN melletti EXT aljzatba .
(#) proli007 válasza bakaruha hozzászólására (») Jan 10, 2013 /
 
Hello!
Én nem ismerem a készülékedet, csak amit látok a feliratokból. Az IN aljzatban úgy tűnik, a két végén rajta van a tápfesz. A közepe a bement. Ha a tápot (csúcsát) nyomógombbal zárod a középhez, villan a stobi. Ha a végéhez képest adsz a közepére 10V-ot, akkor is villan. Lehet abban igazad, hogy bedugáskor leválasztódik a belső vezérlés. Ezt kellene megnézni az aljzaton belül, hogy ez megtörténik-e. Lehet a bemenet csak ekkor hatásos. De hogy ez hogy történik, nem lehet tudni. (Már mint én nem tudom.)
üdv! proli007
(#) lac- hozzászólása Jan 23, 2013 /
 
Üdv mindenki!
Szeretném megépíteni a következő kapcsolást, de lenne pár kérdésem.
Először is, IFK 120 as csövet szeretnék benne használni, és az anódfesz 600V. Nem lesz gond az IFK nak ha ilyen nagy feszt kap?? Másik oldalról, (sajnos a szöveg többi része nincs meg) a trafónak a két szekunderét sorba kell kötni, vagy csak egy 12V os tekercset kell használni (sajnos, nem egészen értem, a graetz utáni kapcsolást, de szerintem mivel 15V van írva ezért csak egy tekercset kell használni). Valamint, ha jól látom, akkor a cső akkor gyújt, mikor az 555-ös négyszögjelének az alacsony szintje van. Miféle külső vezérlést lehet szerintetek rácsatlakoztatni? Ha esetleg laptopról, vagy egyéb hangforrásról akarnám működtetni, akkor tervezzek elé valami egyszerű kis tranzisztoros fokozatot? (vagy kéne elé valami szűrő is, hogy csak alacsonyabb frekis hangokra reagáljon? sajnos ebben nem vagyok annyira otthon...).

Előre is köszi mindenkinek!

strobi2.jpg
    
(#) roleee22 hozzászólása Jan 24, 2013 /
 
Sziasztok!

Van egy mini stroboszkópom, vagyis sárga villogó volt fénykorában. Betáp 12V. Nagyon lassan villogott így elkezdtem nézegetni. A képen látható, a gyújtótrafó fölötti ellenállása kb 3M-Ohm. Ezen keresztül tölti a felettük lévő zöld kondit. A glimmek és a tranzisztor a kisütést végzi el.
Hiába csökkentettem a töltő ellenállás értékét, nem úgy villogott mint ahogy kéne egy stroboszkópnak. Továbbra is lassan komótoson. Kipróbáltam kézi üzemben is, kicsit átalakítottam, kapcsolóval, gombnyomásra töltöttem, sütöttem ki kondit. Így is csak lassú üzemre képes.
Nekem úgy tünik, mintha ha gyenge lenne a táp. A nagyfeszes(400V) részt nem értem. Lehet ott van galiba? A nagy elkó jelenleg 400V 22uF. Ezzel kéne gyorsan is villognia?
Az alul található két ellenállás és a baloldali tranziszkor a 400V-os résznél mit csinál? Lehet ott van a baj?

Nem értem...

előre is köszönöm a válaszokat
A hozzászólás módosítva: Jan 24, 2013

DSC_0040.jpg
    
(#) proli007 válasza roleee22 hozzászólására (») Jan 24, 2013 /
 
Hello!
Nem csak az a lényeg milyen gyorsan gyújtja a Glimm a stobit, hanem hogy feltöltődik-e a 22µF kondi ezalatt az idő alatt. De nem írtad, hogy számodra a lassú mit jelent. Az eredeti villogó sebességén tud villogni, és Te gyorsítani szeretnéd, vagy az eredeti sebességgel nem villog. A trafó tranyó alkatrészek egy áramátalakító, ami 12V-ról tölti a kondit.
A kondiban tárolt energia C*U^2/2 vagy is 22µF/400V ez 1,76Wsec-ot jelent. Minimum ezt kellene betölteni a két villanás között. Ha egy másodpercenként villantod el, akkor kb. 2Ws a fogyasztás, vagy is 12V-ról 160..200mA igénye van a kapcsolásnak. Ha egy másodperc alatt ötször szeretnéd elvillantani, akkor már 1A átlagárama lenne a transzverternek. Feltéve, hogy bírja a trafó és a tranyó ezt szolgáltatni. de a csőnek is el kel bírnia ezt a terhelést, mert élettartama jelentősen csökkenni fog.
üdv! proli007
A hozzászólás módosítva: Jan 24, 2013
(#) roleee22 válasza proli007 hozzászólására (») Jan 24, 2013 /
 
Szia proli007!

Köszönöm szépen a segítséget. A villogó működik a gyári értékelle, üzemel, csak én szeretnék gyorsítani rajta. A tranzisztor NEC D882P, azt gondolom annak bírnia kellenne a gyors töltést. A kondi lassan töltődhet a trafó miatt, azért nem bírom gyorsabb járatra kapcsolni? Jól gondolom? A trafó közüli ellenállásoknak nincs köze benne? Azoknak mi a szerepük?
(#) fecameca válasza roleee22 hozzászólására (») Jan 24, 2013 /
 
Szia! Én a Yardon dolgoztam, a kék lámpákban nem ekkora trafó volt. Egyikben sem, pedig többfélét javítottam. Akkorák voltak a trafók benne, mint a két öklöm összetéve. Az egyik fajtában például toroid volt, a panel alatt olyan átmérőjű, mint maga a lámpa, és kb. 6-8 centi magas. Prolinak igaza van. Minél jobban gyorsítod, szinte logaritmikusan nő az áramfelvétele, feltéve, ha bírja a transzvertered. Mind a két kondi töltődésén kellene gyorsítani. A velük soros ellenállásokon kellene csökkenteni. Én vettem annak idején, a hetvenes években fényképezőgéphez való vakut, ami 220v~ról töltődött. Miután vettem egy telepeset, azt a régit át akartam alakítani stroboszkóppá. Ugyanazt játszottam vele, mint te ezzel. A lényeg az, hogy egy bizonyos tempónál feljebb nem lehet semmiképp menni. A kísérletek végére minden szétégett, az lett a vége. Szerintem másodpercenként 1 villanás, az a plafon, e fölött már maga a villanócső sem bírja.
(#) Travolta válasza roleee22 hozzászólására (») Jan 24, 2013 /
 
Csökkentsd a 22µF-os kondi értékét 1-4.7µF közötti értékre. Evvel el tudsz érni némi villogási sebességet, persze fényerő csökkenés mellett.
Megoldás lehet, az egész áramköri átalakítása hálózati táplálásra is.
De tény, hogy ez a villanócső élettartamát radikálisan csökkenti.
(#) lac- hozzászólása Jan 25, 2013 /
 
Sziasztok!
Pár poszttal feljebb írtam pár kérdést, tudnátok segíteni?
Előre is köszönöm!
Következő: »»   104 / 123
Bejelentkezés

Belépés

Hirdetés
XDT.hu
Az oldalon sütiket használunk a helyes működéshez. Bővebb információt az adatvédelmi szabályzatban olvashatsz. Megértettem