Fórum témák
» Több friss téma |
Köszi
![]() Megvolt a próbaüzem is.Elég frankó lett. +-48V mellett 8 ohmra megfelelő teljesítményű trafóval hány Wattot adhat le, 80?
Mérd meg, hogy mekkora az a szinuszos kimenő 50Hz-en amit folyamatosan tartani tud (multival) és akkor abból számolható a szinuszos teljesítménye.
Adatlapban specifikált 100W-ot nagy esélyel leadja.
Sziasztok!
Ez lett a végfokból! A hangfal is saját készítmény, diplomamunkának készült! Üdv
Terhelés a mérés közben legyen az erősítőn vagy csak a multi legyen rajta?
Nem kell a pontos hőmérséklet, simán kézzel megfogod a bordát, és ahhoz is be tudod lőni a hőmérsékletet, ahol be kell, hogy kapcsoljon a venti, de ha folyamatosan megy, az sem baj. Ez már ízlés kérdése.
Egyébként nálam 50°C környéke az a határ, ameddig még folyamatosan rajta bírom tartani a kezem a bordán. Nekem már hőmérő sem kell, jól mér a kezem
A hangfalba van az erősítő beépítve? Vagy az ott a tetején valami hűtőborda ? Alul a kék fény reflex csövekből jön, vagy csak simán ott van
Mert, így a képen egy kicsit nehéz megállapítani. Egyébként szép munka, látom ott oldalt neki támasztottál egy előlapot, az is saját szerzemény?Üdv!
Üdv! Nekem is STK erősítő van a hifimbe, de az szerencsére tökéletesen megy. Pedig fix 6 Ohm műterheléssel kínoztam torzításig, nem semmi, hogy gyári hifi létére kibírta.
Ezzel csak azt akartam írni, hogy nálam kizárt, hogy a nagy hangerő tönkretegye (ha a megengedett impedancia alá nem megyek), gondolom nálad sem ez a gond. Inkább a "környező" alkatrészekkel lehet probléma. Hogy miért érzékel érzékel zárlatot, azt nem tudom, de szerintem ha kicserélnéd 7293-ra, akkor is fennállna a probléma, nem? Az ötletem, hogy talán az IC kimeneti lábától kezdve végig kellene nézni az egészet, a védelmi áramkört is, mert valahol ott lehet a probléma, de ez így elég tág fogalom, és csak tipp. Üdv!
Jelenleg igen, még a hangfalban van az erősítő, de csak addig, míg bemutatom majd a védésen, aztán megy az asztali erősítőbe.
A hűtőborda a reflexnyílások mögött van, úgy mozgatják rajta a levegőt legalább rendesen. A tetején a "távirányítót" látod, azon van a hangerő, betáp, audio bemenet, kapcsoló, azért csináltam ezt is így, mert sajnálnám megfúrni 3 hónap munkáját, hogy egy lapkára felépítsem ezeket a szerveket 10 perc kedvéért, az majd könnyen eltüntethető utólag. A reflexcsövek közepéig belógattam 1-1 kék magasfényű LED-et, azokból jön a fény, csak a design kedvéért! Igen, oldalt az előlapot látod, azt is én készítettem, kárpitoztam, tüskékkel lehet rögzíteni. Köszönöm szépen a dícséretet! Üdv!
Így már mindent értek, jó lett
Tényleg kár lenne szétfurkálni. Sok sikert hozzá Üdv, zoka
Persze, 4ohm-os műterhelést rá kell kötni.
(Műterhelést egyszerűen izzókból tudsz csinálni, 2db 12V-os 50W-os izzó sorban, és két 12V-os 20W-os sorosan, majd a két soros kapcsolást párhuzamosítod) Az erősítő bemenetére pc-ről 50Hz-es szinuszjelet adsz, előerősítőn keresztül ha kell. (Mellékelt szinuszgenerátor) Multit váltóáramú mérésben rákötöd, meg egy előtétellenállással egy kis hangszórót is. És addig tekerd fel a hangerőt ahol még elfogadható a hangja. Az ezen a ponton mért értékből (kim. feszültség átlagértéke) P=U^2/R-el tudod a leadott teljesítményt kiszámolni. Persze ezt csak akkor érdemes végigcsinálni, ha nagyon érdekel a konkrét kimenő teljesítmény.
Biztos vagy abban az izzós műterhelésben ? :eek2:
Hello!
Valaki lenne olyan kedves, hogy lemérné oszcilloszkóppal, hogy egy TDA7293 -as +-50V -os tápfeszültség mellett (vagy amennyi van) mekkora feszültséget képes kiadni úgy, hogy a szinusz még ne torzuljon? ( 16 Ohm, vagy nagyobb impedanciájú terhelés mellett!) A kedves valakinek előre is köszönöm
találta én is 1t TDA 7293-SA VÉGFOKOT KÉPEKET BERAKOM
szia,ezt az erősítőt autóba a subb-ra lehetne használni?
Szia!
Nem. Csak ha biztosítasz neki megfelelő tápfeszültséget,mert 12V kevés neki, mint pilótakekszben a katapult.
Sziasztok.
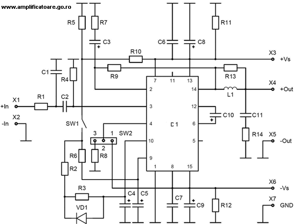
MA egy új végfokot indítottam el (TDA7293 párhuzam), eleinte szólt aztán elhallgatott és most csak zúgó hangot ad a hangfal. A táp résznél mozgattam kábelek akkor hallkabb lett a zúgás, szinte csak az alaphangot hallani az erősítőnek, de hiába adok neki jelet. nem szól semmi zene. Ez mitől lehet ? Hűtős van rendesen, zárlat sehol nincs. Mellékletként csatoltam a paneltervet. HA valaki ráér nézzen már rá , hogy egyáltalán jó-e ?!
Sziasztok. Csináltam ehhez a végfokhoz egy nyáktervet Sprint Layout 5-tel a gyári kapcsolás alapján. Felteszem hátha jól jön valakinek. Tesztelve még nincs, de remélem nincs benne hiba. Ha valaki találna kérem jelezze és javítom...
Üdv!
Teccetős a nyákterved. Viszont lenne egy javaslatom: A kis méretű ELKO -k forrasztási szemeit szerintem négyzetesítsd ki, de legalább növeld meg,mert egy rosszabb fúrás elrágja az egész körívet. ui.: az IC forrszemeit is érdemes lenne talán négyszögre csinálni.
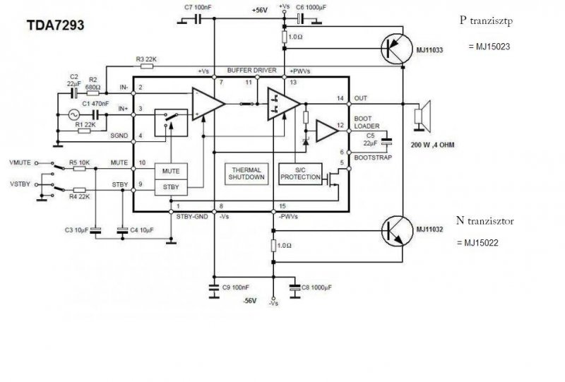
Hello valaki megnézé,hogy ez a kapcsolás így jó-e?
Megszeretném építeni. Előre is köszi.
Sziasztok!
2db TDA7293-as teljes kivezérlés mellett 10000µF puffer megfelelő? Vagy hallható lesz a különbség ha 20ezret rakok bele? 25A egyenirányító elég lesz neki? Illetve mekkora biztosítékok kellenek bele majd? Egyébként ez egy bulis erősítő lesz. 2db 125VA trafó lesz benne és ez lesz úgy kötve,hogy középkivezetéses legyen.(Azonos a két trafó típusa.)
Hello!
2x10.000µF teljesen jó lesz nekem is ennyiről megy a 2db modul. 25A egyenirányító is elég lesz. Én 3A-es biztosítékot használok.
3A egy kicsit kevés lehet, ha 4ohmos a hangfal. 8 ohmos hangfalhoz viszont elég lehet. Arra is figyelj, hogy a végfok modulon rajta kell lennie azoknak a nagy elkóknak, ami a kapcs. rajzon van, még akkor is, ha külön van +10mF.
Én 8ohm os hangfalakkal használom így megy már lassan 1éve hibátlanul.
Sziasztok!
Építettem egy sztereó erősítőt ebből az IC-ből.Eddig tökéletesen működött semmi baja nem volt. Most ma bekapcsoltam és kis hangerőn még szépen szól de ha kicsit hangosabbra veszem akkor a CLIP kimeneten lévő led elkezd először villogni majd hirtelen világít és a védelem bekapcsol illetve torzul is kezd el szólni míg szól.:S Így csinálja ha a számítógépre kötöm rá.Ha a Walkmanra kötöm rá akkor normálisan szól.Jelentősen hangosabban és a CLIP led is sokkal később kezd el villogni.Nem tudom hirtelen mitől lett rossz. +-30V kap 10ezer mikró puffer 250VA táp. A bemeneti jelkábel árnyékolását rá kell kötnöm a panlera ugye? z alapján építettem meg. Bővebben: Link Illetve DVD lejátszóról is jól szól. |
Bejelentkezés
Hirdetés |






Igen, oldalt az előlapot látod, azt is én készítettem, kárpitoztam, tüskékkel lehet rögzíteni. Köszönöm szépen a dícséretet! 











