Fórum témák
» Több friss téma |
Fórum » Tesla tekercs építése
Nagyon regi tipusu orosz oszciloszkoppal mertem, csak annyit tudtam biztosra leolvasni, hogy van jel a Gate labon, es, hogy valtozik a kitoltes es a frekvencia a potmeterek tekergetesere. Bekotottem "helyesen" a primert, de igy sem nyit valamiert a FET.
Nos ebből arra következtetek nem tettél az antennára jelet így igazából nagyon előrébb nem vagyunk mert 50hz átmegy de itt több 100 kHz lesz.Tehetnél fel képet az összeállításról hátha észreveszek valamit. A fet biztosan jó kimérted? A fet meghajtónál milyen tranzisztorok vannak benne? Azt is próbáld meg hogy felcseréled a primer kivezetéseket mert lehet hogy rossz a visszacsatolás.
Valaki a skori féle nyák tervet csinálta-e meg Eagle-ben?
Ha igen akkor megkérem szépen rakja ide fel!
Sziasztok
Szerintetek akkor is ugyan akkora hosszúságú szikrák fognak keletkezni hogyha egy SSTC-t állítok be akár dupla rezonáns módon ugyanolyan teljesítményre, mint egy hagyományos tesla tekercset? Például én úgy kb 1m hosszú szikrákat szeretnék amihez 2500W teljesítmény kell a hagyományos teslák-nál. És ha én behangolok egy IGBT-vel kapcsolgatottat a primeren ekkora teljesítményel akkor a szekunderen ugyanolyan körülmények vannak szóval elméletileg a képlet az erre is érvényes lehet, nem? Csak azért mert nincs pénzem olyan erös áramú IGBT-kre, hogy egésszen a rezisztens ellenállásig hangoljam a cuccot.
Az SSTC-vel elég nehezen érhető el 1 méter. A DRSSTC-vel lazán elérhető, jócskán 2,5kW alatti teljesítménnyel. Ennek az az oka, hogy a DRSSTC-nél állítható a BPS és még az is, hogy hány periódusig lengjen a rezgőkör. Nem kellenek drága IGBT-k ide, 40N60-as H híddal szerintem megvalósítható, ha jó hozzá a vezérlésed. A primerkör pedig, mivel rezonancián hajtod, csak egyenáramú ellenállással fogja korlátozni a kialakuló áramot (ha ezt értetted rezisztens ellenállás alatt), ezért mindenképpen kell túláramvédelem. Ha nem rezonancián hajtod, akkor az nem DRSSTC.
A DRSSTC és a klasszikus tekercs között azért vannak különbségek, így nem is lehet feltétlenül 1 kategóriában összemérni őket.
Ez menőő
Találtam is egy leírást ezzel a tranzisztorral. És közel 2m-es szikrákat csinál 1200W-al! A hozzászólás módosítva: Júl 16, 2015
Ez a 40N60A4D, amit nem igazán lehet kapni. A 40N60B3-at lehet, az valamivel kevesebbet tud.
De mivel ennél a cuccnál nem lehet tudni, hogy pontosan mekkora áram fog folyni az IGBT-n akkor honnan tudhatnám, hogy mennyi ideig üzemeltethetem? Vagy, hogy a megszakító meddig engedi rezegtetni a hidat.
Van egy másik fajta tekercs is amivel hatalmas szikrákat lehet csinálni az ún. QCW DRSSTC ez egy inverter használ a félhíd meghajtásához, ami szinkronban van a szaggató elektronikával így még nagyobb szikra keletkezik.
Itt egy vidi működés közben: Bővebben: Link A hozzászólás módosítva: Júl 17, 2015
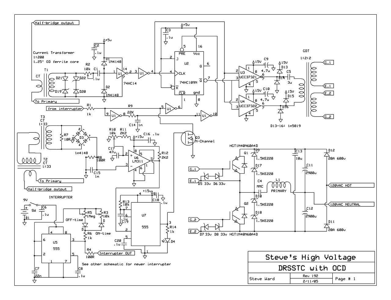
Jajj, de egy ilyet csinálni már marha bonyolult én pedig egyenlőre ezt a kapcsolási rajzot szeretném értelmezni az utolsó diódáig. Például nem tudjátok, hogy mi értelme van a D5-10, 17-18-as diódáknak a jobb alsó sarokba a hídba? Mert nem igazán tudom elképzelni mi értelme van 2 diódának sorosan egymással "szembe" kapcsolva.
Előre is köszönöm!
Pedig egyszerű: adott polaritású jelnél (ugyanis bármilyen polaritással jöhet, hiszen trafó a forrás, pont fölötte, GDT néven {Gate Driver Transformer}) az egyik dióda - tranziens szupresszor, azaz zavarszűrő - nyitóirányban van előfeszítve (pl. a D5), de a másik (D6) csak akkor "szólal meg", ha a jel szintje a 33V-ot, plusz a másik dióda nyitófeszültsége, meghaladja. Nincs típus megadva, csak a vágási szint. Tehát olyan 33,6 V-nál nem lesz nagyobb jel az IGBT gate-jén. Ez az IGBT védelme miatt kell.
Mivel válatkozófeszültség van, ezért mindkét irányban kell a védelem, ennyi. Ezt egy diódával nem lehet megcsinálni, mert az csak az egyik irányban védene megfelelően, másik irányban majdnem rövidzár lenne. A másik említett szupresszorok (pl. D9, D17) sorba vannak kötve, hogy a megfelelő vágási szint meglegyen. Szintén az IGBT védelme a cél, hogy a primer ne tudjon visszapofázni nagyobb feszültséggel az IGBT-kre, mint amennyit elviselnének. Illetve az egyéb zavarokat (indukált, vagy a szekunder visszaívelését) hivatott levezetni.
köszönöm!!
erre soha nem jöttem volna rá ha nem mondod, mert azt hittem, hogy csak 2 schottky dióda fordítva sorosan ami olyan mint egy nagy ellenállás bármilyen irányú feszültségből...
Megint sziasztok!
![]() Akkor tehát a QCW DRSSTC-k abban különböznek nagy vonalakban a többi dupla rezonánstól, hogy az a tápegységük ami a hidat hajtja meg az egy szabályozható feszültségű tápegység és ez a cucc szinkronban van az IGBT-ket vezérlő elektronikával és rezonancia közben egyre magasabb feszültségen hajtja meg az egészet ami azt eredményezi, hogy a szekunder tetejénél a szikra mindig "lassan" előre tör és így fokozatosan építi fel a hosszú szikrát? Mert én ezt tudtam ki gobozni az angol szövegekből.
Dióhéjban ennyi, de ahogy te is mondtad sokkal bonyolultabb mint egy sima drsstc. Én most egy olyan tekercsen dolgozok ami sima sstc topológia, de a félhidat szinkronban szaggatom meg a hálózati szinusszal így hosszabb szikra keletkezik mint egy normál sstc esetében. Ha úgy tetszik egy hamis QCW. Minden sstc-re igaz hogy a szekunderen lévő feszültség alacsony nem több 100 KV hanem csak párszor 10K, de a szaggatásnak köszönhetően megnő a szikra mert mint egy normál villám esetében a legkisebb ellenállás felé törekszik az a fránya elektron, így mindig talál a levegőben olyan utat ahol létrejöhet a hosszú szikra. Ennek az eddigi csúcsa ez a QCW ami ötvözi a csöves tesla tekercsek (VTTC) és a drsstc-k jó tulajdonságait.
Én pedig (egyszer valamikor) ha kész lesz ez a tekercs lehet, hogy átalakítom QCW-re, kicsit érdekes méretű szikrát produkálhat majd.
![]() De egyébként ezekbe a DRSSTC-kbe még mindig nem sikerült megértenem, hogy hogyan néz ki a túláram védelem, mert ugye mindenképpen sokkal több áram folyik az IGBT-ken mint amennyire tervezve van. Akkor az adatlapban van valami karakterisztika az áram erősségről az idő függvényében, vagy ha nem akkor hogyan? Előre is köszönöm!
Először is írok pár szót arról a kapcsolásról amit korábban tettél fel:
Az áramkorlátozás a hatalmas áramok miatt csak áramváltó tekercsel valósulhat meg. A CT2-vel és a CT3-al van ez megvalósítva. Azért van két darab trafó mert, eggyel nagyon nehéz lenne elérni ugyan ezt az áttételt. Ott van a kapcsolási rajzon hogy 1:33 áttételű és mivel kettő ilyen trafó van ezeket ha egyben nézzük 1:1089(33 a négyzeten) így a CT3 kimenetén ezred akkora az áram mint a primer körben de 1000-szer akkora a feszültség mint amekkora a CT2 1 menetjén. Az lm311 egy komparátorként üzemel melyet az R10-es potméterrel lehet állítani.Ott a referencia feszültséget állíthatod.Ha a CT3 kimenő feszültsége egyenirányítva eléri a komparálási feszültséget akkor az LM311 kimenete alacsony szintre kerül ami aktiválja az 555-el felépített monostabilt. (Most nem számolom ki meddig.) Az 555 kimenete magas szintre kerül és ezzel a mosfet a gnd-re húzza a 74hc14 bemenetét így a flip-flop ic CLR lába magas szintre kerül ezzel két meghajtó ic-t tiltja. Itt egy példa az áramra:Bővebben: Link A 6. oldal 16. karakter görbéje. Ez az igbt hiába csak 60 amperes rövid ideig majdnem 300 ampert elvisel. Az áram védelem mellett a szaggatással lehet kontrollálni az áramot, hogy mennyi ideig hagyod bekapcsolva az igbt. Remélem segítettem.
Köszönöm szépen!!!
Ezzel nagyon sokat segítettél mert ezt nem gondoltam volna.
Szerbusztok.
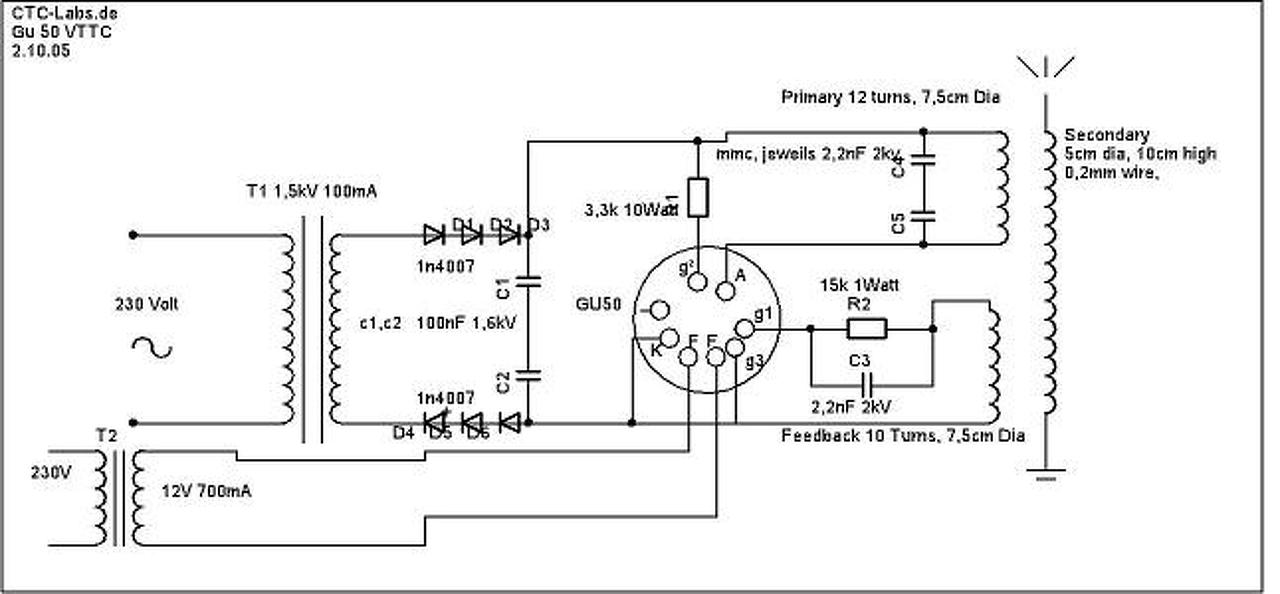
A mellékelt kacsolást szeretném megépíteni és a kérdésem az lenne hogy építettem egy tv sorkimenős nagyfesztranszformátort (szépen működik) azzal helyettesíthetem e mikró transzformátort? Illetve nem éppen azon kapacitású nagyfeszkondikat sikerült beszereznem a mellékelt kapcsoláshoz. Végzetes hiba jöhet létre a kapcsolásra nézve? Vagy nem számít eleve hiszen a GU50 cső elég jól bírja a nagyfrekvenciát. Üdv.
A sorkimenő csak pár mA-t tud, ide kevés.
A szűrőkondi nem kritikus. A rácsköri kondi a cső lezárás-nyitás ismétlődését szabja meg (kisebb: sűrűbben, nagyobb: ritkábban). A rezgőköri kondit meg illik a szekunder rezonanciája szerint méretezni. Azt meg vagy a tekercsméretekkel számolod pl. neten található ilyen oldalak segedelmével, vagy megméred (szkóp, jelgenerátor, meg mérni tudás).
Köszönöm a segítséget kerítek egy megfelelő transzformátort a kapcsoláshoz.
Üdv.
Szívesen.
Amit nézz meg, az a GU50 segédrácsáramának és -feszültségének maximuma (ne lépd túl). Ne csak úgy beletedd azt a 3,3k-s ellenállást, hanem a beépített trafó csúcsfeszültsége szerint számold ki (ezt méred az egyenirányítás után a szűrőkondin). Az anódfeszültség és a kívánt segédrácsfeszültség különbségének kell az ellenálláson esnie a beállítandó segédrácsáram mellett. Kiszámolni ohm-képlettel tudod. Ha túlterheled a segédrácsot, akkor kinyírhatod a csövet. Az ellenálláson eső feszültség és a rajta folyó áram megadja a teljesítmént, amit bírnia kell. A maximális anódfeszültséget se lépd túl!
Köszönöm az instrukciókat így már bátrabban lehet neki állni a kísérleteknek.
Üdv.
Üdv! Megépítettem a skori féle 12v-os teslát, tökéletesen működik és megszeretném csinálni úgy, hogy zenéljen. A kérdésem az lenne, hogy meglehetne-e oldani hogy nem ic adja a dallamot hanem például rákötöm az mp3-as lejátszót, ha igen akkor valaki egy rajzot fel tudna tenni? Előre is köszönöm!
Üdv! Elkészült az új SSTC-m gyorsan készítettem róla egy kis videót is.
Itt megnézhetitek: Link A szikra olyan 27 cm körül mozog.
És ez QCW lenne? Mert nem folyamatosan adja a szikrát.
A hozzászólás módosítva: Júl 30, 2015
Nem, ez sima sstc csak az hogy impulzusban adod a félhídnak a tápot ilyen szikrát eredményez.A szaggató egy ún. staccato controller, mely a hálózati szinusszal szinkronizálva. Ha ilyen szaggatást használsz drsstc-nél akkor elvileg annál is ugyan ez történik persze nagyobb szikrával. Olyan 1.5 szeresére növeli a szikrát. A lényeg hogy a szekunder tekercs 900 menet alatti és minimum 350 kHz-en kell üzemelnie. Ma még hangoltam rajta és 32cm körüli lett a szikra úgy, hogy a szekunder 12.5 cm-es.
Ahaa, akkor ez lenne az a ,,hamis QCW" amit mondtál.
Vagy inkább ISSTC.
És azt egyébként meg tudjátok mondani, hogy úgy körülbelül mennyi az az idö ameddig az inonizált csatorna jó vezetö marad? (a szikra)
Ez nagyon sok dologtól függ. Főleg a szikra energiájától, de még a széljárástól is. Erre a kérdésre nem lehet válaszolni így.
|
Bejelentkezés
Hirdetés |




Ha igen akkor megkérem szépen rakja ide fel! 

Találtam is egy 







