Fórum témák
» Több friss téma |
Sziasztok!
Én is egy keltetőt szeretnék építeni, ami szabályozza a hőmérsékletet, a páratartalmat és a tojásokat is forgatja. Ebben szeretném a segítségeteket kérni. Három egyszerű kapcsolásra lenne szükségem, hogy ne legyen túl nagy az előállítási költségem. - hőmérséklet szabályzó /min.0,5 fokos szabályzással, de lehet jobb is/ - páratartalom szabályzó/itt úgy tudom jó a 10%-os tűrés/ - időzítő /ami 2 óránként vezérli a forgatómotort a 45 fokos tálcadöntéshez/ és a ventilátort is bekapcsolhatja ilyenkor, hogy kiszellőztesse a keltetőt A Conradban találam egy BELTÉRI HŐMÉRSÉKLET/LÉGNEDVESSÉG MÉRŐ-t, ami kijelezné a mért értékeket /lehet, hogy ezt kéne megcsapolni valahogy a szabályzásra??/ Előre is köszi a segítséget!
Szia!
Ez nagyon jó! Én csak pár tanácsot szeretnék adni. Ha komplett projektet szeretnél kivitelezni, ne várd el azt, hogy teljes építési leírást fogsz kapni, mert ez a legritkább eset. Olyan projektbe kezdj bele, ami a mindenkori tudásodat egy kicsit meghaladja, mert így fejlődhetsz. Bontsd részekre és mindig egy részproblémát próbálj megoldani. Ha ezen belül elakadsz, akkor ahhoz kérj segítséget. Az már egy jobb kiindulás pl., hogy ezeket a kapcsolásokat szedtem össze (hőmérő, időzítő...), hogyan tudnám ezeket vezérléshez használni? Ez a hsz azt a benyomást kelti, hogy egyáltalán nem kerestél semmit a témához és még itt sem olvastál semmit. Használd a keresőket. Ha már tudod, hogy nagyjából milyen egységekre van szükséged (jó kiindulásnak amiket írtál), akkor nézz szét. Az óra projektek mellet az időzítő és hőmérő projektek is nagyon népszerűek. Páratartalom mérésre is találsz több kapcsolást. Motorvezérléseket is találsz. Ne várd, hogy itt összeszedve kapd meg készen. Abból amit írtál, arra következtetek, hogy az elektronikával még csak most kezdesz ismerkedni és még abban sincs nagy gyakorlatod, hogy egy projektnek hogyan is kéne nekifogni. Bár lehet, hogy tévedek. Sok sikert! Ez, egy nagyon szép hobbi. Én nem tanácsolom, hogy egy olyan készüléket vegyél, amit nem ismersz és azt próbáld meg valahogy "megcsapolni". Jobban jársz, ha inkább magad építesz, mert ezek egyszerű dolgok és így legalább tudni fogod, hogyan is működik, valamint a "gyári"-nak az alkalmazásához egy ismeretlen, dokumentálatlan dolgot kell megfejtened (nem hiszem, hogy a conrad ad hozzá kapcsolási rajzot stb.). Végül néhány észrevétel: -nem szerencsés a színes hsz és itt nem is érzem a létjogosultságát, - ne használj nagybetűs szavakat, ennek sem látom itt az értelmét. Ezek a sorok kizárólag jó tanácsok. Semmilyen kioktató, vagy egyéb negatív felhang nem volt szándékom.
Hello!
Teljes mértékben egyetértek Gabep-el. Viszont a kérések jók voltak. De.. Először a mechanikákat kellene kitalálnod, (megtervezned) aztán ehhez hozzá illeszteni az elektronikát. Mert ha már ismertek a fizikai paraméterek - mechanikai tulajdonságok, akkor lehet igazán a feladathoz illő "berendezést gyártani". Tehát fűtés - szellőzés - nedvesítés - forgatás. Ha meg van, hogy milyen feszültséggel, teljesítménnyel, motorral végállás jelzéssel, hő és pára felfutással, szellőzési idővel működik a gép, akkor következhet az elektronika. Egyébként mindig az "anyukám én nem ilyen lovat akartam" c. előadás lesz. üdv! proli007
Igen, ez tényleg nagyon jó, elképzelés. Én is gondolkodtam, hasonlón.
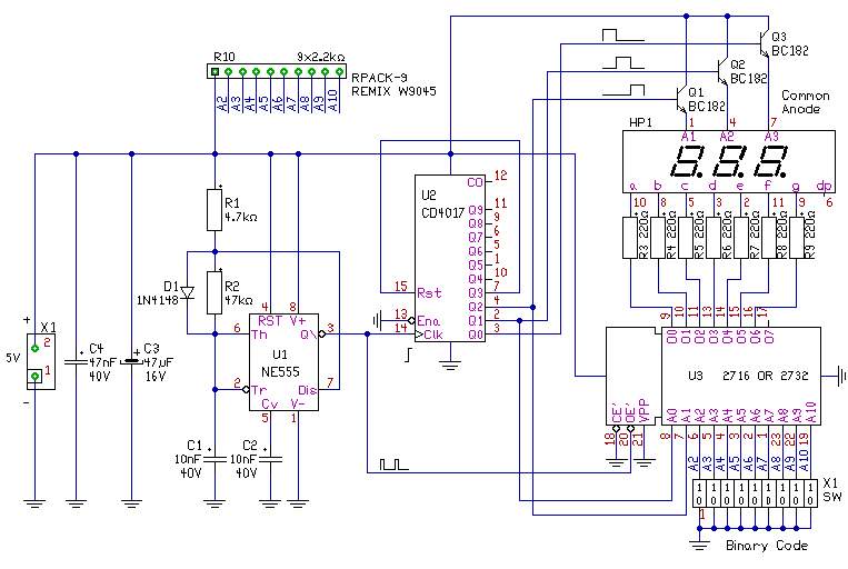
És, hogy adjak is valamit. A gondolatomba, igaz nem szerepelt a páratartalom, de a tojásforgatás, hőfokszabályzást, és a szelőztetést, én egy-egy EPROMmal gondoltam. De a páratartalommal ki lehet egészíteni. Az EPROMOK at, idő léptetné. Az utolsó három cím, a tojásfajta. ( tyúk, kacsa, liba, stb ) Ha a 27C512 válassza az ember, akkor 11 percenként lehet változást beállítani. Ha nagyobb, akkor rövidebb időt is lehet. Elvileg a szellőztetés a legrövidebb, ami a helység hőmérsékletétől függ. És ez lehet, 5 perc ( hideg 12…15°C helység) utána a forgatás. ami 6 óránként. a többi napokba mérhető. A hőmérséklet EPROM kimenete kapna egy, D/A átalakítót, ami a hőmérő után, összegző erősítőre menne, majd a határérték kapcsolóra. Hasonló megoldás a páratartalomnál. Sajnos a PIC el, még hadi lábon állok. Nekem az analóg jön be. És amiért még nem álltam neki. Az automata tojásforgatás, a legnehezebb. Változik a tojás mérete. ( tyúk/liba ) Milyen távolságra legyenek a mozgató rudak. Hogy fertőtlenítsem a tálcát, hogy a forgató mechanika ne kapjon belőle, a tálca, és a forgató rudak, meg igen. Én a tálcát a szellőztetés idejére, kitolnám a fűtőt térből. igaz az ipari gépeknél ezt nem teszik. És még egy, ami szerintem igaz. A jó paraszt szeme, hizlalja a jószágot. üdv. Idézet: „A gondolatomba, igaz nem szerepelt a páratartalom...” A forgatás nem olyan lényeges és azt kézzel is el lehet végezni. A kezdeti konstrukciónak szerintem nem feltétlen kell, hogy része legyen. Viszont a páratartalom fontos. Legalábbis fontosabb. mint a forgatás. A kereskedelemben kapható keltetők is csak annyiból állnak, hogy egy hungarocell dobozban van egy vezérlő és egy fűtő, párásító egy dobozban. Kell bele egy kis víz, amivel párásít. Beleteszed a tojásokat, beállítod az órádat, hogy jelezzen, hogy forgatni kell és kézzel megforgatod őket. Ezzel egyben szellőztettél is. A forgatás nem 180 fok-ot jelent. Fel akartam nyúlni a polcra, hogy leírjam én milyen könyvből szerzem az információkat, de van valaki, aki tesz róla, hogy semmi ne ott legyen ahová én tettem, így az most nincs meg... A neten érdemes utána nézni a keltetésnek, biztos lehet róla találni infót. Jó, ha legalább az alapokkal tisztában van az ember, mielőtt bármit tervezni kezd. Több könyv is megjelent a témában, amik nagyon hasznosak lehetnek. Az alap információktól egészen addig, hogy hogyan kell a tálcára helyezni a tojást (felfelé vagy lefelé), hogyan és milyen időközönként forgassuk és a fertőtlenítéshez használt vegyszerekről és módjukról. Visszatérve a "szakmai" részhez. Én is szeretem az épített "hagyományos" logikákat. A PIC vs. AVR meccset pedig nálam az AVR nyerte. Szerintem ebben érdemes gondolkodni. Egy kicsit másképp írd le légy szíves a tervedet, mert ebből én nem igazán értem, hogy hogyan is gondolod az EPROM-os részt. Hogyan lépteti az idő az EPROM-ot (okat)? Miket tárolnak? Most még én nem igazán értem.
Köszönöm De alap információm vannak. Apám akkor kezdte a keltetés, amikor nekem kis ágy kellett.
( én márt túl vagyok, a férfi átlag életkor, első felén ) Könyv amiből az adatokat veszem itt leírtam: Bővebben: Link Eddig 6 szabályzót építettem. Csak Hőfok. Amiről az előzőkbe írtam csak gondolat. És tegnap óta a forgatás talán változott. ( Még nem modelleztem le. ) Apámnak még nem kellet szabályzó. Neki membrános van. És a kéthéttel ezelőtti beszélgetésünkön megtudtam, hogy légnyomásmérőbe voltak használva. A keltetői 50 , 75, 150 tojást keltetnek. Víz és ellenálláshuzal fűtésű. Természetesen a víztartály is ellenálláshuzallal, van fűtve ( forrasztópáka fűtőbetét ) De volt lehetőség hogy a petróleumlámpával is, lehessen használni. Néha jól jött. Anno, a teljes keltetést soha nem csináltam. Csak részfeladatokat, kaptam. Mindig mást. És 0 -26 éves korom közt, talán 3 évbe nem lett keltetve. Talán elhiszed nekem, hogy tudom, a páratartalom milyen fontos. EPROM al kapcsolatba Két darab 27C512 márt meghajtottam egy CD4017 IC vel. Egy jelalakot kellet le modellezni. Itt ha hőfokra gondolok, akkor cím lábán, 1nap/cím akkor A0-A4 ig kell a lábakat használni. Ez 32nap. A CD4017 en a bemeneti órajel 1nap/ órajel. A kimeneten használt lábak a D0-D4 ig A első napon bemenet A0-A15 ig 0 Kimenet 00. A hőfokmérő az összegző erősítőbe 39°C nak megfelelő feszültséget adja ami legyen -3,9 V ezt egy +3,9V al eltüntetem. Tehát az összegző erősítő most 0V on van hozzáadom az EPROMOT ami 0V ot add ki. Erősítő bemenete 0V kimenet 0V. Eltelik 11nap EPROM cím bemenet A0,A1,A3 magas 1 A2,A4……..15 alacsony 0 és innentől egészen A4 magasig (32 nap ) a kimenet az 1 ( 5V ) ezt a 5V le kell osztani 0,05V ra. Mi lesz az összegző erősítőnél. Hőmérő -3,9V, szinteltolás +3,9V, és jön az EPROM tól 0,05V a összegző erősítő kimenete +0,05V csak akkor lesz ismét 0V amikor a hőmérő eléri a -3,95V ot ami 39,5°C jelent. Természetesen ez csak nagy vonalakba a óra jel nem jel/nap. És a hőmérséklet se 0,05V/bit. Elvileg 2°C fokot 255 felé tudsz bontani. És a címzésbe is több a lehetőség. Ha csak három féle tojást akarsz keltetni, 15-2= 13 és azzal 8192 fele tudod elosztani, a keltetési időt. És természetesen mind a három tojásnak megfelelően be kell írni. A lúd vagy a kacsa a leghosszabb, ami 31 nap elvileg egy napot 256 részre tudsz osztani. Ez csak gondolat volt. Rajzom nincs. Ha valamit nem értesz, újra megpróbálom elmondani.
Hello!
Bocs, hogy belebeszélek, de 4017 helyett nem 4020 v. 4040-re gondoltál. Mert azok a bináris számlálók amik meghajthatják az Epromot.. üdv! proli007
Szia
Köszönöm, hogy belebeszélsz, TÉVEDTEM CD4017 volt a kapcsolásba, de én, nem ennek használtam. Mint írtam jelalakot szimuláltam. Ott nekem az kellet. Ide tényleg jobb proli007 által felvetett CD4020 vagy a CD4040. A CD4020 mellett, még négyfajta tojás, választhatok. És még egyszer, ez csak gondolat. Nem építtetem, meg. Nem kisfeladat az idő és a beavatkozás összehangolása. És ha még tojás fajta is benne lesz, változhat az óra alapjel is. Jelen pillanatba, nem ezen töröm a fejem. De pihentető gondolatnak, ez se rossz. üdv.
Hello!
Ha különböző funkciókat szeretnél egyidejűleg vezérelni (AD - fűtés - víz - állapot jelzés...), akkor az alsó biteket külön gyors számlálóba viszed és a kimenetet eltárolod (74HC374). Így "egy időben" pld. 4 byte-ot kapsz. (De egy PIC v. AVR-el sokkal egyszerűbb a dolog és ott még a paramétereket is megváltoztathatod amit itt csak Eprom égetéssel lehet. Mindegy, hogy az ember áramkörön gondolkodik, vagy programon.) Valahogy így, csak itt MPX kijelzőt vezérlek. üdv! proli007 Idézet: Ezt írtad, amire én válaszoltam.„„A gondolatomba, igaz nem szerepelt a páratartalom...”” Idézet: Igen, elhiszem. Csak a előző hsz-edből nem ezt értettem.„Talán elhiszed nekem, hogy tudom, a páratartalom milyen fontos.” Én csak hobbi szinten kerültem a keltetéssel kapcsolatba és az utána olvasáson kívül, csak kevés gyakorlati tapasztalatom van. Köszönöm, most már felfogtam a lényegi részeit az ötletednek. Nem szeretem, hogy valamire rögtön jön a válasz, hogy PIC vagy AVR, de ebben az esetben csatlakoznék proli007-hez. Szerintem itt jó (jobb) választás a mikróvezérlős megoldás. Engem még jobban érdekelnek az olyan megoldások mint amit írtál. A petróleum lámpásra gondolok. Idősebbeknél néha lehet találni kincset érő régi dolgokat és a tapasztalatuk is sokat érhet.
Sziasztok megint gondban vagyok.
páratartalom mérőt hogy lehet kivitelezni,egyszerűen?
->A kérdésed ide tartozik: páratartalom érzékelő (fórum kereső!).
->És az örök Google: Google keresés eredménye. ->kb. 20 másodpercbe telt rátalálni erre:itt, nem ismerem, nem ajánlom, nem akarom reklámozni, stb. Csak jelezni, hogy ilyen egyszerű találni, ha nem jön össze az építés és tájékoztató egy árról, hogy készen kb. mennyibe is kerül egy ilyen.
Hali!
Van egy keltető hőfokszabályzóm amiben kiégett egy tranzisztor a számából csak ennyi olvasható le(ST#08). Itt a fényképe ha valakinek ötlete mivel lehetne pótolni akkor légyszi segítsetek ! Sajnos nem jutok minden alkalommal internethez ezért nem tudom végig olvasni a fórumot ha lehetne e-mail-t küldjetek(kari33@freemail.hu). Előre is köszi !
Hali
Tudna valaki segíteni kacsa, lúd és pulyka keltetésében?
A keltetés részletes adatai pl. páratartalom mennyisége, a hőmérséklet, és a forgatás gyakorisága. stb.
kösz
Szia
Kacsa, lúd : Hőmérséklet: Első 3 nap 38,5°C majd a keltetés végéig 38°C Pára tartalom: Első héten 60-65% második hétől a 20napig50-60% A 21naqptól folyamatosan emelni, 90% ra Forgatás: 3naptól kell kezdeni 2óránként egészen addig amig a tojások el nem kezdenek pattogó hangot adni kb.:27-30 nap. Tojások hűtése: 4 naptól kezdve kell hűteni, egészen a 17. napig. A18 – 21napig naponta kétszer, 22 naptól a tojás pattogásáig naponta háromszor. A hűtés, függ a keltető helység, hőmérsékletétől. Célja, a tojásba felszaporodott széndioxid, kicserélése oxigénre. Lényeg, ha a tojás kezd hűlni, vissza kell helyezni, a keltetőbe. Ez lehet, 5perc, de akár, 30perc is. ( hűtéskor, érdemes a tojás helyzetét is, cserélni ( bal oldalt lévő jobbra, közepe szélére, belsejébe lévők, a ajtóhoz közli, helyre kerüljön.)) Pulykát, holnap írom. üdv.
Szia
Pulyka, Hőmérséklet: Az első naptól a 21 napig 38°C 22naptól 30 napig 38,5°C Páratartalom: 1-15napig 60%, 16-21 napig 65% 21-25 napig 70%, és 26-30 napig 75%. Forgatás: 4 naptól 16 napig 3-4óránként 17-26 napig 8-10 óránként 26 napon a forgatás vége. Itt a tojás helyét is cserélni kell, forgatás alatt. Középről, a szélre, stb. stb. Szellőztetés: 4 naptól a 12 napig 6-15 perc 13-23 napig 15-20 perc, 24-28 napig 25-30perc. Ez helység, hőmérsékletétől függ. Ha, érzed hogy hűl a tojás, vissza a keltető térbe. Idézet: „A 21naqptól folyamatosan emelni, 90% ra” Bocs, a könyvbe szerintem elírták. A 90% az csak 75-80% lesz. Másik könyvbe, legalább is azt írják. üdv.
Keltetőgép hőfok szabályozó olcsón egyszerűen.
A képen látható telefonszámot ne hívja senki, nem az enyém!
Hello!
Pedig a telefonszám a legjobb rajta, mert a többi kissé slampos. Mondhatni nem érthető. - A bemenetnél a híd értékei pont nem értelmezhető, poti értéke nincs megadva (vagy nem látom). - Nem lehet tudni, hogy PTC-t vagy NTC-t használ. Mert ha NTC akkor a relé nyugvó érintkezőjével kell üzemeltetni a fűtést, de ez nincs a rajzon. - Tápfesz fele van csak megrajzolva. - Az 1000µF minek van a BD244 kollektorában? Csak nem az szünteti meg a relé "krepegését"? - BD244 felett a relé mi célt szolgál? üdv! proli007
Szia
Gyöngytyúk = tyúk. Legalább is, keltetés szempontjából. üdv.
Minden tekintetben egyforma, keltetési idő, hőfok, páratartalom, forgatás is ?
Szia!
Remélem hasznos lesz!
Hello!
Sajnos nem tudom megnyitni, amit küldtél, légyszi küld el más formátumba (pl. pdf).
Nagyon szépen köszönöm, nagyon hasznos számomra.
Helló!
Tudna valaki segíteni keltetőgép fordítóműben mert szeretnék építeni?
Sziasztok!
Én a tojásforgatást a mellékeltek szerint képzelem, gyorsan lemodelleztem elviekben hogyan nézne ki. A fogasléc két végső helyzetét egy-egy végálláskapcsoló érzékelné, a tengelyt pedig egy ablaktörlő motor forgatná, amely tengelyen egyszer-kétszer át van vetve a madzag, így az egyik felén emeli másik felén süllyeszti a tálcákat. Már csak a vezérlő elektronikára lenne szükségem, ami ugye elindítaná a motort, az a kapcsoló hatására leáll, majd egy meghatározott idő elteltével ismét beindítja a motort persze fordított polaritással, és így tovább... Erre a vezérlésre várok szeretettel ötleteket
helló!
Mágnes kapcsolókkal meg időrelével bekötöd. |
Bejelentkezés
Hirdetés |















