Fórum témák
» Több friss téma |
Sehol!
Egyetlen biztos támpontod van csupán: Az,hogy mikor kezd el sugározni(az infradióda nyitóárama) vagyis megfelelően beállitott optika esetén,mikor fog zöld fényt kiadni a lézer. Ebből ki lehet következtetni,mekkora lézerdióda van bele szerelve(mW) Két lehetőséged van:200mW vagy 300mW,mindkettőnek megvan a nyitóáram küszöbpontja,amiket a google segitségével meg tudsz keresni(adatlapok)
Akkor csináljam úgy,hogy áramgenerátor rá aztán ha elérem a nyitóáramot akkor felírom mekkora áramot vesz fel aztán mehet a google?
A google-ba pontosan mit írjak? Hogy tudok rákeresni?
Valahogy úgy,igen.
Rákeresni pedig igy tudsz:Bővebben: Link
Még egy kérdés,hogy az én lézerem zöld akkor nem 532nm kellene írni az elejére?
Nem! Mert a dióda ami benne van az 808nm-es. Olvass kicsit utána, hogy vannak a dolgok, mielőtt komolyabban belekezdenél. Melyik kristály mire való, stb és, hogyle sz a végén 532nm. Van pár jó rajz a zöld lézeres topicban is ha jól emlékszem ahol egy pointer robbantott képe van.
300mWos 100mA környékén nyit.Csak ettől némiképp magasabb áramnál fog gerjedni a kristály.
Rossz adatlapot néztél.(néha persze vannak eltérő paraméterek azonos tipusokban is,gyártótól függ.) A maximális áram tehát amit hosszú távon elviselhet megfelelő hűtéssel a diódád az 280mA. Ez az én "hozzáértő" véleményem,nem kötelező ragaszkodni ehhez,mások hozzászólásait is megszivlelheted
Szerintem megfogadom a te tanácsodat. Sőt inkább csak 200-230mA körül hajtom inkább a biztonság kedvéért.
Most már csak egy óriási problémám van. Honnan lehet beszerezni ilyen alutömböket mint amikből neked is vannak a lézereid hűtései? Merre kellene nézelődnöm ? Vagy esetleg milyen ötleteid vannak ilyen modulok hűtésére?
Egyedi gyártás.
Az emlitett hozzászólásban le van irva honnét van. Mivel az alja sik,egyenes felület,hűtése nagyon egyszerű,fölösleges magyaráznom. A diódával meg elmehetsz nyugodtan 280mA-ig,csak legyen megfelelő hűtése. Nem kell eltúlozni tégla méretű bordákkal,csak legyen jó a hőkontaktus a dióda(vagy a pointermodul) és a hőleadó között,a paszta nem elegendő.
Köszönöm.
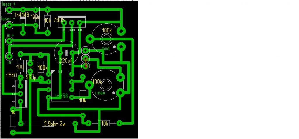
Ám próbáltam feljebb menni de a vége 200mA. E-fölé nem tudom tekerni az áramgenerátort. http://www.szupepe.hu/?mit=lezer13áramgenerátor van nekem. Ja és nekem csak az egyik potival kell állítani az áramot. Magyarán a másik semmit nem csinálni magyarán a modulációs küszöböt se tudom vagy kell beállítani. Így néz ki a nyák.
Ha nem megy feljebb akkor:
-csere logikai FET-re,vagy BD241/243 -a monitorellenállást csökkenteni. Egyébként érdekes,mert nekem ez a generátor 490mA-t tudott leadni a vörös diódára /5V tápon,BD243C tranzsztorral/,pedig annak a feszültségejtése is magasabb,mint az infráké(>3V)
Köszi.
Akkor kicserélem majd az ellenállást. 2 Ohmosat még beletehetek?
1 ohm -ot használok a kék mellé meg 0,51 ohm,bár a kék dióda mellé inkább megemeltem a tápfeszt 12V-ra
Sziasztok!
Egy olyan kérdésem lenne, hogy létezik-e olyan program, ami a popelscan-os mot fájlokból csinál ild-t? Válaszokat előre is köszönöm!
Tudomásom szerint ilyen nincs.
Szivesen.
Értem. A következő kérdésem akkor az lenne, hogy a popelscan 3.1-el mi miatt nem működhet a laser, ha az nls-el tökéletesen működik?
Ezt nem tudom,popel-t sosem használtam galvókkal.
NLS-t igen. Esetleg próbáld meg a popel 4.2-t. Melyik áramkört használod?
Szia! A popel-nél az LPT portot be kell állítani indításkor. Ha jól emlékezem, a HEX 378 ami ment nálam minden gépnél, de ez a géptől függ. Talán csak ennyi lehet a gáz.
A Sprofan dac-al vezérlem a galvokat. Azért furcsa mert nls-be is 378-on van és azzal megy. popelbe kiválasztom a 378-at és meg se nyikkan, de ha popelbe rajzolok én 2 vonalat akkor meg igen, de a mot fájlokkal meg nem...
Furcsa ez a számítástechnika
Akkor ott valami beállítási kehe lehet csak. Ha a sajátot kirajzolja, akkor a gép komunikál rendesen a DAC-al. Sokat kell ezzel a progival játszani, de ha egyszer eltalálod a beállításokat, akkor "jó".
Ha közben rájönnél a titok nyitjára, oszd már meg velünk a megoldást, én is mostanába kezdem újra a lézerezést és nekem is az a DAC-om van.
Sziasztok!
Újra itt egy kis gonddal!Összeállt a rendszer, a tegnapi nap folyamán egy órán keresztül minden gond nélkül tökéletesen működött minden. Ma hazajöttem és ismét elővettem, ami után azt tapasztaltam, hogy az egyik galvo visít, akkor is amikor megállítom a vetítést. elkezdtem keresni a hibát és ahogy széthúzgáltam azt tapasztaltam, hogy ha a dacról lehúzom a tápot, és úgy kapcsolom be akkor a jelenség megszűnik. Az lenne a kérdésem, hogy valaki találkozott e már ilyesmivel, illetve ha nem akkor milyen ötleteitek lennének ezzel kapcsolatban? Kicsit kezdek megijedni, hogy esetleg a galvonak lett valami baja. :S
Ha felvisit a galvó,az egyértelműen valamilyen gerjedés,nagyon óvatosan vele,ha gyári galvód van,de persze a saját készitést is becsülni kell.
Nekem is elő szokott fordulni anno az LPT portos áramkörrel,amióta usb-n küldök adatot,azóta ilyennel nem találkoztam,kivéve az a bizonyos "show kártya" esetében,az többször is lefullasztotta amikor bekapcsoltam.Meg is szabadultam tőle. Valószinűleg áramkör feléledési hiba lesz,szerintem sokmindent nem tehetsz ellene,csak amit az audió rendszereknél is szoktak tenni: -a megfelelő bekapcsolási sorrend Legutolsónak mindig a végső rendszert,esetedben a galvó tápellátását kell áram alá helyezni.(készittem erre időzitő áramköröket is,vagyis nem egyből kapcsol a rendszer,hanem némi késleltetéssel,mind a lézer források,mind a galvó rendszer) Ez az ajánlott
Gyári galvom van és nagyon meg is ilyedtem. Csak azt nem értem hogy akkor tegnap mért működött minden gond nélkül. Vagy mi a fene történhetett vele. Illetve arra is gondoltam, hogy nem a gyári táppal raktam össze hanem egy saját mean-well 3 kimenetes táppal, és a gyári táp adatai: +15V 1A illetve -15V 0.5A, a mean well viszont +15 2A ill -15 0.5 A, viszont így a scanner is meg a dac is egy tápon van, a sprofan dacnak viszont kell a -15ből is. Igaz csekély de az nem lehet a baj hogy nem kap elég áramot és azért kezd el gerjedni?
Ha elfogy az áram,az se biztos hogy jó,bár gerjedést nem fog okozni.
A legkevesebb,hogy nem tudod a sebességet feltornázni ill. eltorzul a rajzolás. Nem tudom milyen a galvód illetve szervó van mellé,de ha a gyári táp 15V-os,akkor az 1A elég kell hogy legyen a két galvónak.(gondolom TDA2030 a végfok) Ideálisabb lenne nagyobb tápfeszültség a kivezérlés végett,de ez persze nagyobb áramot is kiván. (vannak scannerek >80kpps,amik +-30V 6-10A-es táppal mennek,bár ezek nem a magyar pénztárcához passzolnak)
Látom eléggé otthon vagy a témában. Igen TDA 2030 van benne, amin meg is lepődtem amikor kibontottam. a szettem az CW20K amúgy. Megpróbálom úgy hogy külön szedem a tápokat, tehát a galvo megkapja a sajátját, ami meg nekem volt az marad a diódának meg a dacnak. aztán meglátjuk mi lesz.
Próba szerencse,de a galvóval vigyázz.
A gyári tápja elég,ne kevergesd. |
Bejelentkezés
Hirdetés |










