Fórum témák
» Több friss téma |
Fórum » Vezeték nélküli hangátvitel
Témaindító: vtsoftware, idő: Aug 17, 2007
Témakörök:
Helló
Szeretnék készíteni egy vezeték nélküli készüléket amivel hangot lehet vezeték nélkül egy vevővel fogni. Olyasmit mint a vezeték nélküli mikrofont csak fordítva. Valaki tudna ilyesmi kapcsolást mutatni? Arra gondoltam hogy nem lehet-e egy no-vez-kes mikrofon szettet megfordítani. Ez az hogy hogyan... Köszönöm szépen ui: nem akarok ezért új témát nyitni de ki milyen céggel csináltatja a nyák lapkáit?
ifrásra vagy rádiósra gondoltál mert ha infra akkor az adónak és a vevőnek látnia kell 1mást a rádiósnál mind1 hogy hogy áll
Szerintem ezt a topicot zárolni fogják amint 1 Modi rátalál.
Vtsoftware inkább használd a KERESÉS nevű menüt itt az oldalon balról a 3.-dik. Téma címek közt beírva azt hogy mikrofon , adó , vezeték, poloska , adóvevő , PMR stb ... stb ... kb 10 téma is van ebben a kérdéskörben. Légyszíves fogalmazzál érthetőbben mert nem értjük meg itt mire is gondoltál ? :no: Idézet: „Olyasmit mint a vezeték nélküli mikrofont csak fordítva ... ... Arra gondoltam hogy nem lehet-e egy no-vez-kes mikrofon szettet megfordítani. ” Neked 2 irányú kommunikációra lenne szükséged ?!?!? Oda vissza beszélgetés ?!?! Használd a keresőt !!!
Akkor neked adó-vevőre van szükséged. Nézz be a topicba, ott biztos tudnak neked segíteni.
PMR A nyákot meg általában mindenki magának csinálja.
Esetleg ez.
Amúgy meg sztem mindenki azt fogja mondani amit 0Georg0! A többség magának csinálja a NYÁK -okat.
udv ,lehet hogy tudok neked segiteni,epp talaltam eg ilyen rajzot,mondjuk ez roman oldal de pont az amire te gondolsz,elkuldom a kapcsi rajzot,de tobbet itt talalsz a www.bobtech.ro,ha nem ertesz valamit es az amire gondoltal,en szivesen forditok
Hy
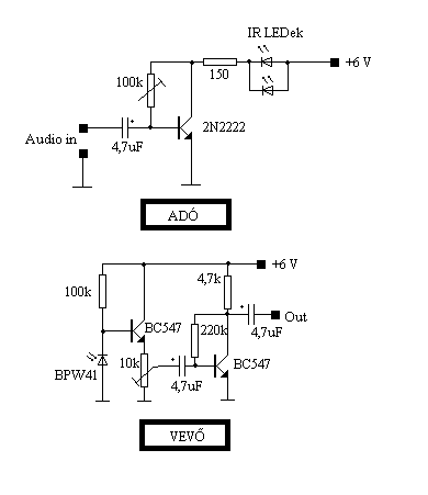
Szeretnék én is valami ilyet építeni csak fejhalgatohoz az érdekelne hogy mégis micsoda Ado vevő modul ez milyen sávban működik minek bele a led és milyen minőségben képes továbbítani???
a led azért kell bele mivel ez azzal kommunikál. infrás ado-vevő.
Sziasztok! Szeretnék csinálni egy olyan vezetéknélküli cuccot amivel a laptopról eltudnám juttatni az audio jelet az erősítőhöz, pl egy 10 méteres körzetben. Úgy kellene megoldani hogy az adó részét ne kelljen konektorba dugni vagy elemekre kötni . Meg lehet ezt oldani? Valami kapcsi rajz jó lenne. Köszi előre is!
Szia!
ennek a kritériumnak legjobban a műanyagcső felel meg,mert külső energia nélkül viszi tovább a hangjeleket. persze nem erre gondoltál?
nem, nem erre gondoltam
Tudok neked ajánlani 3tranzisztoros vhf adót,hf.előerősítő nélkül.Akár zene átvitelre is alkalmas 150m-ig 162MHz,vevő is van. 3-4V-ról működik,pl.nokia akkuról kb.40óráig bírja. Olyant nem találsz ami tápfesz.nélkül megy. A cucc mérete,7x3,5cm.
Aha az nem rossz.... De nekem inkább valami kapcsolási rajz kellene.
Bővebben: Link Ezzel a kapcsolással nem lehetne megoldani? Ennek a tápellátását meg lehetne oldani usbről, mivel 5 volt kell neki. És akkor egy sima rádióval lehetne fogni a jelet amit rákötnék az erősitőre. Szerintetek?
Ha egy igazán egyszerűt, mégis jót akarsz: HI-FI Stereo FM Transmitter ...és még itt a HeStore-n is megtalálod hozzá a cuccost!
Ha növelnéd a távot, teszel rá egy erősítőt
Ez csak 1primitív oszcillátor,amit nem nevezhetünk egyszerű adónak sem. A torz modulációról felharmonikusok sokaságáról nem is beszélve.Akit érd.a 3tranzisztoros kvarcos adórajz,az +találja fm.adó építése,fm.adókapcsolások topicban. Régebbi oldalakon,én raktam fel több db.ot készítettem adtam el belőle. A hatótáv 5V tápról nővelhető a 4tranzisztoros változat 600-1200m.ig jó,fogható. Persze a vevő érzékenység is sokat számit.Jelenleg 132-180MHz vevőt használok.
Hello
Az infrás vevőnél mindegy hogy milyen típusú foto diódát alkalmazok?
Eltelt pár év...
![]() Vezeték nélküli audio átvitelt kellene megoldanom a következő igényekkel: szimplex, mono, beszéd minőség, 40-50 m hatótáv (utcai viszonyok) és jogilag is oké Az ötleteket előre is köszönöm.
Volki-tolki? Nekem van egy pár eladó ....
A hozzászólás módosítva: Szept 17, 2016
Gondoltam én is ilyesmire, de azoknak azért tényleg elég gyenge a hangminősége. (bár nem tudom neked milyen van)
Az enyém kb 30 éves de sosem használt , eredeti dobozban .
Legálisan elég nehéz lesz 40-50m-t jó hangminőségben, sztereóban átvinni. Monóban és beszéd minőségre elégnek kellene lennie a PMR rádióknak.
1000-1500Ft körül kapható USB Bluetooth adapter, jó a minősége is, de nem tud csak pár métert és azt nem igazán lehet feltuningolni ilyen távra. A vezeték nélküli videó/audió átlövők sem tudják ezt a távolságot. Minden ilyen legális cucc (nem adó-vevő, pl. PMR) 2,4GHz-en megy (vagy még feljebb), direkt azért, hogy ne lehessen zavarni vele másokat. Ez egy 5,8GHz-es cucc, ha fele igaz amit írnak már jó lehet. Amik régen forgalomban voltak, azoknak a zöme biztosan nem tudott beltérben 10m-nél többet megbízhatóan. A hozzászólás módosítva: Szept 17, 2016
Ez az 5.8GHz jónak tűnik, köszönöm. PMR-t nem akartam, mert folyamatos közvetítés lenne a csatornán, aztán nagyon lefoglalnánk.
Ezt úgy hívják hogy vezeték nélküli mikrofon
,tucatnyit van a piacon ... ár/érték arányuk eszerint is szór. Nagyobb távolság stabil átviteléhez minőségibb eszköz rendszer kell. Lehet drágább , lehet tud diversity vételt is ..stb ..
Csak ez nem vezetéknélküli mikrofon
, az adója vonalbemenetes. (bár az elnevezését továbbra sem tudom)
Van olyan is aminek line bemenete van ( drágább mint a mikroport).
Köszönöm mindenki hozzászólását! Az 5.8Ghz AV továbbító mellett döntöttem. Néztem régebben a vez. nélküli mikrofonokat is, de amelyik megfelelt volna, az drága volt.
(egyébként távirányítós kétfarkú kutyába lesz) A hozzászólás módosítva: Szept 17, 2016
Azért itt is van mellébeszélés:
Idézet: „ugyanazon vasbeton szerkezeten kisebb veszteséggel képes áthatolni mint az alacsonyabb frekvenciájú társa.” Ha ez igaz lenne, akkor a fénynek úgy kéne áthatolni a vasbetonon, mint kés a vajon. Sok eltérés nem lehet, mert a két freki túl közel van egymáshoz, hogy alapvető eltérések lennének a terjedésükben. Tehát vagy egy szobában, (térben), vagy szabadban. A 2,4, és az 5,8 GHz sáv terjedése között nem hiszem, hogy nagy különbség lenne, de nagyon valószínű, hogy az utóbbin kisebb a forgalom, ezzel a zavarás esélye is.
De aztán ne szidj, ha Andersen írta a leírását... Általában hazudnak, mint az autók fogyasztásánál, csak itt jobban. Konkrétan nem ismerem a linkelt típust, nekem a korábbiakkal nem volt jó tapasztalatom, de hátha a fele igaz és akkor jó lesz. Még képet is tudsz küldeni.
Sajnos a nagyobb freki 5GHz inkább a fényre hasonlit, azaz minden fal söt mozgo ember is befolyásolja az átvitelt. Kiprobáltam a modememmel meg egy profi müszerrel; elég elmenni a modem meg a müszer között ( kb 6 m a távolság) és megszünik egy pillanatra az átvitel. A 2,4 GHz ettöl valamivel jobb ( a sok forgalom ellenére is). Ezek a rövid zavarok az on-line ( élö) átvitelben eléggé komoly bajjal járnak, mindenképpen csak digitális jelátvitel és pufferes rendszer jöhet számitásba.
A hozzászólás módosítva: Szept 17, 2016
|
Bejelentkezés
Hirdetés |








