Fórum témák
» Több friss téma |
- Ez a felület kizárólag, az elektronikában kezdők kérdéseinek van fenntartva és nem elfelejtve, hogy hobbielektronika a fórumunk!
- Ami tehát azt jelenti, hogy a nagymama bevásárlását nem itt beszéljük meg, ill. ez nem üzenőfal! - Kerülendő az olyan kérdés, amit egy másik meglévő (több mint 17000 van), témában kellene kitárgyalni! - És végül büntetés terhe mellett kerülendő az MSN és egyéb szleng, a magyar helyesírás mellőzése, beleértve a mondateleji nagybetűket is!
Azaz?
Szia!
Szerintem azt mondta, hogy a jobb is és a bal is. Üdv! Balázs
Hello!
Azt nem láttam, a gépnél, hogy hol lehet beállítani, pld. hogy milyen típusú hőelem lesz rákötve. De 0V bemenetnél vajon 0-e a kijelzés? Mert azt sem láttam, hogy van-e belső hidegpont kompenzáció (CJC) és hogy hol lehet kikapcsolni.. Egyáltalán hőelemmel működik? Végül is két mérési ponton kívül azért más adatokat is írhattál volna. üdv! proli007
Ebay-t próbátad már? Én mostanában (1-1/2 éve) mindent itt veszek, amire nincs sürgősen szükségem. 2-3 hétalatt itt van, nagy a választék és akár hiszed akár nem a minőség nemhogy nem marad el, de néha jobb is. Ráadásul ha véletlen mégis valami olyat kapsz amivel nem vagy elégedett, bőségesen kárpótolnak. Az egyetlen dolog amit rendeltem és elromlott hamar az egy LCD kijelző volt (1,6 usd-ért
) irtam nekik és küldtek helyette másik négyet, azok azóta (3 hónapja) tökéletesen működnek
Szia! A lay-t nem tudom megnyitni (már sok mindenről lemaradtam emiatt), nem értek a PC-hez. A kapcsolási rajz nem lehet túl bonyolult, rajzold ki.
Helló. Szeretnék egy igen értékes dolgot megtalálni és ez fémből van. Ezért arra gondoltam ti tudtok segíteni abban hogyan tudok gyorsan és egyszerűen fémdetektort készíteni. Előre is kösz. :ijedt:
Köszönöm a tippet, lehet, hogy megpróbálkozom vele.
Bevallom magyarul sem mindig tudom a pontos elnevezéseket, nem hogy angolul. Viszont találtam egy megoldási lehetőséget. Véleményetek szerint működhet é az, hogy veszek egy sima ventillátor időzítőt (ami max 80W-ot bír) és ezzel vezérlek egy mágneskapcsolót vagy relét? Így megvan az időzítő és a teljesítmény sem okoz problémát. Belinkeltem az időzítőt ( remélem sikerül, még ebben is láma vagyok! )Ventillátor időzítő
Szerintem, ok.
Hali,
Kipróbáltam a magnetront. Még élek, egyelőre nem is vakultam meg. Természetesen nem hajtottam ki. Csak annyi feszkót adtam neki, hogy éppen elinduljon. Egy fénycsővel teszteltem, hogy működik-e. A fénycső egész szépen világított, de csak akkor, ha a fűtőszál közelében volt az antenna. Kb. milyen méretű és egyéb jellemzőjű tölcsért rakjak rá, ha azt szeretném, hogy irányított legyen a sugárzás? Próbáltam egy olyan megoldást, hogy egy sörös doboz tetejét levettem, az aljára meg fúrtam egy lyukat és ezt ráhúztam a kiálló csőre. Némi sercegés hallatszott valszeg azért, mert áthúzott a dobozhoz, szóval ez nem tűnt nyerőnek. Szeretnék valami hatásosabb és működő megoldást készíteni.
Egy hatalmas tévedés a hozzászólásod vége, ugyanis van egy napunk, ami olyan erővel perzseli a földet, hogy hülye lenne az ember, ha nem rakná tele a sivatagot jó hatásfokú fotovoltaikus rendszerekkel. Annyi energia éri a földet 1 nap alatt, amit ha hasznosítani tudnánk ezer évig elég lenne a föld mai lakosságának. Ezt nem a kisujjamból szoptam. Ez az energia a sivatagban egyébként sem kell semmire, a földnek nincs szüksége rá, sőt.... Nemrég kifejlesztettek ráadásul egy olyan rendszert, ami 90% hatásfok körül van a szilícium alapú polikristályos, és monokristályos blokkokkal szemben, és ráadásul sokkal olcsóbb is lesz, ha végre lehet már kapni őket. Annyit tudok róluk, hogy szén alapúak. Bocsi, hogy ilyen durván kezdtem a mondatot, de ezzel vigyázni kell, van értelme a dolgoknak, amiről itt beszélünk.
)
Aztan megint a rohadt arabok jarnak jol
)))Csak meg egy apro gond van: en eltem olyan orszagban, ahol ugyanez a helyzet a vizzel. Tele van minden nagy esesu folyokkal, de egy masik allamnak kellene finansziroznia a koltsegeket, mire cserebe felpul a vizieromu, onnantol kezdve x ezer evig a torlesztest fizetik arammal, tehat az eredeti orszag sokat nem lat belole... es persze a helyi politikusok, akik eszetlenul korruptak, a nep nem sokat kap belole ott sem. Szoval igazabol nem a technika korlatozza ezek elterjedeset.
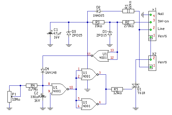
Kapcsolási rajz
Sziasztok. Segítséget kérek. a mellékelt file-ban található D2V2-típusú időzítőnek meg tudná valaki adni a kapcsolási rajzát és méretetzését? Pont ilyennel szeretnék egy relét működtetni. Persze meg is vehetném, de akkor hol az élvezet ahogy elfüstől a kapcsolásom! Ha valakinek van ráérő ideje megrajzolni. 230V hálózatra van méretezve, és egy 230V (DC?) relét kell húzgálnia. A relén kb. 1-1,5 A futkos majd, Segítségeteket Köszönöm.
Hello!
Nem tudom pont ez van-e benne, de egy lehetséges változat.. Venti-dt A DC-vel gond lesz, mert a Triac ha bekapcsolt, úgy is marad. De kérdés, mennyire DC a DC? Különben a kapcsolásnál nem az a lényeges, hogy a relé mit kapcsol, hanem a tekercs ellenállása. üdv! proli007
Köszönöm, de ez jóval bonyolultabb mint ami a képen van.
Az kb. 5 alkatrészből áll, 2 kondi, egy ellenállás, egy poti és egy tranzisztor. Kb sejtem, hogy hogy működik, de reméltem nálam jóval képzettebbek tudják, és meg is rajzolják nekem. Köszönöm a válaszod.
Bizony, alig áll valamiből... az egyik oldala. Nézd meg, amit mutattál, a másik oldalát. Ja, a PDF-nek nem lehet? Sebaj, én csináltam képet az enyémről.
Üdv mindenki.
Egy igazán kezdő kérdésem lenne. A multiplexer és demultiplexer(javítsatok ki ha hülyeséget mondok) igaz tud olyat hogy 1 szál vezetéken kommunikál a 2 IC, tehát van az 1.-es IC-nek mondjuk 4 bemenete(amire ha GND-t kapcsolunk kiküld egy jelet) és van a 2. IC ami 1 vezetéken bejövő jelet kiküldi valamelyik kimenetén(tehát ha 2-es bementere kapcsolunk jelet akkor az a másik IC 2-es lábán jön ki). Ezzel szeretnék kisérletezgetni, esetleg rádió modullal összekötve a két oldalt. Remélem érthető amit írtam. Ezzel kapcsolatban szeretnék segítséget kapni. Köszönöm előre is.
Bakker!
Na tényleg veszek egyet. Ezt nem csinálom meg oly könnyedén! Emlékeim szerint annyira nem volt drága, mint hogy ezel szívjak. Köszi a "mutogatást"
Vannak ilyen jellegu parok taviranyito celra, amik 1 vezeteken vagy radi/infra csatornan kommunikalnak. Hires peldany a HT12E7HT12D paros, de van pl a PT2262/PT2272 paros is. A TTL mux demux az teljesen mas dolog.
Akkor amire gondoltam az biztosan nemjó... Már kicsit gyanús is volt, hogy ennyire egyszerű.Már azt hittem meglesz az első majdnem teljesen egyedül tervezett kapcsolásom
Ilyen párosokat nemnagyon tudok szerezni, meg biztos nem túl olcsók, úgyhogy marad a mikrovezérlő(névszerint PIC16F628), már csak program kell. Pedig reméltem, hogy egyszerűbb( TTL vagy CMOS) áramkörökkel meg tudom csinálni hogy 4-8 csatornát tudjak kapcsolgatni( RC modellhez ).
Ezt a PT parost budan valahol egy kameras, biztonsagi rendszeres uzlet arulja. Most hirtelen nem jut eszembe a neve. Es nem is dragak. Ja azt hiszem profitech lesz, de en valamikor a '90-es evekben vasaroltam ezeket naluk.
Szerintem erre gondolsz.
De nekem ez nem jó mert messze van(csak 250 km) és nem tervezem hogy mostanába arrafelé megyek. Akkor nemtudom hogy smint lesz, de egy ilyet szeretnék építeni. Szerk.: Rendelni lehet hogy fogok mert elég olcsónak tűnik.
Van hasonlo, soros atvitelu IV pl 74HC165, 74HC595 paros, de ehhez kell egy kulso vezerlo nelektronika. A '595 3 szalon vezerelheto soros be, parallel ki atalakito 8 kimenettel. PIC-es vilagban is hasznalt kimenet bovitesre. 595 portbovites.
Na, ez már az én fejemnek is feldolgozhatóbb ötlet. Külső vezérlőelektronika alatt mit értesz? A 3 szál sok lesz a vevőhöz, mert csak egyetlen data lába van.
Idézet: Nem tudom milyen vevod van tehat erre nem tudok mit mondan. De ezt a 595-ot sokan hasznaljak kimenetbovitesre. „A 3 szál sok lesz a vevőhöz, mert csak egyetlen data lába van.”
Alkudjunk:
Egy vezetéken sok kimenet. Hasonló módon megoldható 1 vezetéken sok bemeneti bit is 74(HC)166 -tal.
Sziasztok!
Mennyire egészséges dolog áram (220), tv-koax, kinti kamera RCA, valamint SCART kábeljét, valamint HDMI kábelt egy gégecsőben húzni? Gondolok most arra, hogy nem zavarnak be egymásnak?
Jó minőségű kábelek esetén nem probléma. Bár egészségesebb, ha a 230V-nak külön csöve van.
A gondot egy esetleges biztosítási esemény jelenti. Ha gyengeáram és egyenáram van egy kábelcsatornában(csőben), megtagadják a fizetést.
Bocsi, de ezt nem értem :-O
Szia!
Előírások szerint a hálózattal galvanikusan összefüggő és az attól leválasztott vetékek nem vezethetők közös csőben. Pl. falfúrásnál véletlenül belefúrsz a csőbe, a kábelek szigetelését átvágva a leválasztott vezetékekre kerülhet a fázis, ami életveszélyes helyzetbe hozhatja a leválasztott rendszerrel érintkezőket. Avagy túlterhelés, tűz stb. esetén megolvadó szigetelések esete... A fenti előírás kiterjed a audio-video jelekre, számítógépes jelvezetékekre (a vezetékes szg. hálózatra is), telefon, riasztó stb. vezetékeire is. |
Bejelentkezés
Hirdetés |




) irtam nekik és küldtek helyette másik négyet, azok azóta (3 hónapja) tökéletesen működnek
)





