Fórum témák
» Több friss téma |
Mielőtt kérdezel, a következő két dolgot ellenőrizd!
I. A helyes tápfeszültségek megléte.
II. A kimeneten van-e egyenfeszültség.
Élesztés.
Szia! Beag AET-453 nem olyan nagy kuriózum. A csatlakozók bekötése: Bővebben: Link.
Sziasztok! Van egy an7163 ic vel felépitet erősitőm kis hangerőn szól mikor fejeb feszem a hangerőt akkor egyböl a zene elhalkul és csak sistereg meg bug. Ez mitöl van?
Szia! Leeshet a terheléstől a tápfeszültség, vagy valamelyik védelme beindul (hő, túláram).
Sziasztok!
Kíváncsi lennék a tapasztaltabbak véleményére, akiknek már volt szerencséje több végfokot is meghallgatni. Nekem kb. 1 éve megvan a saját építésű TDA7293 IC-s erősítőm ami szépen muzsikál, de szeretnék majd valamikor fölsőbb kategóriákba is "belekóstolni" lévén, hogy a hangfalaim viszonylag minőségiek Sony ss-fcr6000. Persze lehet, hogy ez valakinek semmit sem ér, de azért egy dobozhangú SAL-hoz képest ég és föld (nem akarok senkit megbántani). Szóval egyrészt érdekelne, hogy mi a tapasztalat a gyári végfokokkal: Sony , Denon , Onkyo . Illetve az utánépítettekkel: Quad 405, VF2, B5. Az említett kapcsolások kb. hol vannak minőségben a TDA-hoz, illetve egymáshoz képest? Tudom, ez örök kérdés, hogy melyik a jobb, és abszolút szubjektív, de azért mégis kíváncsi lennék ki hogy vélekedik. üdv. Dávid
Szia! Én pár hete ezt az erősitőt dobtam össze,és nagyon meg vagyok elégedve vele.2x100w,és 1x200w 8óhmon,2x200,és 1x400w 4óhmon.Nekem nagyon bevált.
Köszönöm ez nekem igen hasznos volt. Most már prímán működik
Nagyon szivesen örültem hogy segithettem,Üdv.
Szia! Szerény beruházás ellenében megismerkedhetsz egy egészen más hangzásvilággal, ha megépíted John Linsley Hood 10W-os A-osztályú végerősítőjét.
Cikk. Saját példány.
Köszönöm szépen a válaszokat! Az A osztály már régóta érdekel. A hibriddel azt hiszem itt a fórumon találkoztam először, de egy ilyen kivitelezésébe még nem mernék belevágni, mert szinte semmit nem értek az elektroncsövekhez. Jó lenne meghallgatni egyiket-másikat...
Pedig érdemes ha csövesebb hangot akarsz mint a félvezető. Nem bonyolultabb egy jó csövesnél.
Sziasztok!
Ne haragudjatok a kérésért, de nincs energiám végigböngészni a teljes topic-ot. Olyan 2*~5(-max 10) W-os erősítőt szeretnék építeni, amit 12V-os szimpla tárpról tudok járatni. Egy kisebb mobil rendszerhez kellene, garázsba, műhelybe stb., hogy ne legyen csend meló közben. A lényeg, hogy egy meglévő (gyári) max. 1200 mA/12V tápom van hozzá, ezt szeretném felhasználni. Jó lenne, ha valami bevált, megbízható IC-t tudnátok ajánlani, aminek azért elfogadható a produkált hangminősége is. Előre is köszi!
Erre a célra a TBA 810-zel nagyon egyszerűen lehet számodra megfelelő erősítőt építeni.
Na ne! Azt a szörnyicét, amit saját bosszantására talált ki az alkotó elme, inkább hanyagoljuk.
Valamilyen TDA sorozatú pl. TDA2005 inkább megfelel ilyen célra. De a :google: Beírod hogy TDA amplifiers és a képeknél van választék.
Akár hányszor megépítettem sose működött.. Viszont ha a tv-ből kitörtem a nyákot úgy igen.. Viszont ha lemásoltam ugyan úgy akkor se ment már... Nekem az a tapasztalatom vele, hogy csak akkor működik ha tévéből szedtük ki nyákkal együtt.
Köszi, de valami olyan megoldás érdekelne inkább, ahol egy tokon belül vannak a két csatorna alkotóelemei. TDA-kat kerestem én is gugliba', találtam is egyet (TDA1557Q) ami olyan egyszerű, mint a langyos víz, viszont nem nagyon találtam róla egyéb infót (megbízhatóság pl.). Ezért kértem itt tippeket, "hátha" épített valaki hasonló, kis teljesítményű erősítőt, ami megbízható, egyszerű, és az adott táppal meg is tudom hajtani. Tehát várok további tippeket.
Valamikor az első, működő, működtetett erősítőm volt a 810.
Nagyon szép hangosan szólt, olyan 2 percig. Aztán olyan sokáig nem szólt - gondolom lélegzetet vett - hogy nem győztem kivárni. Átadtam az enyészetnek cakk-pakk. niof! A TDA 2005 a te embered IC-ben. 2 csatornás, kicsit bonyolultabb a 2003-snál, olyan ecetes-langyos, isten is neked teremtette. A lábbal hajtós Béni-Frédi autókban már ez volt és ha nincs semmiféle minőségi követelmény - mert a 10% torzítás azért garantált - már mehet is.
Pont ezért írtam feljebb, hogy azért minőségben ne a bányász béka se**e alatt legyen. A teljesítménye egyébként megfelelne. Más tipp???
Találtam egy olyat, hogy TDA1015! Hasonló kvalitású, de sztereo IC-t ismer valaki?
A VIDEOTON több ezer rádiót legyártott és eladott ezzel az erősítővel, a vevők megelégedettségével. Gondolom akkor egy garázsban is megfelelő.
A 30-40 évvel ezelőtti technikáról beszélünk. Akkor sem volt túl felhasználóbarát a sem a quad in line tokozás, sem a hűtőfü, sem a torzítási értékek, sem a védelmek teljes hiánya, nem beszélve a relatíve elég sok külső elem alkalmazásáról. Akkor ez volt a KGST végfok, meg a csúcs MBA2020. Mára azért fejlődött az iparág.
Csak kíváncsiságból kérdezem. Egy garázsban, munka közben, mégis milyen típusú hangsugárzókon akarsz hifi élményt varázsolni, amihez kiváló, minőségi erősítő IC-t keresel?
A 2005-ben két csatorna van, amit akár hidalhatsz is a nagyobb teljesítmény elérése érdekében. Kevés külső elem kell hozzá, egyszerű mint a faék, de ha gondolod nézhetünk egy D-osztályút, (hatásfok) vagy valami hányendszerűt (0,00005%THD)is. Amit kinéztél is jó, de az 1,2A tápodhoz hiába teszel bármit, mert nem fogja tudni kiszolgálni.
Idézet: „Csak kíváncsiságból kérdezem. Egy garázsban, munka közben, mégis milyen típusú hangsugárzókon akarsz hifi élményt varázsolni, amihez kiváló, minőségi erősítő IC-t keresel?” Azért ne szóljuk le a perifériális élethelyeinket. Nálam Sony disznókifutó és Nina Ricci trágyaülepítő üzemel.
Bizony kell bele 7 kis kondi meg két ellenállás. Ez borzasztó sok külső elem. A hűtéssel nem tudom mi a problémád. Egyébként az AS hővédelemmel el van látva.
De nem érdemes ezt tovább ragozni.
Na, ez minden igényt - szerintem, de nem sztereo.
Kis zajú, szépen hallani mellette a főtengely csapágyas autót. Képességeit 11 lábon osztja szét, kevés alkatrész, de azért annyira mégse. Van muting bemenete, ha felteszel egy végálláskapcsolót az ajtóra és kinyitod - szól, becsukod - csend. Adatok a mellékletben .
Idézet: „... mert a 10% torzítás azért garantált ...” Remeljuk azt is elolvastad a katalogusban, hogy a 10%-os torzitas milyen korulmenyek kozott garantalt ![]() Mindenesetre bemasolom a katalogusbol ide a relevans reszt: Idézet: „Po = 10 + 10 W@RL = 2ohm, d = 10%” Ezt ugy kell erteni, hogy ha az IC mindket fele 10W-ra ki van vezerelve, 2ohmos terheles mellett akkor 10%-os torzitast merhetunk a kimeneten. (Azt most ne feszegessuk milyen torzitasrol is beszel a katalogus...) Egy szo mint szaz: Idézet: „A TDA 2005 a te embered IC-ben.”
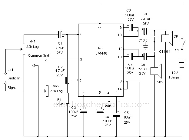
OK. Nézek valami kapcsolást 2005-el. Amúgy közben találtam egy LA4440 nevű IC-t is, ez sincs túlbonyolítva kapcsolás terén. Ezt esetleg ismeri valamelyikőtök? Mit lehet róla tudni, az adatain kívül?
Sziasztok van valakinek ötlete arra,épitettem egy végfokot 2db ventilátor hűti,és a ventilátor hangja szól a kimeneten.Szabályozott és lassú fordulaton zavaró nagyon ahogy gyorsul ugy kezd kisebb lenni a zaj.Köszönöm
Közös tápról üzemel a végfokkal? Szűrve van rendesen a ventik táprésze? Csak mert simán vissza tud dolgozni a végfokra a tápon keresztül... tapasztalat
Szerintem ha nincs, készíts nekik külön tápot, szűrd meg rendesen, és akkor nem lehet gond.
Külön kis 12 voltos trafórol megy a venti és a kopp.gátló reléje,2db 25v2200uf kondi szüri gondolom elégnek kell lennie.2 ventiből csak az egyik szabályozott,ha azt lefogom ujjal akkor szinte eltűnik a zavaró hang
|
Bejelentkezés
Hirdetés |














