Fórum témák
» Több friss téma |
Fórum » Inverteres hegesztőtrafó
Ha ennyi az ára, akkor nem szabad mást használni! Nekem a weboldal 100-150 USD-t írt ki. Valószínűleg a fordító volt a ludas.
150 USD-ért már asztali kettőstápot lehet venni.
Szia!
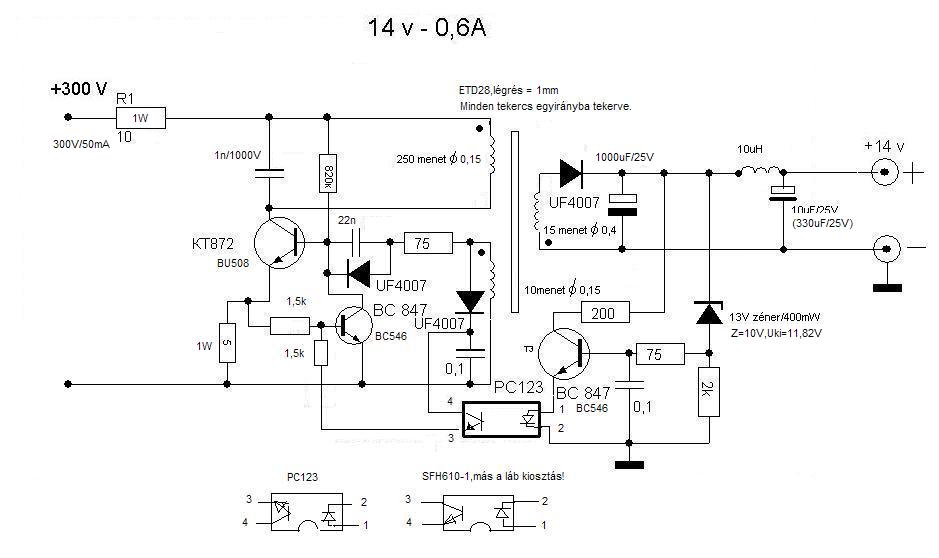
Neki futok mégegyszer. Mindegy,hogy melyik fesz van vissza csatolva figyelésre- mind egyszerre változik (merthogy a trafón a menetszámok nem változnak). Mivel nem sietsz az építéssel biztosan fogsz találni olyan tápot is, amelyiknek tényleg 12v van ott, ahova írták szerintem..., de mint ahogy írogatom meg is építheted - ,ha maci megy akkor az idevaló tápok is...! A mellékelt rajzokat tanulmányozásra, valamint nézz szét az apróhírdetésben, van 12 v led táp.
Ennyiért küldök neked 3 db-t. Csak add meg a címed.
És még én is keresek rajt. ![]() Csak hülyéskedem. Akinek netalántán kellene az beszélhet guliver83 fórumtárssal, amikor jön haza én berendelem ha lejön utána. 3 napon (munkanapon) belül itthon van a táp Ukrajna másik végéből.
Köszönet a fáradozásodért.Nézegetem én is a tápoket folyamatosan.Valószínűleg fog is születni egy,csak még gyüjtöm az infót.
Köszi! Éppen ezért is írtam, mert a fordító azt írta, hogy USD. Gulivertől már én is vettem ezt-azt. Ha többen vennénk tápot, még én is beszállnék. Ennyiért nem érdemes otthon dolgozni vele, mert az alkatrészköltsége is közel lenne az árához.
Helló
Nos addig beszéltünk róla,hogy csak nekifogtam egynek Az egyik bontott tápban találtam erl 28-as ferritmagot.Ezt tekerem át a kapcsolásnak megfelelő menetszámokkal.A magkeresztmetszet 70négyzetmiliméter.Légrés viszont csak a középső oszlopban van fél mili.A két szélső lába összeér a magnak.Ez a légrés elég lesz,vagy tegyek még be valamennyit?Ha igen kb mennyit?
Köszi! Megnéztem csak a megerősítést vártam!
Nem voltam benne biztos. Bocs!
Nos ez a kérdés tárgytalanná vált mivel a mag elpattant összeszereléskor
Hálistennek találtam egy ei 28-ast a kuplerájban ami pont passzol a csévébe így nem kell ujratekernem Egyenlőre tettem bele 1 mili légrést.Ha sok lesz legfeljebb kiveszem.Egyébként az miben mutatkozik meg,hogy sok a légrés vagy kevés?
-véleményem szerint a gerjesztés mértékében, így annak megfelelően az "átvitt" teljesítményben (valamint a jelalakot is korrigálja), természetesen a számításiképlet alapján a menetszámok is változhatnak valamelyest. ,de ameddig működik és nem melegszik számottevően, addig jó...
Köszönöm a választ.Szóval akkor ha tesztelem egy 12 volt 10 vattos izzóval huzamosabb ideig,mondjuk fél órát és nem melegszik számottevően akkor jó ahogy van.Ha melegszik veszek ki a légrésből majd.Ezeket a magokat mind pc tápból bontottam és van amelyikben van légrés van amelyikben nincs.Gondolom a kapcsolástól is függ.
Helló Mindenkinek
Tudom parázs vitát váltott ki,de úgy látom ha én nem kérdezek leül a topik Új szintre lépett a projekt részemről.A kimeneti diódák,igbt-k és hfa diódák kivételével megrendeltem az összes hiányzó alkatrészt a projekthez.A paneljaim a lenti tervek szerint vannak kimaratva.A vezérlést a főpanelt és az extra funkciókat tartalmazó panelt össze is kötöttem.Az a tervem,hogy először a segédtáp paneljét csinálom meg.Ezt le tudom tesztelni.Ha kielégítően működik ez kerül a gépbe.Ha csak egy kis kétely is ébred bennem akkor marad a 40 wattos trafó.Utána összeraknám a többi panelt is.Evvel kapcsolatban lenne pár kérdésem.Hogyan tudnám letesztelni,hogy a vezérléssel minden rendben.Annyit összecsipegettem,hogy a tesztüzemhez nem kellenek a hiányzó nagyáramú alkatrészek.Van azonban egy kis bibi.Nincs oszcilloszkópom csak egy multim.Ha mindent jól értelmeztem 30 khz körül fog járni a gépem és 130 amper körül lesz a max áram.Ezt is szeretném valahogy leellenőrizni,csak nem tudom hogyan.És lenne mégegy kérdésem.Hogyan készítitek azokat a csinos kis feliratokat a gépek elejére?Pl a Tubi kollégái teljesen gyári szinten van már.Ez valami spéci nyomtatás?De igazából ez csak részletkérdés.A fő hangsúly a biztonságos élesztésen lenne.üdv
Sziasztok! Szerintetek a mellékelt végfokba az IGBT-k helyére jók lennének e " IRFS4227PBF" MOS FET-ek?
Szia!
A félvezető-lábaknál a kerekforrszemeket lecserélném oválra...
Helló
A valóságban ott nem kerek forrszemek vannak A középső lábat kicsit kihúztam a két szélső közül és a vezetősáv is lényegesen szélesebb.Mindenütt legalább 3 mili van a sávok közt.Mondjuk így kicsit macerásabb lesz behajtogatnom a lábakat,hogy a bordára is szépen feküdjön.De majd a tolómérő meg az idő megoldja![]() üdv
Hány volt a bemenő feszültség,mert én nem látom a rajzon?
Szia!
"TIG welder projekt" - a bemenő fesz tulajdonképpen egy normál hegesztőtrafó - arra alapozva épült a gép, Dave Berett munkássága. Anno már feszegettem a témát...
Idézet: „.Hogyan tudnám letesztelni,hogy a vezérléssel minden rendben.Annyit összecsipegettem,hogy a tesztüzemhez nem kellenek a hiányzó nagyáramú alkatrészek.Van azonban egy kis bibi.Nincs oszcilloszkópom csak egy multim.” A fórum elején leírtam,mérsz a zénereken 5,1-5,4V körüli értéket,nem melegedhet semmi,áramfelvétel kb. 200mA,az IGBT-k helyére mindkét oldalra tegyél 20-20nF kondit.A kiegészítéseket tartalmazó panelt addig ne kösd be,amíg a gép nem működik.Nincs szkópod,naés,nekem sem volt csak egy gagyi DVM műszerem.A kimenő áram mérése még odébb van,majd visszatérünk rá,gondolom,DC áramot mérő lakatfogód sincs,nekem se.Az előlapokat Front Designer programmal rajzoltuk vagy valami képszerkesztő progi is megteszi.
Köszönöm a segítséget.
A segédáramkört akkor lekötöm egyenlőre.Ha kész lesz a táp és kielégítően működik tesztelem a vezérlést a fenti módon.Ha minden rendben akkor ráérünk majd továbblépni. üdv
Helló
Letöltöttem azt a progit.Nagyon jó Említettem régebben,hogy pár sorral megemlékeznék rólad a gépemen.Ha hozzájárulsz neved kiírásához akkor megemlítenélek mint segítő támogatót.
Hát,most nem is tudom,mit mondjak,nagyon meglepő kérés tőled.Természetesen megengedem,ha ezt Te úgy akarod,nagyon megtisztelő akarat részedről.Tudod,a fórum is tudja,hogy soha semmit nem várok ellenszolgáltatásként,ha valakinek segítek,nekem bőven elég,ha az az épített gép működik és építője örömét leli bent,csak egy képet kérek általában,hogy láthassuk az alkotást,ez minden.
Helló
Tudom tudom.Ha a szerénység szobrát megformáznák,Te állnál modellt.Úgy gondolom ez egy nagyon jól működő fórum.Személy szerint engem pl értek kritikák,de ezzel nem tudok vitába szállni mivel valós dolgokról beszéltünk.És az én gépem tuti nem készült volna el még gondolat szinten sem a fórum és a Te segítséged nélkül.Ezért is merült fel bennem eme apró gondolat.Lelkesedésem cseppnyit sem fogyott,úgyhogy építgetek szép lassan továbbra is.
Szia! A bemenő fesz 100 volt alatt van, ezért is érdekes a dolog, míg a szerző által javasolt IRG4pc... IGBT-k 600 voltosak és kb 1000-1200 Ft-ba kerülnek, addig 200v 130A fetet lehet venni 600-700Ft-ért! Tehát a kérdésem továbbra is az, átalakítás nélkül szerintetek menni fog ilyen fetekkel???
Ha a FET-ek nem kapnak túlfeszt, akkor menni fog, de nem értem, hogy ez mi? Előfordul a kimeneten zárlat? Mondjuk ívgyújtáskor? Akkor semmi nem védi meg a tranyókat, a bemeneti kondik összes energiája a tranyókon fog elemésztődni. vagyis felrobbannnak tőle.
Gondolom, ez AC kimenet akar lenni, ezt a kütyüt tennéd egy sima hegesztőgép kimenetére. Nem tudom pontosan, hogy mire jó, vagy jó e, ahogy én gondolom, de ha pl: a Maci kimenetéből kellene váltakozó feszt ( áramot ) csinálni, akkor annak a kimenetét egyszerűen rá kell kötni ennek a FET-es hídnak a bemenetére. A pufferkondik nem kellenek és nem is szabad betenni őket. Akkor amennyi áram be van állítva a Macin, annyi áram fog folyni a FET-es híd kimenetén, csak váltakozóáram formájában, egész pontosan négyszögáram lesz. Tehát, ez egy árambemenetű inverter lesz. Annyi a lényege, hogy miután a Maci kimenetén van egy fojtó, - ez biztosítja az áram ( nagyjából ) simaságát, - ennek árama nem szakadhat meg, mert azonnal túlfeszültségek lesznek. Tehát a FET-eket átlapolással kell vezérelni. Vagyis, a híd két átlóját nem úgy vezéreljük, mint egy feszültségbemenetű inverternél, hanem átlapolással. Ez az jelenti, hogy mielőtt az egyik átló vezetéséből átkapcsoltatnánk a másikba, lesz olyan állapot, amikor mind a négy FET vezet. Ezután az előbbi átlót ki lehet kapcsolni és csak az új átló vezeti tovább a bemeneti áramot. ( alu hegesztés? )
Ha a kapcsolási rajzot végigbogarászod, látod,hogy a bemeneti egyenirányító szűrőkondenzátorai 160V-os feszültségűek, a kapcsolás AC/DC kimenetű, tehát minden üzemállapotban 2db kapcsolótranzisztor kapcsolódik sorba.Ebből kiindulva elég kell hogy legyen a 200V-os kapcsolóeszköz. A gyártó szerintem azért alkalmazott 600V-os IGBT-t mert az volt a fiókban. Én mindenesetre FET-tel oldanám meg, egyrészt mert olcsóbb, gyorsabb, kisebb a kapcsolási vesztesége, másrészt sokkal nagyobb választék áll rendelkezésre mint IGBT-ből. Természetesen a meghajtó kört az alkalmazott kapcsolóeszköz paramétereinek megfelelően kell kialakítani.
Ezt a kapcsolást eredetileg egy mezei AC-s hegesztőtrafó kimenetére fejlesztette a kitalálója, azzal a céllal hogy sokkal univerzálisabb gépet kapjon. Az áramot kizárólag a táptrafó rövidzárási impedanciája korlátozza az eredeti verzió szerint. Ez viszont nem túl nagy áramot jelent egy jól méretezett AC hegesztőtrafó esetében. Ez a kapcsolás eredeti verziójában nem rendelkezik áramfigyeléssel- legalábbis emlékezetem szerint. Amit tud: impulzushegesztés, változtatható frekvencia, és azt hiszem fel-lefutás szabályozás. A teljes dokumentációját újra át kellene nézni, erre viszont most nincs időm-sajnos.
Sziasztok! Köszönöm a válaszokat és a segítséget! Egy hal elemes szenzor figyeli a kimenőáramot a kapcsolás szerint!
Feltehetnéd a teljes kapcsolást,hogy ne kelljen DVD-nyi anyagot átválogatni az ominózus kapcsolást keresve.
Üdv!
Küldöm a mellékleteket, engem is érdekelnek a fejlemények...
A többi melléklet...
![]() a forrás:WWW3.telus.net |
Bejelentkezés
Hirdetés |








És még én is keresek rajt.
Hálistennek találtam egy ei 28-ast a kuplerájban ami pont passzol a csévébe így nem kell ujratekernem






