Fórum témák

» Több friss téma
Fórum » Gitár torzító / Effekt / Erősítő / Pickup
Lapozás: OK   216 / 317
(#) ZSozsóó válasza Zenner hozzászólására (») Dec 25, 2012 /
 
Pofás lesz, csak azt a csúnya MM elkót hajítsd ki belőle szerintem! Már 100 forintért lehet jó nagyfesz elkót kapni oda, de akár pc tápokból is lehet bontani...Még talán az is jobb állapotban lehet, mint az ilyen már 20 éve kiszáradt átkok! Nem beszólás, csak tényleg ez egy olyan alkatrész amin kár spórolni....További jó munkát! Szép Karácsonyt és Boldog Ünnepeket mindenkinek...Zs.
(#) ZSozsóó válasza FeketeVipera hozzászólására (») Dec 25, 2012 /
 
Szia!
Persze, hogy lehetséges, az Attackban még egy gyengébb single coil is ad V-os csúcsokat...Ha csak tiszta gitárhangot szeretnél, ez elég rossz hír félvezetősben, mert gondold el, ha az attackot tisztán át akarod vinni, akkor elég kis teljesítményű végfokod lesz. Mert az attack után drasztikusan esik a jel csúcsértéke, az már ilyen párszáz mV kategória, a hang pengetésekor, a beütéskor jön az attack, de amikor hagyod kicsengeni, akkor már a teljesítményed is drasztikusan csökken. Tehát egy ilyen erősítő egy olyan erősítő, ami nagy csúcsteljesítményt tud leadni, de az átlag teljesítménye nem lesz túl nagy. Ez ilyen. Nyugodtan építs egy előerősítőt, ami annyit tud, hogy erősít X értéket (hogy beleférj a tápba klippelés nélkül) aztán vagy az erősítését változtatod (esetleg azt is) vagy a kimeneten hangerőt szabályozol. Innen impedancia illesztés és mehet a végfokra. Nem baj, ha van tartalék, szóval én azt az ökölszabályt szoktam használni, hogy a végfok előtt a hangerő poti meleg pontján a max kivezérléshez tartozó feszültség 10x -ese legyen. Így egy feles hangerő poti állásnál (logaritmikus) épp a kivezérléshez tartozó feszültség van. Így van tartalék, ha valamivel limitálod a vég előtt pl a szintet (torzító, kompresszor)....ilyesmi. Persze kell ehhez egy "önfegyelem", hogy ne tekerje nagyon fel az ember addig, hogy szénné vezérlődjön a végfok és klippeljen a tápba, mert a hangszóró akkor komoly veszélybe kerülhet! Vannak vég Ic-k amiken van klipp kimenet, de lehet építeni is klipp kijelző áramkört, de hallani is lehet... Azt, hogy miből kéne építeni...a műveleti erősítő egy egyszerű megoldás, de én jobban preferálom a jFeteket. Zs.
(#) Zenner válasza ZSozsóó hozzászólására (») Dec 25, 2012 /
 
Nekem tetszik, de tehetek oda egy EZ80-at is Nem ez lesz az egyetlen puffer benne, a többi a sasszé belsejében lesz. Helytakarékosság miatt került oda, mert képen nem igazán látszik, de elég kicsi a doboz és mindössze 3 cm magas.
(#) ZSozsóó válasza Zenner hozzászólására (») Dec 25, 2012 /
 
Elfér rendes ,szép új kondenzátor is a sasszé tetején...Max egy jó kengyelt kell csinálni, felerősítő furat és kész is...Nem szerencsés több kondiból összetenni szerintem, jobb ,ha egy rendes puffered van. Ha meg vagy szorulva puffer ügyben, tudok küldeni szívesen teljesen ingyen. Csak rendes kondit tegyél bele! Zs.
(#) Zenner válasza ZSozsóó hozzászólására (») Dec 25, 2012 /
 
A rajz szerint több fokozatból áll a táp. 5db kondi kell neki, bár én csak 4-et teszek oda
Megnéztem azt az MM kondit, 1968 augusztus. Tényleg nem lenne szerencsés használni. Megy a helyére egy EZ80. Annak el kell bírnia 2 ECC83-at meg egy El86-ot
(#) FeketeVipera válasza ZSozsóó hozzászólására (») Dec 25, 2012 /
 
Üdv!
Köszi a segítséget! Igazság szerint az előfokot 1 db 6n2p-ből szeretném megcsinálni. Van egy nagyon jó angol könyv (letölthető), amiben 0-ról le van írva az egész működése, ect, annak elolvastam azt a részét, ami a fenti megvalósításához kell. Amennyire én néztem, a saját anódfeszültségemmel (280VDC) ha mindkét triódáját felhasználom a csőnek, a legkisebb erősítés, ami kijön a legvégén is több százszoros, ha mindent jól gondolok. (A karakterisztika alapján nem úgy tűnt, hogy lehetne 2-3-szorosakat erősíteni egy triódájával. ) Szóval akkor bemeneti jelem nagyságrendileg századával (ami akkor ~30 és 3 mV között lesz) kell megjelenni az első rácson, hogy a végeredmény elfogadható legyen, ha nem tévedek. Ezzel az attack-jelenséggel nincs mit kezdeni akkor? A végfok mindenképp IC-s lesz (TDA7294), szóval majd igyekszek nem lerohasztani egy forte fortissimo pengetésnél. Bocs, ha túl alapvetőek a kérdések, de eddig csakis "plug and play" ""hi-fi"" végfokokra szántam rá magam, ahol nem kellett ezen töprengeni, és /egyszer mindent meg kell kérdezni. / Köszi szépen még egyszer!
(#) ZSozsóó válasza FeketeVipera hozzászólására (») Dec 26, 2012 /
 
Ne az elején ossz, inkább a végén egy drasztikusat. Ha tiszta hangot szeretnél, akkor javaslom, hogy csináld így: erősítő fokozat - hangszín - erősítő fokozat. A bemeneten erősíts mindenképpen, ahogy nézem ezt a 6n2p-t sokban hasonlít az ecc83-ra. Szerintem első fokozatnak egy 280V tápról 100k anód mellett egy 2k katódot tennék, valami nagyobb µF el bypassolva. Anódból közvetlen egy passzív FVM tonestack. A második erősítő fokozatnak nem is biztos, hogy kellene erősíteni, lehet egy katód követő jó is lenne oda és a katódból kijönni. Így a bement nagy erősítését egyből leszívná a passzív hangszín, így kijönne pár szoros erősítés. A hangerő meg lehetne a hangszín után, vagy a katód követő után (ami egyben legalább kis impedancián is adja a jelet). Csatolok egy képet, hogy kb hogy gondolom. Ha túl nagy lenne az erősítés, akkor az első katód bypass el is maradhat. Hangszínnek klasszikus fender értékek jók és szép metsző tiszta lesz. Hangerőnek 250k-1M között bármi jó szerintem, a kisebb érték még söntöli is picit a hangszínt, kisebb lesz a jelszint, a meleg pontról a csúszkára menő kondival lehet élesíteni alacsonyabb hangerő állásokkor, ha csak 22-68pF -ot teszel oda, akkor a szerelési kapacitásokat kompenzálod ki kb, ha nagyobbat akkor már kezd a magas frekvenciák felé relatíve emelni, minél nagyobb a kondi, egyre már a közép tartomány felé. Klasszikusan 100-220pF körül van értelme szerintem tisztában. Az R9, R8 osztóval szerintem olyan 20V- maximum 30V-ot célszerű megcélozni, abba bőven bele kell férjen az a pár V kimeneti feszültség. A katód ellenállás meg lehet 22-33-47-68k...ilyesmi, bár az ecc83 nem éppen ilyen célra a jó, de működni fog. C6 R6-nak én 22nF/1M- át tennék. C8 R10- nek 1µF/100k körül, a 100k-t úgyis beterheli a tda pár tízkOhmos bemeneti ellenállása, nem kell olyan irtózatos mély átvitel gitárhoz...A kimeneten R10 még lehet egy feszosztó is, ezt majd le kell szkópolni, hogy mekkora ott a jel, de az már egy alacsony impedanciás pont, az már mehet a tda-ra. Kb én így csinálnám, ha ez lenne a feladat...Zs.
(#) Zenner hozzászólása Dec 26, 2012 /
 
Az ünnepek alatt nem volt túl sok időm foglalkozni az erősítővel, de azért haladtam vele valamennyit.

ZSozsóó tanácsára kihajítottam az MM elkót és a helyére egy EZ80 került. Mivel diódásra terveztem a tápot eredetileg így került bele egy kapcsoló az anódnak. Eltüntetni már nem tudom a helyét, megmarad eredeti pozíciójában, jó lesz készenléti kapcsolónak

Csatoltam egy képet, hogy nagyjából hogyan fog kinézni. Nekem nagyon tetszik
(#) ZSozsóó válasza Zenner hozzászólására (») Dec 26, 2012 /
 
Szép! Örülök, hogy meghoztad ezt a döntést, követendő példa! Józan mérlegeléssel belátható, hogy egy több mint 40 éves elkó már nem az, amire készült. Egy savas környezetben levő elektrokémiai elem, nekem senki ne mondja, hogy ez még rendbe hozható bármilyen formázással meg ráolvasással és rókatánccal...Inkább rákölt az ember 100.- ne adj Isten 200.- forintot és ragyogó, új, epcos gyártmányú kondit tehet bele. A std/by kapcsoló amúgy is megszokott egy csövesen, szerintem klasszikus megoldás...Kíváncsian várom a végét a projektnek! Csak így tovább! Zs.
(#) compaqamplifier válasza Zenner hozzászólására (») Dec 26, 2012 /
 
Profi munka lett!
(#) Zenner válasza compaqamplifier hozzászólására (») Dec 27, 2012 /
 
Köszönöm szépen!
(#) Zenner hozzászólása Dec 28, 2012 /
 
Végre elkészült a kis bestia

Kicsit még bütykölni kell, de elsőre megszólalt. Igazából annyi csak vele a gond, hogy nem érezni az 5W-ot. Nyáron, amit csináltam ECL86-os fejet az sokkal hangosabb volt ugyan ezzel a kimenővel és trafóval. Ezt építettem meg, annyi különbséggel, hogy csöves a táp és az EL84 katódjánál 220 Ohm van. Ez lehet a probléma? Délután majd kicserélem, remélem megoldja a gondot. Annyit még változtatnék rajta, hogy a V1A anód ellenállását kicserélem 100kOhm-ra a Katód ellenállását pedig 2,7kOhm-ra. Mondjuk nem értem azokat az 1mOhm-os ellenállásokat sem, amik a kicsatoló kondikkal vannak sorba kötve. Az 1mOhm-330kOhm-os osztót pedig 470k-470k-ra cserélném. Ennek így mi lenne az eredménye?
(#) ZSozsóó válasza Zenner hozzászólására (») Dec 28, 2012 /
 
Szia! Először is gratula! Az ECL86 pentódájából a büdös életben nem veszel ki 5W -ot, az biztos. A másik meg, hogy a munkapontot rendesen be kell állítani a katód ellenállással, mérj rajta feszültség esést és számolj vissza áramot és a tápfeszültséghez számítva állítsd be a max disszipáció közelébe (persze nem felejtve el, hogy a katód áram az anód és a segédrács áram összege, tehát a katód áram több, mint az anód áram!). Persze nem mindegy, hogy mekkora tápfeszültséged van és mekkora feltranszformált primer impedancia,így alakul a teljesítmény is! Az osztót nem kell bántani, ez így kb korrekt ,csak az nem 1miliohm, hanem megaohm! Nem mindegy, bár szerintem csak elírtad...Amúgy persze oda állítod, ahová szeretnéd! A lehetőségek határtalanok! Milyen megfontolásból állítanád el az első trióda munkapontját az általad vázolt irányba? Mégegyszer gratula! Zs.
(#) ZSozsóó válasza ZSozsóó hozzászólására (») Dec 28, 2012 /
 
Annyit tettem még, hogy egy ecl86 adatlapot meglestem.
Max 9W anód disszipációt ír, tehát vegyünk 2 esetet, egy 300V és egy 250V körüli tápfeszt.
300V esetén 9W anód disszipáció mellé 30mA anód áram társul. Ehhez kellene 10k(!) primer impedancia, ha jól értem. Sebaj, ennyi lehet a maximum áramunk, ami a görbe szerint -10V rácselőfeszültségnél fog létrejönni. Így egész pontosan 10/30=0.33kOhm, tehát pont 330ohmos katód ellenállásra van szükség. No, ha most meg lenne a 10k primer impedancia, akkor lenne 9W teljesítményünk, de mivel teljesítményre vagyunk illesztve ugyebár, amikor a generátor teljesítménye és a terhelés teljesítménye egyenlő, a hatásfok 50% maximum. Így lesz a veszteségektől eltekintve 4,5W a szekunder oldali lezáráson. 300V tápfesz, 30mA anód áram, 10k primer impedancia mellett.
250V esetében ,9W max anód disszipációval 36mA-re adódik az anód áram. Ez már 7k körüli primer impedanciát kér. A 36mA-hez adatlap szerint -9,5V előfeszültség kell, ami 260Ohm nagyságrendje, egy 270 Ohmos teljesen jó lesz oda. És itt is érvényes, hogy max 4,5W veszteségektől eltekintve, ha a fentiek együtt állnak. De egy 10%-nyit simán lehet veszteségre számolni szerintem és már 4W -nál is járunk. Egy hangszórón, ami nem konstans ellenállás, a nominális ellenállása kb 400Hz en annyi amennyi, a mély rezonanciánál a nominálisnak a többszöröse is lehet, de a magas frekvenciák felé is növekvő ellenállást mutat, úgyhogy...Persze, csak ha jól tudom ezeket a dolgokat, valaki javítson ki, ha félre beszélek, sajnos ehhez (sem) értek nagyon! Még egyszer gratula, egy hangot majd prezentálj nekünk légy szíves,személy szerint nagyon kíváncsi vagyok rá! ! Zs.
(#) Zenner válasza ZSozsóó hozzászólására (») Dec 28, 2012 /
 
Köszönöm!
Azért állítanám el, mert először arra gyanakodtam, hogy itt nincs elég erősítés, és több kapcsolásnál is ezek az értékek voltak. Feszültséget már mértem, 8.4V esik rajta. Az AX84-es rajz szerint 6,valamennyi kell. Ott 130Ohm-os ellenállás van, de mindjárt kicserélem és kiderül jobb lesz-e Az osztót akkor nem piszkálom.
(#) ZSozsóó válasza Zenner hozzászólására (») Dec 28, 2012 /
 
Csak halkan jegyzem meg, hogy a 220k anód/1,8k katód kombó vagy 30% - al többet erősít, mint a 100k/2,7k. Ha belegondolsz, a katód ellenállás növelésével növeled a visszacsatolást = csökkented az erősítést. A katód bypass hatása persze markánsabb a 2,7k esetben, mert ott "messzebb" kerül egymástól a visszacsatolt és a teljes erősítés (frekvencia függő erősítés/torzítás stb stb...). Meg amúgy a nagyobb torzítással bíró előerősítőket, ha megnézed, akkor láthatod, hogy hagyományosan az első fokozat "meleg"-re (szaturációhoz közelebbre), míg a következő "hideg"ebbre (cut off-hoz közelebbre), majd megint meleg, hideg fokozatok következnek...Ez kb a topológia!(persze nem minden esetben! :jump Kb szerintem az ott egy optimális állapot, persze a Te beállításod sem rossz egy más szempontból.. Zs.
A hozzászólás módosítva: Dec 28, 2012
(#) Zenner válasza ZSozsóó hozzászólására (») Dec 28, 2012 /
 
Végül az előfokot nem piszkáltam, csak azt, amit beszéltünk. Most már príma a ketyere. Hamarosan lesznek még képek. És a hangmintát sem felejtettem el
(#) compaqamplifier hozzászólása Dec 29, 2012 /
 
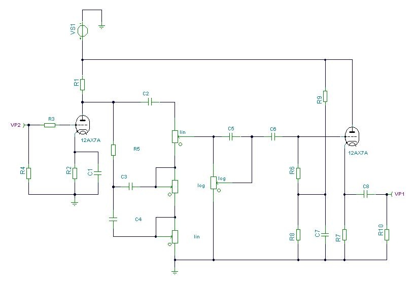
Ha nem haragszotok most nem építeni akarok hanem elméletben foglalkozni a kérdéssel, későbbiekében viszont meg akarom építeni.
Itt van két kapcsolási rajz, egybe szeretném házasítani, így: audio in-[eq]-[tube preamp]-audio out,
Milyen mellékintézkedéseket érdemes megtennem? Hibás-e a rajz valamelyike?
(#) compaqamplifier hozzászólása Dec 30, 2012 /
 
Van egy dB mérő műszerem, viszont azt vettem észre, hogy teljesen mindegy, hogy hogyan kötöm be mert mintha mindig ugyanúgy kitérne mind a két irányba ha zenét kötök rá. Mit csináljak, hogy csak egy irányba térjen ki? Dióda?
(#) petemazi hozzászólása Jan 6, 2013 /
 
Sziasztok!

Mindig is nagy álmom volt egy vibroverb erősítő, ezért gondoltam valami nagyon hasonlót össze lehetne dobni. Találtam is hozzá, rajzot, Bővebben: Link.
Átrajzoltam a normál csatornát, mivel a vibrato nem kell, reverb tankom pedig nincs, ezért ezeket kihagytam. A 12AT7 meghajtó érszig teljesen világos, viszont ott a katódellenállásoknál és a visszacsatolásnál elakadtam. ECL86 véget szeretnék neki, szobába még az is eszméletlenül hangos.

Feltöltöm, hogyan gondoltam. Valaki rá tudna nézni, hogy ez így egyáltalán működőképes-e, illetve jól rajzoltam-e be a végcső meghajtócsövét, és a visszacsatolást. Annyit változtattam, hogy berajzoltam még egy master potit a meghajtócső elé, szobába hasznos funkció.

Csak a meghajtócső körítése nem világos, de az nagyon nem. Katódellenállásnak soros 470r+27k+47r? Nem értem..
(#) Zenner válasza petemazi hozzászólására (») Jan 6, 2013 /
 
Szia, az én tippem az, hogy azért van több ellenállásból, mert
1. visszacsatolásnál amúgy is ketté kell venni
2. esetleg csak így jött ki az az érték, ami kell oda.

A többi szerintem rendben van, esetleg a hangerő potinál az 1megás ellenállást át tehetnéd a meghajtó cső rácsa és a föld közé.

Persze lehet, hogy hülyeséget beszélek, de majd jönnek az igazi szakik és megmondják
A hozzászólás módosítva: Jan 6, 2013
(#) petemazi válasza Zenner hozzászólására (») Jan 6, 2013 /
 
Igen, azt már láttam párszor, hogy visszacsatnál két soros ellenállás közé van beszúrva a kimenetről jövő ág, ez világos, de eleve magas nekem az a rész, ugye a fenderben PP végfok van, gondolom azért van két csőféllel megoldva a meghajtás, mert különben feleslegbe ment volna egy csőfél, és nem tudom, így jó lenne-e a kis 'konverzióm'.
(#) Zenner válasza petemazi hozzászólására (») Jan 6, 2013 /
 
Az attól függ, milyen fázisfordítót használtak. A katodin csak egy csőfelet használ, míg a long tailed kettőt. Ha nagyon bizonytalan vagy akkor használj fel valamilyen ismertebb ECL86-os kapcsolást. Például ezt. Djhans rajza, sokan megépítették és van benne visszacsatolás is
(#) ZSozsóó válasza Zenner hozzászólására (») Jan 6, 2013 /
 
Szigorúan nézve ez nem igaz. A katodinnak feszültségerősítése nincs, így előtte mindig van egy meghajtó cső, aminek a katódjába csatolnak vissza. A long tail 2 triódából áll, és van erősítése is, így szigorúan rendszerben kezelve ugyanahhoz a hatáshoz a katodinos fázisfordítónak is 2 triódára van szüksége! Zs.
(#) peti333 hozzászólása Jan 6, 2013 /
 
Üdv!
Talán nem pont ide tartozik, de szeretnék segítséget kérni wah pedálhoz. A wah pedáloknál örökös probléma a potméter és a vezérlő mechanikák. Ezeket a problémákat oldotta meg egy ötlet, ami szerint nem a potit kéne bántani, hanem az induktivitásban húzogatni a vasmagot. Találtam is egy kapcsolási rajzot ami így működött, de leszimulálva a program azt mutatta, hogy ez a kapcsolás csak a felharmonikusokat engedi tovább. Másik ötlet lenne ebből a típusból, a Cry Baby-t áttervezni, hogy a vasmaghúzogatós megoldással is működjön. Tudna valaki segíteni benne?

Már régebben olvastam olyan wah pedálokról, amik fotoellenállással vezérelhetőek. Egészen addig nem is szerettem volna ilyet építeni, amíg nem találtam egy bontatlan WK 650 35 csövet. Ez gyakorlatilag fotoellenállás, cső formájában. Ennek a legnagyobb általam mért ellenállása 16 Mohm a legkisebb pedig 90 Kohm. Ekkor jutott eszembe rákeresni, hogy léteznek-e csöves wah pedálok és megtaláltam ezt. Arra gondoltam, hogy lehetne-e ebben a kapcsolásban valamilyen módon a potmétert helyettesíteni a WK 650 35-tel?
Előre is köszi a segítséget.
(#) Hx-2 hozzászólása Jan 7, 2013 /
 
Sziasztok!
Szannatok erre a linkre egy percet?
Bővebben: Link
Elso csoves erosito lenne es a kerdesem mennyire eletkepes?
Koszi !
(#) fecameca válasza Hx-2 hozzászólására (») Jan 7, 2013 /
 
Mert miért ne lenne életképes? Én ennél "combosabbal" kezdtem, ami annyit jelent, hogy egy pentódával többje volt, és 10 W hi-finek írták. Ez a varázsszó csábított rá, hogy megépítsem, aztán valami régi haver elkunyizta. Hát persze, ingyen.
(#) tizezer256 hozzászólása Jan 10, 2013 /
 
Sziasztok! Pedálsor, zavart a sok hozzávaló adapter, összedobtam egy oszthatót.
Pedálok áramfelvételei (max): 100, 200, 200, 200, 200 (mA)
Fesz: 9V

Trafóm: MW79 (1A)
Összeforrasztgattam másik négy adapter levágott kábeleit egy bugázott lány aljzatra, ami rádugható a az MW79 egyik kimenetére.

Zajos :/
Tudnátok tippeket adni, hogy hogyan zajmentesítsem? (amatőr) Kösziii!

http://kepfeltoltes.hu/130110/IMG_1530_www.kepfeltoltes.hu_.jpg
http://kepfeltoltes.hu/130110/IMG_1531_www.kepfeltoltes.hu_.jpg
(#) jampi válasza petemazi hozzászólására (») Jan 10, 2013 /
 
Van itt egy ecl86-ecc83-as gitárerősítö,megépített kapcsolása, talán segíthettem...

recycle.gif
    
(#) jampi válasza tizezer256 hozzászólására (») Jan 10, 2013 /
 
Ha van 12-voltos trafód,beraksz egy 9-voltos stab-tápot szűréssel nem fog zúgni-meglátod...
Következő: »»   216 / 317
Bejelentkezés

Belépés

Hirdetés
XDT.hu
Az oldalon sütiket használunk a helyes működéshez. Bővebb információt az adatvédelmi szabályzatban olvashatsz. Megértettem